Suppr超能文献

磷酸二酯酶 5 抑制剂他达拉非通过 miR-3126-3p/FGF9 轴减少良性前列腺增生中的前列腺纤维化。

Phosphodiesterase type 5 inhibitor tadalafil reduces prostatic fibrosis via MiR-3126-3p/FGF9 axis in benign prostatic hyperplasia.

机构信息

Department of Urology, Shanghai General Hospital, Shanghai Jiao Tong University School of Medicine, Wujin Road 85, Shanghai, 200080, China.

Shenzhen Institute of Translational Medicine, the First Affiliated Hospital of Shenzhen University, Shenzhen, 518035, China.

出版信息

Biol Direct. 2024 Aug 2;19(1):61. doi: 10.1186/s13062-024-00504-y.

Abstract

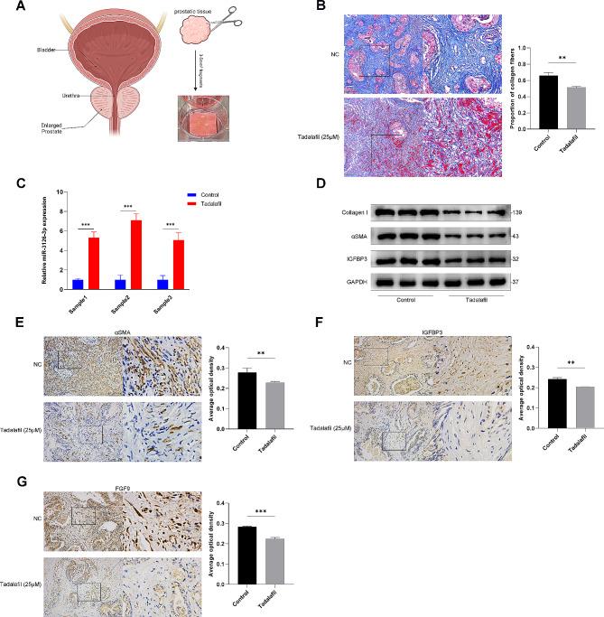
Myofibroblast buildup and prostatic fibrosis play a crucial role in the development of benign prostatic hyperplasia (BPH). Treatments specifically targeting myofibroblasts could be a promising approach for treating BPH. Tadalafil, a phosphodiesterase type 5 (PDE5) inhibitor, holds the potential to intervene in this biological process. This study employs prostatic stromal fibroblasts to induce myofibroblast differentiation through TGFβ1 stimulation. As a result, tadalafil significantly inhibited prostatic stromal fibroblast proliferation and fibrosis process, compared to the control group. Furthermore, our transcriptome sequencing results revealed that tadalafil inhibited FGF9 secretion and simultaneously improved miR-3126-3p expression via TGFβ1 suppression. Overall, TGFβ1 can trigger pro-fibrotic signaling through miR-3126-3p in the prostatic stroma, and the use of tadalafil can inhibit this process.

摘要

肌成纤维细胞的堆积和前列腺纤维化在良性前列腺增生(BPH)的发展中起着关键作用。专门针对肌成纤维细胞的治疗方法可能是治疗 BPH 的一种有前途的方法。他达拉非是一种磷酸二酯酶 5(PDE5)抑制剂,有可能干预这一生物学过程。本研究利用前列腺基质成纤维细胞通过 TGFβ1 刺激诱导肌成纤维细胞分化。结果表明,与对照组相比,他达拉非显著抑制了前列腺基质成纤维细胞的增殖和纤维化过程。此外,我们的转录组测序结果表明,他达拉非通过抑制 TGFβ1 抑制 FGF9 的分泌,同时改善 miR-3126-3p 的表达。总的来说,TGFβ1 可以通过前列腺基质中的 miR-3126-3p 触发促纤维化信号,而他达拉非的使用可以抑制这一过程。

https://cdn.ncbi.nlm.nih.gov/pmc/blobs/e476/11295313/bc8bc1892227/13062_2024_504_Fig1_HTML.jpg

文献检索

告别复杂PubMed语法,用中文像聊天一样搜索,搜遍4000万医学文献。AI智能推荐,让科研检索更轻松。

立即免费搜索

文件翻译

保留排版,准确专业,支持PDF/Word/PPT等文件格式,支持 12+语言互译。

免费翻译文档

深度研究

AI帮你快速写综述,25分钟生成高质量综述,智能提取关键信息,辅助科研写作。

立即免费体验