Suppr超能文献

解析 RACK1 在脑缺血再灌注损伤中的神经保护机制:对线粒体自噬和 PINK1/Parkin 轴的开创性见解。

Deciphering the neuroprotective mechanisms of RACK1 in cerebral ischemia-reperfusion injury: Pioneering insights into mitochondrial autophagy and the PINK1/Parkin axis.

机构信息

Department of Sleep Medicine Center, The Shengjing Affiliated Hospital, China Medical University, Shenyang, Liaoning, People's Republic of China.

Department of Otorhinolaryngology Head and Neck, Shengjing Hospital of China Medical University, Shenyang, Liaoning, People's Republic of China.

出版信息

CNS Neurosci Ther. 2024 Aug;30(8):e14836. doi: 10.1111/cns.14836.

Abstract

INTRODUCTION

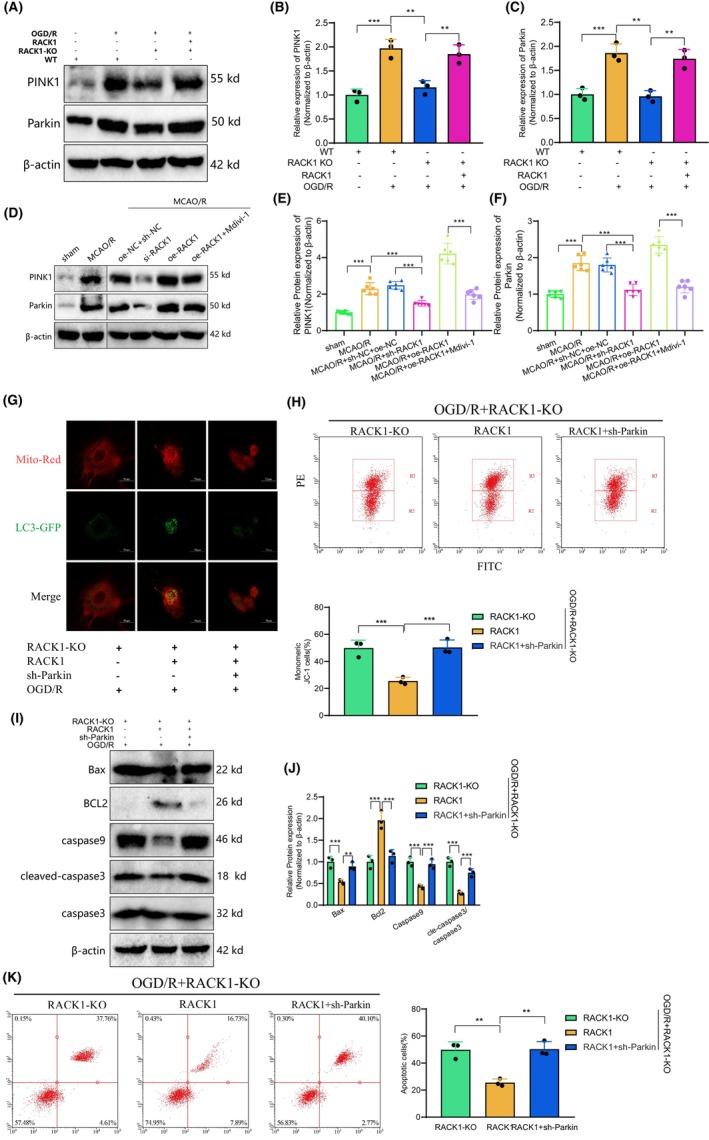
Cerebral ischemia-reperfusion injury (CIRI) is a common and debilitating complication of cerebrovascular diseases such as stroke, characterized by mitochondrial dysfunction and cell apoptosis. Unraveling the molecular mechanisms behind these processes is essential for developing effective CIRI treatments. This study investigates the role of RACK1 (receptor for activated C kinase 1) in CIRI and its impact on mitochondrial autophagy.

METHODS

We utilized high-throughput transcriptome sequencing and weighted gene co-expression network analysis (WGCNA) to identify core genes associated with CIRI. In vitro experiments used human neuroblastoma SK-N-SH cells subjected to oxygen and glucose deprivation (OGD) to simulate ischemia, followed by reperfusion (OGD/R). RACK1 knockout cells were created using CRISPR/Cas9 technology, and cell viability, apoptosis, and mitochondrial function were assessed. In vivo experiments involved middle cerebral artery occlusion/reperfusion (MCAO/R) surgery in rats, evaluating neurological function and cell apoptosis.

RESULTS

Our findings revealed that RACK1 expression increases during CIRI and is protective by regulating mitochondrial autophagy through the PINK1/Parkin pathway. In vitro, RACK1 knockout exacerbated cell apoptosis, while overexpression of RACK1 reversed this process, enhancing mitochondrial function. In vivo, RACK1 overexpression reduced cerebral infarct volume and improved neurological deficits. The regulatory role of RACK1 depended on the PINK1/Parkin pathway, with RACK1 knockout inhibiting PINK1 and Parkin expression, while RACK1 overexpression restored them.

CONCLUSION

This study demonstrates that RACK1 safeguards against neural damage in CIRI by promoting mitochondrial autophagy through the PINK1/Parkin pathway. These findings offer crucial insights into the regulation of mitochondrial autophagy and cell apoptosis by RACK1, providing a promising foundation for future CIRI treatments.

摘要

简介

脑缺血再灌注损伤(CIRI)是中风等脑血管疾病的一种常见且使人虚弱的并发症,其特征是线粒体功能障碍和细胞凋亡。揭示这些过程背后的分子机制对于开发有效的 CIRI 治疗方法至关重要。本研究探讨了 RACK1(激活蛋白激酶 C 的受体 1)在 CIRI 中的作用及其对线粒体自噬的影响。

方法

我们利用高通量转录组测序和加权基因共表达网络分析(WGCNA)来鉴定与 CIRI 相关的核心基因。在体外实验中,我们使用人神经母细胞瘤 SK-N-SH 细胞进行氧葡萄糖剥夺(OGD)模拟缺血,随后再灌注(OGD/R)。使用 CRISPR/Cas9 技术创建 RACK1 敲除细胞,并评估细胞活力、细胞凋亡和线粒体功能。在体内实验中,我们对大鼠进行大脑中动脉闭塞/再灌注(MCAO/R)手术,评估神经功能和细胞凋亡。

结果

我们的研究结果表明,在 CIRI 期间 RACK1 的表达增加,并且通过调节线粒体自噬通过 PINK1/Parkin 途径发挥保护作用。在体外,RACK1 敲除加剧了细胞凋亡,而 RACK1 的过表达逆转了这一过程,增强了线粒体功能。在体内,RACK1 的过表达减少了脑梗死体积并改善了神经功能缺损。RACK1 的调节作用取决于 PINK1/Parkin 途径,RACK1 敲除抑制 PINK1 和 Parkin 的表达,而 RACK1 的过表达则恢复了它们的表达。

结论

本研究表明,RACK1 通过 PINK1/Parkin 途径促进线粒体自噬,从而防止 CIRI 中的神经损伤。这些发现为 RACK1 调节线粒体自噬和细胞凋亡提供了重要的见解,为未来的 CIRI 治疗提供了有希望的基础。

https://cdn.ncbi.nlm.nih.gov/pmc/blobs/92c5/11298203/cb08e35765da/CNS-30-e14836-g003.jpg

文献检索

告别复杂PubMed语法,用中文像聊天一样搜索,搜遍4000万医学文献。AI智能推荐,让科研检索更轻松。

立即免费搜索

文件翻译

保留排版,准确专业,支持PDF/Word/PPT等文件格式,支持 12+语言互译。

免费翻译文档

深度研究

AI帮你快速写综述,25分钟生成高质量综述,智能提取关键信息,辅助科研写作。

立即免费体验