Suppr超能文献

机器学习开发了一种肿瘤内异质性特征,用于预测膀胱癌的临床结果和免疫治疗效果。

Machine learning developed an intratumor heterogeneity signature for predicting clinical outcome and immunotherapy benefit in bladder cancer.

作者信息

Chen Cheng, Zhang Jun, Liu Xiaoshuang, Zhuang Qianfeng, Lu Hao, Hou Jianquan

机构信息

Department of Urology, The Fourth Affiliated Hospital of Soochow University, Suzhou Dushu Lake Hospital, Suzhou, China.

Department of Urology, The Third Affiliated Hospital of Soochow University, Changzhou, China.

出版信息

Transl Androl Urol. 2024 Jul 31;13(7):1104-1117. doi: 10.21037/tau-24-5. Epub 2024 Jul 11.

Abstract

BACKGROUND

Bladder cancer is a common malignancy with high invasion and poor clinical outcome. Intratumor heterogeneity (ITH) is linked to cancer progression and metastasis and high ITH can accelerate tumor evolution. Our objective is to develop an ITH-related signature (IRS) for predicting clinical outcome and immunotherapy benefit in bladder cancer.

METHODS

Integrative procedure containing ten machine learning methods was applied to develop an IRS with The Cancer Genome Atlas (TCGA), gene series expression (GSE)13507, GSE31684, GSE32984 and GSE48276 datasets. To evaluate the performance of IRS in predicting the immunotherapy benefit, we also used several predicting scores and three immunotherapy datasets, including GSE91061, GSE78220 and IMvigor210.

RESULTS

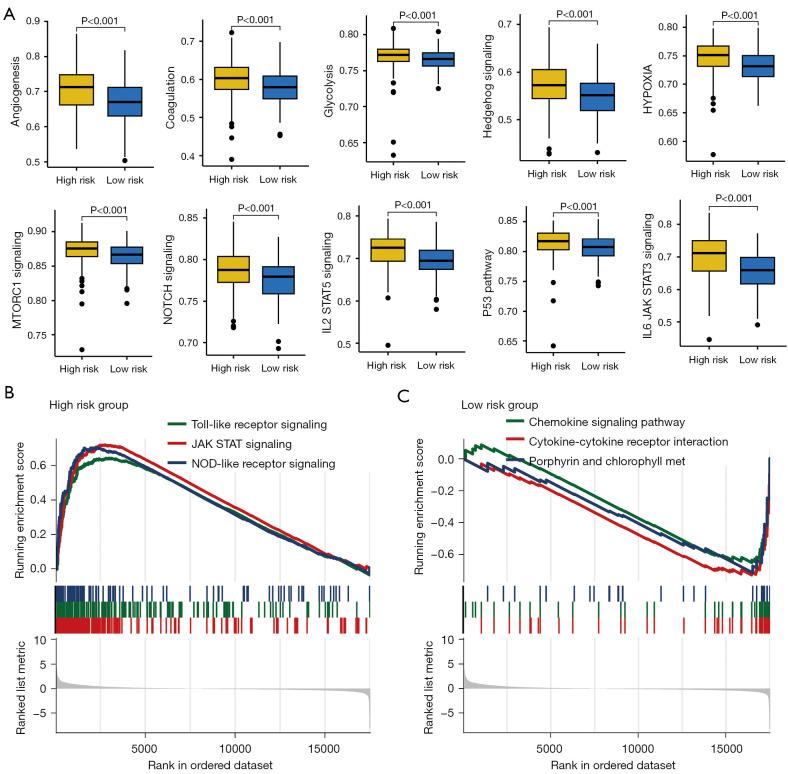
The predicting model constructed with Enet (alpha =0.2) algorithm had a highest average C-index of 0.69, which was suggested as the optimal IRS. As an independent risk factor for bladder cancer, IRS had a powerful performance in predicting the overall survival (OS) rate of patients, with an area under curve of 1-, 3- and 5-year receiver operating characteristic (ROC) curve being 0.744, 0.791 and 0.816 in TCGA dataset. Bladder cancer patients with low IRS score presented with a higher level of immune-activated cells, cytolytic function and T cell co-stimulation. We also found a lower tumor immune dysfunction and exclusion (TIDE) score, lower immune escape score, higher programmed cell death protein 1 (PD-1) & cytotoxic T-lymphocyte associated protein 4 immunophenoscore, higher tumor mutation burden (TMB) score, higher response rate and better prognosis in bladder cancer with low IRS score. Bladder cancer cases with high IRS score had a higher half maximal inhibitory concentration value of common chemotherapy and targeted therapy regimens.

CONCLUSIONS

The current study developed an optimal IRS for bladder cancer patients, which acted as an indicator for predicting prognosis, stratifying risk and guiding treatment for bladder cancer patients. Further analysis should be focused on the exploration the differentially expressed genes (DEGs) and related underlying mechanism mediating the development of bladder cancer in different IRS score group.

摘要

背景

膀胱癌是一种常见的恶性肿瘤,具有高侵袭性和较差的临床预后。肿瘤内异质性(ITH)与癌症进展和转移相关,高ITH可加速肿瘤演变。我们的目标是开发一种与ITH相关的特征(IRS),用于预测膀胱癌的临床预后和免疫治疗获益。

方法

应用包含十种机器学习方法的整合程序,利用癌症基因组图谱(TCGA)、基因系列表达(GSE)13507、GSE31684、GSE32984和GSE48276数据集开发IRS。为了评估IRS在预测免疫治疗获益方面的性能,我们还使用了几种预测评分和三个免疫治疗数据集,包括GSE91061、GSE78220和IMvigor210。

结果

用Enet(α = 0.2)算法构建的预测模型平均C指数最高,为0.69,被建议作为最佳IRS。作为膀胱癌的独立危险因素,IRS在预测患者总生存率方面表现出色,在TCGA数据集中,1年、3年和5年受试者操作特征(ROC)曲线下面积分别为0.744、0.791和0.816。IRS评分低的膀胱癌患者表现出更高水平的免疫激活细胞、细胞溶解功能和T细胞共刺激。我们还发现,IRS评分低的膀胱癌患者肿瘤免疫功能障碍和排除(TIDE)评分更低、免疫逃逸评分更低、程序性细胞死亡蛋白1(PD-1)和细胞毒性T淋巴细胞相关蛋白4免疫表型评分更高、肿瘤突变负荷(TMB)评分更高、缓解率更高且预后更好。IRS评分高的膀胱癌病例对常用化疗和靶向治疗方案的半数最大抑制浓度值更高。

结论

本研究为膀胱癌患者开发了一种最佳IRS,可作为预测膀胱癌患者预后、分层风险和指导治疗的指标。进一步分析应集中于探索不同IRS评分组中介导膀胱癌发生发展的差异表达基因(DEG)及其相关潜在机制。

https://cdn.ncbi.nlm.nih.gov/pmc/blobs/e089/11291408/1bfba4e202c8/tau-13-07-1104-f1.jpg

文献检索

告别复杂PubMed语法,用中文像聊天一样搜索,搜遍4000万医学文献。AI智能推荐,让科研检索更轻松。

立即免费搜索

文件翻译

保留排版,准确专业,支持PDF/Word/PPT等文件格式,支持 12+语言互译。

免费翻译文档

深度研究

AI帮你快速写综述,25分钟生成高质量综述,智能提取关键信息,辅助科研写作。

立即免费体验