Suppr超能文献

孕激素增强阿比特龙驱动的针对神经胶质瘤的治疗靶点和 NK 细胞疗法。

Progesterone boosts abiraterone-driven target and NK cell therapies against glioblastoma.

机构信息

Ph.D. Program in Medical Neuroscience, College of Medical Science and Technology, Taipei Medical University and National Health Research Institutes, Taipei, Taiwan.

Taipei Neuroscience Institute, Taipei Medical University, Taipei, Taiwan.

出版信息

J Exp Clin Cancer Res. 2024 Aug 6;43(1):218. doi: 10.1186/s13046-024-03144-2.

Abstract

INTRODUCTION

Glioblastoma (GBM) poses a significant challenge in oncology, with median survival times barely extending beyond a year due to resistance to standard therapies like temozolomide (TMZ). This study introduces a novel therapeutic strategy combining progesterone (Prog) and abiraterone (Abi) aimed at enhancing GBM treatment efficacy by modulating the tumor microenvironment and augmenting NK cell-mediated immunity.

METHODS

We employed in vitro and in vivo GBM models to assess the effects of Prog and Abi on cell viability, proliferation, apoptosis, and the immune microenvironment. Techniques included cell viability assays, Glo-caspase 3/7 apoptosis assays, RNA-seq and qPCR for gene expression, Seahorse analysis for mitochondrial function, HPLC-MS for metabolomics analysis, and immune analysis by flow cytometry to quantify NK cell infiltration.

RESULTS

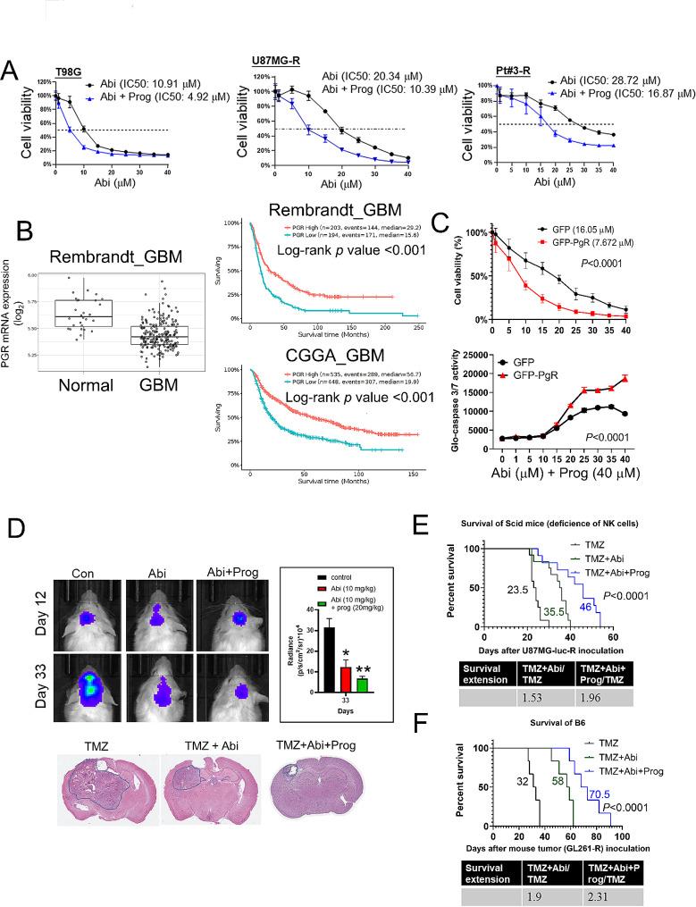
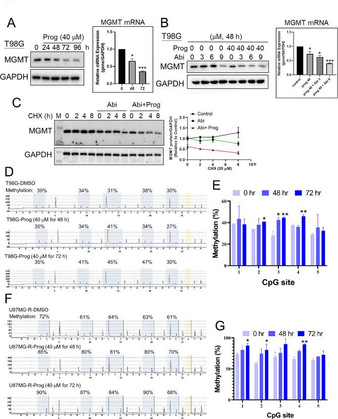
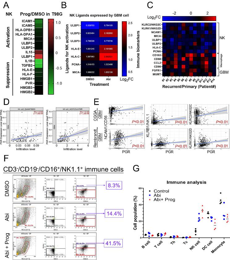
Prog significantly reduced the IC50 of Abi in TMZ-resistant GBM cell, suggesting the enhanced cytotoxicity. Treatment induced greater apoptosis than either agent alone, suppressed tumor growth, and prolonged survival in mouse models. Notably, there was an increase in CD3/CD19/CD56/NK1.1 NK cell infiltration in treated tumors, indicating a shift towards an anti-tumor immune microenvironment. The combination therapy also resulted in a reduction of MGMT expression and a suppression of mitochondrial respiration and glycolysis in GBM cells.

CONCLUSION

The combination of Prog and Abi represents a promising therapeutic approach for GBM, showing potential in suppressing tumor growth, extending survival, and modulating the immune microenvironment. These findings warrant further exploration into the clinical applicability of this strategy to improve outcomes for GBM patients.

摘要

简介

胶质母细胞瘤(GBM)是肿瘤学领域的重大挑战,由于对替莫唑胺(TMZ)等标准疗法的耐药性,中位生存时间几乎无法超过一年。本研究提出了一种新的治疗策略,将孕激素(Prog)和阿比特龙(Abi)联合使用,通过调节肿瘤微环境和增强 NK 细胞介导的免疫来提高 GBM 的治疗效果。

方法

我们使用体外和体内 GBM 模型来评估 Prog 和 Abi 对细胞活力、增殖、凋亡和免疫微环境的影响。采用细胞活力测定、Glo-caspase 3/7 凋亡测定、RNA-seq 和 qPCR 进行基因表达分析、 Seahorse 分析进行线粒体功能分析、HPLC-MS 进行代谢组学分析以及流式细胞术进行免疫分析以定量 NK 细胞浸润。

结果

Prog 显著降低了 TMZ 耐药性 GBM 细胞中 Abi 的 IC50,表明增强了细胞毒性。与单独使用任一药物相比,联合治疗诱导的凋亡更多,抑制肿瘤生长,并延长了小鼠模型的存活时间。值得注意的是,在治疗后的肿瘤中,CD3/CD19/CD56/NK1.1 NK 细胞浸润增加,表明向抗肿瘤免疫微环境转变。联合治疗还导致 GBM 细胞中 MGMT 表达减少,以及线粒体呼吸和糖酵解抑制。

结论

Prog 和 Abi 的联合治疗代表了一种有前途的 GBM 治疗方法,具有抑制肿瘤生长、延长生存和调节免疫微环境的潜力。这些发现值得进一步探索该策略的临床适用性,以改善 GBM 患者的预后。

https://cdn.ncbi.nlm.nih.gov/pmc/blobs/e2b7/11302026/501a217a7334/13046_2024_3144_Fig1_HTML.jpg

文献检索

告别复杂PubMed语法,用中文像聊天一样搜索,搜遍4000万医学文献。AI智能推荐,让科研检索更轻松。

立即免费搜索

文件翻译

保留排版,准确专业,支持PDF/Word/PPT等文件格式,支持 12+语言互译。

免费翻译文档

深度研究

AI帮你快速写综述,25分钟生成高质量综述,智能提取关键信息,辅助科研写作。

立即免费体验