• 文献检索
  • 文档翻译
  • 深度研究
  • 学术资讯
  • Suppr Zotero 插件Zotero 插件
  • 邀请有礼
  • 套餐&价格
  • 历史记录
应用&插件
Suppr Zotero 插件Zotero 插件浏览器插件Mac 客户端Windows 客户端微信小程序
定价
高级版会员购买积分包购买API积分包
服务
文献检索文档翻译深度研究API 文档MCP 服务
关于我们
关于 Suppr公司介绍联系我们用户协议隐私条款
关注我们

Suppr 超能文献

核心技术专利:CN118964589B侵权必究
粤ICP备2023148730 号-1Suppr @ 2026

文献检索

告别复杂PubMed语法,用中文像聊天一样搜索,搜遍4000万医学文献。AI智能推荐,让科研检索更轻松。

立即免费搜索

文件翻译

保留排版,准确专业,支持PDF/Word/PPT等文件格式,支持 12+语言互译。

免费翻译文档

深度研究

AI帮你快速写综述,25分钟生成高质量综述,智能提取关键信息,辅助科研写作。

立即免费体验

MI-181 调节纤毛长度,并恢复短纤毛缺陷细胞的纤毛长度。

MI-181 Modulates Cilia Length and Restores Cilia Length in Cells with Defective Shortened Cilia.

机构信息

Department of Chemistry and Biochemistry, University of California, Los Angeles, California 90095, United States.

Department of Medicine Statistics Core, University of California, Los Angeles, California 90095, United States.

出版信息

ACS Chem Biol. 2024 Aug 16;19(8):1733-1742. doi: 10.1021/acschembio.4c00186. Epub 2024 Aug 6.

DOI:10.1021/acschembio.4c00186
PMID:39106364
原文链接:https://pmc.ncbi.nlm.nih.gov/articles/PMC11334112/
Abstract

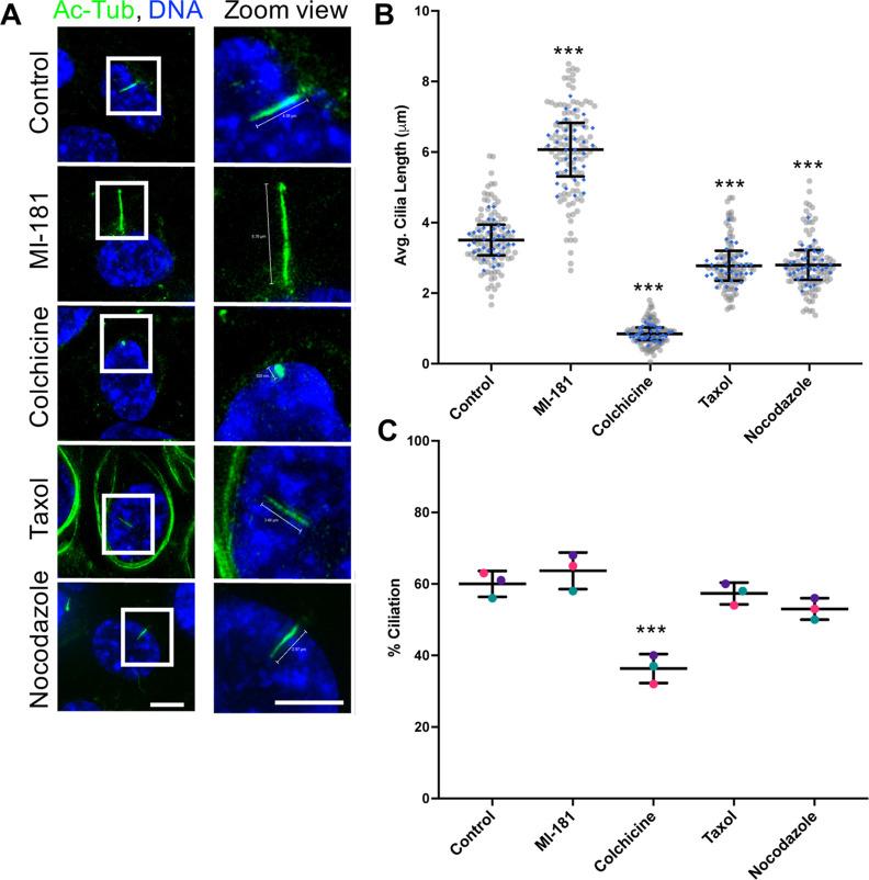
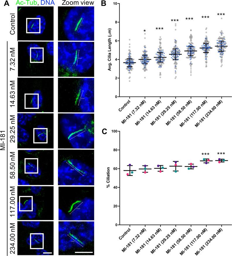
Primary cilia are membrane-covered microtubule-based structures that protrude from the cell surface and are critical for cell signaling and homeostasis during human development and adulthood. Dysregulation of cilia formation, length, and function can lead to a spectrum of human diseases and syndromes known as ciliopathies. Although some genetic and chemical screens have been performed to define important factors that modulate cilia biogenesis and length control, there are currently no clinical treatments that restore cilia length in patients. We report that the microtubule-targeting agent MI-181(mitotic inhibitor-181) is a potent modulator of cilia length and biogenesis. Treatment of retinal pigment epithelial-1 cells with MI-181 induced an increase in the average size of cilia and in the percent ciliated cells under nonstarved conditions. Importantly, MI-181 was effective at rescuing cilia length and ciliation defects in cells that had been treated with the intraflagellar transport inhibitor Ciliobrevin D or the O-GlcNAc transferase inhibitor OSMI-1. Most importantly, MI-181 induced an increase in cilia length and restored ciliation in cells with compromised shortened cilia at low nanomolar concentrations and did not show an inhibitory response at high concentrations. Therefore, MI-181 represents a lead molecule for developing drugs targeting ciliopathies characterized by shortened cilia.

摘要

原发性纤毛是一种从细胞表面突出的、由膜覆盖的微管为基础的结构,对于人类发育和成年过程中的细胞信号转导和内稳态至关重要。纤毛形成、长度和功能的失调会导致一系列被称为纤毛病的人类疾病和综合征。尽管已经进行了一些遗传和化学筛选,以确定调节纤毛发生和长度控制的重要因素,但目前尚无临床治疗方法可以恢复患者的纤毛长度。我们报告说,微管靶向药物 MI-181(有丝分裂抑制剂-181)是纤毛长度和发生的有效调节剂。用 MI-181 处理视网膜色素上皮-1 细胞会导致非饥饿条件下纤毛的平均大小和纤毛细胞的比例增加。重要的是,MI-181 可以有效挽救已用鞭毛内运输抑制剂 Ciliobrevin D 或 O-GlcNAc 转移酶抑制剂 OSMI-1 处理的细胞中的纤毛长度和纤毛缺陷。最重要的是,MI-181 以低纳摩尔浓度诱导纤毛长度增加,并恢复了纤毛缩短的细胞中的纤毛化,而在高浓度下没有抑制反应。因此,MI-181 代表了一种针对以纤毛缩短为特征的纤毛病的药物开发的先导分子。

https://cdn.ncbi.nlm.nih.gov/pmc/blobs/234e/11334112/e5252d8ec753/cb4c00186_0006.jpg
https://cdn.ncbi.nlm.nih.gov/pmc/blobs/234e/11334112/c310b6204f8f/cb4c00186_0001.jpg
https://cdn.ncbi.nlm.nih.gov/pmc/blobs/234e/11334112/b24aee2954e0/cb4c00186_0002.jpg
https://cdn.ncbi.nlm.nih.gov/pmc/blobs/234e/11334112/6c735a370a09/cb4c00186_0003.jpg
https://cdn.ncbi.nlm.nih.gov/pmc/blobs/234e/11334112/a52d64638267/cb4c00186_0004.jpg
https://cdn.ncbi.nlm.nih.gov/pmc/blobs/234e/11334112/8368eb864520/cb4c00186_0005.jpg
https://cdn.ncbi.nlm.nih.gov/pmc/blobs/234e/11334112/e5252d8ec753/cb4c00186_0006.jpg
https://cdn.ncbi.nlm.nih.gov/pmc/blobs/234e/11334112/c310b6204f8f/cb4c00186_0001.jpg
https://cdn.ncbi.nlm.nih.gov/pmc/blobs/234e/11334112/b24aee2954e0/cb4c00186_0002.jpg
https://cdn.ncbi.nlm.nih.gov/pmc/blobs/234e/11334112/6c735a370a09/cb4c00186_0003.jpg
https://cdn.ncbi.nlm.nih.gov/pmc/blobs/234e/11334112/a52d64638267/cb4c00186_0004.jpg
https://cdn.ncbi.nlm.nih.gov/pmc/blobs/234e/11334112/8368eb864520/cb4c00186_0005.jpg
https://cdn.ncbi.nlm.nih.gov/pmc/blobs/234e/11334112/e5252d8ec753/cb4c00186_0006.jpg

相似文献

1
MI-181 Modulates Cilia Length and Restores Cilia Length in Cells with Defective Shortened Cilia.MI-181 调节纤毛长度,并恢复短纤毛缺陷细胞的纤毛长度。
ACS Chem Biol. 2024 Aug 16;19(8):1733-1742. doi: 10.1021/acschembio.4c00186. Epub 2024 Aug 6.
2
A CEP104-CSPP1 Complex Is Required for Formation of Primary Cilia Competent in Hedgehog Signaling.CEP104-CSPP1 复合物对于形成有 Hedgehog 信号功能的初级纤毛是必需的。
Cell Rep. 2019 Aug 13;28(7):1907-1922.e6. doi: 10.1016/j.celrep.2019.07.025.
3
Primary Cilium-Mediated Retinal Pigment Epithelium Maturation Is Disrupted in Ciliopathy Patient Cells.原发性纤毛介导的视网膜色素上皮细胞成熟在纤毛病患者细胞中被破坏。
Cell Rep. 2018 Jan 2;22(1):189-205. doi: 10.1016/j.celrep.2017.12.038.
4
Primary cilia biogenesis and associated retinal ciliopathies.原发性纤毛生物发生和相关的视网膜纤毛病。
Semin Cell Dev Biol. 2021 Feb;110:70-88. doi: 10.1016/j.semcdb.2020.07.013. Epub 2020 Jul 31.
5
Defective airway intraflagellar transport underlies a combined motile and primary ciliopathy syndrome caused by IFT74 mutations.IFT74 突变导致的联合运动和原发性纤毛病综合征的缺陷性气道内纤毛运输。
Hum Mol Genet. 2023 Oct 17;32(21):3090-3104. doi: 10.1093/hmg/ddad132.
6
Olfactory Loss and Dysfunction in Ciliopathies: Molecular Mechanisms and Potential Therapies.纤毛病中的嗅觉丧失和功能障碍:分子机制和潜在疗法。
Curr Med Chem. 2019;26(17):3103-3119. doi: 10.2174/0929867325666180105102447.
7
DIAPH1 regulates ciliogenesis and trafficking in primary cilia.DIAPH1 调控初级纤毛的 ciliogenesis 和 trafficking。
FASEB J. 2020 Dec;34(12):16516-16535. doi: 10.1096/fj.202001178R. Epub 2020 Oct 30.
8
Effects of Sesquiterpene Lactones on Primary Cilia Formation (Ciliogenesis).倍半萜内酯对初级纤毛形成(纤毛发生)的影响。
Toxins (Basel). 2023 Oct 27;15(11):632. doi: 10.3390/toxins15110632.
9
LPA signaling acts as a cell-extrinsic mechanism to initiate cilia disassembly and promote neurogenesis.LPA 信号作为一种细胞外在机制,启动纤毛解体并促进神经发生。
Nat Commun. 2021 Jan 28;12(1):662. doi: 10.1038/s41467-021-20986-y.
10
A ciliopathy complex builds distal appendages to initiate ciliogenesis.纤毛病复合物构建远端附属物以启动纤毛发生。
J Cell Biol. 2021 Sep 6;220(9). doi: 10.1083/jcb.202011133. Epub 2021 Jul 9.

引用本文的文献

1
Senior-Loken Syndrome: Ocular Perspectives on Genetics, Pathogenesis, and Management.Senior-Loken综合征:遗传学、发病机制及治疗的眼科视角
Biomolecules. 2025 May 5;15(5):667. doi: 10.3390/biom15050667.

本文引用的文献

1
Recent advances in the understanding of cilia mechanisms and their applications as therapeutic targets.纤毛机制理解方面的最新进展及其作为治疗靶点的应用。
Front Mol Biosci. 2023 Sep 14;10:1232188. doi: 10.3389/fmolb.2023.1232188. eCollection 2023.
2
Restoring Ciliary Function: Gene Therapeutics for Primary Ciliary Dyskinesia.恢复纤毛功能:原发性纤毛运动障碍的基因治疗。
Hum Gene Ther. 2023 Sep;34(17-18):821-835. doi: 10.1089/hum.2023.102.
3
Primary cilia as dynamic and diverse signalling hubs in development and disease.原发性纤毛作为发育和疾病中动态多样的信号枢纽。
Nat Rev Genet. 2023 Jul;24(7):421-441. doi: 10.1038/s41576-023-00587-9. Epub 2023 Apr 18.
4
Cargo adapters expand the transport range of intraflagellar transport.货物适配器扩展了鞭毛内运输的运输范围。
J Cell Sci. 2022 Dec 15;135(24). doi: 10.1242/jcs.260408. Epub 2022 Dec 19.
5
Agonists of prostaglandin E receptors as potential first in class treatment for nephronophthisis and related ciliopathies.前列腺素 E 受体激动剂作为治疗肾单位肾痨和相关纤毛病的潜在首创新药。
Proc Natl Acad Sci U S A. 2022 May 3;119(18):e2115960119. doi: 10.1073/pnas.2115960119. Epub 2022 Apr 28.
6
Identification of Regulators for Ciliary Disassembly by a Chemical Screen.通过化学筛选鉴定纤毛解体的调控因子。
ACS Chem Biol. 2021 Nov 19;16(11):2665-2672. doi: 10.1021/acschembio.1c00823. Epub 2021 Nov 11.
7
Whole-genome screen identifies diverse pathways that negatively regulate ciliogenesis.全基因组筛选鉴定出多种负调控纤毛发生的途径。
Mol Biol Cell. 2021 Jan 15;32(2):169-185. doi: 10.1091/mbc.E20-02-0111. Epub 2020 Nov 18.
8
Targeting Primary Ciliogenesis with Small-Molecule Inhibitors.靶向初级纤毛生成的小分子抑制剂。
Cell Chem Biol. 2020 Oct 15;27(10):1224-1228. doi: 10.1016/j.chembiol.2020.07.018. Epub 2020 Aug 13.
9
O-GlcNAc transferase regulates centriole behavior and intraflagellar transport to promote ciliogenesis.O-连接的N-乙酰葡糖胺转移酶调节中心粒行为和鞭毛内运输以促进纤毛发生。
Protein Cell. 2020 Nov;11(11):852-857. doi: 10.1007/s13238-020-00746-2.
10
Identification of drugs that restore primary cilium expression in cancer cells.鉴定可恢复癌细胞中初级纤毛表达的药物。
Oncotarget. 2016 Mar 1;7(9):9975-92. doi: 10.18632/oncotarget.7198.