Laboratory of Hereditary Kidney Disease, Imagine Institute, Université Paris Cité, INSERM UMR 1163, 75015 Paris, France.
Department of Nephrology, Groupe Hospitalier Sorbonne Université, 75013 Paris, France.
Proc Natl Acad Sci U S A. 2022 May 3;119(18):e2115960119. doi: 10.1073/pnas.2115960119. Epub 2022 Apr 28.
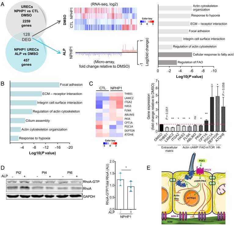
Nephronophthisis (NPH) is an autosomal recessive tubulointerstitial nephropathy belonging to the ciliopathy disorders and known as the most common cause of hereditary end-stage renal disease in children. Yet, no curative treatment is available. The major gene, NPHP1, encodes a protein playing key functions at the primary cilium and cellular junctions. Using a medium-throughput drug-screen in NPHP1 knockdown cells, we identified 51 Food and Drug Administration-approved compounds by their ability to alleviate the cellular phenotypes associated with the loss of NPHP1; 11 compounds were further selected for their physicochemical properties. Among those compounds, prostaglandin E1 (PGE1) rescued ciliogenesis defects in immortalized patient NPHP1 urine-derived renal tubular cells, and improved ciliary and kidney phenotypes in our NPH zebrafish and Nphp1 knockout mouse models. Furthermore, Taprenepag, a nonprostanoid prostaglandin E2 receptor agonist, alleviated the severe retinopathy observed in Nphp1−/− mice. Finally, comparative transcriptomics allowed identification of key signaling pathways downstream PGE1, including cell cycle progression, extracellular matrix, adhesion, or actin cytoskeleton organization. In conclusion, using in vitro and in vivo models, we showed that prostaglandin E2 receptor agonists can ameliorate several of the pleotropic phenotypes caused by the absence of NPHP1; this opens their potential as a first therapeutic option for juvenile NPH-associated ciliopathies.
肾髓质囊性病变(NPH)是一种常染色体隐性肾小管间质性肾病,属于纤毛病,是儿童遗传性终末期肾病的最常见原因。然而,目前尚无有效的治疗方法。主要基因 NPHP1 编码一种在初级纤毛和细胞连接中起关键作用的蛋白质。我们使用 NPHP1 敲低细胞的高通量药物筛选,发现了 51 种经美国食品和药物管理局批准的化合物,这些化合物能够缓解与 NPHP1 缺失相关的细胞表型;其中 11 种化合物因其理化性质而被进一步选择。在这些化合物中,前列腺素 E1(PGE1)可挽救永生化患者 NPHP1 尿源性肾小管细胞中的纤毛发生缺陷,并改善我们的 NPH 斑马鱼和 Nphp1 敲除小鼠模型中的纤毛和肾脏表型。此外,前列腺素 E2 受体激动剂 Taprenepag 可缓解 Nphp1−/− 小鼠中观察到的严重视网膜病变。最后,比较转录组学鉴定了 PGE1 下游的关键信号通路,包括细胞周期进程、细胞外基质、黏附和肌动蛋白细胞骨架组织。总之,我们使用体外和体内模型表明,前列腺素 E2 受体激动剂可以改善由 NPHP1 缺失引起的多种多效表型;这为其作为青少年 NPH 相关纤毛病的第一种治疗选择提供了可能。