• 文献检索
  • 文档翻译
  • 深度研究
  • 学术资讯
  • Suppr Zotero 插件Zotero 插件
  • 邀请有礼
  • 套餐&价格
  • 历史记录
应用&插件
Suppr Zotero 插件Zotero 插件浏览器插件Mac 客户端Windows 客户端微信小程序
定价
高级版会员购买积分包购买API积分包
服务
文献检索文档翻译深度研究API 文档MCP 服务
关于我们
关于 Suppr公司介绍联系我们用户协议隐私条款
关注我们

Suppr 超能文献

核心技术专利:CN118964589B侵权必究
粤ICP备2023148730 号-1Suppr @ 2026

文献检索

告别复杂PubMed语法,用中文像聊天一样搜索,搜遍4000万医学文献。AI智能推荐,让科研检索更轻松。

立即免费搜索

文件翻译

保留排版,准确专业,支持PDF/Word/PPT等文件格式,支持 12+语言互译。

免费翻译文档

深度研究

AI帮你快速写综述,25分钟生成高质量综述,智能提取关键信息,辅助科研写作。

立即免费体验

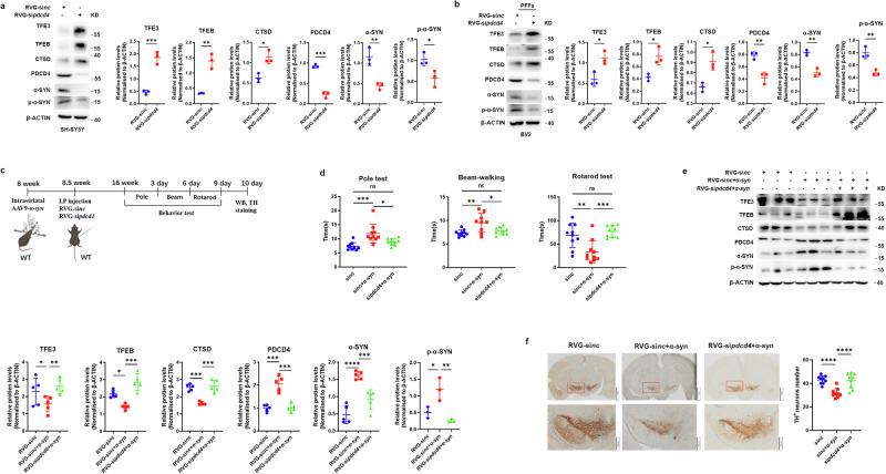
在帕金森病模型中,PDCD4 通过共同抑制 TFE3 和 TFEB 的翻译来触发 α-突触核蛋白积累和运动功能障碍。

PDCD4 triggers α-synuclein accumulation and motor deficits via co-suppressing TFE3 and TFEB translation in a model of Parkinson's disease.

作者信息

Cao Baihui, Chen Xiaotong, Li Yubin, Zhou Tian, Chen Nuo, Guo Yaxin, Zhao Ming, Guo Chun, Shi Yongyu, Wang Qun, Du Xuexiang, Zhang Lining, Li Yan

机构信息

Department of Immunology, School of Basic Medical Science, Cheeloo College of Medicine, Shandong University, Jinan, China.

Department of Immunology, School of Clinical and Basic Medical Sciences, Shandong First Medical University & Shandong Academy of Medical Sciences, Jinan, China.

出版信息

NPJ Parkinsons Dis. 2024 Aug 6;10(1):146. doi: 10.1038/s41531-024-00760-9.

DOI:10.1038/s41531-024-00760-9
PMID:39107320
原文链接:https://pmc.ncbi.nlm.nih.gov/articles/PMC11303393/
Abstract

TFE3 and TFEB, as the master regulators of lysosome biogenesis and autophagy, are well characterized to enhance the synaptic protein α-synuclein degradation in protecting against Parkinson's disease (PD) and their levels are significantly decreased in the brain of PD patients. However, how TFE3 and TFEB are regulated during PD pathogenesis remains largely vague. Herein, we identified that programmed cell death 4 (PDCD4) promoted pathologic α-synuclein accumulation to facilitate PD development via suppressing both TFE3 and TFEB translation. Conversely, PDCD4 deficiency significantly augmented global and nuclear TFE3 and TFEB distributions to alleviate neurodegeneration in a mouse model of PD with overexpressing α-synuclein in the striatum. Mechanistically, like TFEB as we reported before, PDCD4 also suppressed TFE3 translation, rather than influencing its transcription and protein stability, to restrain its nuclear translocation and lysosomal functions, eventually leading to α-synuclein aggregation. We proved that the two MA3 domains of PDCD4 mediated the translational suppression of TFE3 through binding to its 5'-UTR of mRNA in an eIF-4A dependent manner. Based on this, we developed a blood-brain barrier penetrating RVG polypeptide modified small RNA drug against pdcd4 to efficiently prevent α-synuclein neurodegeneration in improving PD symptoms by intraperitoneal injections. Together, we suggest PDCD4 as a PD-risk protein to facilitate α-synuclein neurodegeneration via suppressing TFE3 and TFEB translation and further provide a potential small RNA drug against pdcd4 to treat PD by intraperitoneal injections.

摘要

作为溶酶体生物合成和自噬的主要调节因子,转录因子E3(TFE3)和转录因子EB(TFEB)在保护免受帕金森病(PD)侵害方面增强突触蛋白α-突触核蛋白降解的作用已得到充分表征,且它们在PD患者大脑中的水平显著降低。然而,在PD发病机制中TFE3和TFEB是如何被调控的仍很大程度上不清楚。在此,我们发现程序性细胞死亡4(PDCD4)通过抑制TFE3和TFEB的翻译促进病理性α-突触核蛋白积累以推动PD发展。相反,在纹状体中过表达α-突触核蛋白的PD小鼠模型中,PDCD4缺陷显著增加了TFE3和TFEB在整体和细胞核中的分布以减轻神经退行性变。机制上,与我们之前报道的TFEB一样,PDCD4也抑制TFE3的翻译,而非影响其转录和蛋白质稳定性,以限制其核转位和溶酶体功能,最终导致α-突触核蛋白聚集。我们证明PDCD4的两个MA3结构域通过以依赖真核翻译起始因子4A(eIF-4A)的方式结合到TFE3 mRNA的5'-非翻译区(5'-UTR)介导对TFE3的翻译抑制。基于此,我们开发了一种血脑屏障穿透性经狂犬病毒糖蛋白(RVG)多肽修饰的针对pdcd4的小RNA药物,通过腹腔注射有效预防α-突触核蛋白神经退行性变以改善PD症状。总之,我们提出PDCD4作为一种PD风险蛋白,通过抑制TFE3和TFEB翻译促进α-突触核蛋白神经退行性变,并进一步提供了一种潜在的针对pdcd4的小RNA药物通过腹腔注射治疗PD。

https://cdn.ncbi.nlm.nih.gov/pmc/blobs/de66/11303393/6ada45aa2c67/41531_2024_760_Fig7_HTML.jpg
https://cdn.ncbi.nlm.nih.gov/pmc/blobs/de66/11303393/4527f400ed87/41531_2024_760_Fig1_HTML.jpg
https://cdn.ncbi.nlm.nih.gov/pmc/blobs/de66/11303393/303566290efe/41531_2024_760_Fig2_HTML.jpg
https://cdn.ncbi.nlm.nih.gov/pmc/blobs/de66/11303393/9766fd6d51ee/41531_2024_760_Fig3_HTML.jpg
https://cdn.ncbi.nlm.nih.gov/pmc/blobs/de66/11303393/8093a70e93db/41531_2024_760_Fig4_HTML.jpg
https://cdn.ncbi.nlm.nih.gov/pmc/blobs/de66/11303393/77f91554a187/41531_2024_760_Fig5_HTML.jpg
https://cdn.ncbi.nlm.nih.gov/pmc/blobs/de66/11303393/255bf03ca970/41531_2024_760_Fig6_HTML.jpg
https://cdn.ncbi.nlm.nih.gov/pmc/blobs/de66/11303393/6ada45aa2c67/41531_2024_760_Fig7_HTML.jpg
https://cdn.ncbi.nlm.nih.gov/pmc/blobs/de66/11303393/4527f400ed87/41531_2024_760_Fig1_HTML.jpg
https://cdn.ncbi.nlm.nih.gov/pmc/blobs/de66/11303393/303566290efe/41531_2024_760_Fig2_HTML.jpg
https://cdn.ncbi.nlm.nih.gov/pmc/blobs/de66/11303393/9766fd6d51ee/41531_2024_760_Fig3_HTML.jpg
https://cdn.ncbi.nlm.nih.gov/pmc/blobs/de66/11303393/8093a70e93db/41531_2024_760_Fig4_HTML.jpg
https://cdn.ncbi.nlm.nih.gov/pmc/blobs/de66/11303393/77f91554a187/41531_2024_760_Fig5_HTML.jpg
https://cdn.ncbi.nlm.nih.gov/pmc/blobs/de66/11303393/255bf03ca970/41531_2024_760_Fig6_HTML.jpg
https://cdn.ncbi.nlm.nih.gov/pmc/blobs/de66/11303393/6ada45aa2c67/41531_2024_760_Fig7_HTML.jpg

相似文献

1
PDCD4 triggers α-synuclein accumulation and motor deficits via co-suppressing TFE3 and TFEB translation in a model of Parkinson's disease.在帕金森病模型中,PDCD4 通过共同抑制 TFE3 和 TFEB 的翻译来触发 α-突触核蛋白积累和运动功能障碍。
NPJ Parkinsons Dis. 2024 Aug 6;10(1):146. doi: 10.1038/s41531-024-00760-9.
2
Programmed cell death 4 modulates lysosomal function by inhibiting TFEB translation.程序性细胞死亡蛋白 4 通过抑制 TFEB 翻译来调节溶酶体功能。
Cell Death Differ. 2021 Apr;28(4):1237-1250. doi: 10.1038/s41418-020-00646-2. Epub 2020 Oct 25.
3
p38-TFEB pathways promote microglia activation through inhibiting CMA-mediated NLRP3 degradation in Parkinson's disease.p38-TFEB 通路通过抑制 CMA 介导的 NLRP3 降解促进帕金森病小胶质细胞的激活。
J Neuroinflammation. 2021 Dec 20;18(1):295. doi: 10.1186/s12974-021-02349-y.
4
Phosphorylation of EIF2S1 (eukaryotic translation initiation factor 2 subunit alpha) is indispensable for nuclear translocation of TFEB and TFE3 during ER stress.EIF2S1(真核翻译起始因子 2 亚基 alpha)的磷酸化对于 ER 应激过程中 TFEB 和 TFE3 的核易位是必不可少的。
Autophagy. 2023 Jul;19(7):2111-2142. doi: 10.1080/15548627.2023.2173900. Epub 2023 Feb 9.
5
Multiparameter phenotypic screening for endogenous TFEB and TFE3 translocation identifies novel chemical series modulating lysosome function.多参数表型筛选内源性 TFEB 和 TFE3 易位,鉴定新型化学系列调节溶酶体功能。
Autophagy. 2023 Feb;19(2):692-705. doi: 10.1080/15548627.2022.2095834. Epub 2022 Jul 25.
6
Translation Inhibitors Activate Autophagy Master Regulators TFEB and TFE3.翻译抑制剂激活自噬主调控因子 TFEB 和 TFE3。
Int J Mol Sci. 2021 Nov 8;22(21):12083. doi: 10.3390/ijms222112083.
7
Covalent JNK Inhibitor, JNK-IN-8, Suppresses Tumor Growth in Triple-Negative Breast Cancer by Activating TFEB- and TFE3-Mediated Lysosome Biogenesis and Autophagy.共价JNK抑制剂JNK-IN-8通过激活TFEB和TFE3介导的溶酶体生物发生和自噬来抑制三阴性乳腺癌的肿瘤生长。
Mol Cancer Ther. 2022 Oct 7;21(10):1547-1560. doi: 10.1158/1535-7163.MCT-21-1044.
8
Poly (ADP-ribose) polymerase 1 inhibition prevents neurodegeneration and promotes α-synuclein degradation via transcription factor EB-dependent autophagy in mutant α-synucleinA53T model of Parkinson's disease.聚(ADP-核糖)聚合酶 1 抑制通过转录因子 EB 依赖性自噬防止帕金森病突变 α-突触核蛋白 A53T 模型中的神经变性并促进 α-突触核蛋白降解。
Aging Cell. 2020 Jun;19(6):e13163. doi: 10.1111/acel.13163. Epub 2020 May 31.
9
A stress response p38 MAP kinase inhibitor SB202190 promoted TFEB/TFE3-dependent autophagy and lysosomal biogenesis independent of p38.一种应激反应 p38 MAP 激酶抑制剂 SB202190 可促进 TFEB/TFE3 依赖性自噬和溶酶体生物发生,而不依赖于 p38。
Redox Biol. 2020 May;32:101445. doi: 10.1016/j.redox.2020.101445. Epub 2020 Jan 28.
10
AMPK-dependent phosphorylation is required for transcriptional activation of TFEB and TFE3.AMPK 依赖性磷酸化对于 TFEB 和 TFE3 的转录激活是必需的。
Autophagy. 2021 Dec;17(12):3957-3975. doi: 10.1080/15548627.2021.1898748. Epub 2021 Mar 18.

引用本文的文献

1
Sex Specific Effects of Environmental Toxin-Derived Alpha Synuclein on Enteric Neuronal-Epithelial Interactions.环境毒素衍生的α-突触核蛋白对肠神经元-上皮相互作用的性别特异性影响。
Neurogastroenterol Motil. 2025 Jul;37(7):e70046. doi: 10.1111/nmo.70046. Epub 2025 Apr 24.

本文引用的文献

1
Suppression of abnormal α-synuclein expression by activation of BDNF transcription ameliorates Parkinson's disease-like pathology.通过激活脑源性神经营养因子(BDNF)转录来抑制异常α-突触核蛋白表达可改善帕金森病样病理。
Mol Ther Nucleic Acids. 2022 Jun 1;29:1-15. doi: 10.1016/j.omtn.2022.05.037. eCollection 2022 Sep 13.
2
Faulty autolysosome acidification in Alzheimer's disease mouse models induces autophagic build-up of Aβ in neurons, yielding senile plaques.阿尔茨海默病小鼠模型中自溶体酸化功能障碍导致神经元中自噬性 Aβ 蓄积,形成老年斑。
Nat Neurosci. 2022 Jun;25(6):688-701. doi: 10.1038/s41593-022-01084-8. Epub 2022 Jun 2.
3
TFE3-Mediated Autophagy is Involved in Dopaminergic Neurodegeneration in Parkinson's Disease.
TFE3介导的自噬参与帕金森病中的多巴胺能神经退行性变。
Front Cell Dev Biol. 2021 Nov 29;9:761773. doi: 10.3389/fcell.2021.761773. eCollection 2021.
4
The brain targeted delivery of programmed cell death 4 specific siRNA protects mice from CRS-induced depressive behavior.程序性细胞死亡蛋白 4 特异性 siRNA 通过脑靶向递送至保护小鼠免受 CRS 诱导的抑郁行为。
Cell Death Dis. 2021 Nov 12;12(11):1077. doi: 10.1038/s41419-021-04361-9.
5
Translation Inhibitors Activate Autophagy Master Regulators TFEB and TFE3.翻译抑制剂激活自噬主调控因子 TFEB 和 TFE3。
Int J Mol Sci. 2021 Nov 8;22(21):12083. doi: 10.3390/ijms222112083.
6
RNA-binding proteins La and HuR cooperatively modulate translation repression of PDCD4 mRNA.RNA 结合蛋白 La 和 HuR 协同调节 PDCD4 mRNA 的翻译抑制。
J Biol Chem. 2021 Jan-Jun;296:100154. doi: 10.1074/jbc.RA120.014894. Epub 2020 Dec 9.
7
Programmed cell death 4 modulates lysosomal function by inhibiting TFEB translation.程序性细胞死亡蛋白 4 通过抑制 TFEB 翻译来调节溶酶体功能。
Cell Death Differ. 2021 Apr;28(4):1237-1250. doi: 10.1038/s41418-020-00646-2. Epub 2020 Oct 25.
8
The mTORC1/S6K/PDCD4/eIF4A Axis Determines Outcome of Mitotic Arrest.mTORC1/S6K/PDCD4/eIF4A 轴决定有丝分裂阻滞的结果。
Cell Rep. 2020 Oct 6;33(1):108230. doi: 10.1016/j.celrep.2020.108230.
9
Autophagy and Parkinson's Disease.自噬与帕金森病。
Adv Exp Med Biol. 2020;1207:21-51. doi: 10.1007/978-981-15-4272-5_2.
10
Programmed cell death 4 as an endogenous suppressor of BDNF translation is involved in stress-induced depression.程序性细胞死亡蛋白 4 作为脑源性神经营养因子翻译的内源性抑制剂,参与应激诱导的抑郁。
Mol Psychiatry. 2021 Jun;26(6):2316-2333. doi: 10.1038/s41380-020-0692-x. Epub 2020 Mar 16.