• 文献检索
  • 文档翻译
  • 深度研究
  • 学术资讯
  • Suppr Zotero 插件Zotero 插件
  • 邀请有礼
  • 套餐&价格
  • 历史记录
应用&插件
Suppr Zotero 插件Zotero 插件浏览器插件Mac 客户端Windows 客户端微信小程序
定价
高级版会员购买积分包购买API积分包
服务
文献检索文档翻译深度研究API 文档MCP 服务
关于我们
关于 Suppr公司介绍联系我们用户协议隐私条款
关注我们

Suppr 超能文献

核心技术专利:CN118964589B侵权必究
粤ICP备2023148730 号-1Suppr @ 2026

文献检索

告别复杂PubMed语法,用中文像聊天一样搜索,搜遍4000万医学文献。AI智能推荐,让科研检索更轻松。

立即免费搜索

文件翻译

保留排版,准确专业,支持PDF/Word/PPT等文件格式,支持 12+语言互译。

免费翻译文档

深度研究

AI帮你快速写综述,25分钟生成高质量综述,智能提取关键信息,辅助科研写作。

立即免费体验

犬心肌环肺静脉消融后多组学分析:神经肽 Y 对心房颤动长期再诱发的影响。

Multiomics analysis of canine myocardium after circumferential pulmonary vein ablation: Effect of neuropeptide Y on long-term reinduction of atrial fibrillation.

机构信息

Department of Cardiology, The First Affiliated Hospital of Shandong First Medical University & Shandong Provincial Qianfoshan Hospital, Shandong Medicine and Health Key Laboratory of Cardiac Electrophysiology and Arrhythmia, Shandong First Medical University, Jinan, China.

Medical Integration and Practice Center, Shandong University, Jinan, China.

出版信息

J Cell Mol Med. 2024 Aug;28(15):e18582. doi: 10.1111/jcmm.18582.

DOI:10.1111/jcmm.18582
PMID:39107876
原文链接:https://pmc.ncbi.nlm.nih.gov/articles/PMC11303123/
Abstract

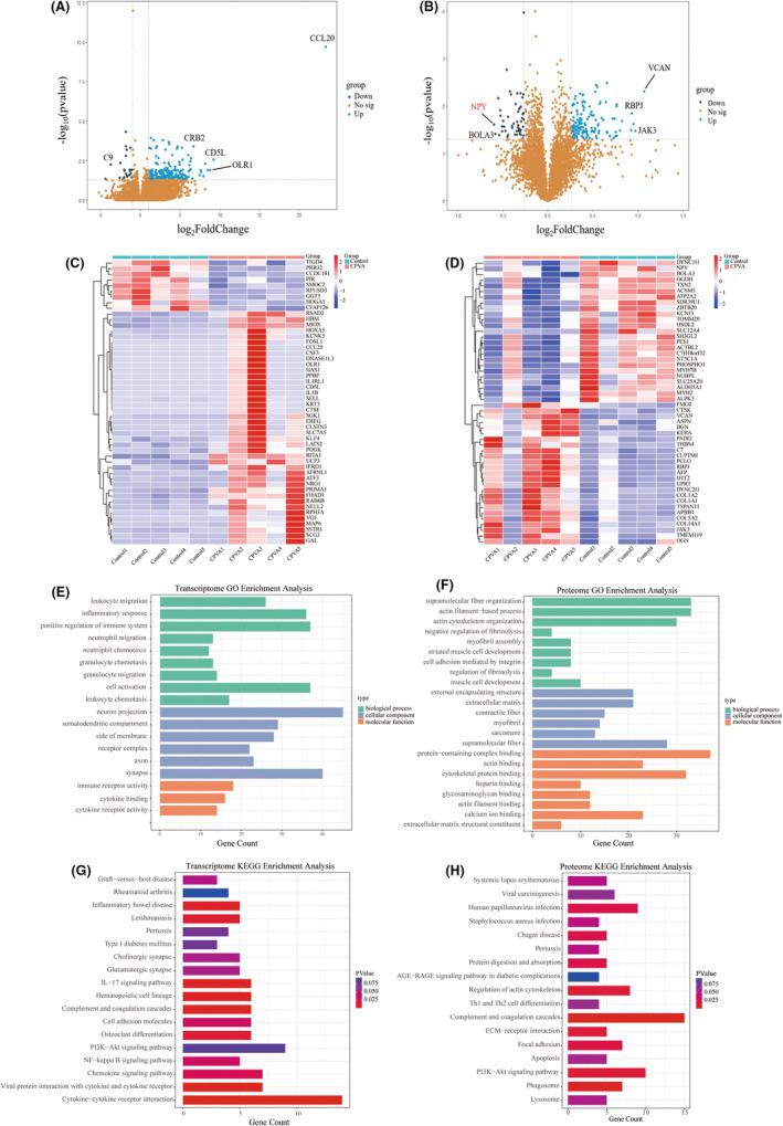
Catheter ablation (CA) is an essential method for the interventional treatment of atrial fibrillation (AF), and it is very important to reduce long-term recurrence after CA. The mechanism of recurrence after CA is still unclear. We established a long-term model of beagle canines after circumferential pulmonary vein ablation (CPVA). The transcriptome and proteome were obtained using high-throughput sequencing and TMT-tagged LC-MS/LC analysis, respectively. Differentially expressed genes and proteins were screened and enriched, and the effect of fibrosis was found and verified in tissues. A downregulated protein, neuropeptide Y (NPY), was selected for validation and the results suggest that NPY may play a role in the long-term reinduction of AF after CPVA. Then, the molecular mechanism of NPY was further investigated. The results showed that the atrial effective refractory period (AERP) was shortened and fibrosis was increased after CPVA. Atrial myocyte apoptosis was alleviated by NPY intervention, and Akt activation was inhibited in cardiac fibroblasts. These results suggest that long-term suppression of NPY after CPVA may lead to induction of AF through promoting cardiomyocyte apoptosis and activating the Akt pathway in cardiac fibroblasts, which may make AF more likely to reinduce.

摘要

导管消融(CA)是治疗心房颤动(AF)的介入治疗的重要方法,降低 CA 后的长期复发非常重要。CA 后复发的机制仍不清楚。我们建立了环肺静脉消融(CPVA)后比格犬的长期模型。使用高通量测序和 TMT 标记 LC-MS/LC 分析分别获得转录组和蛋白质组。筛选和富集差异表达的基因和蛋白质,并在组织中发现和验证纤维化的影响。下调的蛋白,神经肽 Y(NPY),被选择进行验证,结果表明 NPY 可能在 CPVA 后 AF 的长期再诱导中发挥作用。然后,进一步研究了 NPY 的分子机制。结果表明,CPVA 后心房有效不应期(AERP)缩短,纤维化增加。NPY 干预减轻了心房肌细胞凋亡,抑制了心肌成纤维细胞中 Akt 的激活。这些结果表明,CPVA 后长期抑制 NPY 可能通过促进心肌细胞凋亡和激活心肌成纤维细胞中的 Akt 途径导致 AF 的再诱导,这可能使 AF 更容易再诱导。

https://cdn.ncbi.nlm.nih.gov/pmc/blobs/a89e/11303123/431621ab44c2/JCMM-28-e18582-g001.jpg
https://cdn.ncbi.nlm.nih.gov/pmc/blobs/a89e/11303123/9f9b6245cd6a/JCMM-28-e18582-g002.jpg
https://cdn.ncbi.nlm.nih.gov/pmc/blobs/a89e/11303123/0bff86233c4b/JCMM-28-e18582-g003.jpg
https://cdn.ncbi.nlm.nih.gov/pmc/blobs/a89e/11303123/6f4abd0b0ba5/JCMM-28-e18582-g004.jpg
https://cdn.ncbi.nlm.nih.gov/pmc/blobs/a89e/11303123/431621ab44c2/JCMM-28-e18582-g001.jpg
https://cdn.ncbi.nlm.nih.gov/pmc/blobs/a89e/11303123/9f9b6245cd6a/JCMM-28-e18582-g002.jpg
https://cdn.ncbi.nlm.nih.gov/pmc/blobs/a89e/11303123/0bff86233c4b/JCMM-28-e18582-g003.jpg
https://cdn.ncbi.nlm.nih.gov/pmc/blobs/a89e/11303123/6f4abd0b0ba5/JCMM-28-e18582-g004.jpg
https://cdn.ncbi.nlm.nih.gov/pmc/blobs/a89e/11303123/431621ab44c2/JCMM-28-e18582-g001.jpg

相似文献

1
Multiomics analysis of canine myocardium after circumferential pulmonary vein ablation: Effect of neuropeptide Y on long-term reinduction of atrial fibrillation.犬心肌环肺静脉消融后多组学分析:神经肽 Y 对心房颤动长期再诱发的影响。
J Cell Mol Med. 2024 Aug;28(15):e18582. doi: 10.1111/jcmm.18582.
2
Pre-procedural predictors of atrial fibrillation recurrence after circumferential pulmonary vein ablation.环肺静脉消融术后房颤复发的术前预测因素。
Eur Heart J. 2007 Apr;28(7):836-41. doi: 10.1093/eurheartj/ehm027. Epub 2007 Mar 29.
3
Circumferential pulmonary vein ablation with additional linear ablation results in an increased incidence of left atrial flutter compared with segmental pulmonary vein isolation as an initial approach to ablation of paroxysmal atrial fibrillation.环肺静脉消融联合附加线性消融与节段性肺静脉隔离作为阵发性心房颤动消融的初始方法相比,导致左房扑动的发生率增加。
Circ Arrhythm Electrophysiol. 2010 Jun;3(3):243-8. doi: 10.1161/CIRCEP.109.924878. Epub 2010 Mar 25.
4
Long-term results and the predictors of outcome of catheter ablation of atrial fibrillation using steerable sheath catheter navigation after single procedure in 674 patients.674 例患者单次导管消融术后使用可操控鞘管导管导航的房颤导管消融的长期结果及其预后预测因素。
Europace. 2010 Feb;12(2):173-80. doi: 10.1093/europace/eup331. Epub 2009 Nov 3.
5
The comparison of epicardial focused ultrasound circumferential pulmonary vein ablation and BOX ablation--results from experimental acute atrial fibrillation.心外膜聚焦超声环形肺静脉消融与BOX消融的比较——急性实验性心房颤动的结果
J Interv Card Electrophysiol. 2012 Aug;34(2):153-9. doi: 10.1007/s10840-011-9659-9. Epub 2012 Feb 28.
6
Circumferential pulmonary vein ablation: does use of a circular mapping catheter improve results? A prospective randomized study.环形肺静脉消融:使用环形标测导管是否能改善结果?一项前瞻性随机研究。
Heart Rhythm. 2010 May;7(5):612-8. doi: 10.1016/j.hrthm.2010.01.021. Epub 2010 Jan 22.
7
Quality of life in patients with paroxysmal atrial fibrillation after circumferential pulmonary vein ablation.环肺静脉消融术后阵发性心房颤动患者的生活质量
Kardiol Pol. 2016;74(3):244-50. doi: 10.5603/KP.a2015.0160. Epub 2015 Aug 25.
8
Left atrial posterior wall isolation does not improve the outcome of circumferential pulmonary vein ablation for atrial fibrillation: a prospective randomized study.左心房后壁隔离术不能改善环肺静脉消融治疗心房颤动的疗效:一项前瞻性随机研究。
Circ Arrhythm Electrophysiol. 2009 Feb;2(1):35-40. doi: 10.1161/CIRCEP.108.797944. Epub 2008 Dec 3.
9
A randomized trial of circumferential pulmonary vein ablation versus antiarrhythmic drug therapy in paroxysmal atrial fibrillation: the APAF Study.环肺静脉消融术与抗心律失常药物治疗阵发性心房颤动的随机试验:APAF研究
J Am Coll Cardiol. 2006 Dec 5;48(11):2340-7. doi: 10.1016/j.jacc.2006.08.037. Epub 2006 Oct 16.
10
Recurrent atrial tachycardia and atrial fibrillation after circumferential pulmonary vein ablation: what's the difference?环肺静脉消融术后复发性房性心动过速和心房颤动:有何差异?
Chin Med J (Engl). 2005 Nov 5;118(21):1773-8.

引用本文的文献

1
Advancing Atrial Fibrillation Research: The Role of Animal Models, Emerging Technologies and Translational Challenges.推进心房颤动研究:动物模型、新兴技术及转化挑战的作用
Biomedicines. 2025 Jan 27;13(2):307. doi: 10.3390/biomedicines13020307.

本文引用的文献

1
Mid term freedom from atrial fibrillation following hybrid ablation, a systematic review and meta analysis.杂交消融术后中期无房性颤动的自由:系统评价和荟萃分析。
J Cardiothorac Surg. 2023 Apr 19;18(1):155. doi: 10.1186/s13019-023-02189-2.
2
Mechanism of myocardial fibrosis regulation by IGF-1R in atrial fibrillation through the PI3K/Akt/FoxO3a pathway.IGF-1R 通过 PI3K/Akt/FoxO3a 通路调节心房颤动中心肌纤维化的机制。
Biochem Cell Biol. 2023 Oct 1;101(5):432-442. doi: 10.1139/bcb-2022-0199. Epub 2023 Apr 5.
3
Neuropeptide Y Antagonizes Development of Pulmonary Fibrosis through IL-1β Inhibition.
神经肽 Y 通过抑制白细胞介素-1β 拮抗肺纤维化的发生。
Am J Respir Cell Mol Biol. 2022 Dec;67(6):654-665. doi: 10.1165/rcmb.2021-0542OC.
4
Atrial myocyte-derived exosomal microRNA contributes to atrial fibrosis in atrial fibrillation.心房肌细胞来源的外泌体 microRNA 导致心房颤动中的心房纤维化。
J Transl Med. 2022 Sep 5;20(1):407. doi: 10.1186/s12967-022-03617-y.
5
Atrial fibrillation.心房颤动。
Nat Rev Dis Primers. 2022 Apr 7;8(1):21. doi: 10.1038/s41572-022-00347-9.
6
Efficacy and Safety of Catheter Ablation vs Antiarrhythmic Drugs as Initial Therapy for Management of Symptomatic Paroxysmal Atrial Fibrillation: A Meta-Analysis.导管消融与抗心律失常药物作为有症状阵发性心房颤动初始治疗的疗效和安全性:一项荟萃分析。
Rev Cardiovasc Med. 2022 Mar 19;23(3):112. doi: 10.31083/j.rcm2303112.
7
Neuropeptide Y attenuates cardiac remodeling and deterioration of function following myocardial infarction.神经肽 Y 可减轻心肌梗死后的心脏重构和功能恶化。
Mol Ther. 2022 Feb 2;30(2):881-897. doi: 10.1016/j.ymthe.2021.10.005. Epub 2021 Oct 8.
8
Diversity among differentially expressed genes in atrial appendages of atrial fibrillation: The role and mechanism of SPP1 in atrial fibrosis.差异表达基因在心房颤动心房中的多样性:SPP1 在心房纤维化中的作用和机制。
Int J Biochem Cell Biol. 2021 Dec;141:106074. doi: 10.1016/j.biocel.2021.106074. Epub 2021 Aug 30.
9
Catheter ablation as first-line treatment for paroxysmal atrial fibrillation: a systematic review and meta-analysis.导管消融作为阵发性心房颤动的一线治疗方法:系统评价和荟萃分析。
Heart. 2021 Oct;107(20):1630-1636. doi: 10.1136/heartjnl-2021-319496. Epub 2021 Jul 14.
10
Cardiac fibrosis: Myofibroblast-mediated pathological regulation and drug delivery strategies.心肌纤维化:肌成纤维细胞介导的病理调节和药物传递策略。
Adv Drug Deliv Rev. 2021 Jun;173:504-519. doi: 10.1016/j.addr.2021.03.021. Epub 2021 Apr 5.