Suppr超能文献

谷氨酰胺缺乏会导致转移性结直肠癌中脂质代谢的优先激活。

Glutamine withdrawal leads to the preferential activation of lipid metabolism in metastatic colorectal cancer.

作者信息

Güleç Taşkıran Aliye Ezgi, Karaoğlu Diren Arda, Eylem Cemil Can, Ermiş Çağdaş, Güderer İsmail, Nemutlu Emirhan, Demirkol Canlı Seçil, Banerjee Sreeparna

机构信息

Department of Biological Sciences, Orta Doğu Teknik Üniversitesi, Ankara, Türkiye; Department of Molecular Biology and Genetics, Başkent University, Ankara, Türkiye.

Faculty of Medicine, Hacettepe University, Ankara, Türkiye.

出版信息

Transl Oncol. 2024 Oct;48:102078. doi: 10.1016/j.tranon.2024.102078. Epub 2024 Aug 7.

Abstract

INTRODUCTION

Glutamine is a non-essential amino acid that is critical for cell growth. However, the differential metabolism of l-glutamine in metastatic versus primary colorectal cancer (CRC) has not been evaluated adequately.

MATERIALS AND METHODS

Differential expression of glutamine-related genes was determined in primary versus metastatic CRC. Univariate Cox regression and hierarchical clustering were used to generate a gene signature for prognostication. Untargeted metabolomics and O based fluxomics were used to identify differential metabolite levels and energy turnover in the paired primary (SW480) and metastatic (SW620) CRC cells. Western blot and qRT-PCR were used to validate differential gene expression. Subcellular localization of E-cadherin was determined by immunocytochemistry. Lipid droplets were visualized with Nile Red.

RESULTS

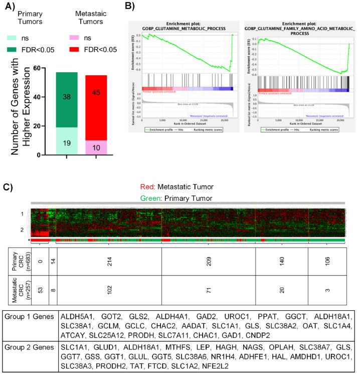
The GO term "Glutamine metabolism" was significantly enriched in metastatic versus primary tumors. Supporting this, SW620 cells showed decreased membrane localization of E-cadherin and increased motility upon l-Glutamine withdrawal. A glutamine related signature associated with worse prognosis was identified and validated in multiple datasets. A fluxomics assay revealed a slower TCA cycle in SW480 and SW620 cells upon l-Glutamine withdrawal. SW620 cells, however, could maintain high ATP levels. Untargeted metabolomics indicated the preferential metabolism of fatty acids in SW620 but not SW480 cells. Lipids were mainly obtained from the environment rather than by de novo synthesis.

CONCLUSIONS

Metastatic CRC cells can display aberrant glutamine metabolism. We show for the first time that upon l-glutamine withdrawal, SW620 (but not SW480) cells were metabolically plastic and could metabolize lipids for survival and cellular motility.

摘要

引言

谷氨酰胺是一种对细胞生长至关重要的非必需氨基酸。然而,l-谷氨酰胺在转移性与原发性结直肠癌(CRC)中的差异代谢尚未得到充分评估。

材料与方法

测定原发性与转移性CRC中谷氨酰胺相关基因的差异表达。采用单变量Cox回归和层次聚类生成用于预后的基因特征。使用非靶向代谢组学和基于O的通量组学来鉴定配对的原发性(SW480)和转移性(SW620)CRC细胞中的差异代谢物水平和能量周转。采用蛋白质免疫印迹和qRT-PCR验证差异基因表达。通过免疫细胞化学确定E-钙黏蛋白的亚细胞定位。用尼罗红对脂滴进行可视化。

结果

“谷氨酰胺代谢”的基因本体术语在转移性肿瘤与原发性肿瘤中显著富集。支持这一点的是,SW620细胞在l-谷氨酰胺撤除后E-钙黏蛋白的膜定位减少且运动性增加。在多个数据集中鉴定并验证了与较差预后相关的谷氨酰胺相关特征。通量组学分析显示,l-谷氨酰胺撤除后SW480和SW620细胞中的三羧酸循环较慢。然而,SW620细胞可以维持较高的ATP水平。非靶向代谢组学表明,SW620细胞而非SW480细胞优先代谢脂肪酸。脂质主要从环境中获取而非通过从头合成。

结论

转移性CRC细胞可表现出异常的谷氨酰胺代谢。我们首次表明,在l-谷氨酰胺撤除后,SW620(而非SW480)细胞具有代谢可塑性,并且可以代谢脂质以维持生存和细胞运动。

https://cdn.ncbi.nlm.nih.gov/pmc/blobs/3fea/11362781/be397c2fb21d/ga1.jpg

文献检索

告别复杂PubMed语法,用中文像聊天一样搜索,搜遍4000万医学文献。AI智能推荐,让科研检索更轻松。

立即免费搜索

文件翻译

保留排版,准确专业,支持PDF/Word/PPT等文件格式,支持 12+语言互译。

免费翻译文档

深度研究

AI帮你快速写综述,25分钟生成高质量综述,智能提取关键信息,辅助科研写作。

立即免费体验