Suppr超能文献

甲基化CpG结合蛋白2 K271乳酸化介导的M2巨噬细胞极化抑制动脉粥样硬化。

Methyl-CpG-binding 2 K271 lactylation-mediated M2 macrophage polarization inhibits atherosclerosis.

作者信息

Chen Liangqi, Zhang Meiju, Yang Xueyan, Wang Yanan, Huang Tuo, Li Xin, Ban Yunting, Li Qifeng, Yang Qingyuan, Zhang Yongxiang, Zheng Yang, Wang Di, Wang Xiaoqi, Shi Xiujie, Zhang Maomao, Sun Yong, Wu Jian

机构信息

Department of Cardiology, The Second Affiliated Hospital of Harbin Medical University, Harbin, China.

The Key Laboratory of Myocardial Ischemia, Chinese Ministry of Education, Harbin, China.

出版信息

Theranostics. 2024 Jul 8;14(11):4256-4277. doi: 10.7150/thno.94738. eCollection 2024.

Abstract

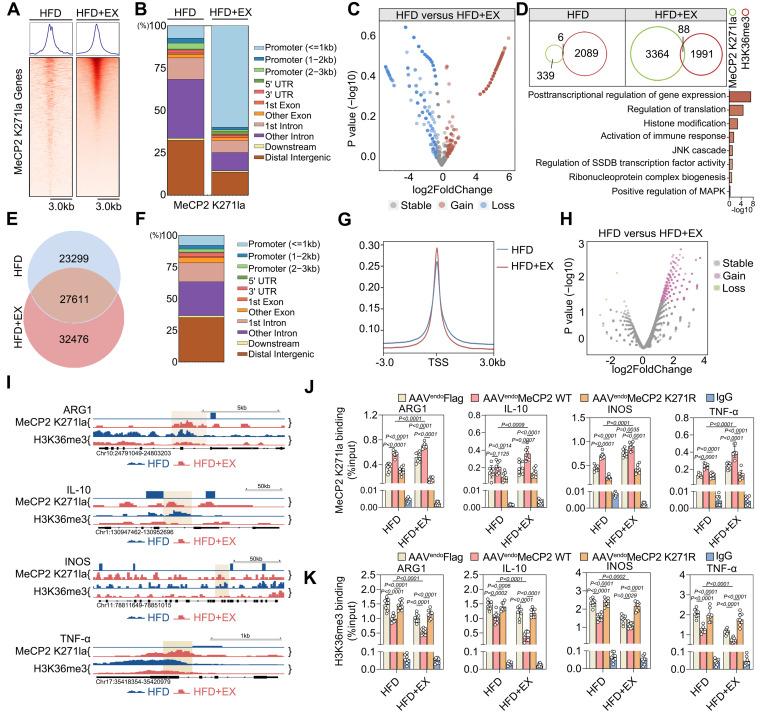
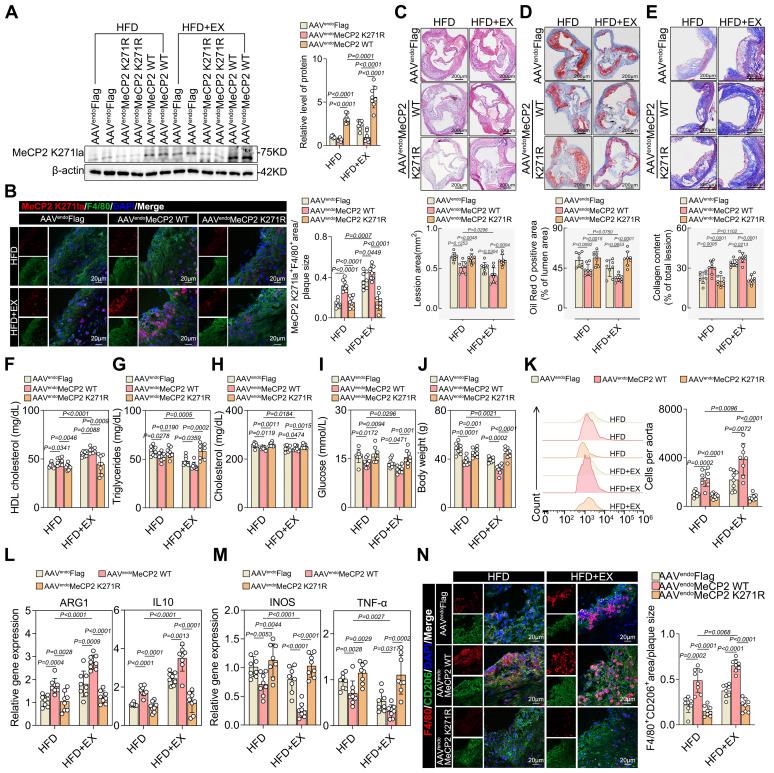
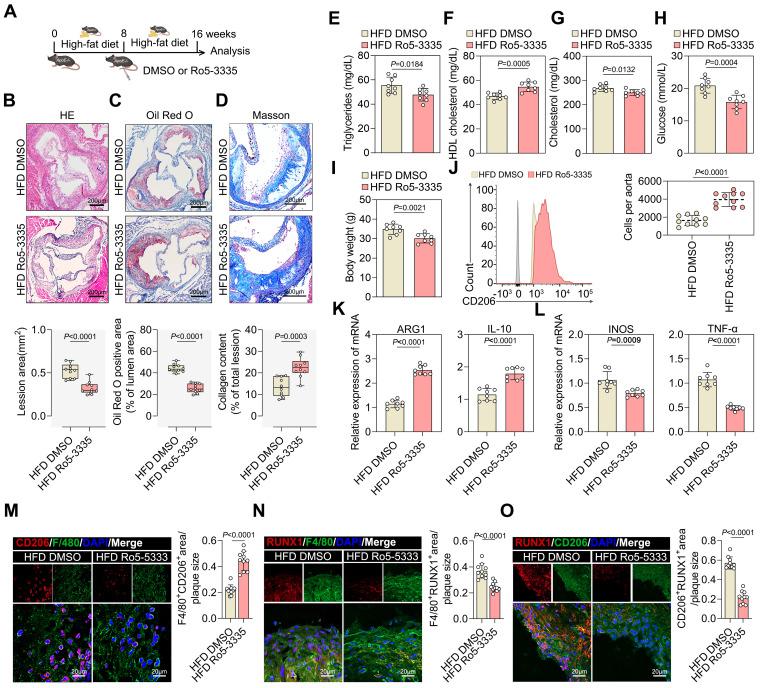
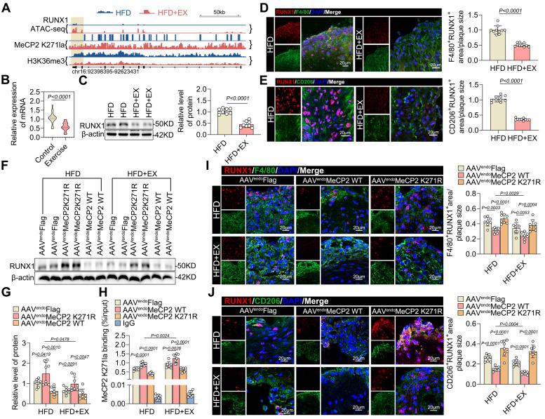
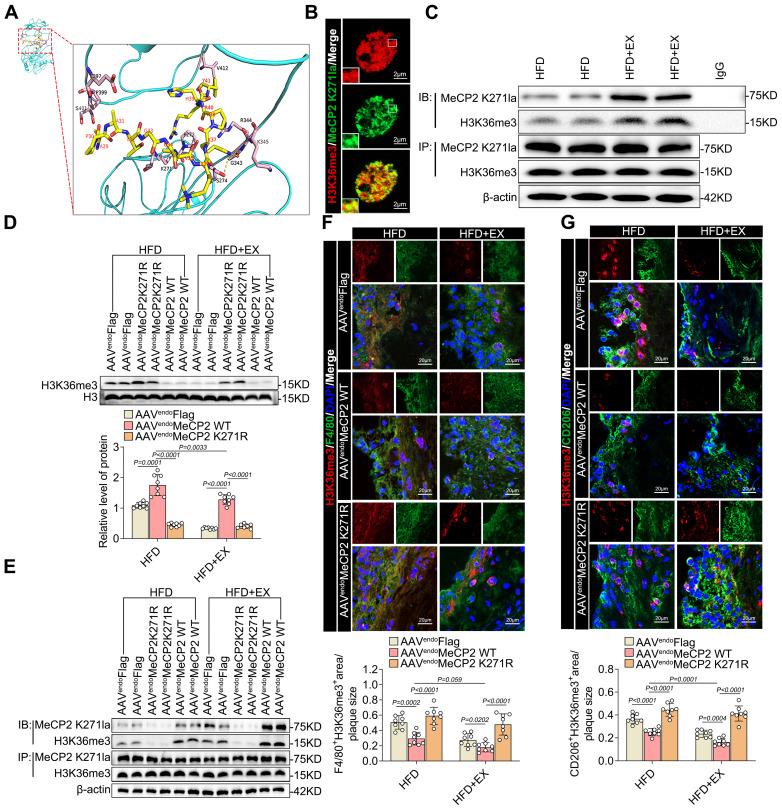
Posttranslational modifications of proteins have not been addressed in studies aimed at elucidating the cardioprotective effect of exercise in atherosclerotic cardiovascular disease (ASCVD). In this study, we reveal a novel mechanism by which exercise ameliorates atherosclerosis via lactylation. Using ApoE mice in an exercise model, proteomics analysis was used to identify exercise-induced specific lactylation of MeCP2 at lysine 271 (K271). Mutation of the MeCP2 K271 lactylation site in aortic plaque macrophages was achieved by recombinant adenoviral transfection. Explore the molecular mechanisms by which motility drives MeCP2 K271 lactylation to improve plaque stability using ATAC-Seq, CUT &Tag and molecular biology. Validation of the potential target RUNX1 for exercise therapy using Ro5-3335 pharmacological inhibition. we showed that in ApoE mice, methyl-CpG-binding protein 2 (MeCP2) K271 lactylation was observed in aortic root plaque macrophages, promoting pro-repair M2 macrophage polarization, reducing the plaque area, shrinking necrotic cores, reducing plaque lipid deposition, and increasing collagen content. Adenoviral transfection, by introducing a mutant at lysine 271, overexpressed MeCP2 K271 lactylation, which enhanced exercise-induced M2 macrophage polarization and increased plaque stability. Mechanistically, the exercise-induced atheroprotective effect requires an interaction between MeCP2 K271 lactylation and H3K36me3, leading to increased chromatin accessibility and transcriptional repression of RUNX1. In addition, the pharmacological inhibition of the transcription factor RUNX1 exerts atheroprotective effects by promoting the polarization of plaque macrophages towards the pro-repair M2 phenotype. These findings reveal a novel mechanism by which exercise ameliorates atherosclerosis via MeCP2 K271 lactylation-H3K36me3/RUNX1. Interventions that enhance MeCP2 K271 lactylation have been shown to increase pro-repair M2 macrophage infiltration, thereby promoting plaque stabilization and reducing the risk of atherosclerotic cardiovascular disease. We also established RUNX1 as a potential drug target for exercise therapy, thereby providing guidance for the discovery of new targets.

摘要

蛋白质的翻译后修饰在旨在阐明运动对动脉粥样硬化性心血管疾病(ASCVD)心脏保护作用的研究中尚未得到探讨。在本研究中,我们揭示了一种新机制,即运动通过乳酰化改善动脉粥样硬化。在运动模型中使用载脂蛋白E(ApoE)小鼠,通过蛋白质组学分析鉴定出运动诱导的甲基化CpG结合蛋白2(MeCP2)在赖氨酸271(K271)位点的特异性乳酰化。通过重组腺病毒转染实现主动脉斑块巨噬细胞中MeCP2 K271乳酰化位点的突变。利用ATAC-Seq、CUT&Tag和分子生物学方法探索运动驱动MeCP2 K271乳酰化以改善斑块稳定性的分子机制。使用Ro5-3335药物抑制对运动疗法的潜在靶点RUNX1进行验证。我们发现,在ApoE小鼠中,在主动脉根部斑块巨噬细胞中观察到MeCP2 K271乳酰化,促进促修复的M2巨噬细胞极化,减小斑块面积,缩小坏死核心,减少斑块脂质沉积,并增加胶原蛋白含量。腺病毒转染通过在赖氨酸271处引入突变体,过表达MeCP2 K271乳酰化,增强了运动诱导的M2巨噬细胞极化并增加了斑块稳定性。从机制上讲,运动诱导的抗动脉粥样硬化作用需要MeCP2 K271乳酰化与H3K36me3之间的相互作用,导致染色质可及性增加和RUNX1的转录抑制。此外,转录因子RUNX1的药物抑制通过促进斑块巨噬细胞向促修复的M2表型极化发挥抗动脉粥样硬化作用。这些发现揭示了运动通过MeCP2 K271乳酰化-H3K36me3/RUNX1改善动脉粥样硬化的新机制。已证明增强MeCP2 K271乳酰化的干预措施可增加促修复的M2巨噬细胞浸润,从而促进斑块稳定并降低动脉粥样硬化性心血管疾病的风险。我们还将RUNX1确立为运动疗法的潜在药物靶点,从而为发现新靶点提供指导。

https://cdn.ncbi.nlm.nih.gov/pmc/blobs/535b/11303070/47341fe6d89f/thnov14p4256g001.jpg

文献检索

告别复杂PubMed语法,用中文像聊天一样搜索,搜遍4000万医学文献。AI智能推荐,让科研检索更轻松。

立即免费搜索

文件翻译

保留排版,准确专业,支持PDF/Word/PPT等文件格式,支持 12+语言互译。

免费翻译文档

深度研究

AI帮你快速写综述,25分钟生成高质量综述,智能提取关键信息,辅助科研写作。

立即免费体验