Suppr超能文献

鸡不同发育时间点原始生殖细胞差异的比较

Comparison of primordial germ cell differences at different developmental time points in chickens.

作者信息

Gong Wei, Zou Yichen, Liu Xin, Niu Yingjie, Jin Kai, Li Bichun, Zuo Qisheng

机构信息

Joint International Research Laboratory of Agriculture and Agri-Product Safety of Ministry of Education of China, Yangzhou University, Yangzhou, Jiangsu 225009, China.

Key Laboratory of Animal Breeding Reproduction and Molecular Design for Jiangsu Province, College of Animal Science and Technology, Yangzhou University, Yangzhou, Jiangsu 225009, China.

出版信息

Anim Biosci. 2024 Nov;37(11):1873-1886. doi: 10.5713/ab.24.0283. Epub 2024 Aug 5.

Abstract

OBJECTIVE

Recently, the application in the field of germplasm resource conservation has become an important application of primordial germ cells (PGCs). However, due to the lack of deep understanding of the biological characteristics of PGCs at different time points, there is no systematic scheme for the selection of PGCs at which time points in practical application, which affects the practical application effect of PGCs. This study aims to clarify the differences in PGCs during development.

METHODS

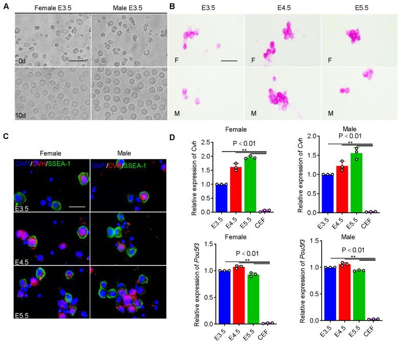
Here, migration experiment, EdU proliferation assay and cell apoptosis assay were conducted to compare the differences in the migration ability, the proliferation ability and the recovery efficiency among female and male PGCs at E3.5, E4.5, and E5.5, which were explained by the following transcriptome sequencing analysis.

RESULTS

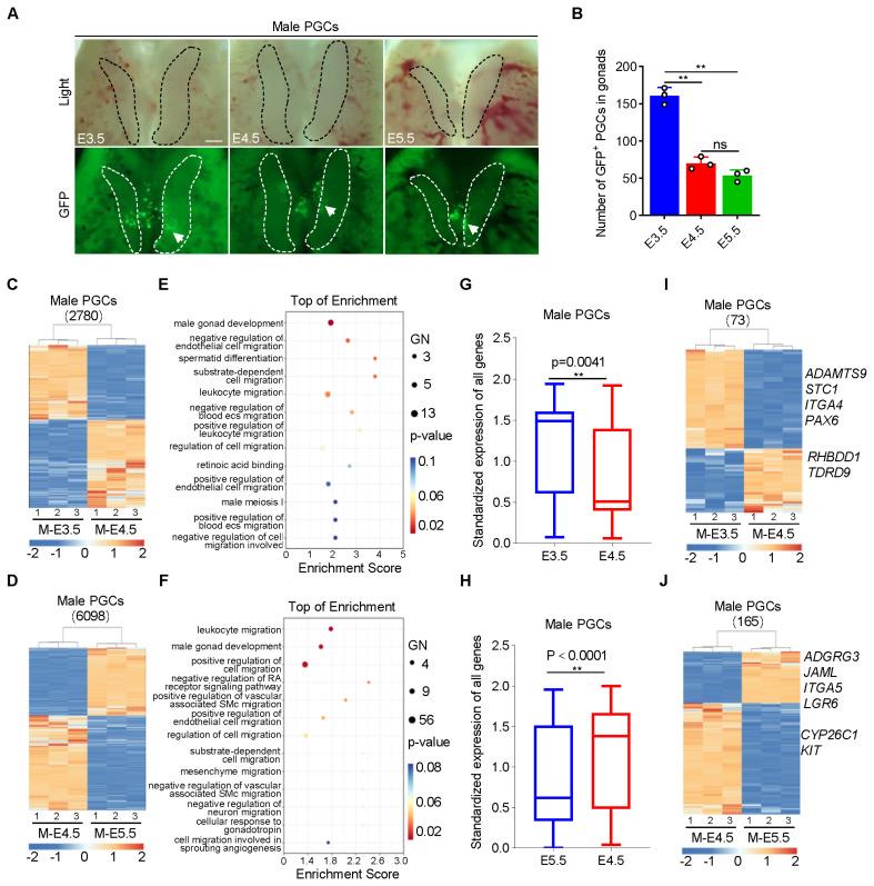
We found that there were larger differences between female and male PGCs at different embryonic ages, while smaller differences between female and male PGCs at the same embryonic age. Further comparison showed that the cell migration ability of female and male PGCs decreased gradually during development, so female and male PGCs at E3.5 are more suitable for in vitro allotransplantation. At the same time, the proliferation ability of PGCs gradually decreased during development, and cell adhesion and extracellular matrix communication were weakened, indicating that female and male PGCs of E3.5 are more suitable for in vitro long-term culture cell line establishment. Interestingly, female and male PGCs at E5.5 showed strong DNA damage repair ability, thus more suitable for in vitro long-term cryopreservation.

CONCLUSION

This study provides a theoretical basis for systematically selecting PGCs at suitable developmental time points as cell materials for efficient utilization by analyzing the characteristics of female and male PGCs at different developmental time points based on transcriptome.

摘要

目的

近年来,原始生殖细胞(PGCs)在种质资源保存领域的应用成为其重要应用方向。然而,由于对不同时间点PGCs生物学特性缺乏深入了解,在实际应用中对于选择哪些时间点的PGCs尚无系统方案,影响了PGCs的实际应用效果。本研究旨在阐明PGCs在发育过程中的差异。

方法

在此,进行迁移实验、EdU增殖检测和细胞凋亡检测,以比较E3.5、E4.5和E5.5时雌性和雄性PGCs在迁移能力、增殖能力和恢复效率方面的差异,并通过以下转录组测序分析进行解释。

结果

我们发现不同胚胎时期的雌性和雄性PGCs之间差异较大,而相同胚胎时期的雌性和雄性PGCs之间差异较小。进一步比较表明,雌性和雄性PGCs的细胞迁移能力在发育过程中逐渐下降,因此E3.5时的雌性和雄性PGCs更适合体外同种异体移植。同时,PGCs的增殖能力在发育过程中逐渐下降,细胞黏附和细胞外基质通讯减弱,表明E3.5时的雌性和雄性PGCs更适合建立体外长期培养细胞系。有趣的是,E5.5时的雌性和雄性PGCs表现出较强的DNA损伤修复能力,因此更适合体外长期冷冻保存。

结论

本研究通过基于转录组分析不同发育时间点雌性和雄性PGCs的特性,为系统选择合适发育时间点的PGCs作为高效利用的细胞材料提供了理论依据。

https://cdn.ncbi.nlm.nih.gov/pmc/blobs/fbb9/11541041/07bac6bdb4e4/ab-24-0283f1.jpg

文献AI研究员

20分钟写一篇综述,助力文献阅读效率提升50倍。

立即体验

用中文搜PubMed

大模型驱动的PubMed中文搜索引擎

马上搜索

文档翻译

学术文献翻译模型,支持多种主流文档格式。

立即体验