Suppr超能文献

两种蓝藻在可见光或远红光下共同生长时会表现出应激反应。

Two cyanobacterial species exhibit stress responses when grown together in visible light or far-red light.

机构信息

Department of Life Science, National Taiwan University, Taipei, Taiwan.

Institute of Plant Biology, National Taiwan University, Taipei, Taiwan.

出版信息

mSphere. 2024 Sep 25;9(9):e0025124. doi: 10.1128/msphere.00251-24. Epub 2024 Aug 9.

Abstract

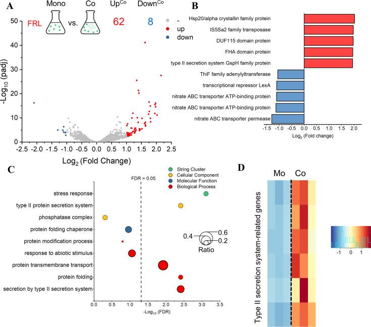
Although most cyanobacteria grow in visible light (VL; = 400-700 nm), some cyanobacteria can also use far-red light (FRL; = 700-800 nm) for oxygenic photosynthesis by performing far-red light photoacclimation. These two types of cyanobacteria can be found in the same environment. However, how they respond to each other remains unknown. Here, we reveal that coculture stresses FRL-using PCC 9212 and VL-using sp. PCC 6803. No significant growth difference was found in sp. PCC 6803 between the coculture and the monoculture. Conversely, the growth of PCC 9212 was suppressed in VL under coculture. According to transcriptomic analysis, PCC 9212 in coculture shows low transcript levels of metabolic activities and high transcript levels of ion transporters, with the differences being more noticeable in VL than in FRL. The transcript levels of stress responses in coculture were likewise higher than in monoculture in sp. PCC 6803 under FRL. The low transcript level of metabolic activities in coculture or the inhibition of cyanobacterial growth indicates a possible negative interaction between these two cyanobacterial strains.IMPORTANCEThe interaction between two cyanobacterial species is the primary focus of this study. One species harvests visible light, while the other can harvest far-red and visible light. Prior research on cyanobacteria interaction concentrated on its interactions with algal, coral, and fungal species. Interactions between cyanobacterial species were, nevertheless, rarely discussed. Thus, we characterized the interaction between two cyanobacterial species, one capable of photosynthesis using far-red light and the other not. Through experimental and bioinformatic approaches, we demonstrate that when one cyanobacterium thrives under optimal light conditions, it stresses the remaining cyanobacterial species. We contribute to an ecological understanding of these two kinds of cyanobacteria distribution patterns. Cyanobacteria that utilize far-red light probably disperse in environments with limited visible light to avoid competition with other cyanobacteria. From a biotechnological standpoint, this study suggests that the simultaneous cultivation of two cyanobacterial species in large-scale cultivation facilities may reduce the overall biomass yield.

摘要

虽然大多数蓝藻在可见光(VL;= 400-700nm)下生长,但一些蓝藻也可以通过进行远红光光适应来利用远红光(FRL;= 700-800nm)进行产氧光合作用。这两种类型的蓝藻可以在同一环境中找到。然而,它们彼此之间的反应仍然未知。在这里,我们揭示了共培养会对使用 FRL 的 PCC 9212 和使用 VL 的 sp. PCC 6803 产生压力。在共培养中,sp. PCC 6803 的生长在两种光条件下没有明显差异。相反,在共培养的 VL 条件下,PCC 9212 的生长受到抑制。根据转录组分析,共培养中的 PCC 9212 的代谢活性转录水平较低,而离子转运体的转录水平较高,VL 下的差异比 FRL 下更为明显。在 FRL 下,共培养中 sp. PCC 6803 的胁迫反应转录水平也高于单培养。共培养中代谢活性的低转录水平或蓝藻生长的抑制表明这两种蓝藻菌株之间可能存在负相互作用。

重要性

本研究的重点是两种蓝藻物种之间的相互作用。一种物种利用可见光,另一种物种可以利用远红光和可见光。先前关于蓝藻相互作用的研究集中在与藻类、珊瑚和真菌物种的相互作用上。然而,蓝藻物种之间的相互作用很少被讨论。因此,我们描述了两种蓝藻物种之间的相互作用,一种能够利用远红光进行光合作用,另一种则不能。通过实验和生物信息学方法,我们证明了当一种蓝藻在最佳光照条件下茁壮成长时,它会对其余的蓝藻物种造成压力。我们为理解这两种蓝藻的分布模式提供了生态方面的理解。可能利用远红光的蓝藻会在可见光有限的环境中分散,以避免与其他蓝藻竞争。从生物技术的角度来看,本研究表明,在大规模培养设施中同时培养两种蓝藻可能会降低整体生物量产量。

https://cdn.ncbi.nlm.nih.gov/pmc/blobs/f814/11423583/af041e54650c/msphere.00251-24.f001.jpg

文献AI研究员

20分钟写一篇综述,助力文献阅读效率提升50倍。

立即体验

用中文搜PubMed

大模型驱动的PubMed中文搜索引擎

马上搜索

文档翻译

学术文献翻译模型,支持多种主流文档格式。

立即体验