Suppr超能文献

含有最小化非翻译区的合成 mRNA 在体外和体内具有高度功能性。

Synthetic mRNAs Containing Minimalistic Untranslated Regions Are Highly Functional In Vitro and In Vivo.

机构信息

Department of Dermatology, University Hospital Zurich (USZ), University of Zurich (UZH), Raemistrasse 100, 8091 Zurich, Switzerland.

Faculty of Science, University of Zurich, 8006 Zurich, Switzerland.

出版信息

Cells. 2024 Jul 24;13(15):1242. doi: 10.3390/cells13151242.

Abstract

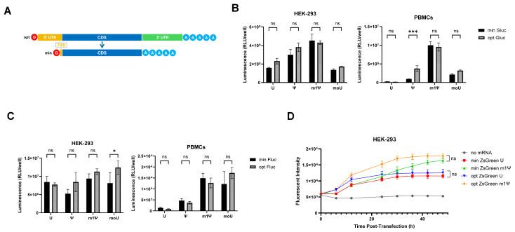
Synthetic mRNA produced by in vitro transcription (ivt mRNA) is the active pharmaceutical ingredient of approved anti-COVID-19 vaccines and of many drugs under development. Such synthetic mRNA typically contains several hundred bases of non-coding "untranslated" regions (UTRs) that are involved in the stabilization and translation of the mRNA. However, UTRs are often complex structures, which may complicate the entire production process. To eliminate this obstacle, we managed to reduce the total amount of nucleotides in the UTRs to only four bases. In this way, we generate minimal ivt mRNA ("minRNA"), which is less complex than the usual optimized ivt mRNAs that are contained, for example, in approved vaccines. We have compared the efficacy of minRNA to common augmented mRNAs (with UTRs of globin genes or those included in licensed vaccines) in vivo and in vitro and could demonstrate equivalent functionalities. Our minimal mRNA design will facilitate the further development and implementation of ivt mRNA-based vaccines and therapies.

摘要

体外转录(ivt mRNA)产生的合成 mRNA 是已批准的抗 COVID-19 疫苗和许多正在开发的药物的有效药物成分。此类合成 mRNA 通常包含数百个碱基的非编码“非翻译”区域(UTR),这些区域参与 mRNA 的稳定和翻译。然而,UTR 通常是复杂的结构,这可能会使整个生产过程复杂化。为了消除这一障碍,我们设法将 UTR 中的核苷酸总数减少到只有四个碱基。通过这种方式,我们生成了最小的 ivt mRNA(“minRNA”),其复杂性低于通常包含在已批准疫苗中的优化的 ivt mRNAs。我们已经在体内和体外比较了 minRNA 与常见的增强型 mRNA(带有球蛋白基因的 UTR 或包含在许可疫苗中的 UTR)的功效,并证明了它们具有等效的功能。我们的最小 mRNA 设计将促进基于 ivt mRNA 的疫苗和疗法的进一步开发和实施。

https://cdn.ncbi.nlm.nih.gov/pmc/blobs/7c3e/11311775/d0d4f8805fd7/cells-13-01242-g001.jpg

文献AI研究员

20分钟写一篇综述,助力文献阅读效率提升50倍。

立即体验

用中文搜PubMed

大模型驱动的PubMed中文搜索引擎

马上搜索

文档翻译

学术文献翻译模型,支持多种主流文档格式。

立即体验