• 文献检索
  • 文档翻译
  • 深度研究
  • 学术资讯
  • Suppr Zotero 插件Zotero 插件
  • 邀请有礼
  • 套餐&价格
  • 历史记录
应用&插件
Suppr Zotero 插件Zotero 插件浏览器插件Mac 客户端Windows 客户端微信小程序
定价
高级版会员购买积分包购买API积分包
服务
文献检索文档翻译深度研究API 文档MCP 服务
关于我们
关于 Suppr公司介绍联系我们用户协议隐私条款
关注我们

Suppr 超能文献

核心技术专利:CN118964589B侵权必究
粤ICP备2023148730 号-1Suppr @ 2026

文献检索

告别复杂PubMed语法,用中文像聊天一样搜索,搜遍4000万医学文献。AI智能推荐,让科研检索更轻松。

立即免费搜索

文件翻译

保留排版,准确专业,支持PDF/Word/PPT等文件格式,支持 12+语言互译。

免费翻译文档

深度研究

AI帮你快速写综述,25分钟生成高质量综述,智能提取关键信息,辅助科研写作。

立即免费体验

评估蛋白激酶cAMP激活的催化亚基α作为纤维板层癌的治疗靶点

Evaluation of Protein Kinase cAMP-Activated Catalytic Subunit Alpha as a Therapeutic Target for Fibrolamellar Carcinoma.

作者信息

Schalm Stefanie S, O'Hearn Erin, Wilson Kevin, LaBranche Timothy P, Silva Grace, Zhang Zhuo, DiPietro Lucian, Bifulco Neil, Woessner Richard, Stransky Nicolas, Sappal Darshan, Campbell Robert, Lobbardi Riadh, Palmer Michael, Kim Joseph, Ye Chaoyang, Dorsch Marion, Lengauer Christoph, Guzi Timothy, Kadambi Vivek, Garner Andrew, Hoeflich Klaus P

机构信息

Blueprint Medicines Corporation, Cambridge, Massachusetts.

出版信息

Gastro Hep Adv. 2022 Nov 8;2(3):307-321. doi: 10.1016/j.gastha.2022.11.004. eCollection 2023.

DOI:10.1016/j.gastha.2022.11.004
PMID:39132655
原文链接:https://pmc.ncbi.nlm.nih.gov/articles/PMC11307690/
Abstract

BACKGROUND AND AIMS

Fibrolamellar carcinoma (FLC) is a rare, difficult-to-treat liver cancer primarily affecting pediatric and adolescent patients, and for which precision medicine approaches have historically not been possible. The gene fusion was identified as a driver of FLC pathogenesis. We aimed to assess whether FLC tumors maintain dependency on this gene fusion and determine if PRKACA is a viable therapeutic target.

METHODS

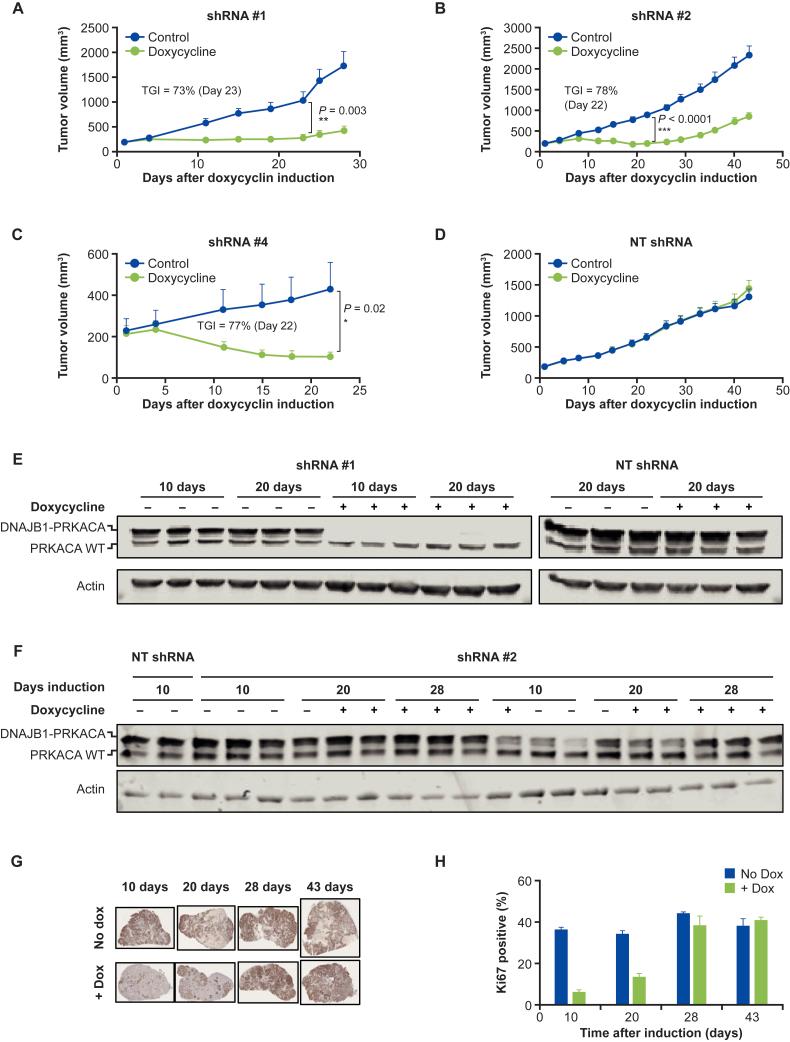
FLC patient-derived xenograft (PDX) shRNA cell lines were implanted subcutaneously into female NOD-SCID mice and tumors were allowed to develop prior to randomization to doxycycline (to induce knockdown) or control groups. Tumor development was assessed every 2 days. To assess the effect of treatment with novel selective PRKACA small molecule kinase inhibitors, BLU0588 and BLU2864, FLC PDX tumor cells were implanted subcutaneously into NOD-SCID mice and tumors allowed to develop. Mice were randomized to treatment (BLU0588 and BLU2864, orally, once daily) or control groups and tumor size determined as previously.

RESULTS

Knockdown of DNAJB1-PRKACA reversed a FLC-specific gene signature and reduced PDX tumor growth in mice compared to the control group. Furthermore, FLC PDX tumor growth was significantly reduced with BLU0588 and BLU2864 treatment vs control ( = .003 and  = .0005, respectively).

CONCLUSION

We demonstrated, using an inducible knockdown and small molecule approaches, that FLC PDX tumors were dependent upon DNAJB1-PRKACA fusion activity. In addition, this study serves as a proof-of-concept that PRKACA is a viable therapeutic target for FLC and warrants further investigation.

摘要

背景与目的

纤维板层癌(FLC)是一种罕见的、难以治疗的肝癌,主要影响儿童和青少年患者,而且以往一直无法采用精准医学方法进行治疗。该基因融合被确定为FLC发病机制的驱动因素。我们旨在评估FLC肿瘤是否维持对这种基因融合的依赖性,并确定PRKACA是否为一个可行的治疗靶点。

方法

将源自FLC患者的异种移植(PDX)shRNA细胞系皮下植入雌性NOD-SCID小鼠体内,待肿瘤形成后再随机分为强力霉素组(诱导基因敲低)或对照组。每2天评估一次肿瘤生长情况。为评估新型选择性PRKACA小分子激酶抑制剂BLU0588和BLU2864的治疗效果,将FLC PDX肿瘤细胞皮下植入NOD-SCID小鼠体内,待肿瘤形成。将小鼠随机分为治疗组(BLU0588和BLU2864,口服,每日一次)或对照组,并如前所述测定肿瘤大小。

结果

与对照组相比,DNAJB1-PRKACA基因敲低逆转了FLC特异性基因特征,并降低了小鼠PDX肿瘤的生长。此外,与对照组相比,BLU0588和BLU2864治疗显著降低了FLC PDX肿瘤的生长(分别为P = 0.003和P = 0.0005)。

结论

我们通过诱导性基因敲低和小分子方法证明,FLC PDX肿瘤依赖于DNAJB1-PRKACA融合活性。此外,本研究证明PRKACA是FLC一个可行的治疗靶点,值得进一步研究。

https://cdn.ncbi.nlm.nih.gov/pmc/blobs/2c7b/11307690/b66adb29a73f/gr6.jpg
https://cdn.ncbi.nlm.nih.gov/pmc/blobs/2c7b/11307690/46e675e92c81/gr1.jpg
https://cdn.ncbi.nlm.nih.gov/pmc/blobs/2c7b/11307690/46588f12920e/gr2.jpg
https://cdn.ncbi.nlm.nih.gov/pmc/blobs/2c7b/11307690/e34b19d922a5/gr3.jpg
https://cdn.ncbi.nlm.nih.gov/pmc/blobs/2c7b/11307690/e3dfb51aebbd/gr4.jpg
https://cdn.ncbi.nlm.nih.gov/pmc/blobs/2c7b/11307690/8b547511abfb/gr5.jpg
https://cdn.ncbi.nlm.nih.gov/pmc/blobs/2c7b/11307690/b66adb29a73f/gr6.jpg
https://cdn.ncbi.nlm.nih.gov/pmc/blobs/2c7b/11307690/46e675e92c81/gr1.jpg
https://cdn.ncbi.nlm.nih.gov/pmc/blobs/2c7b/11307690/46588f12920e/gr2.jpg
https://cdn.ncbi.nlm.nih.gov/pmc/blobs/2c7b/11307690/e34b19d922a5/gr3.jpg
https://cdn.ncbi.nlm.nih.gov/pmc/blobs/2c7b/11307690/e3dfb51aebbd/gr4.jpg
https://cdn.ncbi.nlm.nih.gov/pmc/blobs/2c7b/11307690/8b547511abfb/gr5.jpg
https://cdn.ncbi.nlm.nih.gov/pmc/blobs/2c7b/11307690/b66adb29a73f/gr6.jpg

相似文献

1
Evaluation of Protein Kinase cAMP-Activated Catalytic Subunit Alpha as a Therapeutic Target for Fibrolamellar Carcinoma.评估蛋白激酶cAMP激活的催化亚基α作为纤维板层癌的治疗靶点
Gastro Hep Adv. 2022 Nov 8;2(3):307-321. doi: 10.1016/j.gastha.2022.11.004. eCollection 2023.
2
Oncogenic Addiction of Fibrolamellar Hepatocellular Carcinoma to the Fusion Kinase DNAJB1-PRKACA.成纤维细胞性肝细胞癌对融合激酶 DNAJB1-PRKACA 的致癌性成瘾。
Clin Cancer Res. 2023 Jan 4;29(1):271-278. doi: 10.1158/1078-0432.CCR-22-1851.
3
GalNAc-conjugated siRNA targeting the DNAJB1-PRKACA fusion junction in fibrolamellar hepatocellular carcinoma.GalNAc 缀合的靶向 DNAJB1-PRKACA 融合连接点的 siRNA 在肝纤维板层样肝细胞癌中的应用。
Mol Ther. 2024 Jan 3;32(1):140-151. doi: 10.1016/j.ymthe.2023.11.012. Epub 2023 Nov 21.
4
BAP1 mutations define a homogeneous subgroup of hepatocellular carcinoma with fibrolamellar-like features and activated PKA.BAP1突变定义了具有纤维板层样特征和激活的蛋白激酶A的肝细胞癌的一个同质亚组。
J Hepatol. 2020 May;72(5):924-936. doi: 10.1016/j.jhep.2019.12.006. Epub 2019 Dec 18.
5
MicroRNA-375 Suppresses the Growth and Invasion of Fibrolamellar Carcinoma.微小 RNA-375 抑制纤维板层肝癌的生长和侵袭。
Cell Mol Gastroenterol Hepatol. 2019;7(4):803-817. doi: 10.1016/j.jcmgh.2019.01.008. Epub 2019 Feb 11.
6
Increased Protein Kinase A Activity Induces Fibrolamellar Hepatocellular Carcinoma Features Independent of DNAJB1.蛋白激酶 A 活性增加可诱导纤维板层肝细胞癌特征,与 DNAJB1 无关。
Cancer Res. 2024 Aug 15;84(16):2626-2644. doi: 10.1158/0008-5472.CAN-23-4110.
7
Molecular profiling and analysis of genetic aberrations aimed at identifying potential therapeutic targets in fibrolamellar carcinoma of the liver.对肝纤维板层样癌进行分子谱分析和遗传异常分析,旨在寻找潜在的治疗靶点。
Cancer. 2020 Sep 15;126(18):4126-4135. doi: 10.1002/cncr.32960. Epub 2020 Jul 14.
8
DNAJB1-PRKACA Fusion Drives Fibrolamellar Liver Cancer through Impaired SIK Signaling and CRTC2/p300-Mediated Transcriptional Reprogramming.DNAJB1-PRKACA融合蛋白通过损害SIK信号传导以及CRTC2/p300介导的转录重编程驱动纤维板层型肝癌。
Cancer Discov. 2025 Feb 7;15(2):382-400. doi: 10.1158/2159-8290.CD-24-0634.
9
CRISPR/Cas9 Engineering of Adult Mouse Liver Demonstrates That the Dnajb1-Prkaca Gene Fusion Is Sufficient to Induce Tumors Resembling Fibrolamellar Hepatocellular Carcinoma.成年小鼠肝脏的CRISPR/Cas9基因编辑表明,Dnajb1-Prkaca基因融合足以诱发类似纤维板层型肝细胞癌的肿瘤。
Gastroenterology. 2017 Dec;153(6):1662-1673.e10. doi: 10.1053/j.gastro.2017.09.008. Epub 2017 Sep 18.
10
Single-Cell RNA Sequencing Identifies Yes-Associated Protein 1-Dependent Hepatic Mesothelial Progenitors in Fibrolamellar Carcinoma.单细胞 RNA 测序鉴定出纤维板层型肝癌中 Yes 相关蛋白 1 依赖性肝间皮祖细胞。
Am J Pathol. 2020 Jan;190(1):93-107. doi: 10.1016/j.ajpath.2019.09.018. Epub 2019 Oct 24.

引用本文的文献

1
Ultrasensitive bioluminescent reporters of protein kinase A based on luciferase activity modulated by phosphorylation (PKA LAMP).基于磷酸化调节的荧光素酶活性的蛋白激酶A超灵敏生物发光报告基因(PKA LAMP)。
J Biol Chem. 2025 Jul 1;301(8):110445. doi: 10.1016/j.jbc.2025.110445.
2
NHE7 drives endometrial cancer progression by delaying senescence through cAMP/CREB/GRIN2B axis-mediated Ca²⁺ influx.NHE7通过cAMP/CREB/GRIN2B轴介导的Ca²⁺内流延迟衰老,从而驱动子宫内膜癌进展。
Commun Biol. 2025 Jun 5;8(1):877. doi: 10.1038/s42003-025-08296-1.
3
Protein kinase A and local signaling in cancer.

本文引用的文献

1
Identification of Novel Therapeutic Targets for Fibrolamellar Carcinoma Using Patient-Derived Xenografts and Direct-from-Patient Screening.使用患者来源异种移植和直接从患者筛选鉴定纤维板层肝癌的新治疗靶点。
Cancer Discov. 2021 Oct;11(10):2544-2563. doi: 10.1158/2159-8290.CD-20-0872. Epub 2021 Jun 14.
2
Defective internal allosteric network imparts dysfunctional ATP/substrate-binding cooperativity in oncogenic chimera of protein kinase A.癌基因蛋白激酶 A 嵌合体中缺陷的内部变构网络导致其 ATP/底物结合协同作用功能障碍。
Commun Biol. 2021 Mar 10;4(1):321. doi: 10.1038/s42003-021-01819-6.
3
Hotspots of Aberrant Enhancer Activity in Fibrolamellar Carcinoma Reveal Candidate Oncogenic Pathways and Therapeutic Vulnerabilities.
蛋白激酶 A 与癌症中的局部信号转导
Biochem J. 2024 Nov 20;481(22):1659-1677. doi: 10.1042/BCJ20230352.
4
Therapeutic, Clinicopathological, and Molecular Correlates of Expression in Gastrointestinal Cancers.胃肠道癌症中表达的治疗、临床病理及分子相关性
Pharmaceuticals (Basel). 2024 Sep 25;17(10):1263. doi: 10.3390/ph17101263.
5
DNAJB1-PRKACA Fusion Drives Fibrolamellar Liver Cancer through Impaired SIK Signaling and CRTC2/p300-Mediated Transcriptional Reprogramming.DNAJB1-PRKACA融合蛋白通过损害SIK信号传导以及CRTC2/p300介导的转录重编程驱动纤维板层型肝癌。
Cancer Discov. 2025 Feb 7;15(2):382-400. doi: 10.1158/2159-8290.CD-24-0634.
6
Proteo-metabolomics and patient tumor slice experiments point to amino acid centrality for rewired mitochondria in fibrolamellar carcinoma.蛋白代谢组学和患者肿瘤切片实验表明,氨基酸在纤维板层样肝癌中重新连接的线粒体中具有中心地位。
Cell Rep Med. 2024 Sep 17;5(9):101699. doi: 10.1016/j.xcrm.2024.101699. Epub 2024 Aug 28.
7
Emerging therapies for autosomal dominant polycystic kidney disease with a focus on cAMP signaling.聚焦于环磷酸腺苷信号传导的常染色体显性多囊肾病新兴疗法
Front Mol Biosci. 2022 Sep 2;9:981963. doi: 10.3389/fmolb.2022.981963. eCollection 2022.
纤维板层肝细胞癌异常增强子活性热点揭示候选致癌途径和治疗弱点。
Cell Rep. 2020 Apr 14;31(2):107509. doi: 10.1016/j.celrep.2020.03.073.
4
DNAJB1-PRKACA fusions occur in oncocytic pancreatic and biliary neoplasms and are not specific for fibrolamellar hepatocellular carcinoma.DNAJB1-PRKACA 融合发生于嗜酸性胰腺和胆道肿瘤中,并非纤维板层肝细胞癌所特有。
Mod Pathol. 2020 Apr;33(4):648-656. doi: 10.1038/s41379-019-0398-2. Epub 2019 Nov 1.
5
Clinicopathological features and outcomes of fibrolamellar hepatocellular carcinoma.纤维板层型肝细胞癌的临床病理特征及预后
J Gastrointest Oncol. 2019 Jun;10(3):554-561. doi: 10.21037/jgo.2019.01.35.
6
An acquired scaffolding function of the DNAJ-PKAc fusion contributes to oncogenic signaling in fibrolamellar carcinoma.DNAJ-PKAc 融合物获得的支架功能有助于成纤维板层型肝癌的致癌信号传导。
Elife. 2019 May 7;8:e44187. doi: 10.7554/eLife.44187.
7
ERRα as a Bridge Between Transcription and Function: Role in Liver Metabolism and Disease.ERRα作为转录与功能之间的桥梁:在肝脏代谢和疾病中的作用
Front Endocrinol (Lausanne). 2019 Apr 5;10:206. doi: 10.3389/fendo.2019.00206. eCollection 2019.
8
Structures of the PKA RIα Holoenzyme with the FLHCC Driver J-PKAcα or Wild-Type PKAcα.PKA RIα 全酶与 FLHCC 驱动子 J-PKAcα 或野生型 PKAcα 的结构。
Structure. 2019 May 7;27(5):816-828.e4. doi: 10.1016/j.str.2019.03.001. Epub 2019 Mar 21.
9
MicroRNA-375 Suppresses the Growth and Invasion of Fibrolamellar Carcinoma.微小 RNA-375 抑制纤维板层肝癌的生长和侵袭。
Cell Mol Gastroenterol Hepatol. 2019;7(4):803-817. doi: 10.1016/j.jcmgh.2019.01.008. Epub 2019 Feb 11.
10
Role of cAMP and phosphodiesterase signaling in liver health and disease.环腺苷酸和磷酸二酯酶信号在肝脏健康和疾病中的作用。
Cell Signal. 2018 Sep;49:105-115. doi: 10.1016/j.cellsig.2018.06.005. Epub 2018 Jun 11.