Suppr超能文献

嗅觉受体神经元对刺激起始时间差敏感:对气味源辨别能力的影响。

Olfactory receptor neurons are sensitive to stimulus onset asynchrony: implications for odor source discrimination.

机构信息

Department of Neurobiology, University Konstanz, Konstanz, Germany.

International Max-Planck Research School for Organismal Biology, Konstanz, Germany.

出版信息

Chem Senses. 2024 Jan 1;49. doi: 10.1093/chemse/bjae030.

Abstract

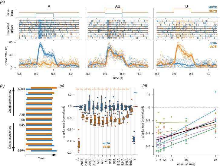
In insects, olfactory receptor neurons (ORNs) are localized in sensilla. Within a sensillum, different ORN types are typically co-localized and exhibit nonsynaptic reciprocal inhibition through ephaptic coupling. This inhibition is hypothesized to aid odor source discrimination in environments where odor molecules (odorants) are dispersed by wind, resulting in turbulent plumes. Under these conditions, odorants from a single source arrive at the ORNs synchronously, while those from separate sources arrive asynchronously. Ephaptic inhibition is expected to be weaker for asynchronous arriving odorants from separate sources, thereby enhancing their discrimination. Previous studies have focused on ephaptic inhibition of sustained ORN responses to constant odor stimuli. This begs the question of whether ephaptic inhibition also affects transient ORN responses and if this inhibition is modulated by the temporal arrival patterns of different odorants. To address this, we recorded co-localized ORNs in the fruit fly Drosophila melanogaster and exposed them to dynamic odorant mixtures. We found reciprocal inhibition, strongly suggesting the presence of ephaptic coupling. This reciprocal inhibition does indeed modulate transient ORN responses and is sensitive to the relative timing of odor stimuli. Notably, the strength of inhibition decreases as the synchrony and correlation between arriving odorants decrease. These results support the hypothesis that ephaptic inhibition aids odor source discrimination.

摘要

在昆虫中,嗅觉受体神经元 (ORNs) 位于感觉器官中。在一个感觉器官中,不同的 ORN 类型通常共存,并通过电突触耦合表现出非突触性相互抑制。这种抑制被假设有助于在气味分子(气味剂)被风分散的环境中识别气味源,从而产生湍流羽流。在这些条件下,来自单一来源的气味剂同步到达 ORN,而来自不同来源的气味剂则不同步到达。来自不同来源的异步到达的气味剂预计会受到较弱的电突触抑制,从而增强它们的可分辨性。先前的研究集中在电突触抑制持续 ORN 对恒定气味刺激的反应上。这就引出了一个问题,即电突触抑制是否也会影响瞬时 ORN 反应,以及这种抑制是否会受到不同气味剂的时间到达模式的调制。为了解决这个问题,我们记录了果蝇 Drosophila melanogaster 中共存的 ORN,并将它们暴露于动态气味混合物中。我们发现了相互抑制,强烈表明存在电突触耦合。这种相互抑制确实调节了瞬时 ORN 反应,并且对气味刺激的相对时间敏感。值得注意的是,随着到达气味剂的同步性和相关性降低,抑制的强度降低。这些结果支持了电突触抑制有助于气味源识别的假设。

https://cdn.ncbi.nlm.nih.gov/pmc/blobs/128d/11408607/ef259d53a867/bjae030_fig1.jpg

文献检索

告别复杂PubMed语法,用中文像聊天一样搜索,搜遍4000万医学文献。AI智能推荐,让科研检索更轻松。

立即免费搜索

文件翻译

保留排版,准确专业,支持PDF/Word/PPT等文件格式,支持 12+语言互译。

免费翻译文档

深度研究

AI帮你快速写综述,25分钟生成高质量综述,智能提取关键信息,辅助科研写作。

立即免费体验