• 文献检索
  • 文档翻译
  • 深度研究
  • 学术资讯
  • Suppr Zotero 插件Zotero 插件
  • 邀请有礼
  • 套餐&价格
  • 历史记录
应用&插件
Suppr Zotero 插件Zotero 插件浏览器插件Mac 客户端Windows 客户端微信小程序
定价
高级版会员购买积分包购买API积分包
服务
文献检索文档翻译深度研究API 文档MCP 服务
关于我们
关于 Suppr公司介绍联系我们用户协议隐私条款
关注我们

Suppr 超能文献

核心技术专利:CN118964589B侵权必究
粤ICP备2023148730 号-1Suppr @ 2026

文献检索

告别复杂PubMed语法,用中文像聊天一样搜索,搜遍4000万医学文献。AI智能推荐,让科研检索更轻松。

立即免费搜索

文件翻译

保留排版,准确专业,支持PDF/Word/PPT等文件格式,支持 12+语言互译。

免费翻译文档

深度研究

AI帮你快速写综述,25分钟生成高质量综述,智能提取关键信息,辅助科研写作。

立即免费体验

SPL50调控水稻中的细胞死亡及对稻瘟病菌的抗性。

SPL50 Regulates Cell Death and Resistance to Magnaporthe Oryzae in Rice.

作者信息

Ruan Banpu, Wu Hui, Jiang Yaohuang, Qiu Jiehua, Chen Fei, Zhang Yanli, Qiao Yu, Tang Mingyue, Ma Yingying, Qian Qian, Wu Limin, Yu Yanchun

机构信息

College of Life and Environmental Sciences, Hangzhou Normal University, Hangzhou, 311121, China.

State Key Laboratory of Rice Biology and Breeding, National Rice Research Institute, Hangzhou, Zhejiang, 310006, China.

出版信息

Rice (N Y). 2024 Aug 13;17(1):51. doi: 10.1186/s12284-024-00731-x.

DOI:10.1186/s12284-024-00731-x
PMID:39136883
原文链接:https://pmc.ncbi.nlm.nih.gov/articles/PMC11322501/
Abstract

BACKGROUND

The identification of spotted leaf 50 (spl50), a novel lesion mimic mutant (LMM) in rice, provides critical insights into the mechanisms underlying programmed cell death (PCD) and innate immunity in plants.

RESULTS

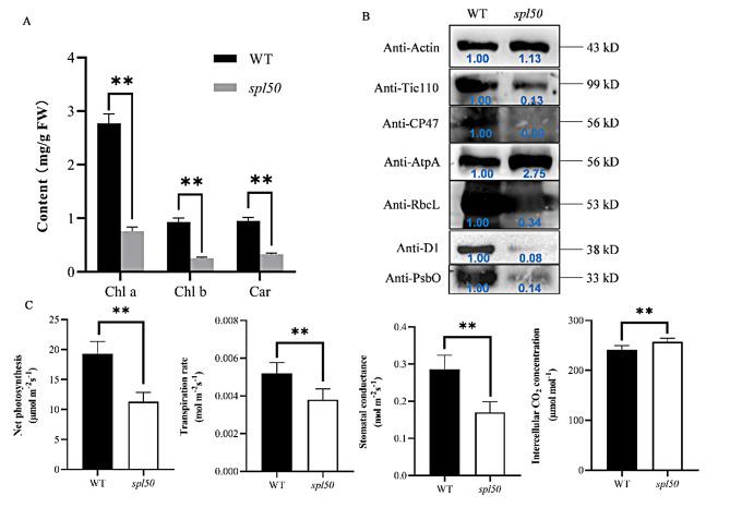
Based on ethyl methane sulfonate (EMS)-induced mutagenesis, the spl50 mutant mimics hypersensitive responses in the absence of pathogen by displaying spontaneous necrotic lesions after the tillering phase. SPL50, an ARM repeat protein essential for controlling reactive oxygen species (ROS) metabolism and boosting resistance to blast disease, was identified by map-based cloning techniques. This work also demonstrates the detrimental effects of spl50 on photosynthetic efficiency and chloroplast development. The crucial significance of SPL50 in cellular signaling and stress response is shown by its localization to the cytoplasm and constitutive expression in various plant tissues. In light of growing concerns regarding global food security, this study highlights the pivotal role of SPL50 in regulating programmed cell death (PCD) and enhancing the immune response in plants, contributing to strategies for improving crop disease resistance.

CONCLUSIONS

The novel identification of the SPL50 gene in rice, encoding an ARM repeat protein, reveals its pivotal role in regulating PCD and innate immune responses independently of pathogen attack.

摘要

背景

水稻中新型类病斑突变体(LMM)斑点叶50(spl50)的鉴定,为深入了解植物程序性细胞死亡(PCD)和先天免疫的潜在机制提供了关键见解。

结果

基于甲磺酸乙酯(EMS)诱变,spl50突变体在无病原体的情况下模拟过敏反应,在分蘖期后出现自发坏死病斑。通过图位克隆技术鉴定出SPL50,这是一种控制活性氧(ROS)代谢和增强对稻瘟病抗性所必需的ARM重复蛋白。这项工作还证明了spl50对光合效率和叶绿体发育的有害影响。SPL50定位于细胞质并在各种植物组织中组成型表达,表明其在细胞信号传导和应激反应中的关键意义。鉴于对全球粮食安全的日益关注,本研究强调了SPL50在调节植物程序性细胞死亡(PCD)和增强免疫反应中的关键作用,有助于制定提高作物抗病性的策略。

结论

水稻中编码ARM重复蛋白的SPL50基因的新鉴定,揭示了其在独立于病原体攻击的情况下调节PCD和先天免疫反应中的关键作用。

https://cdn.ncbi.nlm.nih.gov/pmc/blobs/91f4/11322501/1ecb25d3da81/12284_2024_731_Fig9_HTML.jpg
https://cdn.ncbi.nlm.nih.gov/pmc/blobs/91f4/11322501/dd13e5584da1/12284_2024_731_Fig1_HTML.jpg
https://cdn.ncbi.nlm.nih.gov/pmc/blobs/91f4/11322501/e9694de7e3c9/12284_2024_731_Fig2_HTML.jpg
https://cdn.ncbi.nlm.nih.gov/pmc/blobs/91f4/11322501/931b3ae80fda/12284_2024_731_Fig3_HTML.jpg
https://cdn.ncbi.nlm.nih.gov/pmc/blobs/91f4/11322501/5bcdfe07c6b4/12284_2024_731_Fig4_HTML.jpg
https://cdn.ncbi.nlm.nih.gov/pmc/blobs/91f4/11322501/1a3ae74aae80/12284_2024_731_Fig5_HTML.jpg
https://cdn.ncbi.nlm.nih.gov/pmc/blobs/91f4/11322501/23fc9fcad31e/12284_2024_731_Fig6_HTML.jpg
https://cdn.ncbi.nlm.nih.gov/pmc/blobs/91f4/11322501/21e8f60bcf61/12284_2024_731_Fig7_HTML.jpg
https://cdn.ncbi.nlm.nih.gov/pmc/blobs/91f4/11322501/5bdcf40b43bf/12284_2024_731_Fig8_HTML.jpg
https://cdn.ncbi.nlm.nih.gov/pmc/blobs/91f4/11322501/1ecb25d3da81/12284_2024_731_Fig9_HTML.jpg
https://cdn.ncbi.nlm.nih.gov/pmc/blobs/91f4/11322501/dd13e5584da1/12284_2024_731_Fig1_HTML.jpg
https://cdn.ncbi.nlm.nih.gov/pmc/blobs/91f4/11322501/e9694de7e3c9/12284_2024_731_Fig2_HTML.jpg
https://cdn.ncbi.nlm.nih.gov/pmc/blobs/91f4/11322501/931b3ae80fda/12284_2024_731_Fig3_HTML.jpg
https://cdn.ncbi.nlm.nih.gov/pmc/blobs/91f4/11322501/5bcdfe07c6b4/12284_2024_731_Fig4_HTML.jpg
https://cdn.ncbi.nlm.nih.gov/pmc/blobs/91f4/11322501/1a3ae74aae80/12284_2024_731_Fig5_HTML.jpg
https://cdn.ncbi.nlm.nih.gov/pmc/blobs/91f4/11322501/23fc9fcad31e/12284_2024_731_Fig6_HTML.jpg
https://cdn.ncbi.nlm.nih.gov/pmc/blobs/91f4/11322501/21e8f60bcf61/12284_2024_731_Fig7_HTML.jpg
https://cdn.ncbi.nlm.nih.gov/pmc/blobs/91f4/11322501/5bdcf40b43bf/12284_2024_731_Fig8_HTML.jpg
https://cdn.ncbi.nlm.nih.gov/pmc/blobs/91f4/11322501/1ecb25d3da81/12284_2024_731_Fig9_HTML.jpg

相似文献

1
SPL50 Regulates Cell Death and Resistance to Magnaporthe Oryzae in Rice.SPL50调控水稻中的细胞死亡及对稻瘟病菌的抗性。
Rice (N Y). 2024 Aug 13;17(1):51. doi: 10.1186/s12284-024-00731-x.
2
Identification and characterization of a spotted-leaf mutant spl40 with enhanced bacterial blight resistance in rice.水稻中一个具有增强白叶枯病抗性的斑点叶突变体spl40的鉴定与特性分析
Rice (N Y). 2019 Aug 24;12(1):68. doi: 10.1186/s12284-019-0326-6.
3
Identification and Map-Based Cloning of the Light-Induced Lesion Mimic Mutant 1 () Gene in Rice.水稻中光诱导类病斑突变体1()基因的鉴定与基于图谱的克隆
Front Plant Sci. 2017 Dec 19;8:2122. doi: 10.3389/fpls.2017.02122. eCollection 2017.
4
Rice Lesion Mimic Mutants (LMM): The Current Understanding of Genetic Mutations in the Failure of ROS Scavenging during Lesion Formation.水稻类病斑突变体(LMM):对病斑形成过程中活性氧清除失败的基因突变的当前理解
Plants (Basel). 2021 Aug 4;10(8):1598. doi: 10.3390/plants10081598.
5
Identification of a Novel Semi-Dominant Spotted-Leaf Mutant with Enhanced Resistance to pv. in Rice.鉴定一个新型半显性斑点叶突变体,提高了对水稻 pv. 的抗性。
Int J Mol Sci. 2018 Nov 27;19(12):3766. doi: 10.3390/ijms19123766.
6
Ubiquitin-Specific Protease 2 (OsUBP2) Negatively Regulates Cell Death and Disease Resistance in Rice.泛素特异性蛋白酶2(OsUBP2)负调控水稻中的细胞死亡和抗病性。
Plants (Basel). 2022 Sep 29;11(19):2568. doi: 10.3390/plants11192568.
7
Rice lesion mimic mutants with enhanced resistance to diseases.对疾病具有增强抗性的水稻类病变突变体。
Mol Genet Genomics. 2008 Jun;279(6):605-19. doi: 10.1007/s00438-008-0337-2. Epub 2008 Mar 21.
8
Magnaporthe oryzae Effector AVR-Pii Helps to Establish Compatibility by Inhibition of the Rice NADP-Malic Enzyme Resulting in Disruption of Oxidative Burst and Host Innate Immunity.稻瘟病菌效应蛋白AVR - Pii通过抑制水稻NADP - 苹果酸酶来破坏氧化爆发和宿主先天免疫,从而有助于建立亲和性。
Mol Cells. 2016 May 31;39(5):426-38. doi: 10.14348/molcells.2016.0094. Epub 2016 May 3.
9
SPL33, encoding an eEF1A-like protein, negatively regulates cell death and defense responses in rice.编码一种类eEF1A蛋白的SPL33负向调控水稻中的细胞死亡和防御反应。
J Exp Bot. 2017 Feb 1;68(5):899-913. doi: 10.1093/jxb/erx001.
10
Disruption of EARLY LESION LEAF 1, encoding a cytochrome P450 monooxygenase, induces ROS accumulation and cell death in rice.编码细胞色素P450单加氧酶的早期病变叶片1发生破坏,会诱导水稻体内活性氧积累和细胞死亡。
Plant J. 2021 Feb;105(4):942-956. doi: 10.1111/tpj.15079. Epub 2020 Dec 20.

引用本文的文献

1
The Histidine-25-Arginine Mutation in the Rice MACPF Protein OsCAD1 Induces Cell Death and Activates Defense Responses in the Lesion Mimic Mutant spl17.水稻MACPF蛋白OsCAD1中的组氨酸-25-精氨酸突变在类病斑突变体spl17中诱导细胞死亡并激活防御反应。
Rice (N Y). 2025 Jul 16;18(1):68. doi: 10.1186/s12284-025-00823-2.
2
Exploring FKBP12's Role in Enhancing Drought Tolerance in Rice.探索FKBP12在增强水稻耐旱性中的作用。
Rice (N Y). 2025 May 17;18(1):36. doi: 10.1186/s12284-025-00795-3.
3
Lesion Mimic Mutant: An Ideal Genetic Material for Deciphering the Balance Between Plant Immunity and Growth.

本文引用的文献

1
An unusual tandem kinase fusion protein confers leaf rust resistance in wheat.一种不寻常的串联激酶融合蛋白赋予小麦抗叶锈病特性。
Nat Genet. 2023 Jun;55(6):914-920. doi: 10.1038/s41588-023-01401-2. Epub 2023 May 22.
2
The wheat stem rust resistance gene Sr43 encodes an unusual protein kinase.小麦秆锈病抗性基因 Sr43 编码一种不寻常的蛋白激酶。
Nat Genet. 2023 Jun;55(6):921-926. doi: 10.1038/s41588-023-01402-1. Epub 2023 May 22.
3
Encoding Ferroxidase Positively Regulates the Tolerance to Salt Stress in Rice.编码亚铁氧化酶正向调控水稻的耐盐性。
类病变突变体:解析植物免疫与生长平衡的理想遗传材料。
Rice (N Y). 2025 May 13;18(1):34. doi: 10.1186/s12284-025-00789-1.
4
Transcriptome Analysis Reveals the Role of in Rice Defense Against .转录组分析揭示了[具体内容]在水稻抵御[具体内容]中的作用。
Biomolecules. 2025 Feb 14;15(2):287. doi: 10.3390/biom15020287.
Int J Mol Sci. 2023 Apr 30;24(9):8115. doi: 10.3390/ijms24098115.
4
Armadillo repeat-containing kinesin represents the versatile plus-end-directed transporter in Physcomitrella.富含类弹性蛋白重复的纤毛蛋白家族的驱动蛋白代表了Physcomitrella 中通用的正极导向转运蛋白。
Nat Plants. 2023 May;9(5):733-748. doi: 10.1038/s41477-023-01397-x. Epub 2023 May 4.
5
Armadillo repeat only protein GS10 negatively regulates brassinosteroid signaling to control rice grain size.棘豆重复蛋白 GS10 负调控油菜素内酯信号以控制水稻粒大小。
Plant Physiol. 2023 May 31;192(2):967-981. doi: 10.1093/plphys/kiad117.
6
MEDIATOR SUBUNIT 16 negatively regulates rice immunity by modulating PATHOGENESIS RELATED 3 activity.介体亚基 16 通过调节病程相关蛋白 3 的活性来负调控水稻的免疫反应。
Plant Physiol. 2023 May 31;192(2):1132-1150. doi: 10.1093/plphys/kiad120.
7
A ubiquitin-specific protease functions in regulating cell death and immune responses in rice.一种泛素特异性蛋白酶在调控水稻细胞死亡和免疫反应中发挥作用。
Plant Cell Environ. 2023 Apr;46(4):1312-1326. doi: 10.1111/pce.14540. Epub 2023 Jan 18.
8
Rice OsPUB16 modulates the 'SAPK9-OsMADS23-OsAOC' pathway to reduce plant water-deficit tolerance by repressing ABA and JA biosynthesis.水稻 OsPUB16 通过抑制 ABA 和 JA 的生物合成来调节 'SAPK9-OsMADS23-OsAOC' 途径,从而降低植物的水分胁迫耐受性。
PLoS Genet. 2022 Nov 28;18(11):e1010520. doi: 10.1371/journal.pgen.1010520. eCollection 2022 Nov.
9
E3 ubiquitin ligase OsPIE3 destabilises the B-lectin receptor-like kinase PID2 to control blast disease resistance in rice.E3泛素连接酶OsPIE3使B-凝集素受体样激酶PID2不稳定,从而调控水稻对稻瘟病的抗性。
New Phytol. 2023 Mar;237(5):1826-1842. doi: 10.1111/nph.18637. Epub 2022 Dec 15.
10
The miR528-D3 Module Regulates Plant Height in Rice by Modulating the Gibberellin and Abscisic Acid Metabolisms.miR528-D3模块通过调控赤霉素和脱落酸代谢来调节水稻株高。
Rice (N Y). 2022 May 20;15(1):27. doi: 10.1186/s12284-022-00575-3.