• 文献检索
  • 文档翻译
  • 深度研究
  • 学术资讯
  • Suppr Zotero 插件Zotero 插件
  • 邀请有礼
  • 套餐&价格
  • 历史记录
应用&插件
Suppr Zotero 插件Zotero 插件浏览器插件Mac 客户端Windows 客户端微信小程序
定价
高级版会员购买积分包购买API积分包
服务
文献检索文档翻译深度研究API 文档MCP 服务
关于我们
关于 Suppr公司介绍联系我们用户协议隐私条款
关注我们

Suppr 超能文献

核心技术专利:CN118964589B侵权必究
粤ICP备2023148730 号-1Suppr @ 2026

文献检索

告别复杂PubMed语法,用中文像聊天一样搜索,搜遍4000万医学文献。AI智能推荐,让科研检索更轻松。

立即免费搜索

文件翻译

保留排版,准确专业,支持PDF/Word/PPT等文件格式,支持 12+语言互译。

免费翻译文档

深度研究

AI帮你快速写综述,25分钟生成高质量综述,智能提取关键信息,辅助科研写作。

立即免费体验

特普力单抗可诱导 1 型糖尿病高危个体的抗原特异性库中产生持久变化。

Teplizumab induces persistent changes in the antigen-specific repertoire in individuals at risk for type 1 diabetes.

机构信息

Departments of Immunobiology and Internal Medicine, Yale University School of Medicine, New Haven, Connecticut, USA.

Benaroya Research Institute, Seattle, Washington, USA.

出版信息

J Clin Invest. 2024 Aug 13;134(18):e177492. doi: 10.1172/JCI177492.

DOI:10.1172/JCI177492
PMID:39137044
原文链接:https://pmc.ncbi.nlm.nih.gov/articles/PMC11405034/
Abstract

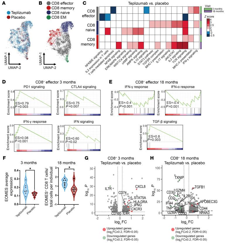
BACKGROUNDTeplizumab, a non-FcR-binding anti-CD3 mAb, is approved to delay progression of type 1 diabetes (T1D) in at-risk patients. Previous investigations described the immediate effects of the 14-day treatment, but longer-term effects of the drug remain unknown.METHODSWith an extended analysis of study participants, we found that 36% were undiagnosed or remained free of clinical diabetes after 5 years, suggesting operational tolerance. Using single-cell RNA sequencing, we compared the phenotypes, transcriptome, and repertoire of peripheral blood CD8+ T cells including autoreactive T cells from study participants before and after teplizumab and features of responders and non-responders.RESULTSAt 3 months, there were transcriptional signatures of cell activation in CD4+ and CD8+ T cells including signaling that was reversed at 18 months. At that time, there was reduced expression of genes in T cell receptor and activation pathways in clinical responders. In CD8+ T cells, we found increased expression of genes associated with exhaustion and immune regulation with teplizumab treatment. These transcriptional features were further confirmed in an independent cohort. Pseudotime analysis showed differentiation of CD8+ exhausted and memory cells with teplizumab treatment. IL7R expression was reduced, and patients with lower expression of CD127 had longer diabetes-free intervals. In addition, the frequency of autoantigen-reactive CD8+ T cells, which expanded in the placebo group over 18 months, did not increase in the teplizumab group.CONCLUSIONThese findings indicate that teplizumab promotes operational tolerance in T1D, involving activation followed by exhaustion and regulation, and prevents expansion of autoreactive T cells.TRIAL REGISTRATIONClinicalTrials.gov NCT01030861.FUNDINGNational Institute of Diabetes and Digestive and Kidney Diseases/NIH, Juvenile Diabetes Research Foundation.

摘要

背景

Teplizumab 是一种非 FcR 结合的抗-CD3 mAb,被批准用于延缓高危患者的 1 型糖尿病 (T1D) 进展。先前的研究描述了 14 天治疗的即时效应,但药物的长期效应仍不清楚。

方法

通过对研究参与者进行扩展分析,我们发现 36%的参与者在 5 年后仍未被诊断或未出现临床糖尿病,表明存在操作性耐受性。使用单细胞 RNA 测序,我们比较了 Teplizumab 治疗前后研究参与者外周血 CD8+T 细胞的表型、转录组和 repertoire,包括自身反应性 T 细胞,以及应答者和非应答者的特征。

结果

在 3 个月时,CD4+和 CD8+T 细胞中存在细胞活化的转录特征,包括在 18 个月时逆转的信号。此时,临床应答者的 T 细胞受体和激活途径中的基因表达减少。在 CD8+T 细胞中,我们发现 Teplizumab 治疗后与衰竭和免疫调节相关的基因表达增加。这些转录特征在一个独立的队列中得到了进一步证实。拟时分析显示,Teplizumab 治疗后 CD8+衰竭和记忆细胞的分化。IL7R 表达减少,CD127 表达较低的患者无糖尿病间隔时间较长。此外,在安慰剂组中,18 个月内扩增的自身抗原反应性 CD8+T 细胞在 Teplizumab 组中没有增加。

结论

这些发现表明,Teplizumab 在 T1D 中促进操作性耐受性,涉及激活后衰竭和调节,并防止自身反应性 T 细胞的扩增。

试验注册

ClinicalTrials.gov NCT01030861。

资金来源

美国国立卫生研究院国家糖尿病、消化和肾脏疾病研究所/美国国立卫生研究院、青少年糖尿病研究基金会。

https://cdn.ncbi.nlm.nih.gov/pmc/blobs/381b/11405034/185a2b1f7666/jci-134-177492-g263.jpg
https://cdn.ncbi.nlm.nih.gov/pmc/blobs/381b/11405034/8562ae812e2d/jci-134-177492-g256.jpg
https://cdn.ncbi.nlm.nih.gov/pmc/blobs/381b/11405034/1b4ac6a02d0d/jci-134-177492-g257.jpg
https://cdn.ncbi.nlm.nih.gov/pmc/blobs/381b/11405034/febfbf4bf51f/jci-134-177492-g258.jpg
https://cdn.ncbi.nlm.nih.gov/pmc/blobs/381b/11405034/b2e1ccdca57c/jci-134-177492-g259.jpg
https://cdn.ncbi.nlm.nih.gov/pmc/blobs/381b/11405034/35cb7424cc8f/jci-134-177492-g260.jpg
https://cdn.ncbi.nlm.nih.gov/pmc/blobs/381b/11405034/a60c8faf80b0/jci-134-177492-g261.jpg
https://cdn.ncbi.nlm.nih.gov/pmc/blobs/381b/11405034/a705f36ee492/jci-134-177492-g262.jpg
https://cdn.ncbi.nlm.nih.gov/pmc/blobs/381b/11405034/185a2b1f7666/jci-134-177492-g263.jpg
https://cdn.ncbi.nlm.nih.gov/pmc/blobs/381b/11405034/8562ae812e2d/jci-134-177492-g256.jpg
https://cdn.ncbi.nlm.nih.gov/pmc/blobs/381b/11405034/1b4ac6a02d0d/jci-134-177492-g257.jpg
https://cdn.ncbi.nlm.nih.gov/pmc/blobs/381b/11405034/febfbf4bf51f/jci-134-177492-g258.jpg
https://cdn.ncbi.nlm.nih.gov/pmc/blobs/381b/11405034/b2e1ccdca57c/jci-134-177492-g259.jpg
https://cdn.ncbi.nlm.nih.gov/pmc/blobs/381b/11405034/35cb7424cc8f/jci-134-177492-g260.jpg
https://cdn.ncbi.nlm.nih.gov/pmc/blobs/381b/11405034/a60c8faf80b0/jci-134-177492-g261.jpg
https://cdn.ncbi.nlm.nih.gov/pmc/blobs/381b/11405034/a705f36ee492/jci-134-177492-g262.jpg
https://cdn.ncbi.nlm.nih.gov/pmc/blobs/381b/11405034/185a2b1f7666/jci-134-177492-g263.jpg

相似文献

1
Teplizumab induces persistent changes in the antigen-specific repertoire in individuals at risk for type 1 diabetes.特普力单抗可诱导 1 型糖尿病高危个体的抗原特异性库中产生持久变化。
J Clin Invest. 2024 Aug 13;134(18):e177492. doi: 10.1172/JCI177492.
2
Changes in T-cell subsets identify responders to FcR-nonbinding anti-CD3 mAb (teplizumab) in patients with type 1 diabetes.T细胞亚群的变化可识别1型糖尿病患者中对FcR非结合性抗CD3单克隆抗体(替普珠单抗)有反应的患者。
Eur J Immunol. 2016 Jan;46(1):230-41. doi: 10.1002/eji.201545708. Epub 2015 Dec 14.
3
Treatment of type 1 diabetes with teplizumab: clinical and immunological follow-up after 7 years from diagnosis.诊断后 7 年的临床和免疫随访:用特普利珠单抗治疗 1 型糖尿病。
Diabetologia. 2019 Apr;62(4):655-664. doi: 10.1007/s00125-018-4786-9. Epub 2018 Dec 19.
4
An Anti-CD3 Antibody, Teplizumab, in Relatives at Risk for Type 1 Diabetes.抗 CD3 抗体,特利珠单抗,用于 1 型糖尿病风险亲属。
N Engl J Med. 2019 Aug 15;381(7):603-613. doi: 10.1056/NEJMoa1902226. Epub 2019 Jun 9.
5
Remodeling T cell compartments during anti-CD3 immunotherapy of type 1 diabetes.1型糖尿病抗CD3免疫治疗期间T细胞区室的重塑
Cell Immunol. 2017 Sep;319:3-9. doi: 10.1016/j.cellimm.2017.07.007. Epub 2017 Aug 18.
6
Enforcing the checkpoints: harnessing T-cell exhaustion for therapy of T1D.强化检查点:利用 T 细胞耗竭进行 T1D 治疗。
Curr Opin Endocrinol Diabetes Obes. 2019 Aug;26(4):213-218. doi: 10.1097/MED.0000000000000488.
7
Teplizumab improves and stabilizes beta cell function in antibody-positive high-risk individuals.特普利珠单抗改善并稳定了抗体阳性的高危个体的胰岛β细胞功能。
Sci Transl Med. 2021 Mar 3;13(583). doi: 10.1126/scitranslmed.abc8980.
8
Enhancing anti-CD3 mAb-mediated diabetes remission in autoimmune diabetes through regulation of dynamin-related protein 1(Drp1)-mediated mitochondrial dynamics in exhausted CD8T-cell subpopulations.通过调节耗竭性CD8T细胞亚群中发动蛋白相关蛋白1(Drp1)介导的线粒体动力学,增强抗CD3单克隆抗体介导的自身免疫性糖尿病缓解。
BMC Med. 2025 Mar 31;23(1):189. doi: 10.1186/s12916-025-04001-5.
9
A first-in-human, open-label Phase 1b and a randomised, double-blind Phase 2a clinical trial in recent-onset type 1 diabetes with AG019 as monotherapy and in combination with teplizumab.一项在近期发生 1 型糖尿病患者中进行的、以 AG019 作为单药治疗和联合 teplizumab 治疗的、首例人体、开放性标签的 1b 期和随机、双盲的 2a 期临床试验。
Diabetologia. 2024 Jan;67(1):27-41. doi: 10.1007/s00125-023-06014-2. Epub 2023 Oct 2.
10
Teplizumab treatment may improve C-peptide responses in participants with type 1 diabetes after the new-onset period: a randomised controlled trial.特立帕肽治疗可能改善新诊断的 1 型糖尿病患者的 C 肽反应:一项随机对照试验。
Diabetologia. 2013 Feb;56(2):391-400. doi: 10.1007/s00125-012-2753-4. Epub 2012 Oct 21.

引用本文的文献

1
Latent EBV enhances the efficacy of anti-CD3 mAb in Type 1 diabetes.潜伏性EB病毒增强抗CD3单克隆抗体在1型糖尿病中的疗效。
Nat Commun. 2025 May 30;16(1):5033. doi: 10.1038/s41467-025-60276-5.
2
Teplizumab: a promising intervention for delaying type 1 diabetes progression.替普珠单抗:一种延缓1型糖尿病进展的有前景的干预措施。
Front Endocrinol (Lausanne). 2025 Apr 28;16:1533748. doi: 10.3389/fendo.2025.1533748. eCollection 2025.
3
Type 1 Diabetes TrialNet: Leading the Charge in Disease Prediction, Prevention, and Immunotherapeutic Mechanistic Understanding.

本文引用的文献

1
Activation of the transcription factor NFAT5 in the tumor microenvironment enforces CD8 T cell exhaustion.肿瘤微环境中 NFAT5 的激活强制 CD8 T 细胞衰竭。
Nat Immunol. 2023 Oct;24(10):1645-1653. doi: 10.1038/s41590-023-01614-x. Epub 2023 Sep 14.
2
Regulation of CD8 T memory and exhaustion by the mTOR signals.mTOR 信号对 CD8 T 细胞记忆和耗竭的调节。
Cell Mol Immunol. 2023 Sep;20(9):1023-1039. doi: 10.1038/s41423-023-01064-3. Epub 2023 Aug 15.
3
Verapamil Prevents Decline of IGF-I in Subjects With Type 1 Diabetes and Promotes β-Cell IGF-I Signaling.
1型糖尿病试验网:在疾病预测、预防及免疫治疗机制理解方面引领潮流。
Diabetes Care. 2025 Jul 1;48(7):1112-1124. doi: 10.2337/dc24-2908.
4
Advances in Cell Replacement Therapies for Diabetes.糖尿病细胞替代疗法的进展
Diabetes. 2025 Apr 24. doi: 10.2337/db25-0037.
5
Application and Progression of Single-Cell RNA Sequencing in Diabetes Mellitus and Diabetes Complications.单细胞RNA测序在糖尿病及糖尿病并发症中的应用与进展
J Diabetes Res. 2025 Mar 18;2025:3248350. doi: 10.1155/jdr/3248350. eCollection 2025.
6
Real-world experiences of adult individuals or caregivers of children who received teplizumab treatment in stage 2 type 1 diabetes.2型1糖尿病2期接受替普珠单抗治疗的成人个体或儿童照料者的真实世界经历。
Diabetes Obes Metab. 2025 May;27(5):2495-2506. doi: 10.1111/dom.16246. Epub 2025 Feb 13.
7
Intestinal mucosal immunity and type 1 diabetes: Non-negligible communication between gut and pancreas.肠道黏膜免疫与1型糖尿病:肠道与胰腺之间不可忽视的相互作用
Diabetes Obes Metab. 2025 Mar;27(3):1045-1064. doi: 10.1111/dom.16101. Epub 2024 Dec 1.
维拉帕米可预防 1 型糖尿病患者 IGF-I 的下降,并促进β细胞 IGF-I 信号传导。
Diabetes. 2023 Oct 1;72(10):1460-1469. doi: 10.2337/db23-0256.
4
2. Classification and Diagnosis of Diabetes: Standards of Medical Care in Diabetes-2022.2. 糖尿病的分类和诊断:2022 年糖尿病医疗护理标准。
Diabetes Care. 2022 Jan 1;45(Suppl 1):S17-S38. doi: 10.2337/dc22-S002.
5
An autoimmune stem-like CD8 T cell population drives type 1 diabetes.自身免疫性干细胞样 CD8 T 细胞群导致 1 型糖尿病。
Nature. 2022 Feb;602(7895):156-161. doi: 10.1038/s41586-021-04248-x. Epub 2021 Nov 30.
6
Immune dysregulation and autoreactivity correlate with disease severity in SARS-CoV-2-associated multisystem inflammatory syndrome in children.免疫失调和自身反应性与儿童 SARS-CoV-2 相关多系统炎症综合征的疾病严重程度相关。
Immunity. 2021 May 11;54(5):1083-1095.e7. doi: 10.1016/j.immuni.2021.04.003. Epub 2021 Apr 13.
7
Teplizumab improves and stabilizes beta cell function in antibody-positive high-risk individuals.特普利珠单抗改善并稳定了抗体阳性的高危个体的胰岛β细胞功能。
Sci Transl Med. 2021 Mar 3;13(583). doi: 10.1126/scitranslmed.abc8980.
8
TGF-β and Eomes control the homeostasis of CD8+ regulatory T cells.TGF-β 和 Eomes 控制 CD8+ 调节性 T 细胞的稳态。
J Exp Med. 2021 Jan 4;218(1). doi: 10.1084/jem.20200030.
9
The thioredoxin-1 inhibitor Txnip restrains effector T-cell and germinal center B-cell expansion.硫氧还蛋白结合蛋白抑制剂 Txnip 抑制效应 T 细胞和生发中心 B 细胞的扩增。
Eur J Immunol. 2021 Jan;51(1):115-124. doi: 10.1002/eji.202048851. Epub 2020 Sep 28.
10
scRepertoire: An R-based toolkit for single-cell immune receptor analysis.scRepertoire:一个用于单细胞免疫受体分析的基于R语言的工具包。
F1000Res. 2020 Jan 27;9:47. doi: 10.12688/f1000research.22139.2. eCollection 2020.