Suppr超能文献

烟草(L.)和茄子(L.)中与青枯病抗性相关的U-box E3泛素连接酶基因家族的全基因组鉴定与表达分析

Genome-wide identification and expression analysis of the U-box E3 ubiquitin ligase gene family related to bacterial wilt resistance in tobacco ( L.) and eggplant ( L.).

作者信息

Chen Rui, Gu Gang, Zhang Binghui, Du Chaofan, Lin Xiaolu, Cai Weiwei, Zheng Yan, Li Tong, Wang Ruiqi, Xie Xiaofang

机构信息

College of Life Sciences, Fujian Agriculture & Forestry University, Fuzhou, China.

Institute of Tobacco Science, Fujian Provincial Tobacco Company, Fuzhou, China.

出版信息

Front Plant Sci. 2024 Jul 30;15:1425651. doi: 10.3389/fpls.2024.1425651. eCollection 2024.

Abstract

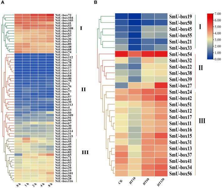
The E3 enzyme in the UPS pathway is a crucial factor for inhibiting substrate specificity. In Solanaceae, the U-box E3 ubiquitin ligase has a complex relationship with plant growth and development, and plays a pivotal role in responding to various biotic and abiotic stresses. The analysis of the gene family in Solanaceae and its expression profile under different stresses holds significant implications. A total of 116 tobacco and 56 eggplant were identified based on their respective genome sequences. Phylogenetic analysis of genes in tobacco, eggplant, tomato, , pepper, and potato revealed five distinct subgroups (I-V). Gene structure and protein motifs analysis found a high degree of conservation in both exon/intron organization and protein motifs among tobacco and eggplant genes especially the members within the same subfamily. A total of 15 pairs of segmental duplication and 1 gene pair of tandem duplication were identified in tobacco based on the analysis of gene duplication events, while 10 pairs of segmental duplication in eggplant. It is speculated that segmental duplication events are the primary driver for the expansion of the gene family in both tobacco and eggplant. The promoters of and genes contained -regulatory elements associated with cellular development, phytohormones, environment stress, and photoresponsive elements. Transcriptomic data analysis shows that the expression levels of the tobacco and eggplant genes in different tissues and various abiotic stress conditions. Using cultivar Hongda of tobacco and cultivar Yanzhi of eggplant as materials, qRT-PCR analysis has revealed that 15 selected genes and 8 may play important roles in response to pathogen invasion both in tobacco and eggplant.

摘要

泛素蛋白酶体系统(UPS)途径中的E3酶是抑制底物特异性的关键因素。在茄科植物中,U-box E3泛素连接酶与植物生长发育存在复杂关系,并在应对各种生物和非生物胁迫中起关键作用。对茄科植物中该基因家族及其在不同胁迫下的表达谱进行分析具有重要意义。基于各自的基因组序列,共鉴定出116个烟草基因和56个茄子基因。对烟草、茄子、番茄、辣椒和马铃薯中的该基因进行系统发育分析,发现了五个不同的亚组(I-V)。基因结构和蛋白质基序分析发现,烟草和茄子的该基因在外显子/内含子组织和蛋白质基序方面都具有高度保守性,尤其是同一亚科内的成员。基于基因复制事件的分析,在烟草中鉴定出15对片段重复和1对串联重复基因,而在茄子中鉴定出10对片段重复。据推测,片段重复事件是烟草和茄子中该基因家族扩增的主要驱动力。该基因和其他基因的启动子包含与细胞发育、植物激素、环境胁迫和光响应元件相关的调控元件。转录组数据分析显示了烟草和茄子中该基因在不同组织和各种非生物胁迫条件下的表达水平。以烟草品种宏达和茄子品种延芝为材料,qRT-PCR分析表明,15个选定的该基因和8个其他基因可能在烟草和茄子对病原体入侵的响应中发挥重要作用。

https://cdn.ncbi.nlm.nih.gov/pmc/blobs/9b26/11319268/eb9ed166f824/fpls-15-1425651-g001.jpg

文献检索

告别复杂PubMed语法,用中文像聊天一样搜索,搜遍4000万医学文献。AI智能推荐,让科研检索更轻松。

立即免费搜索

文件翻译

保留排版,准确专业,支持PDF/Word/PPT等文件格式,支持 12+语言互译。

免费翻译文档

深度研究

AI帮你快速写综述,25分钟生成高质量综述,智能提取关键信息,辅助科研写作。

立即免费体验