• 文献检索
  • 文档翻译
  • 深度研究
  • 学术资讯
  • Suppr Zotero 插件Zotero 插件
  • 邀请有礼
  • 套餐&价格
  • 历史记录
应用&插件
Suppr Zotero 插件Zotero 插件浏览器插件Mac 客户端Windows 客户端微信小程序
定价
高级版会员购买积分包购买API积分包
服务
文献检索文档翻译深度研究API 文档MCP 服务
关于我们
关于 Suppr公司介绍联系我们用户协议隐私条款
关注我们

Suppr 超能文献

核心技术专利:CN118964589B侵权必究
粤ICP备2023148730 号-1Suppr @ 2026

文献检索

告别复杂PubMed语法,用中文像聊天一样搜索,搜遍4000万医学文献。AI智能推荐,让科研检索更轻松。

立即免费搜索

文件翻译

保留排版,准确专业,支持PDF/Word/PPT等文件格式,支持 12+语言互译。

免费翻译文档

深度研究

AI帮你快速写综述,25分钟生成高质量综述,智能提取关键信息,辅助科研写作。

立即免费体验

具有自体组织驻留免疫隔室的人类类器官。

Human organoids with an autologous tissue-resident immune compartment.

机构信息

Roche Innovation Center Basel, Roche Pharma Research and Early Development, Basel, Switzerland.

Institute of Human Biology (IHB), Roche Pharma Research and Early Development, Basel, Switzerland.

出版信息

Nature. 2024 Sep;633(8028):165-173. doi: 10.1038/s41586-024-07791-5. Epub 2024 Aug 14.

DOI:10.1038/s41586-024-07791-5
PMID:39143209
原文链接:https://pmc.ncbi.nlm.nih.gov/articles/PMC11374719/
Abstract

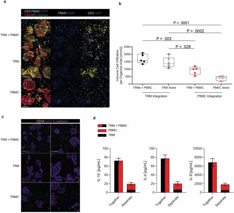
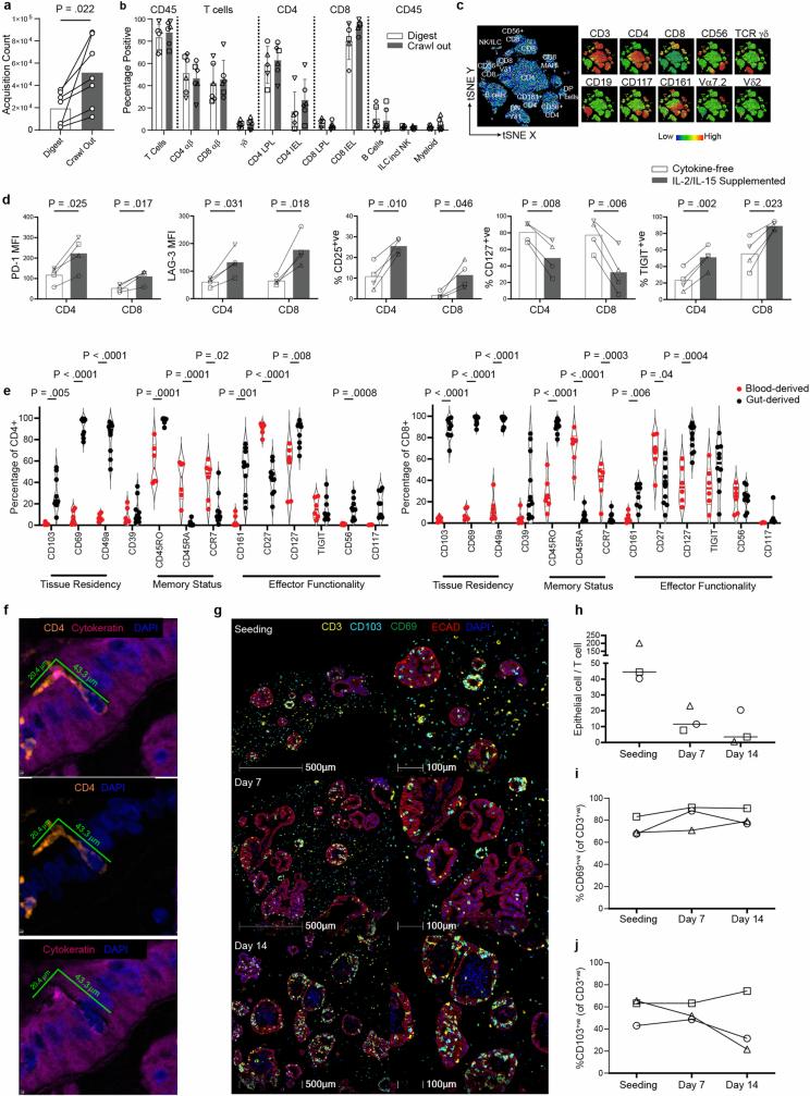
The intimate relationship between the epithelium and immune system is crucial for maintaining tissue homeostasis, with perturbations therein linked to autoimmune disease and cancer. Whereas stem cell-derived organoids are powerful models of epithelial function, they lack tissue-resident immune cells that are essential for capturing organ-level processes. We describe human intestinal immuno-organoids (IIOs), formed through self-organization of epithelial organoids and autologous tissue-resident memory T (T) cells, a portion of which integrate within the epithelium and continuously survey the barrier. T cell migration and interaction with epithelial cells was orchestrated by T cell-enriched transcriptomic programs governing cell motility and adhesion. We combined IIOs and single-cell transcriptomics to investigate intestinal inflammation triggered by cancer-targeting biologics in patients. Inflammation was associated with the emergence of an activated population of CD8 T cells that progressively acquired intraepithelial and cytotoxic features. The appearance of this effector population was preceded and potentiated by a T helper-1-like CD4 population, which initially produced cytokines and subsequently became cytotoxic itself. As a system amenable to direct perturbation, IIOs allowed us to identify the Rho pathway as a new target for mitigation of immunotherapy-associated intestinal inflammation. Given that they recapitulate both the phenotypic outcomes and underlying interlineage immune interactions, IIOs can be used to study tissue-resident immune responses in the context of tumorigenesis and infectious and autoimmune diseases.

摘要

上皮细胞与免疫系统之间的密切关系对于维持组织稳态至关重要,其中的扰动与自身免疫性疾病和癌症有关。虽然干细胞衍生的类器官是研究上皮细胞功能的强大模型,但它们缺乏组织驻留的免疫细胞,而这些细胞对于捕捉器官水平的过程是必不可少的。我们描述了人类肠道免疫类器官(IIO),它是通过上皮类器官和自体组织驻留记忆 T(T)细胞的自组织形成的,其中一部分整合在上皮细胞中,并持续监测屏障。T 细胞的迁移和与上皮细胞的相互作用是通过调节细胞迁移和黏附的 T 细胞富集转录组程序来协调的。我们结合 IIO 和单细胞转录组学来研究癌症靶向生物制剂在患者中引发的肠道炎症。炎症与一组不断获得上皮内和细胞毒性特征的激活 CD8 T 细胞的出现有关。这种效应细胞群的出现之前和之后,都伴随着初始产生细胞因子并随后自身成为细胞毒性的 Th1 样 CD4 细胞群。作为一种易于直接受到干扰的系统,IIO 使我们能够确定 Rho 途径是减轻免疫治疗相关肠道炎症的新靶点。由于它们能够重现表型结果和潜在的免疫细胞间相互作用,因此 IIO 可用于研究肿瘤发生以及感染和自身免疫性疾病背景下组织驻留免疫反应。

https://cdn.ncbi.nlm.nih.gov/pmc/blobs/ab75/11374719/6a196543eca2/41586_2024_7791_Fig11_ESM.jpg
https://cdn.ncbi.nlm.nih.gov/pmc/blobs/ab75/11374719/852871567b69/41586_2024_7791_Fig1_HTML.jpg
https://cdn.ncbi.nlm.nih.gov/pmc/blobs/ab75/11374719/d1638547eec7/41586_2024_7791_Fig2_HTML.jpg
https://cdn.ncbi.nlm.nih.gov/pmc/blobs/ab75/11374719/05109f098718/41586_2024_7791_Fig3_HTML.jpg
https://cdn.ncbi.nlm.nih.gov/pmc/blobs/ab75/11374719/a5f04329c0cc/41586_2024_7791_Fig4_HTML.jpg
https://cdn.ncbi.nlm.nih.gov/pmc/blobs/ab75/11374719/caae717d0357/41586_2024_7791_Fig5_ESM.jpg
https://cdn.ncbi.nlm.nih.gov/pmc/blobs/ab75/11374719/e93e2de1a961/41586_2024_7791_Fig6_ESM.jpg
https://cdn.ncbi.nlm.nih.gov/pmc/blobs/ab75/11374719/b2bd40b3016a/41586_2024_7791_Fig7_ESM.jpg
https://cdn.ncbi.nlm.nih.gov/pmc/blobs/ab75/11374719/49d6594ff99c/41586_2024_7791_Fig8_ESM.jpg
https://cdn.ncbi.nlm.nih.gov/pmc/blobs/ab75/11374719/6cae777af500/41586_2024_7791_Fig9_ESM.jpg
https://cdn.ncbi.nlm.nih.gov/pmc/blobs/ab75/11374719/85fe614cdd7b/41586_2024_7791_Fig10_ESM.jpg
https://cdn.ncbi.nlm.nih.gov/pmc/blobs/ab75/11374719/6a196543eca2/41586_2024_7791_Fig11_ESM.jpg
https://cdn.ncbi.nlm.nih.gov/pmc/blobs/ab75/11374719/852871567b69/41586_2024_7791_Fig1_HTML.jpg
https://cdn.ncbi.nlm.nih.gov/pmc/blobs/ab75/11374719/d1638547eec7/41586_2024_7791_Fig2_HTML.jpg
https://cdn.ncbi.nlm.nih.gov/pmc/blobs/ab75/11374719/05109f098718/41586_2024_7791_Fig3_HTML.jpg
https://cdn.ncbi.nlm.nih.gov/pmc/blobs/ab75/11374719/a5f04329c0cc/41586_2024_7791_Fig4_HTML.jpg
https://cdn.ncbi.nlm.nih.gov/pmc/blobs/ab75/11374719/caae717d0357/41586_2024_7791_Fig5_ESM.jpg
https://cdn.ncbi.nlm.nih.gov/pmc/blobs/ab75/11374719/e93e2de1a961/41586_2024_7791_Fig6_ESM.jpg
https://cdn.ncbi.nlm.nih.gov/pmc/blobs/ab75/11374719/b2bd40b3016a/41586_2024_7791_Fig7_ESM.jpg
https://cdn.ncbi.nlm.nih.gov/pmc/blobs/ab75/11374719/49d6594ff99c/41586_2024_7791_Fig8_ESM.jpg
https://cdn.ncbi.nlm.nih.gov/pmc/blobs/ab75/11374719/6cae777af500/41586_2024_7791_Fig9_ESM.jpg
https://cdn.ncbi.nlm.nih.gov/pmc/blobs/ab75/11374719/85fe614cdd7b/41586_2024_7791_Fig10_ESM.jpg
https://cdn.ncbi.nlm.nih.gov/pmc/blobs/ab75/11374719/6a196543eca2/41586_2024_7791_Fig11_ESM.jpg

相似文献

1
Human organoids with an autologous tissue-resident immune compartment.具有自体组织驻留免疫隔室的人类类器官。
Nature. 2024 Sep;633(8028):165-173. doi: 10.1038/s41586-024-07791-5. Epub 2024 Aug 14.
2
co-culture of human intestinal organoids and lamina propria-derived CD4 T cells.人肠类器官与固有层来源的 CD4 T 细胞的共培养。
STAR Protoc. 2021 May 14;2(2):100519. doi: 10.1016/j.xpro.2021.100519. eCollection 2021 Jun 18.
3
Fatty Acid Oxidation Promotes Apoptotic Resistance and Proinflammatory Phenotype of CD4 Tissue-resident Memory T cells in Crohn's Disease.脂肪酸氧化促进克罗恩病中 CD4 组织驻留记忆 T 细胞的抗凋亡和促炎表型。
Cell Mol Gastroenterol Hepatol. 2024;17(6):939-964. doi: 10.1016/j.jcmgh.2024.02.014. Epub 2024 Feb 28.
4
Epithelial organoid supports resident memory CD8 T cell differentiation.上皮类器官支持固有记忆性 CD8 T 细胞的分化。
Cell Rep. 2024 Aug 27;43(8):114621. doi: 10.1016/j.celrep.2024.114621. Epub 2024 Aug 15.
5
Homeostatic Function and Inflammatory Activation of Ileal CD8 Tissue-Resident T Cells Is Dependent on Mucosal Location.回肠 CD8 组织驻留 T 细胞的稳态功能和炎症激活依赖于黏膜位置。
Cell Mol Gastroenterol Hepatol. 2021;12(5):1567-1581. doi: 10.1016/j.jcmgh.2021.06.022. Epub 2021 Jul 2.
6
Attenuated Oral Typhoid Vaccine Ty21a Elicits Lamina Propria and Intra-Epithelial Lymphocyte Tissue-Resident Effector Memory CD8 T Responses in the Human Terminal Ileum. attenuated 口服伤寒疫苗 Ty21a 在人体末端回肠中诱导固有层和上皮内淋巴细胞组织驻留效应记忆 CD8 T 细胞应答。
Front Immunol. 2019 Mar 14;10:424. doi: 10.3389/fimmu.2019.00424. eCollection 2019.
7
Different tissue phagocytes sample apoptotic cells to direct distinct homeostasis programs.不同的组织吞噬细胞摄取凋亡细胞以指导不同的稳态程序。
Nature. 2016 Nov 24;539(7630):565-569. doi: 10.1038/nature20138. Epub 2016 Nov 9.
8
Intestinal tissue-resident T cell activation depends on metabolite availability.肠道组织驻留 T 细胞的激活依赖于代谢物的可用性。
Proc Natl Acad Sci U S A. 2022 Aug 23;119(34):e2202144119. doi: 10.1073/pnas.2202144119. Epub 2022 Aug 15.
9
Organoids as a tool to study homeostatic and pathological immune-epithelial interactions in the gut.类器官作为研究肠道内稳态和病理性免疫-上皮相互作用的工具。
Clin Exp Immunol. 2024 Sep 16;218(1):28-39. doi: 10.1093/cei/uxad118.
10
Deficient Resident Memory T Cell and CD8 T Cell Response to Commensals in Inflammatory Bowel Disease.炎症性肠病中,共生菌诱导的常驻记忆 T 细胞和 CD8 T 细胞应答缺陷。
J Crohns Colitis. 2020 May 21;14(4):525-537. doi: 10.1093/ecco-jcc/jjz175.

引用本文的文献

1
Kidney tumoroid characterisation by spatial mass spectrometry with same-section multiplex immunofluorescence uncovers tumour microenvironment lipid signatures associated with aggressive tumour phenotypes.通过空间质谱联用同切片多重免疫荧光对肾肿瘤样进行表征,揭示了与侵袭性肿瘤表型相关的肿瘤微环境脂质特征。
Npj Imaging. 2025 Sep 16;3(1):43. doi: 10.1038/s44303-025-00106-x.
2
Immune-related actinopathies at the cross-road of immunodeficiency, autoimmunity and autoinflammation.免疫缺陷、自身免疫和自身炎症交叉路口的免疫相关肌动蛋白病。
Nat Rev Immunol. 2025 Sep 10. doi: 10.1038/s41577-025-01214-w.
3
Interferons in health and disease.

本文引用的文献

1
Microbiota-dependent activation of CD4 T cells induces CTLA-4 blockade-associated colitis via Fcγ receptors.菌群依赖的 CD4 T 细胞激活通过 Fcγ 受体诱导 CTLA-4 阻断相关结肠炎。
Science. 2024 Jan 5;383(6678):62-70. doi: 10.1126/science.adh8342. Epub 2024 Jan 4.
2
Conserved γδ T cell selection by BTNL proteins limits progression of human inflammatory bowel disease.BTNL 蛋白对 γδ T 细胞的保守选择限制了人类炎症性肠病的进展。
Science. 2023 Sep 15;381(6663):eadh0301. doi: 10.1126/science.adh0301.
3
IL-7R licenses a population of epigenetically poised memory CD8 T cells with superior antitumor efficacy that are critical for melanoma memory.
健康与疾病中的干扰素
Cell. 2025 Aug 21;188(17):4480-4504. doi: 10.1016/j.cell.2025.06.044.
4
Immunomodulatory Natural Products in Cancer Organoid-Immune Co-Cultures: Bridging the Research Gap for Precision Immunotherapy.癌症类器官-免疫共培养中的免疫调节天然产物:弥合精准免疫治疗的研究差距
Int J Mol Sci. 2025 Jul 26;26(15):7247. doi: 10.3390/ijms26157247.
5
Intestinal organoid models as tools to interrogate the physiology of human mucosal tissues and host-microbe interactions.肠道类器官模型作为探究人类黏膜组织生理学和宿主-微生物相互作用的工具。
mSphere. 2025 Aug 26;10(8):e0082024. doi: 10.1128/msphere.00820-24. Epub 2025 Aug 7.
6
A scalable organoid model of urothelial aging for metabolic interrogation, infection modeling, and reversal of age-associated changes.一种用于代谢研究、感染建模以及逆转与年龄相关变化的可扩展尿路上皮衰老类器官模型。
bioRxiv. 2025 Jul 3:2025.06.27.662009. doi: 10.1101/2025.06.27.662009.
7
Human liver immunology: from in vitro models to new insights.人类肝脏免疫学:从体外模型到新见解
Cell Mol Immunol. 2025 Jul 2. doi: 10.1038/s41423-025-01312-8.
8
Precision Medicine: IL-1RA and Pancreatic Cancer Organoids.精准医学:白细胞介素-1受体拮抗剂与胰腺癌类器官
Biology (Basel). 2025 May 25;14(6):604. doi: 10.3390/biology14060604.
9
Bacteroides, Metabolites, and Lymphocytes: A Triad of Biomarkers in Small Intestinal Bacterial Overgrowth.拟杆菌、代谢产物与淋巴细胞:小肠细菌过度生长中的三联生物标志物
Food Sci Nutr. 2025 Jun 20;13(6):e70367. doi: 10.1002/fsn3.70367. eCollection 2025 Jun.
10
Macrophage-augmented organoids recapitulate the complex pathophysiology of viral diseases and enable development of multitarget therapeutics.巨噬细胞增强的类器官概括了病毒性疾病的复杂病理生理学,并有助于多靶点治疗药物的开发。
Nat Biomed Eng. 2025 Jun 13. doi: 10.1038/s41551-025-01417-5.
IL-7R 赋予了一群具有表观遗传优势的记忆性 CD8 T 细胞以优异的抗肿瘤疗效,这对于黑色素瘤记忆至关重要。
Proc Natl Acad Sci U S A. 2023 Jul 25;120(30):e2304319120. doi: 10.1073/pnas.2304319120. Epub 2023 Jul 17.
4
Dissecting cell identity via network inference and in silico gene perturbation.通过网络推断和计算机基因扰动解析细胞身份。
Nature. 2023 Feb;614(7949):742-751. doi: 10.1038/s41586-022-05688-9. Epub 2023 Feb 8.
5
Human-specific genetics: new tools to explore the molecular and cellular basis of human evolution.人类特异性遗传学:探索人类进化的分子和细胞基础的新工具。
Nat Rev Genet. 2023 Oct;24(10):687-711. doi: 10.1038/s41576-022-00568-4. Epub 2023 Feb 3.
6
In vivo development of immune tissue in human intestinal organoids transplanted into humanized mice.在体人肠类器官移植入人源化小鼠后免疫组织的发育。
Nat Biotechnol. 2023 Jun;41(6):824-831. doi: 10.1038/s41587-022-01558-x. Epub 2023 Jan 26.
7
Celda: a Bayesian model to perform co-clustering of genes into modules and cells into subpopulations using single-cell RNA-seq data.Celda:一种贝叶斯模型,用于使用单细胞RNA测序数据将基因共聚类成模块,并将细胞共聚类成亚群。
NAR Genom Bioinform. 2022 Sep 13;4(3):lqac066. doi: 10.1093/nargab/lqac066. eCollection 2022 Sep.
8
Organoids capture tissue-specific innate lymphoid cell development in mice and humans.类器官在小鼠和人类中捕获组织特异性固有淋巴细胞的发育。
Cell Rep. 2022 Aug 30;40(9):111281. doi: 10.1016/j.celrep.2022.111281.
9
Tissue-Resident Immune Cells in Humans.人类组织驻留免疫细胞。
Annu Rev Immunol. 2022 Apr 26;40:195-220. doi: 10.1146/annurev-immunol-093019-112809. Epub 2022 Jan 19.
10
Tissue geometry drives deterministic organoid patterning.组织几何形状决定类器官的模式形成。
Science. 2022 Jan 7;375(6576):eaaw9021. doi: 10.1126/science.aaw9021.