• 文献检索
  • 文档翻译
  • 深度研究
  • 学术资讯
  • Suppr Zotero 插件Zotero 插件
  • 邀请有礼
  • 套餐&价格
  • 历史记录
应用&插件
Suppr Zotero 插件Zotero 插件浏览器插件Mac 客户端Windows 客户端微信小程序
定价
高级版会员购买积分包购买API积分包
服务
文献检索文档翻译深度研究API 文档MCP 服务
关于我们
关于 Suppr公司介绍联系我们用户协议隐私条款
关注我们

Suppr 超能文献

核心技术专利:CN118964589B侵权必究
粤ICP备2023148730 号-1Suppr @ 2026

文献检索

告别复杂PubMed语法,用中文像聊天一样搜索,搜遍4000万医学文献。AI智能推荐,让科研检索更轻松。

立即免费搜索

文件翻译

保留排版,准确专业,支持PDF/Word/PPT等文件格式,支持 12+语言互译。

免费翻译文档

深度研究

AI帮你快速写综述,25分钟生成高质量综述,智能提取关键信息,辅助科研写作。

立即免费体验

用于构建具有循环径向拉伸刺激的含聚二甲基硅氧烷(PDMS)膜培养装置的胶带辅助制造方法。

Tape-assisted fabrication method for constructing PDMS membrane-containing culture devices with cyclic radial stretching stimulation.

作者信息

Wu Yun-Chen, Yang Jing-Yi, Hsu Chia-Hsien

机构信息

Institute of Biomedical Engineering and Nanomedicine, National Health Research Institutes, Zhunan, Miaoli 35053, Taiwan.

Institute of Nanoengineering and Microsystems, National Tsing Hua University, Hsinchu 30013, Taiwan.

出版信息

R Soc Open Sci. 2024 Aug 14;11(8):240284. doi: 10.1098/rsos.240284. eCollection 2024 Aug.

DOI:10.1098/rsos.240284
PMID:39144495
原文链接:https://pmc.ncbi.nlm.nih.gov/articles/PMC11321861/
Abstract

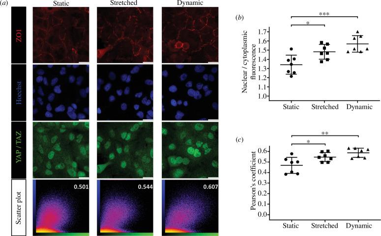
Advanced culture systems have emerged as alternatives to animal testing and traditional cell culture methods in biomedical research. Polydimethylsiloxane (PDMS) is frequently used in creating sophisticated culture devices owing to its elastomeric properties, which allow mechanical stretching to simulate physiological movements in cell experiments. We introduce a straightforward method that uses three types of commercial tape-generic, magic and masking-to fabricate PDMS membranes with microscale thicknesses (47.2 µm for generic, 58.1 µm for magic and 89.37 µm for masking) in these devices. These membranes are shaped as the bases of culture wells and can perform cyclic radial movements controlled via a vacuum system. In experiments with A549 cells under three mechanical stimulation conditions, we analysed transcriptional regulators responsive to external mechanical stimuli. Results indicated increased nuclear yes-associated protein (YAP) and transcriptional coactivator with PDZ-binding motif (TAZ) activity in both confluent and densely packed cells under cyclically mechanical strains (Pearson's coefficient (PC) of 0.59 in confluent and 0.24 in dense cells) compared with static (PC = 0.47 in confluent and 0.13 in dense) and stretched conditions (PC = 0.55 in confluent and 0.20 in dense). This technique offers laboratories without microfabrication capabilities a viable option for exploring cellular behaviour under dynamic mechanical stimulation using PDMS membrane-equipped devices.

摘要

在生物医学研究中,先进的培养系统已成为动物实验和传统细胞培养方法的替代方案。聚二甲基硅氧烷(PDMS)因其弹性特性,常被用于制造精密的培养装置,这种特性使得在细胞实验中能够通过机械拉伸来模拟生理运动。我们介绍一种简单的方法,该方法使用三种商用胶带——普通胶带、魔术胶带和遮蔽胶带,在这些装置中制造具有微米级厚度(普通胶带为47.2 µm,魔术胶带为58.1 µm,遮蔽胶带为89.37 µm)的PDMS膜。这些膜被制成培养孔的底部形状,并能通过真空系统控制进行周期性的径向运动。在对A549细胞进行的三种机械刺激条件下的实验中,我们分析了对外部机械刺激有反应的转录调节因子。结果表明,与静态(汇合细胞中皮尔逊系数(PC)为0.47,密集细胞中为0.13)和拉伸条件(汇合细胞中PC为0.55,密集细胞中为0.20)相比,在周期性机械应变下,汇合和密集细胞中的核Yes相关蛋白(YAP)和含PDZ结合基序的转录共激活因子(TAZ)活性均增加(汇合细胞中PC为0.59,密集细胞中为0.24)。这项技术为没有微加工能力的实验室提供了一种可行的选择,可使用配备PDMS膜的装置来探索动态机械刺激下的细胞行为。

https://cdn.ncbi.nlm.nih.gov/pmc/blobs/ff75/11321861/27da1f0b29ef/rsos.240284.f008.jpg
https://cdn.ncbi.nlm.nih.gov/pmc/blobs/ff75/11321861/d0e90a2ae737/rsos.240284.f001.jpg
https://cdn.ncbi.nlm.nih.gov/pmc/blobs/ff75/11321861/b361e18cb414/rsos.240284.f002.jpg
https://cdn.ncbi.nlm.nih.gov/pmc/blobs/ff75/11321861/5675744d30da/rsos.240284.f003.jpg
https://cdn.ncbi.nlm.nih.gov/pmc/blobs/ff75/11321861/8d0cf5ffe1ce/rsos.240284.f004.jpg
https://cdn.ncbi.nlm.nih.gov/pmc/blobs/ff75/11321861/7675d3eca032/rsos.240284.f005.jpg
https://cdn.ncbi.nlm.nih.gov/pmc/blobs/ff75/11321861/475075a247d9/rsos.240284.f006.jpg
https://cdn.ncbi.nlm.nih.gov/pmc/blobs/ff75/11321861/a3665503ccc6/rsos.240284.f007.jpg
https://cdn.ncbi.nlm.nih.gov/pmc/blobs/ff75/11321861/27da1f0b29ef/rsos.240284.f008.jpg
https://cdn.ncbi.nlm.nih.gov/pmc/blobs/ff75/11321861/d0e90a2ae737/rsos.240284.f001.jpg
https://cdn.ncbi.nlm.nih.gov/pmc/blobs/ff75/11321861/b361e18cb414/rsos.240284.f002.jpg
https://cdn.ncbi.nlm.nih.gov/pmc/blobs/ff75/11321861/5675744d30da/rsos.240284.f003.jpg
https://cdn.ncbi.nlm.nih.gov/pmc/blobs/ff75/11321861/8d0cf5ffe1ce/rsos.240284.f004.jpg
https://cdn.ncbi.nlm.nih.gov/pmc/blobs/ff75/11321861/7675d3eca032/rsos.240284.f005.jpg
https://cdn.ncbi.nlm.nih.gov/pmc/blobs/ff75/11321861/475075a247d9/rsos.240284.f006.jpg
https://cdn.ncbi.nlm.nih.gov/pmc/blobs/ff75/11321861/a3665503ccc6/rsos.240284.f007.jpg
https://cdn.ncbi.nlm.nih.gov/pmc/blobs/ff75/11321861/27da1f0b29ef/rsos.240284.f008.jpg

相似文献

1
Tape-assisted fabrication method for constructing PDMS membrane-containing culture devices with cyclic radial stretching stimulation.用于构建具有循环径向拉伸刺激的含聚二甲基硅氧烷(PDMS)膜培养装置的胶带辅助制造方法。
R Soc Open Sci. 2024 Aug 14;11(8):240284. doi: 10.1098/rsos.240284. eCollection 2024 Aug.
2
Different in vitro cellular responses to tamoxifen treatment in polydimethylsiloxane-based devices compared to normal cell culture.与正常细胞培养相比,基于聚二甲基硅氧烷的装置中他莫昔芬处理后的体外细胞反应不同。
J Chromatogr B Analyt Technol Biomed Life Sci. 2017 Nov 15;1068-1069:105-111. doi: 10.1016/j.jchromb.2017.09.041. Epub 2017 Oct 12.
3
Floating-on-water Fabrication Method for Thin Polydimethylsiloxane Membranes.用于制备聚二甲基硅氧烷薄膜的水上漂浮制造方法。
Polymers (Basel). 2019 Jul 31;11(8):1264. doi: 10.3390/polym11081264.
4
Type I collagen deposition via osteoinduction ameliorates YAP/TAZ activity in 3D floating culture clumps of mesenchymal stem cell/extracellular matrix complexes.I 型胶原蛋白的沉积通过成骨诱导改善了间充质干细胞/细胞外基质复合物 3D 悬浮培养团块中的 YAP/TAZ 活性。
Stem Cell Res Ther. 2018 Dec 7;9(1):342. doi: 10.1186/s13287-018-1085-9.
5
Fabrication of Stretchable Circuits on Polydimethylsiloxane (PDMS) Pre-Stretched Substrates by Inkjet Printing Silver Nanoparticles.通过喷墨打印银纳米颗粒在预拉伸的聚二甲基硅氧烷(PDMS)基底上制备可拉伸电路。
Materials (Basel). 2018 Nov 26;11(12):2377. doi: 10.3390/ma11122377.
6
Milling Positive Master for Polydimethylsiloxane Microfluidic Devices: The Microfabrication and Roughness Issues.聚二甲基硅氧烷微流控器件的铣削正性母模:微加工与粗糙度问题
Micromachines (Basel). 2017 Sep 21;8(10):287. doi: 10.3390/mi8100287.
7
Beyond Polydimethylsiloxane: Alternative Materials for Fabrication of Organ-on-a-Chip Devices and Microphysiological Systems.超越聚二甲基硅氧烷:用于制造芯片上器官和微生理系统的替代材料。
ACS Biomater Sci Eng. 2021 Jul 12;7(7):2880-2899. doi: 10.1021/acsbiomaterials.0c00640. Epub 2020 Sep 9.
8
Low-Viscosity Polydimethylsiloxane Resin for Facile 3D Printing of Elastomeric Microfluidics.用于弹性微流体便捷3D打印的低粘度聚二甲基硅氧烷树脂
Micromachines (Basel). 2023 Mar 30;14(4):773. doi: 10.3390/mi14040773.
9
YAP/TAZ are Activated by Mechanical and Hormonal Stimuli in Myometrium and Exhibit Increased Baseline Activation in Uterine Fibroids.YAP/TAZ在子宫肌层中被机械和激素刺激激活,并在子宫肌瘤中表现出更高的基线激活水平。
Reprod Sci. 2020 Apr;27(4):1074-1085. doi: 10.1007/s43032-019-00106-4. Epub 2020 Feb 13.
10
Erratum: Scalable Fabrication of Stretchable, Dual Channel, Microfluidic Organ Chips.勘误:可扩展制造可拉伸双通道微流控器官芯片
J Vis Exp. 2019 May 8(147). doi: 10.3791/6296.

本文引用的文献

1
Progress in developing microphysiological systems for biological product assessment.用于生物制品评估的微生理系统开发进展。
Lab Chip. 2024 Feb 27;24(5):1293-1306. doi: 10.1039/d3lc00876b.
2
Towards in vitro models for reducing or replacing the use of animals in drug testing.致力于开发体外模型以减少或替代药物测试中动物的使用。
Nat Biomed Eng. 2024 Aug;8(8):930-935. doi: 10.1038/s41551-023-01154-7.
3
Recent Advances on Cell Culture Platforms for In Vitro Drug Screening and Cell Therapies: From Conventional to Microfluidic Strategies.
近年来用于体外药物筛选和细胞治疗的细胞培养平台的进展:从传统策略到微流控策略。
Adv Healthc Mater. 2023 Jul;12(18):e2202936. doi: 10.1002/adhm.202202936. Epub 2023 Mar 20.
4
Microfluidic Organ-on-A-chip: A Guide to Biomaterial Choice and Fabrication.微流控器官芯片:生物材料选择与制造指南。
Int J Mol Sci. 2023 Feb 6;24(4):3232. doi: 10.3390/ijms24043232.
5
Study of paraquat-induced pulmonary fibrosis using biomimetic micro-lung chips.利用仿生微肺芯片研究百草枯诱导的肺纤维化。
Biofabrication. 2022 Nov 7;15(1). doi: 10.1088/1758-5090/ac999e.
6
A New Immortalized Human Alveolar Epithelial Cell Model to Study Lung Injury and Toxicity on a Breathing Lung-On-Chip System.一种用于在呼吸式肺芯片系统上研究肺损伤和毒性的新型永生化人肺泡上皮细胞模型。
Front Toxicol. 2022 Jun 17;4:840606. doi: 10.3389/ftox.2022.840606. eCollection 2022.
7
The revolution of PDMS microfluidics in cellular biology.聚二甲基硅氧烷(PDMS)微流控技术在细胞生物学中的变革
Crit Rev Biotechnol. 2023 May;43(3):465-483. doi: 10.1080/07388551.2022.2034733. Epub 2022 Apr 11.
8
Mechanical control of innate immune responses against viral infection revealed in a human lung alveolus chip.在人类肺泡芯片中揭示的针对病毒感染的固有免疫反应的机械控制。
Nat Commun. 2022 Apr 8;13(1):1928. doi: 10.1038/s41467-022-29562-4.
9
Dimensionality-Dependent Mechanical Stretch Regulation of Cell Behavior.细胞行为的维度依赖性机械拉伸调节
ACS Appl Mater Interfaces. 2022 Apr 20;14(15):17081-17092. doi: 10.1021/acsami.2c01266. Epub 2022 Apr 5.
10
Human organs-on-chips for disease modelling, drug development and personalized medicine.用于疾病建模、药物开发和个性化医疗的人体器官芯片。
Nat Rev Genet. 2022 Aug;23(8):467-491. doi: 10.1038/s41576-022-00466-9. Epub 2022 Mar 25.