• 文献检索
  • 文档翻译
  • 深度研究
  • 学术资讯
  • Suppr Zotero 插件Zotero 插件
  • 邀请有礼
  • 套餐&价格
  • 历史记录
应用&插件
Suppr Zotero 插件Zotero 插件浏览器插件Mac 客户端Windows 客户端微信小程序
定价
高级版会员购买积分包购买API积分包
服务
文献检索文档翻译深度研究API 文档MCP 服务
关于我们
关于 Suppr公司介绍联系我们用户协议隐私条款
关注我们

Suppr 超能文献

核心技术专利:CN118964589B侵权必究
粤ICP备2023148730 号-1Suppr @ 2026

文献检索

告别复杂PubMed语法,用中文像聊天一样搜索,搜遍4000万医学文献。AI智能推荐,让科研检索更轻松。

立即免费搜索

文件翻译

保留排版,准确专业,支持PDF/Word/PPT等文件格式,支持 12+语言互译。

免费翻译文档

深度研究

AI帮你快速写综述,25分钟生成高质量综述,智能提取关键信息,辅助科研写作。

立即免费体验

一种用于研究的高效、口服生物利用度高的吡唑衍生大麻素CB2受体选择性完全激动剂。

A Highly Potent, Orally Bioavailable Pyrazole-Derived Cannabinoid CB2 Receptor- Selective Full Agonist for Studies.

作者信息

Chicca Andrea, Bátora Daniel, Ullmer Christoph, Caruso Antonello, Grüner Sabine, Fingerle Jürgen, Hartung Thomas, Degen Roland, Müller Matthias, Grether Uwe, Pacher Pal, Gertsch Jürg

机构信息

Institute of Biochemistry and Molecular Medicine, University of Bern, Bern 3012, Switzerland.

Graduate School for Cellular and Biomedical Sciences, University of Bern, Bern 3012, Switzerland.

出版信息

ACS Pharmacol Transl Sci. 2024 Jul 9;7(8):2424-2438. doi: 10.1021/acsptsci.4c00269. eCollection 2024 Aug 9.

DOI:10.1021/acsptsci.4c00269
PMID:39144568
原文链接:https://pmc.ncbi.nlm.nih.gov/articles/PMC11320734/
Abstract

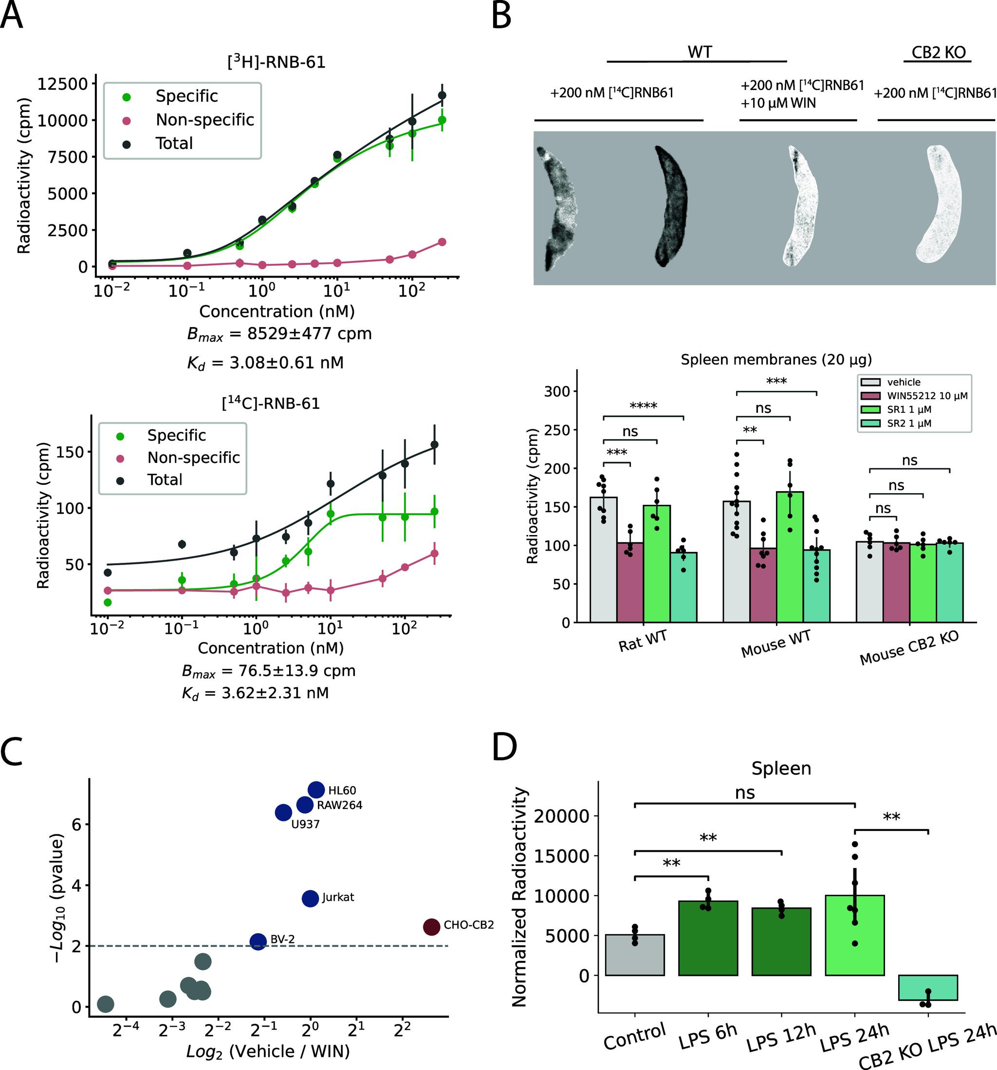
The cannabinoid CB2 receptor (CB2R) is a potential therapeutic target for distinct forms of tissue injury and inflammatory diseases. To thoroughly investigate the role of CB2R in pathophysiological conditions and for target validation , optimal pharmacological tool compounds are essential. Despite the sizable progress in the generation of potent and selective CB2R ligands, pharmacokinetic parameters are often neglected for studies. Here, we report the generation and characterization of a tetra-substituted pyrazole CB2R full agonist named RNB-61 with high potency ( 0.13-1.81 nM, depending on species) and a peripherally restricted action due to -glycoprotein-mediated efflux from the brain. H and C labeled RNB-61 showed apparent values of <4 nM toward human CB2R in both cell and tissue experiments. The 6,800-fold selectivity over CB1 receptors and negligible off-targets , combined with high oral bioavailability and suitable systemic pharmacokinetic (PK) properties, prompted the assessment of RNB-61 in a mouse ischemia-reperfusion model of acute kidney injury (AKI) and in a rat model of chronic kidney injury/inflammation and fibrosis (CKI) induced by unilateral ureteral obstruction. RNB-61 exerted dose-dependent nephroprotective and/or antifibrotic effects in the AKI/CKI models. Thus, RNB-61 is an optimal CB2R tool compound for preclinical studies with superior biophysical and PK properties over generally used CB2R ligands.

摘要

大麻素CB2受体(CB2R)是不同形式的组织损伤和炎症性疾病的潜在治疗靶点。为了全面研究CB2R在病理生理条件下的作用并进行靶点验证,最佳的药理学工具化合物至关重要。尽管在生成强效和选择性CB2R配体方面取得了相当大的进展,但药代动力学参数在研究中常常被忽视。在此,我们报告了一种名为RNB-61的四取代吡唑CB2R完全激动剂的生成和特性,其具有高效力(根据物种不同,为0.13 - 1.81 nM),并且由于糖蛋白介导的从脑内流出而具有外周限制作用。在细胞和组织实验中,H和C标记的RNB-61对人CB2R的表观值均<4 nM。对CB1受体具有6800倍的选择性且脱靶效应可忽略不计,再加上高口服生物利用度和合适的全身药代动力学(PK)特性,促使我们在急性肾损伤(AKI)的小鼠缺血再灌注模型以及单侧输尿管梗阻诱导的慢性肾损伤/炎症和纤维化(CKI)的大鼠模型中对RNB-61进行评估。在AKI/CKI模型中,RNB-61发挥了剂量依赖性的肾保护和/或抗纤维化作用。因此,RNB-61是一种用于临床前研究的最佳CB2R工具化合物,与常用的CB2R配体相比,具有卓越的生物物理和PK特性。

https://cdn.ncbi.nlm.nih.gov/pmc/blobs/3056/11320734/eae1286e8191/pt4c00269_0006.jpg
https://cdn.ncbi.nlm.nih.gov/pmc/blobs/3056/11320734/34642c930652/pt4c00269_0001.jpg
https://cdn.ncbi.nlm.nih.gov/pmc/blobs/3056/11320734/4651a3073e53/pt4c00269_0002.jpg
https://cdn.ncbi.nlm.nih.gov/pmc/blobs/3056/11320734/b05f73acd5a6/pt4c00269_0003.jpg
https://cdn.ncbi.nlm.nih.gov/pmc/blobs/3056/11320734/684e7504aa42/pt4c00269_0004.jpg
https://cdn.ncbi.nlm.nih.gov/pmc/blobs/3056/11320734/c6fe8756ae0a/pt4c00269_0005.jpg
https://cdn.ncbi.nlm.nih.gov/pmc/blobs/3056/11320734/eae1286e8191/pt4c00269_0006.jpg
https://cdn.ncbi.nlm.nih.gov/pmc/blobs/3056/11320734/34642c930652/pt4c00269_0001.jpg
https://cdn.ncbi.nlm.nih.gov/pmc/blobs/3056/11320734/4651a3073e53/pt4c00269_0002.jpg
https://cdn.ncbi.nlm.nih.gov/pmc/blobs/3056/11320734/b05f73acd5a6/pt4c00269_0003.jpg
https://cdn.ncbi.nlm.nih.gov/pmc/blobs/3056/11320734/684e7504aa42/pt4c00269_0004.jpg
https://cdn.ncbi.nlm.nih.gov/pmc/blobs/3056/11320734/c6fe8756ae0a/pt4c00269_0005.jpg
https://cdn.ncbi.nlm.nih.gov/pmc/blobs/3056/11320734/eae1286e8191/pt4c00269_0006.jpg

相似文献

1
A Highly Potent, Orally Bioavailable Pyrazole-Derived Cannabinoid CB2 Receptor- Selective Full Agonist for Studies.一种用于研究的高效、口服生物利用度高的吡唑衍生大麻素CB2受体选择性完全激动剂。
ACS Pharmacol Transl Sci. 2024 Jul 9;7(8):2424-2438. doi: 10.1021/acsptsci.4c00269. eCollection 2024 Aug 9.
2
A highly potent, orally bioavailable pyrazole-derived cannabinoid CB2 receptor-selective full agonist for studies.一种用于研究的高效、口服生物可利用的吡唑衍生大麻素CB2受体选择性完全激动剂。
bioRxiv. 2024 Apr 29:2024.04.26.591311. doi: 10.1101/2024.04.26.591311.
3
Translational Preclinical PET Imaging and Metabolic Evaluation of a New Cannabinoid 2 Receptor (CBR) Radioligand, ()--(3-(2-(2-[F]Fluoroethoxy)ethyl)-4,5-dimethylthiazol-2(3)-ylidene)-2,2,3,3-tetramethylcyclopropane-1-carboxamide.一种新型大麻素2型受体(CBR)放射性配体()--(3-(2-(2-[¹⁸F]氟乙氧基)乙基)-4,5-二甲基噻唑-2(3)-亚基)-2,2,3,3-四甲基环丙烷-1-甲酰胺的转化临床前PET成像与代谢评估
ACS Pharmacol Transl Sci. 2024 Sep 13;7(10):3144-3154. doi: 10.1021/acsptsci.4c00348. eCollection 2024 Oct 11.
4
Endocannabinoid Receptor 2 Function is Associated with Tumor-Associated Macrophage Accumulation and Increases in T Cell Number to Initiate a Potent Antitumor Response in a Syngeneic Murine Model of Glioblastoma.内源性大麻素受体2的功能与肿瘤相关巨噬细胞的积累以及T细胞数量的增加有关,从而在同基因胶质母细胞瘤小鼠模型中引发强烈的抗肿瘤反应。
Cannabis Cannabinoid Res. 2024 Dec;9(6):1524-1536. doi: 10.1089/can.2024.0063. Epub 2024 Jun 18.
5
The Black Book of Psychotropic Dosing and Monitoring.《精神药物剂量与监测黑皮书》
Psychopharmacol Bull. 2024 Jul 8;54(3):8-59.
6
Management of urinary stones by experts in stone disease (ESD 2025).结石病专家对尿路结石的管理(2025年结石病专家共识)
Arch Ital Urol Androl. 2025 Jun 30;97(2):14085. doi: 10.4081/aiua.2025.14085.
7
Chronic Administration of Cannabinoid Agonists ACEA, AM1241, and CP55,940 Induce Sex-Specific Differences in Tolerance and Sex Hormone Changes in a Chemotherapy-Induced Peripheral Neuropathy.慢性给予大麻素激动剂 ACEA、AM1241 和 CP55,940 会导致化疗诱导的周围神经病变中出现性别特异性的耐受性差异和性激素变化。
J Pharmacol Exp Ther. 2024 Oct 18;391(2):258-271. doi: 10.1124/jpet.124.002165.
8
Mesh versus non-mesh for inguinal and femoral hernia repair.用于腹股沟疝和股疝修补的补片与非补片对比
Cochrane Database Syst Rev. 2018 Sep 13;9(9):CD011517. doi: 10.1002/14651858.CD011517.pub2.
9
Systemic pharmacological treatments for chronic plaque psoriasis: a network meta-analysis.慢性斑块状银屑病的全身药理学治疗:一项网状荟萃分析。
Cochrane Database Syst Rev. 2017 Dec 22;12(12):CD011535. doi: 10.1002/14651858.CD011535.pub2.
10
Systemic therapies for preventing or treating aromatase inhibitor-induced musculoskeletal symptoms in early breast cancer.用于预防或治疗早期乳腺癌中芳香化酶抑制剂引起的肌肉骨骼症状的系统治疗。
Cochrane Database Syst Rev. 2022 Jan 10;1(1):CD013167. doi: 10.1002/14651858.CD013167.pub2.

本文引用的文献

1
The intervention of cannabinoid receptor in chronic and acute kidney disease animal models: a systematic review and meta-analysis.大麻素受体在慢性和急性肾病动物模型中的干预作用:一项系统评价和荟萃分析。
Diabetol Metab Syndr. 2024 Feb 15;16(1):45. doi: 10.1186/s13098-024-01283-2.
2
Cannabinoids and Their Receptors in Skin Diseases.大麻素及其在皮肤疾病中的受体。
Int J Mol Sci. 2023 Nov 20;24(22):16523. doi: 10.3390/ijms242216523.
3
Goods and Bads of the Endocannabinoid System as a Therapeutic Target: Lessons Learned after 30 Years.
内源性大麻素系统作为治疗靶点的利弊:30 年的经验教训。
Pharmacol Rev. 2023 Sep;75(5):885-958. doi: 10.1124/pharmrev.122.000600. Epub 2023 May 10.
4
Structural basis of selective cannabinoid CB receptor activation.选择性大麻素 CB 受体激活的结构基础。
Nat Commun. 2023 Mar 15;14(1):1447. doi: 10.1038/s41467-023-37112-9.
5
Discovery of Linvencorvir (RG7907), a Hepatitis B Virus Core Protein Allosteric Modulator, for the Treatment of Chronic HBV Infection.发现 Linvencorvir(RG7907),一种乙型肝炎病毒核心蛋白别构调节剂,用于治疗慢性 HBV 感染。
J Med Chem. 2023 Mar 23;66(6):4253-4270. doi: 10.1021/acs.jmedchem.3c00173. Epub 2023 Mar 10.
6
Lineage Tracing and Single-Nucleus Multiomics Reveal Novel Features of Adaptive and Maladaptive Repair after Acute Kidney Injury.谱系追踪和单细胞多组学揭示急性肾损伤后适应性和失代偿性修复的新特征。
J Am Soc Nephrol. 2023 Apr 1;34(4):554-571. doi: 10.1681/ASN.0000000000000057. Epub 2023 Jan 13.
7
Rational drug design of CB2 receptor ligands: from 2012 to 2021.CB2受体配体的合理药物设计:2012年至2021年
RSC Adv. 2022 Dec 8;12(54):35242-35259. doi: 10.1039/d2ra05661e. eCollection 2022 Dec 6.
8
Defining cellular complexity in human autosomal dominant polycystic kidney disease by multimodal single cell analysis.通过多模态单细胞分析定义人类常染色体显性多囊肾病中的细胞复杂性
Nat Commun. 2022 Oct 30;13(1):6497. doi: 10.1038/s41467-022-34255-z.
9
Comprehensive single-cell transcriptional profiling defines shared and unique epithelial injury responses during kidney fibrosis.全面的单细胞转录组谱定义了肾脏纤维化过程中共享和独特的上皮损伤反应。
Cell Metab. 2022 Dec 6;34(12):1977-1998.e9. doi: 10.1016/j.cmet.2022.09.026. Epub 2022 Oct 19.
10
Multimodal single cell sequencing implicates chromatin accessibility and genetic background in diabetic kidney disease progression.多模态单细胞测序提示染色质可及性和遗传背景在糖尿病肾病进展中的作用。
Nat Commun. 2022 Sep 6;13(1):5253. doi: 10.1038/s41467-022-32972-z.