• 文献检索
  • 文档翻译
  • 深度研究
  • 学术资讯
  • Suppr Zotero 插件Zotero 插件
  • 邀请有礼
  • 套餐&价格
  • 历史记录
应用&插件
Suppr Zotero 插件Zotero 插件浏览器插件Mac 客户端Windows 客户端微信小程序
定价
高级版会员购买积分包购买API积分包
服务
文献检索文档翻译深度研究API 文档MCP 服务
关于我们
关于 Suppr公司介绍联系我们用户协议隐私条款
关注我们

Suppr 超能文献

核心技术专利:CN118964589B侵权必究
粤ICP备2023148730 号-1Suppr @ 2026

文献检索

告别复杂PubMed语法,用中文像聊天一样搜索,搜遍4000万医学文献。AI智能推荐,让科研检索更轻松。

立即免费搜索

文件翻译

保留排版,准确专业,支持PDF/Word/PPT等文件格式,支持 12+语言互译。

免费翻译文档

深度研究

AI帮你快速写综述,25分钟生成高质量综述,智能提取关键信息,辅助科研写作。

立即免费体验

多模态单细胞测序提示染色质可及性和遗传背景在糖尿病肾病进展中的作用。

Multimodal single cell sequencing implicates chromatin accessibility and genetic background in diabetic kidney disease progression.

机构信息

Division of Anatomic and Molecular Pathology, Department of Pathology and Immunology, Washington University in St. Louis, St. Louis, MO, USA.

Division of Nephrology, Department of Medicine, Washington University in St. Louis, St. Louis, MO, USA.

出版信息

Nat Commun. 2022 Sep 6;13(1):5253. doi: 10.1038/s41467-022-32972-z.

DOI:10.1038/s41467-022-32972-z
PMID:36068241
原文链接:https://pmc.ncbi.nlm.nih.gov/articles/PMC9448792/
Abstract

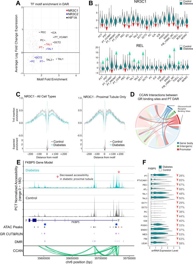
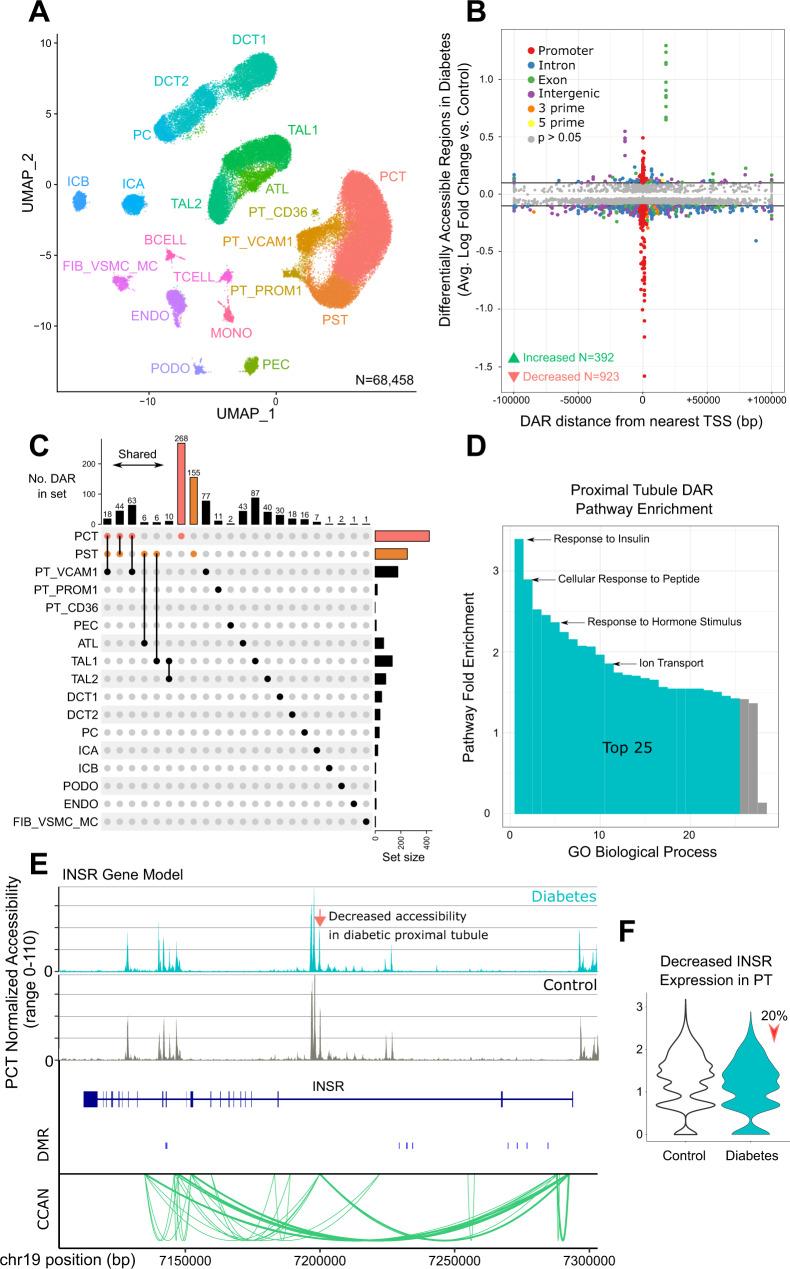
The proximal tubule is a key regulator of kidney function and glucose metabolism. Diabetic kidney disease leads to proximal tubule injury and changes in chromatin accessibility that modify the activity of transcription factors involved in glucose metabolism and inflammation. Here we use single nucleus RNA and ATAC sequencing to show that diabetic kidney disease leads to reduced accessibility of glucocorticoid receptor binding sites and an injury-associated expression signature in the proximal tubule. We hypothesize that chromatin accessibility is regulated by genetic background and closely-intertwined with metabolic memory, which pre-programs the proximal tubule to respond differently to external stimuli. Glucocorticoid excess has long been known to increase risk for type 2 diabetes, which raises the possibility that glucocorticoid receptor inhibition may mitigate the adverse metabolic effects of diabetic kidney disease.

摘要

近端小管是调节肾脏功能和葡萄糖代谢的关键。糖尿病肾病导致近端小管损伤和染色质可及性改变,改变参与葡萄糖代谢和炎症的转录因子的活性。在这里,我们使用单核 RNA 和 ATAC 测序表明,糖尿病肾病导致糖皮质激素受体结合位点的可及性降低,并在近端小管中表现出与损伤相关的表达特征。我们假设染色质可及性受遗传背景的调节,并与代谢记忆紧密交织,后者使近端小管对外部刺激产生不同的反应。长期以来,糖皮质激素过多被认为会增加 2 型糖尿病的风险,这增加了糖皮质激素受体抑制可能减轻糖尿病肾病不良代谢影响的可能性。

https://cdn.ncbi.nlm.nih.gov/pmc/blobs/b5ba/9448792/215a0e02984e/41467_2022_32972_Fig8_HTML.jpg
https://cdn.ncbi.nlm.nih.gov/pmc/blobs/b5ba/9448792/82fdf9f378c9/41467_2022_32972_Fig1_HTML.jpg
https://cdn.ncbi.nlm.nih.gov/pmc/blobs/b5ba/9448792/efa149df4aee/41467_2022_32972_Fig2_HTML.jpg
https://cdn.ncbi.nlm.nih.gov/pmc/blobs/b5ba/9448792/61fe6ffdf08a/41467_2022_32972_Fig3_HTML.jpg
https://cdn.ncbi.nlm.nih.gov/pmc/blobs/b5ba/9448792/ce66ae144183/41467_2022_32972_Fig4_HTML.jpg
https://cdn.ncbi.nlm.nih.gov/pmc/blobs/b5ba/9448792/93780ec9ad3a/41467_2022_32972_Fig5_HTML.jpg
https://cdn.ncbi.nlm.nih.gov/pmc/blobs/b5ba/9448792/ce8eed5b132a/41467_2022_32972_Fig6_HTML.jpg
https://cdn.ncbi.nlm.nih.gov/pmc/blobs/b5ba/9448792/15c17be3d02c/41467_2022_32972_Fig7_HTML.jpg
https://cdn.ncbi.nlm.nih.gov/pmc/blobs/b5ba/9448792/215a0e02984e/41467_2022_32972_Fig8_HTML.jpg
https://cdn.ncbi.nlm.nih.gov/pmc/blobs/b5ba/9448792/82fdf9f378c9/41467_2022_32972_Fig1_HTML.jpg
https://cdn.ncbi.nlm.nih.gov/pmc/blobs/b5ba/9448792/efa149df4aee/41467_2022_32972_Fig2_HTML.jpg
https://cdn.ncbi.nlm.nih.gov/pmc/blobs/b5ba/9448792/61fe6ffdf08a/41467_2022_32972_Fig3_HTML.jpg
https://cdn.ncbi.nlm.nih.gov/pmc/blobs/b5ba/9448792/ce66ae144183/41467_2022_32972_Fig4_HTML.jpg
https://cdn.ncbi.nlm.nih.gov/pmc/blobs/b5ba/9448792/93780ec9ad3a/41467_2022_32972_Fig5_HTML.jpg
https://cdn.ncbi.nlm.nih.gov/pmc/blobs/b5ba/9448792/ce8eed5b132a/41467_2022_32972_Fig6_HTML.jpg
https://cdn.ncbi.nlm.nih.gov/pmc/blobs/b5ba/9448792/15c17be3d02c/41467_2022_32972_Fig7_HTML.jpg
https://cdn.ncbi.nlm.nih.gov/pmc/blobs/b5ba/9448792/215a0e02984e/41467_2022_32972_Fig8_HTML.jpg

相似文献

1
Multimodal single cell sequencing implicates chromatin accessibility and genetic background in diabetic kidney disease progression.多模态单细胞测序提示染色质可及性和遗传背景在糖尿病肾病进展中的作用。
Nat Commun. 2022 Sep 6;13(1):5253. doi: 10.1038/s41467-022-32972-z.
2
Chromatin accessibility analysis and architectural profiling of human kidneys reveal key cell types and a regulator of diabetic kidney disease.人类肾脏的染色质可及性分析和结构分析揭示了关键细胞类型和糖尿病肾病的调节因子。
Kidney Int. 2024 Jan;105(1):150-164. doi: 10.1016/j.kint.2023.09.030. Epub 2023 Nov 2.
3
Analysis of potential biomarkers for diabetic kidney disease based on single-cell RNA-sequencing integrated with a single-cell sequencing assay for transposase-accessible chromatin.基于单细胞 RNA 测序与转座酶可及染色质单细胞测序分析的糖尿病肾病潜在生物标志物分析。
Aging (Albany NY). 2023 Oct 11;15(19):10681-10704. doi: 10.18632/aging.205107.
4
Glucocorticoid signaling in pancreatic islets modulates gene regulatory programs and genetic risk of type 2 diabetes.糖皮质激素信号在胰岛中调节基因调控程序和 2 型糖尿病的遗传风险。
PLoS Genet. 2021 May 13;17(5):e1009531. doi: 10.1371/journal.pgen.1009531. eCollection 2021 May.
5
Tubular proteinuria in patients with HNF1α mutations: HNF1α drives endocytosis in the proximal tubule.HNF1α 突变患者的管状蛋白尿:HNF1α 驱动近端肾小管的内吞作用。
Kidney Int. 2016 May;89(5):1075-1089. doi: 10.1016/j.kint.2016.01.027. Epub 2016 Mar 29.
6
Aberrant proximal tubule DNA methylation underlies phenotypic changes related to kidney dysfunction in patients with diabetes.糖尿病患者近端肾小管 DNA 甲基化异常导致与肾功能障碍相关的表型变化。
Am J Physiol Renal Physiol. 2024 Sep 1;327(3):F397-F411. doi: 10.1152/ajprenal.00124.2024. Epub 2024 Jul 4.
7
Sodium-glucose cotransporter 2 inhibition suppresses HIF-1α-mediated metabolic switch from lipid oxidation to glycolysis in kidney tubule cells of diabetic mice.钠-葡萄糖共转运蛋白 2 抑制剂抑制糖尿病小鼠肾小管细胞中 HIF-1α 介导的从脂解到糖酵解的代谢转换。
Cell Death Dis. 2020 May 22;11(5):390. doi: 10.1038/s41419-020-2544-7.
8
The tubular hypothesis of nephron filtration and diabetic kidney disease.管状假说在肾单位滤过和糖尿病肾病中的作用。
Nat Rev Nephrol. 2020 Jun;16(6):317-336. doi: 10.1038/s41581-020-0256-y. Epub 2020 Mar 9.
9
Hyperuricemia-induced NLRP3 activation of macrophages contributes to the progression of diabetic nephropathy.高尿酸血症诱导的巨噬细胞NLRP3激活促进糖尿病肾病的进展。
Am J Physiol Renal Physiol. 2015 May 1;308(9):F993-F1003. doi: 10.1152/ajprenal.00637.2014. Epub 2015 Jan 28.
10
Pigment epithelium-derived factor, a noninhibitory serine protease inhibitor, is renoprotective by inhibiting the Wnt pathway.色素上皮衍生因子是一种非抑制性丝氨酸蛋白酶抑制剂,通过抑制Wnt信号通路发挥肾脏保护作用。
Kidney Int. 2017 Mar;91(3):642-657. doi: 10.1016/j.kint.2016.09.036. Epub 2016 Dec 1.

引用本文的文献

1
Branched-chain amino acids contribute to diabetic kidney disease progression via PKM2-mediated podocyte metabolic reprogramming and apoptosis.支链氨基酸通过PKM2介导的足细胞代谢重编程和凋亡促进糖尿病肾病进展。
Nat Commun. 2025 Aug 25;16(1):7846. doi: 10.1038/s41467-025-62890-9.
2
BCKDK accelerates the progression of diabetic kidney disease by regulating leucine-mediated metabolic remodelling in renal tubular cells.BCKDK通过调节肾小管细胞中亮氨酸介导的代谢重塑来加速糖尿病肾病的进展。
Diabetologia. 2025 Aug 16. doi: 10.1007/s00125-025-06519-y.
3
Analysis of individual patient pathway coordination in a cross-species single-cell kidney atlas.

本文引用的文献

1
An atlas of healthy and injured cell states and niches in the human kidney.人类肾脏健康和损伤细胞状态及生态位图谱
Nature. 2023 Jul;619(7970):585-594. doi: 10.1038/s41586-023-05769-3. Epub 2023 Jul 19.
2
MHC class II in renal tubules plays an essential role in renal fibrosis.MHC Ⅱ类分子在肾小管中发挥着重要作用,参与了肾纤维化的发生。
Cell Mol Immunol. 2021 Nov;18(11):2530-2540. doi: 10.1038/s41423-021-00763-z. Epub 2021 Sep 23.
3
AMULET: a novel read count-based method for effective multiplet detection from single nucleus ATAC-seq data.
跨物种单细胞肾脏图谱中个体患者路径协调分析
Nat Genet. 2025 Aug 7. doi: 10.1038/s41588-025-02285-0.
4
Single-nucleus chromatin accessibility profiling identifies cell types and functional variants contributing to major depression.单核染色质可及性分析鉴定出导致重度抑郁症的细胞类型和功能变异。
Nat Genet. 2025 Aug;57(8):1890-1904. doi: 10.1038/s41588-025-02249-4. Epub 2025 Aug 5.
5
Multimodal analysis stratifies genetic susceptibility and reveals the pathogenic mechanism of kidney injury in diabetic nephropathy.多模态分析对遗传易感性进行分层,并揭示糖尿病肾病肾损伤的致病机制。
Cell Rep Med. 2025 Aug 19;6(8):102249. doi: 10.1016/j.xcrm.2025.102249. Epub 2025 Jul 24.
6
Identification of podocyte molecular markers in diabetic kidney disease via single-cell RNA sequencing and machine learning.通过单细胞RNA测序和机器学习鉴定糖尿病肾病中的足细胞分子标志物
PLoS One. 2025 Jul 21;20(7):e0328352. doi: 10.1371/journal.pone.0328352. eCollection 2025.
7
Mechanisms of Acute Kidney Injury-Chronic Kidney Disease Transition: Unraveling Maladaptive Repair and Therapeutic Opportunities.急性肾损伤-慢性肾脏病转化机制:解析适应性不良修复及治疗机遇
Biomolecules. 2025 May 29;15(6):794. doi: 10.3390/biom15060794.
8
Role of local complement activation in kidney fibrosis and repair.局部补体激活在肾纤维化和修复中的作用。
J Clin Invest. 2025 Jun 16;135(12). doi: 10.1172/JCI188345.
9
Distinct cell types along thick ascending limb express pathways for monovalent and divalent cation transport.沿髓袢升支粗段不同的细胞类型表达单价和二价阳离子转运途径。
JCI Insight. 2025 Jun 5;10(13). doi: 10.1172/jci.insight.190992. eCollection 2025 Jul 8.
10
Nfkb1 Removal from Proximal Tubule Cells Improves Renal Tubular Outcomes Following Ischemia Reperfusion Injury.从近端肾小管细胞中去除Nfkb1可改善缺血再灌注损伤后的肾小管结局。
Kidney360. 2025 Jun 4;6(8):1292-1304. doi: 10.34067/KID.0000000868.
AMULET:一种基于读取计数的新型方法,用于从单个细胞核 ATAC-seq 数据中有效检测多聚体。
Genome Biol. 2021 Sep 1;22(1):252. doi: 10.1186/s13059-021-02469-x.
4
Mapping the genetic architecture of human traits to cell types in the kidney identifies mechanisms of disease and potential treatments.绘制人类性状的遗传结构与肾脏细胞类型的关系,有助于鉴定疾病的发病机制和潜在治疗方法。
Nat Genet. 2021 Sep;53(9):1322-1333. doi: 10.1038/s41588-021-00909-9. Epub 2021 Aug 12.
5
Cell-type-specific effects of genetic variation on chromatin accessibility during human neuronal differentiation.人类神经元分化过程中遗传变异对染色质可及性的细胞类型特异性影响。
Nat Neurosci. 2021 Jul;24(7):941-953. doi: 10.1038/s41593-021-00858-w. Epub 2021 May 20.
6
Interpreting type 1 diabetes risk with genetics and single-cell epigenomics.用遗传学和单细胞表观基因组学解读 1 型糖尿病风险。
Nature. 2021 Jun;594(7863):398-402. doi: 10.1038/s41586-021-03552-w. Epub 2021 May 19.
7
Transcriptome-wide association analysis identifies DACH1 as a kidney disease risk gene that contributes to fibrosis.全转录组关联分析鉴定出 DACH1 是一个导致纤维化的肾脏疾病风险基因。
J Clin Invest. 2021 May 17;131(10). doi: 10.1172/JCI141801.
8
Assessment of differentially methylated loci in individuals with end-stage kidney disease attributed to diabetic kidney disease: an exploratory study.评估归因于糖尿病肾病的终末期肾病患者中差异甲基化的基因座:一项探索性研究。
Clin Epigenetics. 2021 May 1;13(1):99. doi: 10.1186/s13148-021-01081-x.
9
Single cell transcriptional and chromatin accessibility profiling redefine cellular heterogeneity in the adult human kidney.单细胞转录组和染色质可及性分析重新定义了成人肾脏中的细胞异质性。
Nat Commun. 2021 Apr 13;12(1):2190. doi: 10.1038/s41467-021-22368-w.
10
Interpretation of allele-specific chromatin accessibility using cell state-aware deep learning.使用细胞状态感知深度学习来解释等位基因特异性染色质可及性。
Genome Res. 2021 Jun;31(6):1082-1096. doi: 10.1101/gr.260851.120. Epub 2021 Apr 8.