Suppr超能文献

PRSS50 通过抑制 MKP3/ERK 信号通路对减数分裂进程和精子质量至关重要。

PRSS50-mediated inhibition of MKP3/ERK signaling is crucial for meiotic progression and sperm quality.

机构信息

National Engineering Laboratory for Druggable Gene and Protein Screening, Northeast Normal University, Changchun, Jilin 130117, China.

China International Joint Research Center for Human Stem Cell Bank, Northeast Normal University, Changchun, Jilin 130117, China.

出版信息

Zool Res. 2024 Sep 18;45(5):1037-1047. doi: 10.24272/j.issn.2095-8137.2023.388.

Abstract

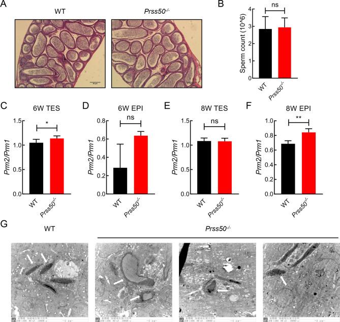
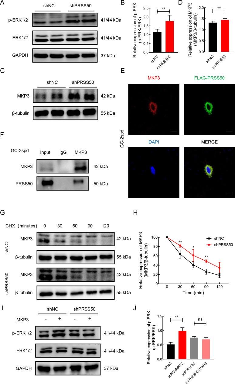
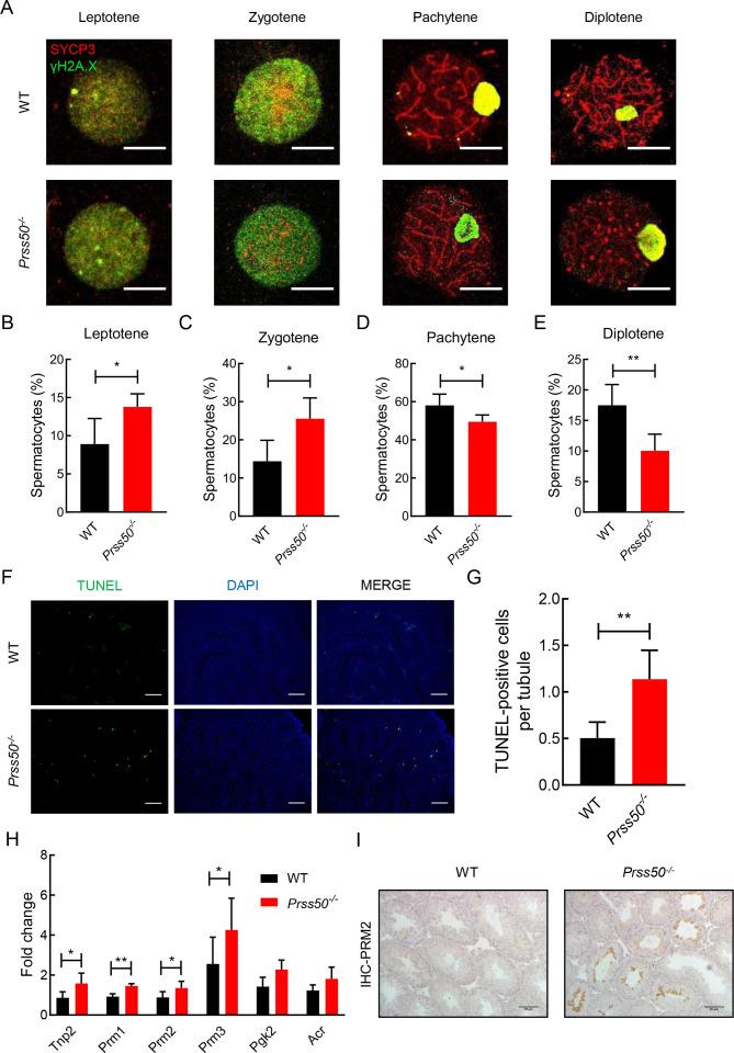
Serine protease 50 (PRSS50/TSP50) is highly expressed in spermatocytes. Our study investigated its role in testicular development and spermatogenesis. Initially, PRSS50 knockdown was observed to impair DNA synthesis in spermatocytes. To further explore this, we generated PRSS50 knockout ( ) mice ( ), which exhibited abnormal spermatid nuclear compression and reduced male fertility. Furthermore, dysplastic seminiferous tubules and decreased sex hormones were observed in 4-week-old mice, accompanied by meiotic progression defects and increased apoptosis of spermatogenic cells. Mechanistic analysis indicated that PRSS50 deletion resulted in increased phosphorylation of extracellular signal-regulated protein kinases 1 and 2 (ERK1/2) and elevated levels of MAP kinase phosphatase 3 (MKP3), a specific ERK antagonist, potentially accounting for testicular dysplasia in adolescent mice. Taken together, these findings suggest that PRSS50 plays an important role in testicular development and spermatogenesis, with the MKP3/ERK signaling pathway playing a significant role in this process.

摘要

丝氨酸蛋白酶 50(PRSS50/TSP50)在精母细胞中高度表达。我们的研究调查了它在睾丸发育和精子发生中的作用。最初,观察到 PRSS50 敲低会损害精母细胞中的 DNA 合成。为了进一步探索这一点,我们生成了 PRSS50 敲除(KO)小鼠(KO),其表现出异常的精细胞核压缩和雄性生育力降低。此外,在 4 周龄的 KO 小鼠中观察到畸形的曲细精管和性激素减少,伴随着减数分裂进展缺陷和生精细胞凋亡增加。机制分析表明,PRSS50 缺失导致细胞外信号调节蛋白激酶 1 和 2(ERK1/2)的磷酸化增加,以及特定的 ERK 拮抗剂 MAP 激酶磷酸酶 3(MKP3)水平升高,这可能导致青春期 KO 小鼠的睾丸发育不良。总之,这些发现表明 PRSS50 在睾丸发育和精子发生中发挥重要作用,MKP3/ERK 信号通路在此过程中起重要作用。

https://cdn.ncbi.nlm.nih.gov/pmc/blobs/ca68/11491780/bb127006f321/zr-45-5-1037-1.jpg

文献AI研究员

20分钟写一篇综述,助力文献阅读效率提升50倍。

立即体验

用中文搜PubMed

大模型驱动的PubMed中文搜索引擎

马上搜索

文档翻译

学术文献翻译模型,支持多种主流文档格式。

立即体验