Suppr超能文献

联合抗逆转录病毒疗法可预防海马体中由猴免疫缺陷病毒(SIV)诱导的衰老以及全脑的神经退行性变。

Combination antiretroviral therapy prevents SIV- induced aging in the hippocampus and neurodegeneration throughout the brain.

作者信息

MacLean Andrew, Horn Miranda, Midkiff Cecily, Van Zandt Alison, Saied Ahmad

机构信息

Tulane National Primate Research Center.

出版信息

Res Sq. 2024 Aug 5:rs.3.rs-4681317. doi: 10.21203/rs.3.rs-4681317/v1.

Abstract

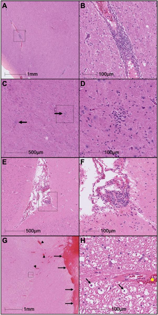
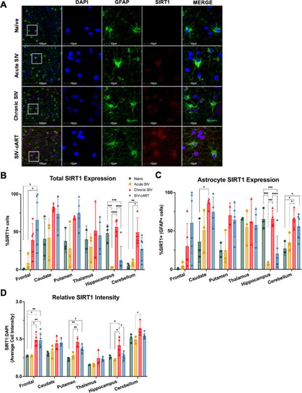
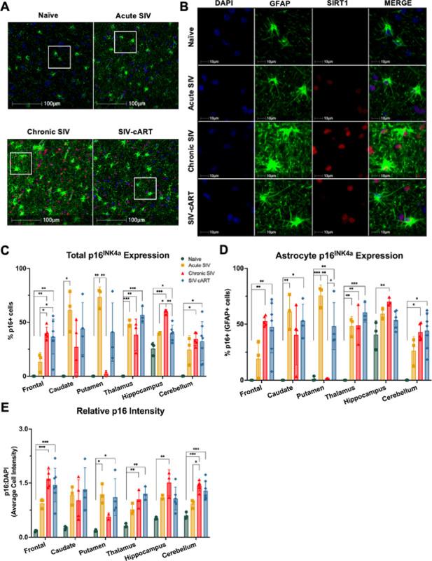
Virus-induced accelerated aging has been proposed as a potential mechanism underlying the persistence of HIV-associated neurocognitive disorders (HAND) despite advances in access and adherence to combination antiretroviral therapies (cART). While some studies have demonstrated evidence of accelerated aging in PLWH, studies examining acute infection, and cART intervention are limited, with most studies being or utilizing small animal models. Here, we utilized FFPE tissues from Simian immunodeficiency virus (SIV) infected rhesus macaques to assess the levels of two proteins commonly associated with aging - the cellular senescence marker p16 (p16) and the NAD-dependent deacetylase sirtuin 1 (SIRT1). Our central hypothesis was that SIV infection induces accelerated aging phenotypes in the brain characterized by increased expression of p16 and altered expression of SIRT1 that correlate with increased neurodegeneration, and that cART inhibits this process. We found that SIV infection induced increased GFAP, p16, SIRT1, and neurodegeneration in multiple brain regions, and treatment with cART reduced GFAP expression in SIV-infected animals and thus likely decreases inflammation in the brain. Importantly, cART reversed SIV-induced accelerated aging (p16 and SIRT1) and neurodegeneration in the frontal lobe and hippocampus. Combined, these data suggest that cART is both safe and effective in reducing neuroinflammation and age-associated alterations in astrocytes that contribute to neurodegeneration, providing possible therapeutic targets in the treatment of HAND.

摘要

尽管在获得和坚持联合抗逆转录病毒疗法(cART)方面取得了进展,但病毒诱导的加速衰老已被提出是人类免疫缺陷病毒相关神经认知障碍(HAND)持续存在的潜在机制。虽然一些研究已经证明了艾滋病毒感染者存在加速衰老的证据,但研究急性感染和cART干预的研究有限,大多数研究使用或利用小动物模型。在这里,我们利用来自感染猿猴免疫缺陷病毒(SIV)的恒河猴的福尔马林固定石蜡包埋(FFPE)组织来评估两种通常与衰老相关的蛋白质的水平——细胞衰老标志物p16和NAD依赖性脱乙酰酶沉默调节蛋白1(SIRT1)。我们的核心假设是,SIV感染会在大脑中诱导加速衰老的表型,其特征是p16表达增加和SIRT1表达改变,这与神经退行性变增加相关,并且cART会抑制这一过程。我们发现,SIV感染在多个脑区诱导了胶质纤维酸性蛋白(GFAP)、p16、SIRT1增加以及神经退行性变,并且用cART治疗可降低SIV感染动物的GFAP表达,从而可能减少大脑中的炎症。重要的是,cART逆转了SIV诱导的额叶和海马体加速衰老(p16和SIRT1)以及神经退行性变。综合这些数据表明,cART在减少神经炎症和与星形胶质细胞衰老相关的改变(这些改变导致神经退行性变)方面既安全又有效,为HAND的治疗提供了可能的治疗靶点。

https://cdn.ncbi.nlm.nih.gov/pmc/blobs/2ba5/11326353/935b1f7e5391/nihpp-rs4681317v1-f0001.jpg

文献检索

告别复杂PubMed语法,用中文像聊天一样搜索,搜遍4000万医学文献。AI智能推荐,让科研检索更轻松。

立即免费搜索

文件翻译

保留排版,准确专业,支持PDF/Word/PPT等文件格式,支持 12+语言互译。

免费翻译文档

深度研究

AI帮你快速写综述,25分钟生成高质量综述,智能提取关键信息,辅助科研写作。

立即免费体验