• 文献检索
  • 文档翻译
  • 深度研究
  • 学术资讯
  • Suppr Zotero 插件Zotero 插件
  • 邀请有礼
  • 套餐&价格
  • 历史记录
应用&插件
Suppr Zotero 插件Zotero 插件浏览器插件Mac 客户端Windows 客户端微信小程序
定价
高级版会员购买积分包购买API积分包
服务
文献检索文档翻译深度研究API 文档MCP 服务
关于我们
关于 Suppr公司介绍联系我们用户协议隐私条款
关注我们

Suppr 超能文献

核心技术专利:CN118964589B侵权必究
粤ICP备2023148730 号-1Suppr @ 2026

文献检索

告别复杂PubMed语法,用中文像聊天一样搜索,搜遍4000万医学文献。AI智能推荐,让科研检索更轻松。

立即免费搜索

文件翻译

保留排版,准确专业,支持PDF/Word/PPT等文件格式,支持 12+语言互译。

免费翻译文档

深度研究

AI帮你快速写综述,25分钟生成高质量综述,智能提取关键信息,辅助科研写作。

立即免费体验

润燥止痒方治疗特应性皮炎关键基因的鉴定与验证:联合RNA测序、生物信息学分析及实验研究

Authentication and validation of key genes in the treatment of atopic dermatitis with Runfuzhiyang powder: combined RNA-seq, bioinformatics analysis, and experimental research.

作者信息

Lin Yan, Xiong Guangyi, Xia Xiansong, Yin Zhiping, Zou Xuhui, Zhang Xu, Zhang Chenghao, Ye Jianzhou

机构信息

Department of Dermatology, The No.1 Affiliated Hospital of Yunnan University of CM, Kunming, China.

Biology and Medical Statistic Unit, Basic Medical Science School, Yunnan University of CM, Kunming, China.

出版信息

Front Genet. 2024 Aug 1;15:1335093. doi: 10.3389/fgene.2024.1335093. eCollection 2024.

DOI:10.3389/fgene.2024.1335093
PMID:39149589
原文链接:https://pmc.ncbi.nlm.nih.gov/articles/PMC11324508/
Abstract

BACKGROUND

Atopic dermatitis (AD) is inflammatory disease. So far, therapeutic mechanism of Runfuzhiyang powder on AD remains to be studied. This study aimed to mine key biomarkers to explore potential molecular mechanism for AD incidence and Runfuzhiyang powder treatment.

METHODS

The control group, AD group, treat group (AD mice treated with Runfuzhiyang powder were utilized for studying. Differentially expressed AD-related genes were acquired by intersecting of key module genes related to control group, AD group and treatment group which were screened by WGCNA and AD-related differentially expressed genes (DEGs). KEGG and GO analyses were further carried out. Next, LASSO regression analysis was utilized to screen feature genes. The ROC curves were applied to validate the diagnostic ability of feature genes to obtain AD-related biomarkers. Then protein-protein interaction (PPI) network, immune infiltration analysis and single-gene gene set enrichment analysis (GSEA) were presented. Finally, TF-mRNA-lncRNA and drug-gene networks of biomarkers were constructed.

RESULTS

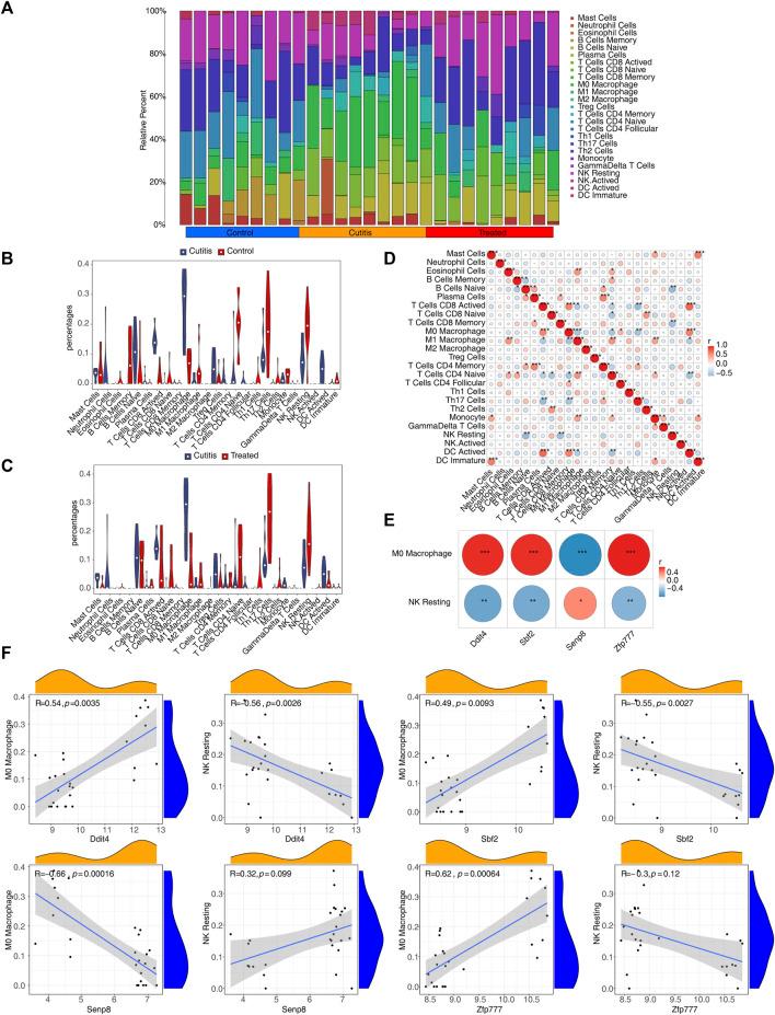
4 AD-related biomarkers (Ddit4, Sbf2, Senp8 and Zfp777) were identified in AD groups compared with control group and treat group by LASSO regression analysis. The ROC curves revealed that four biomarkers had good distinguishing ability between AD group and control group, as well as AD group and treatment group. Next, GSEA revealed that pathways of E2F targets, KRAS signaling up and inflammatory response were associated with 4 biomarkers. Then, we found that Ddit4, Sbf2 and Zfp777 were significantly positively correlated with M0 Macrophage, and were significantly negatively relevant to Resting NK. Senp8 was the opposite. Finally, a TF-mRNA-lncRNA network including 200 nodes and 592 edges was generated, and 20 drugs targeting SENP8 were predicted.

CONCLUSION

4 AD-related and Runfuzhiyang powder treatment-related biomarkers (Ddit4, Sbf2, Senp8 and Zfp777) were identified, which could provide a new idea for targeted treatment and diagnosis of AD.

摘要

背景

特应性皮炎(AD)是一种炎症性疾病。迄今为止,润肤止痒散治疗AD的作用机制尚待研究。本研究旨在挖掘关键生物标志物,以探索AD发病及润肤止痒散治疗的潜在分子机制。

方法

采用对照组、AD组、治疗组(用润肤止痒散治疗的AD小鼠)进行研究。通过对加权基因共表达网络分析(WGCNA)筛选出的对照组、AD组和治疗组相关关键模块基因与AD相关差异表达基因(DEGs)进行交集分析,获得AD相关差异表达基因。进一步进行KEGG和GO分析。然后,利用LASSO回归分析筛选特征基因。应用ROC曲线验证特征基因对AD的诊断能力,以获得AD相关生物标志物。接着构建蛋白质-蛋白质相互作用(PPI)网络、免疫浸润分析和单基因基因集富集分析(GSEA)。最后,构建生物标志物的转录因子-信使核糖核酸-长链非编码核糖核酸(TF-mRNA-lncRNA)和药物-基因网络。

结果

通过LASSO回归分析,在AD组中与对照组和治疗组相比,鉴定出4个AD相关生物标志物(Ddit4、Sbf2、Senp8和Zfp777)。ROC曲线显示,这4个生物标志物在AD组与对照组以及AD组与治疗组之间具有良好的区分能力。接下来,GSEA显示E2F靶点、KRAS信号上调和炎症反应通路与这4个生物标志物相关。然后,我们发现Ddit4、Sbf2和Zfp777与M0巨噬细胞显著正相关,与静息自然杀伤细胞显著负相关。Senp8则相反。最后,生成了一个包含200个节点和592条边的TF-mRNA-lncRNA网络,并预测了20种靶向SENP8的药物。

结论

鉴定出4个与AD及润肤止痒散治疗相关的生物标志物(Ddit4、Sbf2、Senp8和Zfp777),可为AD的靶向治疗和诊断提供新思路。

https://cdn.ncbi.nlm.nih.gov/pmc/blobs/fbfc/11324508/f13cdafa2dbd/fgene-15-1335093-g010.jpg
https://cdn.ncbi.nlm.nih.gov/pmc/blobs/fbfc/11324508/be028ae68efe/fgene-15-1335093-g001.jpg
https://cdn.ncbi.nlm.nih.gov/pmc/blobs/fbfc/11324508/e03cf0fea6c7/fgene-15-1335093-g002.jpg
https://cdn.ncbi.nlm.nih.gov/pmc/blobs/fbfc/11324508/b792f65a7891/fgene-15-1335093-g003.jpg
https://cdn.ncbi.nlm.nih.gov/pmc/blobs/fbfc/11324508/e57af344648b/fgene-15-1335093-g004.jpg
https://cdn.ncbi.nlm.nih.gov/pmc/blobs/fbfc/11324508/2452fc143396/fgene-15-1335093-g005.jpg
https://cdn.ncbi.nlm.nih.gov/pmc/blobs/fbfc/11324508/e366fc7c8594/fgene-15-1335093-g006.jpg
https://cdn.ncbi.nlm.nih.gov/pmc/blobs/fbfc/11324508/a58b2e23aae8/fgene-15-1335093-g007.jpg
https://cdn.ncbi.nlm.nih.gov/pmc/blobs/fbfc/11324508/9466192f7ede/fgene-15-1335093-g008.jpg
https://cdn.ncbi.nlm.nih.gov/pmc/blobs/fbfc/11324508/ea699a1ae164/fgene-15-1335093-g009.jpg
https://cdn.ncbi.nlm.nih.gov/pmc/blobs/fbfc/11324508/f13cdafa2dbd/fgene-15-1335093-g010.jpg
https://cdn.ncbi.nlm.nih.gov/pmc/blobs/fbfc/11324508/be028ae68efe/fgene-15-1335093-g001.jpg
https://cdn.ncbi.nlm.nih.gov/pmc/blobs/fbfc/11324508/e03cf0fea6c7/fgene-15-1335093-g002.jpg
https://cdn.ncbi.nlm.nih.gov/pmc/blobs/fbfc/11324508/b792f65a7891/fgene-15-1335093-g003.jpg
https://cdn.ncbi.nlm.nih.gov/pmc/blobs/fbfc/11324508/e57af344648b/fgene-15-1335093-g004.jpg
https://cdn.ncbi.nlm.nih.gov/pmc/blobs/fbfc/11324508/2452fc143396/fgene-15-1335093-g005.jpg
https://cdn.ncbi.nlm.nih.gov/pmc/blobs/fbfc/11324508/e366fc7c8594/fgene-15-1335093-g006.jpg
https://cdn.ncbi.nlm.nih.gov/pmc/blobs/fbfc/11324508/a58b2e23aae8/fgene-15-1335093-g007.jpg
https://cdn.ncbi.nlm.nih.gov/pmc/blobs/fbfc/11324508/9466192f7ede/fgene-15-1335093-g008.jpg
https://cdn.ncbi.nlm.nih.gov/pmc/blobs/fbfc/11324508/ea699a1ae164/fgene-15-1335093-g009.jpg
https://cdn.ncbi.nlm.nih.gov/pmc/blobs/fbfc/11324508/f13cdafa2dbd/fgene-15-1335093-g010.jpg

相似文献

1
Authentication and validation of key genes in the treatment of atopic dermatitis with Runfuzhiyang powder: combined RNA-seq, bioinformatics analysis, and experimental research.润燥止痒方治疗特应性皮炎关键基因的鉴定与验证:联合RNA测序、生物信息学分析及实验研究
Front Genet. 2024 Aug 1;15:1335093. doi: 10.3389/fgene.2024.1335093. eCollection 2024.
2
Identification of Effective Diagnostic Biomarkers and Immune Cell Infiltration in Atopic Dermatitis by Comprehensive Bioinformatics Analysis.通过综合生物信息学分析鉴定特应性皮炎中有效的诊断生物标志物和免疫细胞浸润
Front Mol Biosci. 2022 Jul 14;9:917077. doi: 10.3389/fmolb.2022.917077. eCollection 2022.
3
GPX3 and GSTT1 as biomarkers related to oxidative stress during renal ischemia reperfusion injuries and their relationship with immune infiltration.GPX3 和 GSTT1 作为肾缺血再灌注损伤期间氧化应激相关的生物标志物及其与免疫浸润的关系。
Front Immunol. 2023 Mar 22;14:1136146. doi: 10.3389/fimmu.2023.1136146. eCollection 2023.
4
Identifying the Potential Therapeutic Targets for Atopic Dermatitis Through the Immune Infiltration Analysis and Construction of a ceRNA Network.通过免疫浸润分析和ceRNA网络构建确定特应性皮炎的潜在治疗靶点
Clin Cosmet Investig Dermatol. 2021 May 7;14:437-453. doi: 10.2147/CCID.S310426. eCollection 2021.
5
Identification of Oxidative Stress-Related Biomarkers in Acute Myocardial Infarction.急性心肌梗死中氧化应激相关生物标志物的鉴定
Int J Gen Med. 2023 Oct 26;16:4805-4818. doi: 10.2147/IJGM.S428709. eCollection 2023.
6
Identification of key signaling pathways and hub genes related to immune infiltration in Kawasaki disease with resistance to intravenous immunoglobulin based on weighted gene co-expression network analysis.基于加权基因共表达网络分析鉴定川崎病中与静脉注射免疫球蛋白抵抗相关的免疫浸润关键信号通路和枢纽基因。
Front Mol Biosci. 2023 May 30;10:1182512. doi: 10.3389/fmolb.2023.1182512. eCollection 2023.
7
Development of a novel immune infiltration-related diagnostic model for Alzheimer's disease using bioinformatic strategies.利用生物信息学策略开发一种新型的阿尔茨海默病免疫浸润相关诊断模型。
Front Immunol. 2023 Jul 20;14:1147501. doi: 10.3389/fimmu.2023.1147501. eCollection 2023.
8
Identification of biomarkers associated with oxidative stress-related genes in postmenopausal osteoporosis.鉴定与绝经后骨质疏松症相关的氧化应激相关基因的生物标志物。
Cell Mol Biol (Noisy-le-grand). 2023 Jun 30;69(6):186-192. doi: 10.14715/cmb/2023.69.6.28.
9
Identification of Serum Exosome-Derived circRNA-miRNA-TF-mRNA Regulatory Network in Postmenopausal Osteoporosis Using Bioinformatics Analysis and Validation in Peripheral Blood-Derived Mononuclear Cells.基于生物信息学分析和外周血单核细胞验证鉴定绝经后骨质疏松症血清外泌体来源 circRNA-miRNA-TF-mRNA 调控网络
Front Endocrinol (Lausanne). 2022 Jun 9;13:899503. doi: 10.3389/fendo.2022.899503. eCollection 2022.
10
Identification of Immunological Biomarkers of Atopic Dermatitis by Integrated Analysis to Determine Molecular Targets for Diagnosis and Therapy.通过综合分析鉴定特应性皮炎的免疫生物标志物以确定诊断和治疗的分子靶点
Int J Gen Med. 2021 Nov 15;14:8193-8209. doi: 10.2147/IJGM.S331119. eCollection 2021.

本文引用的文献

1
Overview of Atopic Dermatitis in Different Ethnic Groups.不同种族中特应性皮炎概述
J Clin Med. 2023 Apr 4;12(7):2701. doi: 10.3390/jcm12072701.
2
B-cell-derived transforming growth factor-β may drive the activation of inflammatory macrophages and contribute to scarring in hidradenitis suppurativa.B细胞衍生的转化生长因子-β可能会驱动炎性巨噬细胞的活化,并促使化脓性汗腺炎形成瘢痕。
Br J Dermatol. 2023 Feb 10;188(2):290-310. doi: 10.1093/bjd/ljac048.
3
ALA-PDT augments intense inflammation in the treatment of acne vulgaris by COX2/TREM1 mediated M1 macrophage polarization.
5-氨基酮戊酸光动力疗法通过COX2/TREM1介导的M1巨噬细胞极化增强寻常痤疮治疗中的强烈炎症反应。
Biochem Pharmacol. 2023 Feb;208:115403. doi: 10.1016/j.bcp.2022.115403. Epub 2022 Dec 30.
4
TREM2 macrophages induced by human lipids drive inflammation in acne lesions.人脂质诱导的 TREM2 巨噬细胞驱动痤疮皮损中的炎症反应。
Sci Immunol. 2022 Jul 22;7(73):eabo2787. doi: 10.1126/sciimmunol.abo2787.
5
Transcriptomic profiling of pemphigus lesion infiltrating mononuclear cells reveals a distinct local immune microenvironment and novel lncRNA regulators.转录组谱分析天疱疮病变浸润的单核细胞,揭示了一个独特的局部免疫微环境和新的 lncRNA 调控因子。
J Transl Med. 2022 Apr 21;20(1):182. doi: 10.1186/s12967-022-03387-7.
6
Gut dysbiosis is associated with acceleration of lupus nephritis.肠道菌群失调与狼疮性肾炎的加速有关。
Sci Rep. 2022 Jan 7;12(1):152. doi: 10.1038/s41598-021-03886-5.
7
Distinct roles for the Charcot-Marie-Tooth disease-causing endosomal regulators Mtmr5 and Mtmr13 in axon radial sorting and Schwann cell myelination.Charcot-Marie-Tooth 病相关内体调节因子 Mtmr5 和 Mtmr13 在轴突放射状分选和施万细胞髓鞘形成中的作用不同。
Hum Mol Genet. 2022 Apr 22;31(8):1216-1229. doi: 10.1093/hmg/ddab311.
8
clusterProfiler 4.0: A universal enrichment tool for interpreting omics data.clusterProfiler 4.0:用于解释组学数据的通用富集工具。
Innovation (Camb). 2021 Jul 1;2(3):100141. doi: 10.1016/j.xinn.2021.100141. eCollection 2021 Aug 28.
9
Antiviral proinflammatory phenotype of monocytes in anti-MDA5 antibody-associated interstitial lung disease.抗 MDA5 抗体相关性间质性肺病患者单核细胞的抗病毒炎症表型。
Rheumatology (Oxford). 2022 Feb 2;61(2):806-814. doi: 10.1093/rheumatology/keab371.
10
The emerging role of neuroimmune interactions in atopic dermatitis and itch.神经免疫相互作用在特应性皮炎和瘙痒中的新作用。
FEBS J. 2022 May;289(10):2723-2735. doi: 10.1111/febs.15860. Epub 2021 Apr 18.