• 文献检索
  • 文档翻译
  • 深度研究
  • 学术资讯
  • Suppr Zotero 插件Zotero 插件
  • 邀请有礼
  • 套餐&价格
  • 历史记录
应用&插件
Suppr Zotero 插件Zotero 插件浏览器插件Mac 客户端Windows 客户端微信小程序
定价
高级版会员购买积分包购买API积分包
服务
文献检索文档翻译深度研究API 文档MCP 服务
关于我们
关于 Suppr公司介绍联系我们用户协议隐私条款
关注我们

Suppr 超能文献

核心技术专利:CN118964589B侵权必究
粤ICP备2023148730 号-1Suppr @ 2026

文献检索

告别复杂PubMed语法,用中文像聊天一样搜索,搜遍4000万医学文献。AI智能推荐,让科研检索更轻松。

立即免费搜索

文件翻译

保留排版,准确专业,支持PDF/Word/PPT等文件格式,支持 12+语言互译。

免费翻译文档

深度研究

AI帮你快速写综述,25分钟生成高质量综述,智能提取关键信息,辅助科研写作。

立即免费体验

基于转录组学方法的新型肾性骨营养不良小鼠模型中鞘脂代谢信号的作用

Role of sphingolipid metabolism signaling in a novel mouse model of renal osteodystrophy based on transcriptomic approach.

作者信息

Wang Yujia, Di Yan, Li Yongqi, Lu Jing, Ji Bofan, Zhang Yuxia, Chen Zhiqing, Chen Sijie, Liu Bicheng, Tang Rining

机构信息

Institute of Nephrology, Zhong Da Hospital, Southeast University School of Medicine, Nanjing, Jiangsu 210003, China.

Institute of Nephrology, NanJing LiShui People's Hospital, Zhongda Hospital Lishui Branch, Southeast University School of Medicine, Nanjing, Jiangsu 211200, China.

出版信息

Chin Med J (Engl). 2025 Jan 5;138(1):68-78. doi: 10.1097/CM9.0000000000003261. Epub 2024 Aug 16.

DOI:10.1097/CM9.0000000000003261
PMID:39149978
原文链接:https://pmc.ncbi.nlm.nih.gov/articles/PMC11717504/
Abstract

BACKGROUND

Renal osteodystrophy (ROD) is a skeletal pathology associated with chronic kidney disease-mineral and bone disorder (CKD-MBD) that is characterized by aberrant bone mineralization and remodeling. ROD increases the risk of fracture and mortality in CKD patients. The underlying mechanisms of ROD remain elusive, partially due to the absence of an appropriate animal model. To address this gap, we established a stable mouse model of ROD using an optimized adenine-enriched diet and conducted exploratory analyses through ribonucleic acid sequencing (RNA-seq).

METHODS

Eight-week-old male C57BL/6J mice were randomly allocated into three groups: control group ( n = 5), adenine and high-phosphate (HP) diet group ( n = 20), and the optimized adenine-containing diet group ( n = 20) for 12 weeks. We assessed the skeletal characteristics of model mice through blood biochemistry, microcomputed tomography (micro-CT), and bone histomorphometry. RNA-seq was utilized to profile gene expression changes of ROD. We elucidated the functions of differentially expressed genes (DEGs) using gene ontology (GO) analysis, Kyoto Encyclopedia of Genes and Genomes (KEGG) pathway analysis, and gene set enrichment analysis (GSEA). DEGs were validated via quantitative real-time polymerase chain reaction (qRT-PCR).

RESULTS

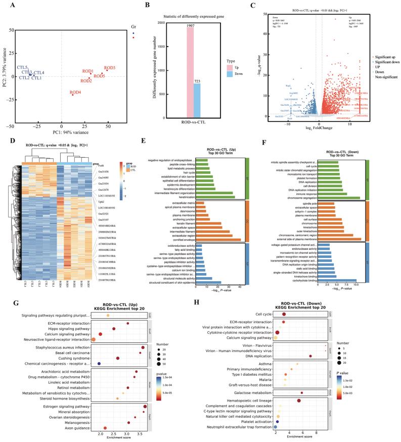
By the fifth week, adenine followed by an HP diet induced rapid weight loss and high mortality rates in the mouse group, precluding further model development. Mice with optimized adenine diet-induced ROD displayed significant abnormalities in serum creatinine and blood urea nitrogen levels, accompanied by pronounced hyperparathyroidism and hyperphosphatemia. The femur bone mineral density (BMD) of the model mice was lower than that of control mice, with substantial bone loss and cortical porosity. ROD mice exhibited substantial bone turnover with an increase in osteoblast and osteoclast markers. Transcriptomic profiling revealed 1907 genes with upregulated expression and 723 genes with downregulated expression in the femurs of ROD mice relative to those of control mice. Pathway analyses indicated significant enrichment of upregulated genes in the sphingolipid metabolism pathway. The significant upregulation of alkaline ceramidase 1 ( Acer1 ), alkaline ceramidase 2 ( Acer2 ), prosaposin-like 1 ( Psapl1 ), adenosine A1 receptor ( Adora1 ), and sphingosine-1-phosphate receptor 5 ( S1pr5 ) were successfully validated in mouse femurs by qRT-PCR.

CONCLUSIONS

Optimized adenine diet mouse model may be a valuable proxy for studying ROD. RNA-seq analysis revealed that the sphingolipid metabolism pathway is likely a key player in ROD pathogenesis, thereby providing new avenues for therapeutic intervention.

摘要

背景

肾性骨营养不良(ROD)是一种与慢性肾脏病 - 矿物质和骨异常(CKD - MBD)相关的骨骼病变,其特征为骨矿化和重塑异常。ROD增加了CKD患者骨折和死亡的风险。ROD的潜在机制仍然不清楚,部分原因是缺乏合适的动物模型。为了填补这一空白,我们使用优化的高嘌呤饮食建立了稳定的ROD小鼠模型,并通过核糖核酸测序(RNA - seq)进行了探索性分析。

方法

将8周龄雄性C57BL / 6J小鼠随机分为三组:对照组(n = 5)、腺嘌呤和高磷(HP)饮食组(n = 20)以及优化的含腺嘌呤饮食组(n = 20),持续12周。我们通过血液生化、显微计算机断层扫描(micro - CT)和骨组织形态计量学评估模型小鼠的骨骼特征。利用RNA - seq分析ROD的基因表达变化。我们使用基因本体(GO)分析、京都基因与基因组百科全书(KEGG)通路分析和基因集富集分析(GSEA)阐明差异表达基因(DEG)的功能。通过定量实时聚合酶链反应(qRT - PCR)验证DEG。

结果

到第五周时,腺嘌呤加HP饮食导致小鼠组体重快速下降和高死亡率,无法进一步进行模型开发。优化的腺嘌呤饮食诱导的ROD小鼠血清肌酐和血尿素氮水平出现明显异常,伴有明显的甲状旁腺功能亢进和高磷血症。模型小鼠的股骨骨矿物质密度(BMD)低于对照小鼠,伴有大量骨质流失和皮质骨孔隙率增加。ROD小鼠表现出大量的骨转换,成骨细胞和破骨细胞标志物增加。转录组分析显示,与对照小鼠相比,ROD小鼠股骨中有1907个基因表达上调,723个基因表达下调。通路分析表明上调基因在鞘脂代谢通路中显著富集。通过qRT - PCR在小鼠股骨中成功验证了碱性神经酰胺酶1(Acer1)、碱性神经酰胺酶2(Acer2)、类prosaposin 1(Psapl1)、腺苷A1受体(Adora1)和鞘氨醇 - 1 - 磷酸受体5(S1pr5)的显著上调。

结论

优化的腺嘌呤饮食小鼠模型可能是研究ROD的有价值的替代模型。RNA - seq分析表明鞘脂代谢通路可能是ROD发病机制中的关键因素,从而为治疗干预提供了新途径。

https://cdn.ncbi.nlm.nih.gov/pmc/blobs/739d/11717504/6409328c763d/cm9-138-068-g005.jpg
https://cdn.ncbi.nlm.nih.gov/pmc/blobs/739d/11717504/89ace7cfb35b/cm9-138-068-g001.jpg
https://cdn.ncbi.nlm.nih.gov/pmc/blobs/739d/11717504/d91f54b7ac49/cm9-138-068-g002.jpg
https://cdn.ncbi.nlm.nih.gov/pmc/blobs/739d/11717504/f4b3faa721bb/cm9-138-068-g003.jpg
https://cdn.ncbi.nlm.nih.gov/pmc/blobs/739d/11717504/c79a985f2461/cm9-138-068-g004.jpg
https://cdn.ncbi.nlm.nih.gov/pmc/blobs/739d/11717504/6409328c763d/cm9-138-068-g005.jpg
https://cdn.ncbi.nlm.nih.gov/pmc/blobs/739d/11717504/89ace7cfb35b/cm9-138-068-g001.jpg
https://cdn.ncbi.nlm.nih.gov/pmc/blobs/739d/11717504/d91f54b7ac49/cm9-138-068-g002.jpg
https://cdn.ncbi.nlm.nih.gov/pmc/blobs/739d/11717504/f4b3faa721bb/cm9-138-068-g003.jpg
https://cdn.ncbi.nlm.nih.gov/pmc/blobs/739d/11717504/c79a985f2461/cm9-138-068-g004.jpg
https://cdn.ncbi.nlm.nih.gov/pmc/blobs/739d/11717504/6409328c763d/cm9-138-068-g005.jpg

相似文献

1
Role of sphingolipid metabolism signaling in a novel mouse model of renal osteodystrophy based on transcriptomic approach.基于转录组学方法的新型肾性骨营养不良小鼠模型中鞘脂代谢信号的作用
Chin Med J (Engl). 2025 Jan 5;138(1):68-78. doi: 10.1097/CM9.0000000000003261. Epub 2024 Aug 16.
2
Dentoalveolar Alterations in an Adenine-Induced Chronic Kidney Disease Mouse Model.腺嘌呤诱导的慢性肾脏病小鼠模型中的牙牙槽改变。
J Bone Miner Res. 2023 Aug;38(8):1192-1207. doi: 10.1002/jbmr.4829. Epub 2023 May 27.
3
Role of TGF-β in a mouse model of high turnover renal osteodystrophy.转化生长因子-β在高转换型肾性骨营养不良小鼠模型中的作用
J Bone Miner Res. 2014;29(5):1141-57. doi: 10.1002/jbmr.2120.
4
Effects of unfractionated heparin on renal osteodystrophy and vascular calcification in chronic kidney disease rats.肝素钠对慢性肾脏病大鼠肾性骨营养不良和血管钙化的影响。
Bone. 2014 Jan;58:168-76. doi: 10.1016/j.bone.2013.10.010. Epub 2013 Oct 18.
5
Increased PHOSPHO1 expression mediates cortical bone mineral density in renal osteodystrophy.PHOSPHO1 表达增加介导肾性骨营养不良的皮质骨骨密度。
J Endocrinol. 2022 Aug 12;254(3):153-167. doi: 10.1530/JOE-22-0097. Print 2022 Sep 1.
6
Development of a novel chronic kidney disease mouse model to evaluate the progression of hyperphosphatemia and associated mineral bone disease.开发一种新型慢性肾脏病小鼠模型,以评估高磷血症及其相关矿物质骨病的进展情况。
Sci Rep. 2017 May 22;7(1):2233. doi: 10.1038/s41598-017-02351-6.
7
Advanced glycation end products suppress lysyl oxidase and induce bone collagen degradation in a rat model of renal osteodystrophy.晚期糖基化终产物抑制赖氨酰氧化酶诱导肾性骨营养不良大鼠骨胶原降解。
Lab Invest. 2013 Nov;93(11):1170-83. doi: 10.1038/labinvest.2013.105. Epub 2013 Aug 26.
8
Systemic Activation of Activin A Signaling Causes Chronic Kidney Disease-Mineral Bone Disorder.激活素 A 信号的系统激活导致慢性肾脏病-矿物质骨代谢紊乱。
Int J Mol Sci. 2018 Aug 23;19(9):2490. doi: 10.3390/ijms19092490.
9
Ligand trap of the activin receptor type IIA inhibits osteoclast stimulation of bone remodeling in diabetic mice with chronic kidney disease.IIA型激活素受体的配体陷阱可抑制慢性肾病糖尿病小鼠中破骨细胞对骨重塑的刺激作用。
Kidney Int. 2017 Jan;91(1):86-95. doi: 10.1016/j.kint.2016.07.039. Epub 2016 Sep 22.
10
Inhibition of GSK-3β increases trabecular bone volume but not cortical bone volume in adenine-induced uremic mice with severe hyperparathyroidism.在腺嘌呤诱导的伴有严重甲状旁腺功能亢进的尿毒症小鼠中,抑制糖原合成酶激酶-3β可增加小梁骨体积,但不增加皮质骨体积。
Physiol Rep. 2016 Nov;4(21). doi: 10.14814/phy2.13010.

引用本文的文献

1
Phosphate salt selection affects mortality and vascular calcification in the adenine-induced chronic kidney disease mouse model.磷酸盐选择对腺嘌呤诱导的慢性肾病小鼠模型的死亡率和血管钙化有影响。
Am J Physiol Heart Circ Physiol. 2025 Sep 1;329(3):H696-H704. doi: 10.1152/ajpheart.00534.2025. Epub 2025 Aug 13.
2
An in-depth investigation of NAs-induced osteoporosis adverse events: a real-world, network toxicology and molecular docking analysis.核苷(酸)类似物引起的骨质疏松不良事件的深入调查:一项真实世界、网络毒理学及分子对接分析
Front Med (Lausanne). 2025 Jul 4;12:1605024. doi: 10.3389/fmed.2025.1605024. eCollection 2025.

本文引用的文献

1
Renal osteodystrophy: something old, something new, something needed.肾性骨营养不良:旧的、新的、需要的。
Curr Opin Nephrol Hypertens. 2023 Nov 1;32(6):559-564. doi: 10.1097/MNH.0000000000000918. Epub 2023 Aug 8.
2
Transcription factor HNF4α2 promotes osteogenesis and prevents bone abnormalities in mice with renal osteodystrophy.转录因子 HNF4α2 促进肾性骨营养不良小鼠的成骨作用并预防骨骼异常。
J Clin Invest. 2023 Jun 1;133(11):e159928. doi: 10.1172/JCI159928.
3
Relative comparison of chronic kidney disease-mineral and bone disorder rat models.
慢性肾脏病-矿物质和骨异常大鼠模型的相对比较
Front Physiol. 2023 Feb 3;14:1083725. doi: 10.3389/fphys.2023.1083725. eCollection 2023.
4
Nutritional Characterization of Hay Produced in Campania Region: Analysis by the near Infrared Spectroscopy (NIRS) Technology.坎帕尼亚地区所产干草的营养特性:采用近红外光谱(NIRS)技术进行分析
Animals (Basel). 2022 Nov 4;12(21):3035. doi: 10.3390/ani12213035.
5
Increased PHOSPHO1 expression mediates cortical bone mineral density in renal osteodystrophy.PHOSPHO1 表达增加介导肾性骨营养不良的皮质骨骨密度。
J Endocrinol. 2022 Aug 12;254(3):153-167. doi: 10.1530/JOE-22-0097. Print 2022 Sep 1.
6
Effects of ferric citrate and intravenous iron sucrose on markers of mineral, bone, and iron homeostasis in a rat model of CKD-MBD.柠檬酸铁和静脉注射蔗糖铁对 CKD-MBD 大鼠模型中矿物质、骨骼和铁稳态标志物的影响。
Nephrol Dial Transplant. 2022 Sep 22;37(10):1857-1867. doi: 10.1093/ndt/gfac162.
7
Lipid metabolism within the bone micro-environment is closely associated with bone metabolism in physiological and pathophysiological stages.骨微环境中的脂代谢与生理和病理阶段的骨代谢密切相关。
Lipids Health Dis. 2022 Jan 7;21(1):5. doi: 10.1186/s12944-021-01615-5.
8
The Role of Sphingolipid Metabolism in Bone Remodeling.鞘脂代谢在骨重塑中的作用。
Front Cell Dev Biol. 2021 Nov 29;9:752540. doi: 10.3389/fcell.2021.752540. eCollection 2021.
9
Diagnostic Accuracy of Noninvasive Bone Turnover Markers in Renal Osteodystrophy.非侵入性骨转换标志物在肾性骨营养不良中的诊断准确性
Am J Kidney Dis. 2022 May;79(5):667-676.e1. doi: 10.1053/j.ajkd.2021.07.027. Epub 2021 Oct 26.
10
Bone Biopsy for Histomorphometry in Chronic Kidney Disease (CKD): State-of-the-Art and New Perspectives.慢性肾脏病(CKD)中用于组织形态计量学的骨活检:现状与新视角
J Clin Med. 2021 Oct 8;10(19):4617. doi: 10.3390/jcm10194617.