• 文献检索
  • 文档翻译
  • 深度研究
  • 学术资讯
  • Suppr Zotero 插件Zotero 插件
  • 邀请有礼
  • 套餐&价格
  • 历史记录
应用&插件
Suppr Zotero 插件Zotero 插件浏览器插件Mac 客户端Windows 客户端微信小程序
定价
高级版会员购买积分包购买API积分包
服务
文献检索文档翻译深度研究API 文档MCP 服务
关于我们
关于 Suppr公司介绍联系我们用户协议隐私条款
关注我们

Suppr 超能文献

核心技术专利:CN118964589B侵权必究
粤ICP备2023148730 号-1Suppr @ 2026

文献检索

告别复杂PubMed语法,用中文像聊天一样搜索,搜遍4000万医学文献。AI智能推荐,让科研检索更轻松。

立即免费搜索

文件翻译

保留排版,准确专业,支持PDF/Word/PPT等文件格式,支持 12+语言互译。

免费翻译文档

深度研究

AI帮你快速写综述,25分钟生成高质量综述,智能提取关键信息,辅助科研写作。

立即免费体验

运动增强的 THSD7B 在泛癌中表现出积极的预后意义和肿瘤抑制功能。

Exercise-augmented THSD7B exhibited a positive prognostic implication and tumor-suppressed functionality in pan-cancer.

机构信息

Department of Sports Medicine, Huashan Hospital, Fudan University, Shanghai, China.

Department of Orthopaedics, Nantong Tongzhou Hospital of Traditional Chinese Medicine, Tongzhou, Jiangsu, China.

出版信息

Front Immunol. 2024 Aug 5;15:1440226. doi: 10.3389/fimmu.2024.1440226. eCollection 2024.

DOI:10.3389/fimmu.2024.1440226
PMID:39161765
原文链接:https://pmc.ncbi.nlm.nih.gov/articles/PMC11330788/
Abstract

BACKGROUND

Breast cancer, one of the most prevalent malignancies among women worldwide, has rising incidence rates. Physical activity, particularly exercise, has emerged as a significant modifier of cancer prognosis, influencing both tumor biology and patient outcomes.

METHODS

In this study, we utilized a murine breast cancer model, dividing mice into a control group and an exercise group; the latter underwent 21 days of voluntary running. We conducted RNA sequencing, bioinformatics analysis, pan-cancer analysis, and cellular experiments to investigate the underlying mechanisms influenced by exercise.

RESULTS

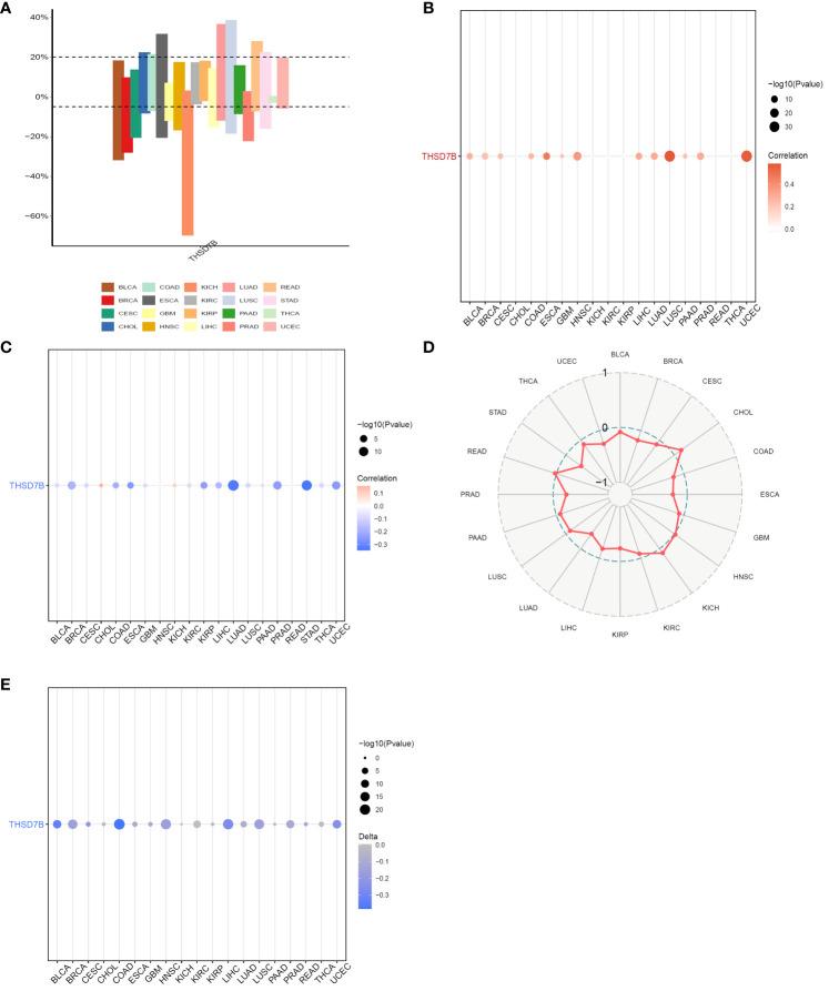
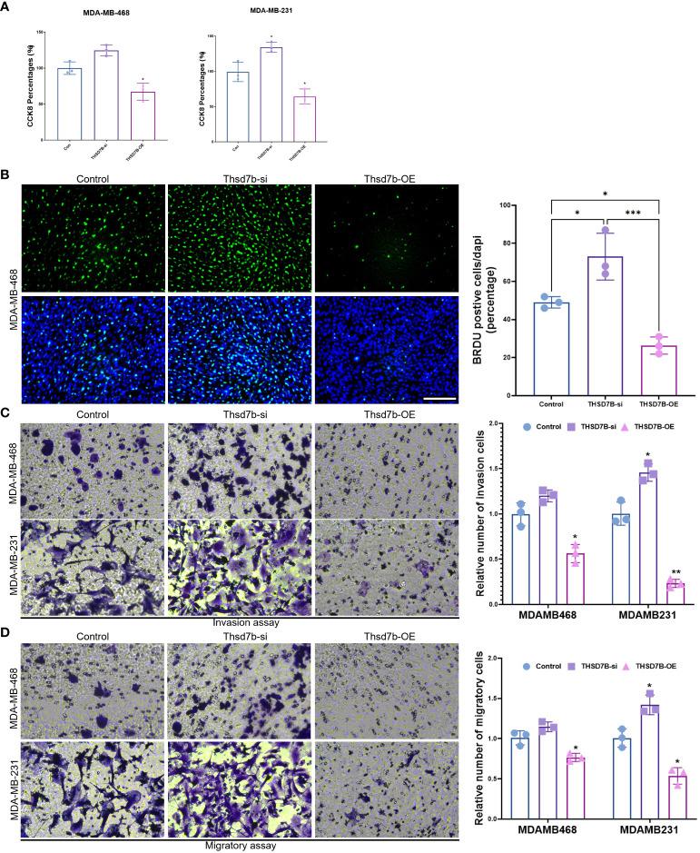
Exercise led to a significant reduction in tumor size and weight. Post-exercise mRNA sequencing indicated a notable upregulation of THSD7B in the exercised mice, with significant alterations observed in pathways such as MicroRNAs in cancers and the Calcium signaling pathway. In a broader cancer context, THSD7B showed considerable expression variability, being significantly downregulated in several cancers, correlating with positive prognostic outcomes in PRAD, LAML, KIRC, and GBM and highlighting its potential role as a prognostic marker and therapeutic target. THSD7B expression was also negatively associated with processes of breast cancer cell proliferation, migration, and invasion.

CONCLUSION

This study underscores the dual role of exercise in modulating gene expression relevant to tumor growth and highlights the potential of THSD7B as a therapeutic target in cancer. Future research should further explore the specific mechanisms by which exercise and THSD7B influence cancer progression and develop immunotherapy-enhanced strategies to change patient outcomes in clinical settings.

摘要

背景

乳腺癌是全球女性最常见的恶性肿瘤之一,其发病率呈上升趋势。身体活动,尤其是运动,已成为癌症预后的重要调节剂,影响肿瘤生物学和患者结局。

方法

在本研究中,我们使用了一种小鼠乳腺癌模型,将小鼠分为对照组和运动组;后者进行了 21 天的自愿跑步。我们进行了 RNA 测序、生物信息学分析、泛癌分析和细胞实验,以研究运动影响的潜在机制。

结果

运动导致肿瘤大小和重量显著减小。运动后的 mRNA 测序表明,运动小鼠中 THSD7B 的表达显著上调,在 MicroRNAs in cancers 和 Calcium signaling pathway 等途径中观察到显著变化。在更广泛的癌症背景下,THSD7B 表现出相当大的表达变异性,在几种癌症中显著下调,与 PRAD、LAML、KIRC 和 GBM 中的阳性预后结果相关,突出了其作为预后标志物和治疗靶点的潜力。THSD7B 的表达与乳腺癌细胞增殖、迁移和侵袭过程呈负相关。

结论

本研究强调了运动在调节与肿瘤生长相关的基因表达方面的双重作用,并突出了 THSD7B 作为癌症治疗靶点的潜力。未来的研究应进一步探讨运动和 THSD7B 影响癌症进展的具体机制,并开发免疫治疗增强策略,以改变临床环境中的患者结局。

https://cdn.ncbi.nlm.nih.gov/pmc/blobs/ebb9/11330788/77292049acd9/fimmu-15-1440226-g008.jpg
https://cdn.ncbi.nlm.nih.gov/pmc/blobs/ebb9/11330788/232ef91986be/fimmu-15-1440226-g001.jpg
https://cdn.ncbi.nlm.nih.gov/pmc/blobs/ebb9/11330788/785b3a010b33/fimmu-15-1440226-g002.jpg
https://cdn.ncbi.nlm.nih.gov/pmc/blobs/ebb9/11330788/337cb8096a69/fimmu-15-1440226-g003.jpg
https://cdn.ncbi.nlm.nih.gov/pmc/blobs/ebb9/11330788/0bae7e897f06/fimmu-15-1440226-g004.jpg
https://cdn.ncbi.nlm.nih.gov/pmc/blobs/ebb9/11330788/d54702034202/fimmu-15-1440226-g005.jpg
https://cdn.ncbi.nlm.nih.gov/pmc/blobs/ebb9/11330788/d97bcab3894c/fimmu-15-1440226-g006.jpg
https://cdn.ncbi.nlm.nih.gov/pmc/blobs/ebb9/11330788/5d9e04e1a8fb/fimmu-15-1440226-g007.jpg
https://cdn.ncbi.nlm.nih.gov/pmc/blobs/ebb9/11330788/77292049acd9/fimmu-15-1440226-g008.jpg
https://cdn.ncbi.nlm.nih.gov/pmc/blobs/ebb9/11330788/232ef91986be/fimmu-15-1440226-g001.jpg
https://cdn.ncbi.nlm.nih.gov/pmc/blobs/ebb9/11330788/785b3a010b33/fimmu-15-1440226-g002.jpg
https://cdn.ncbi.nlm.nih.gov/pmc/blobs/ebb9/11330788/337cb8096a69/fimmu-15-1440226-g003.jpg
https://cdn.ncbi.nlm.nih.gov/pmc/blobs/ebb9/11330788/0bae7e897f06/fimmu-15-1440226-g004.jpg
https://cdn.ncbi.nlm.nih.gov/pmc/blobs/ebb9/11330788/d54702034202/fimmu-15-1440226-g005.jpg
https://cdn.ncbi.nlm.nih.gov/pmc/blobs/ebb9/11330788/d97bcab3894c/fimmu-15-1440226-g006.jpg
https://cdn.ncbi.nlm.nih.gov/pmc/blobs/ebb9/11330788/5d9e04e1a8fb/fimmu-15-1440226-g007.jpg
https://cdn.ncbi.nlm.nih.gov/pmc/blobs/ebb9/11330788/77292049acd9/fimmu-15-1440226-g008.jpg

相似文献

1
Exercise-augmented THSD7B exhibited a positive prognostic implication and tumor-suppressed functionality in pan-cancer.运动增强的 THSD7B 在泛癌中表现出积极的预后意义和肿瘤抑制功能。
Front Immunol. 2024 Aug 5;15:1440226. doi: 10.3389/fimmu.2024.1440226. eCollection 2024.
2
Exercise-downregulated CD300E acted as a negative prognostic implication and tumor-promoted role in pan-cancer.在泛癌中,下调的 CD300E 通过发挥负预后作用和肿瘤促进作用。
Front Immunol. 2024 Jul 31;15:1437068. doi: 10.3389/fimmu.2024.1437068. eCollection 2024.
3
SPACA6P-AS: a trailblazer in breast cancer pathobiology and therapeutics.SPACA6P-AS:乳腺癌病理生物学和治疗学的先驱。
Cell Biol Toxicol. 2024 Jun 26;40(1):49. doi: 10.1007/s10565-024-09870-9.
4
Deciphering the Effects of the PYCR Family on Cell Function, Prognostic Value, Immune Infiltration in ccRCC and Pan-Cancer.解析 PYCR 家族对 ccRCC 及泛癌中细胞功能、预后价值、免疫浸润的影响。
Int J Mol Sci. 2024 Jul 25;25(15):8096. doi: 10.3390/ijms25158096.
5
Autophagy-related CMTM6 promotes glioblastoma progression by activating Wnt/β-catenin pathway and acts as an onco-immunological biomarker.自噬相关的CMTM6 通过激活 Wnt/β-catenin 通路促进胶质母细胞瘤的进展,并作为一种癌免疫生物学标志物。
J Gene Med. 2024 May;26(5):e3685. doi: 10.1002/jgm.3685.
6
Exploring GZMK as a prognostic marker and predictor of immunotherapy response in breast cancer: unveiling novel insights into treatment outcomes.探索 GZMK 作为乳腺癌预后标志物和免疫治疗反应预测因子:揭示治疗结果的新见解。
J Cancer Res Clin Oncol. 2024 Jun 4;150(6):286. doi: 10.1007/s00432-024-05791-6.
7
IFI30 expression predicts patient prognosis in breast cancer and dictates breast cancer cells proliferation via regulating autophagy.IFI30 表达可预测乳腺癌患者的预后,并通过调节自噬来控制乳腺癌细胞的增殖。
Int J Med Sci. 2021 Jul 25;18(14):3342-3352. doi: 10.7150/ijms.62870. eCollection 2021.
8
MicroRNA-4317 predicts the prognosis of breast cancer and inhibits tumor cell proliferation, migration, and invasion.微小 RNA-4317 可预测乳腺癌的预后,并抑制肿瘤细胞增殖、迁移和侵袭。
Clin Exp Med. 2020 Aug;20(3):417-425. doi: 10.1007/s10238-020-00625-4. Epub 2020 Apr 11.
9
ATF-3/miR-590/GOLPH3 signaling pathway regulates proliferation of breast cancer.ATF-3/miR-590/GOLPH3 信号通路调控乳腺癌的增殖。
BMC Cancer. 2018 Mar 9;18(1):255. doi: 10.1186/s12885-018-4031-4.
10
Prognostic implications of TOR1B expression across cancer types: a focus on basal-like breast cancer and cellular adaptations to hypoxia.TOR1B 表达在多种癌症类型中的预后意义:以基底样乳腺癌和细胞对缺氧的适应性为重点。
J Cancer Res Clin Oncol. 2024 Jun 6;150(6):293. doi: 10.1007/s00432-024-05794-3.

引用本文的文献

1
Endogenous protein S100A14 stabilizes glutaminase to render hepatocellular carcinoma resistant to sorafenib.内源性蛋白S100A14使谷氨酰胺酶稳定,从而使肝细胞癌对索拉非尼产生抗性。
J Transl Med. 2025 Apr 11;23(1):435. doi: 10.1186/s12967-025-06333-5.
2
Redefining bladder cancer treatment: innovations in overcoming drug resistance and immune evasion.重新定义膀胱癌治疗:克服耐药性和免疫逃逸的创新方法。
Front Immunol. 2025 Jan 22;16:1537808. doi: 10.3389/fimmu.2025.1537808. eCollection 2025.
3
Exploring CX3CR1 as a prognostic biomarker and immunotherapeutic target in sarcoma.

本文引用的文献

1
Agomir-122-loaded nanoparticles coated with cell membrane of activated fibroblasts to treat frozen shoulder based on homologous targeting.载有激活成纤维细胞膜的 Agomir-122 纳米粒的同源靶向治疗冻结肩。
J Nanobiotechnology. 2024 Apr 10;22(1):165. doi: 10.1186/s12951-024-02403-w.
2
Exercise-Induced Reduction of IGF1R Sumoylation Attenuates Neuroinflammation in APP/PS1 Transgenic Mice.运动诱导的IGF1R SUMO化减少减轻了APP/PS1转基因小鼠的神经炎症。
J Adv Res. 2025 Mar;69:279-297. doi: 10.1016/j.jare.2024.03.025. Epub 2024 Mar 31.
3
Conserved immuno-collagenic subtypes predict response to immune checkpoint blockade.
探索CX3CR1作为肉瘤的预后生物标志物和免疫治疗靶点。
Transl Oncol. 2025 Mar;53:102283. doi: 10.1016/j.tranon.2025.102283. Epub 2025 Jan 20.
4
Impact of exercise on cancer: mechanistic perspectives and new insights.运动对癌症的影响:机制观点和新见解。
Front Immunol. 2024 Sep 13;15:1474770. doi: 10.3389/fimmu.2024.1474770. eCollection 2024.
免疫胶原亚型保守性预测免疫检查点阻断反应。
Cancer Commun (Lond). 2024 May;44(5):554-575. doi: 10.1002/cac2.12538. Epub 2024 Mar 20.
4
Exercise potentially prevents colorectal cancer liver metastases by suppressing tumor epithelial cell stemness .运动可能通过抑制肿瘤上皮细胞干性来预防结直肠癌肝转移。
Heliyon. 2024 Feb 24;10(5):e26604. doi: 10.1016/j.heliyon.2024.e26604. eCollection 2024 Mar 15.
5
Association of exercise with pan-cancer incidence and overall survival.运动与泛癌症发病率和总生存的关联。
Cancer Cell. 2024 Feb 12;42(2):169-171. doi: 10.1016/j.ccell.2023.12.007. Epub 2024 Jan 4.
6
S-Nitrosylation-mediated coupling of DJ-1 with PTEN induces PI3K/AKT/mTOR pathway-dependent keloid formation.S-亚硝基化介导的DJ-1与PTEN偶联诱导PI3K/AKT/mTOR通路依赖性瘢痕疙瘩形成。
Burns Trauma. 2023 Dec 18;11:tkad024. doi: 10.1093/burnst/tkad024. eCollection 2023.
7
Dissection of FOXO1-Induced LYPLAL1-DT Impeding Triple-Negative Breast Cancer Progression via Mediating hnRNPK/β-Catenin Complex.FOXO1诱导的LYPLAL1-DT通过介导hnRNPK/β-连环蛋白复合物阻碍三阴性乳腺癌进展的机制剖析
Research (Wash D C). 2023 Dec 15;6:0289. doi: 10.34133/research.0289. eCollection 2023.
8
Exercise Prescription: Pioneering the "Third Pole" for Clinical Health Management.运动处方:开创临床健康管理的“第三极”
Research (Wash D C). 2023 Nov 28;6:0284. doi: 10.34133/research.0284. eCollection 2023.
9
Mesoporous silica/organosilica nanoparticles for cancer immunotherapy.用于癌症免疫治疗的介孔二氧化硅/有机硅纳米粒子
Exploration (Beijing). 2023 May 9;3(3):20220086. doi: 10.1002/EXP.20220086. eCollection 2023 Jun.
10
Dynamic regulation of drug biodistribution by turning tumors into decoys for biomimetic nanoplatform to enhance the chemotherapeutic efficacy of breast cancer with bone metastasis.通过将肿瘤转变为仿生纳米平台的诱饵来动态调节药物生物分布,以提高伴有骨转移的乳腺癌的化疗疗效。
Exploration (Beijing). 2023 Jul 2;3(4):20220124. doi: 10.1002/EXP.20220124. eCollection 2023 Aug.