Suppr超能文献

推动片上克尔光学参量振荡向覆盖绿色间隙的相干应用发展。

Advancing on-chip Kerr optical parametric oscillation towards coherent applications covering the green gap.

作者信息

Sun Yi, Stone Jordan, Lu Xiyuan, Zhou Feng, Song Junyeob, Shi Zhimin, Srinivasan Kartik

机构信息

Microsystems and Nanotechnology Division, Physical Measurement Laboratory, National Institute of Standards and Technology, Gaithersburg, MD, USA.

Joint Quantum Institute, NIST/University of Maryland, College Park, MD, USA.

出版信息

Light Sci Appl. 2024 Aug 21;13(1):201. doi: 10.1038/s41377-024-01534-x.

Abstract

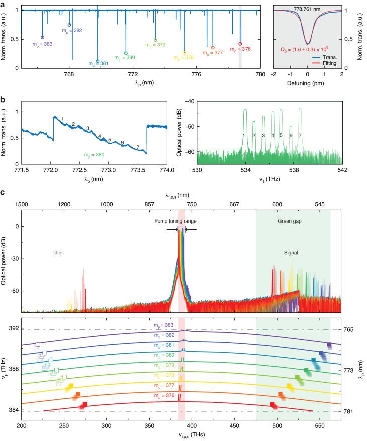
Optical parametric oscillation (OPO) in Kerr microresonators can efficiently transfer near-infrared laser light into the visible spectrum. To date, however, chromatic dispersion has mostly limited output wavelengths to >560 nm, and robust access to the whole green light spectrum has not been demonstrated. In fact, wavelengths between 532 nm and 633 nm, commonly referred to as the "green gap", are especially challenging to produce with conventional laser gain. Hence, there is motivation to extend the Kerr OPO wavelength range and develop reliable device designs. Here, we experimentally show how to robustly access the entire green gap with Kerr OPO in silicon nitride microrings pumped near 780 nm. Our microring geometries are optimized for green-gap emission; in particular, we introduce a dispersion engineering technique, based on partially undercutting the microring, which not only expands wavelength access but also proves robust to variations in resonator dimensions. Using just four devices, we generate >150 wavelengths evenly distributed throughout the green gap, as predicted by our dispersion simulations. Moreover, we establish the usefulness of Kerr OPO to coherent applications by demonstrating continuous frequency tuning (>50 GHz) and narrow optical linewidths (<1 MHz). Our work represents an important step in the quest to bring nonlinear nanophotonics and its advantages to the visible spectrum.

摘要

克尔微谐振器中的光学参量振荡(OPO)能够有效地将近红外激光转换为可见光谱。然而,迄今为止,色散大多将输出波长限制在>560 nm,尚未证明能够可靠地获得整个绿光光谱。实际上,532 nm至633 nm之间的波长,通常称为“绿色缺口”,用传统激光增益产生尤其具有挑战性。因此,有动力扩展克尔OPO波长范围并开发可靠的器件设计。在这里,我们通过实验展示了如何在泵浦波长接近780 nm的氮化硅微环中利用克尔OPO可靠地获得整个绿色缺口。我们的微环几何结构针对绿色缺口发射进行了优化;特别是,我们引入了一种基于对微环进行部分底切的色散工程技术,该技术不仅扩展了波长范围,而且对谐振器尺寸的变化具有鲁棒性。使用仅四个器件,我们生成了>150个均匀分布在整个绿色缺口中的波长,正如我们的色散模拟所预测的那样。此外,我们通过展示连续频率调谐(>50 GHz)和窄光学线宽(<1 MHz),确立了克尔OPO在相干应用中的实用性。我们的工作代表了在将非线性纳米光子学及其优势引入可见光谱的探索中迈出的重要一步。

https://cdn.ncbi.nlm.nih.gov/pmc/blobs/360a/11339420/6854187026c7/41377_2024_1534_Fig1_HTML.jpg

文献检索

告别复杂PubMed语法,用中文像聊天一样搜索,搜遍4000万医学文献。AI智能推荐,让科研检索更轻松。

立即免费搜索

文件翻译

保留排版,准确专业,支持PDF/Word/PPT等文件格式,支持 12+语言互译。

免费翻译文档

深度研究

AI帮你快速写综述,25分钟生成高质量综述,智能提取关键信息,辅助科研写作。

立即免费体验