Suppr超能文献

性选择与生活史相互作用,影响亲代抚育的进化。

Sexual selection and life history interact to influence the evolution of paternal care.

作者信息

de Blonk Taya, Udu Isimeme N, Bonsall Michael B, Klug Hope

机构信息

Department of Biology, Geology, and Environmental Science University of Tennessee at Chattanooga Chattanooga Tennessee USA.

Mathematical Ecology Research Group, Department of Biology University of Oxford Oxford UK.

出版信息

Ecol Evol. 2024 Aug 21;14(8):e70189. doi: 10.1002/ece3.70189. eCollection 2024 Aug.

Abstract

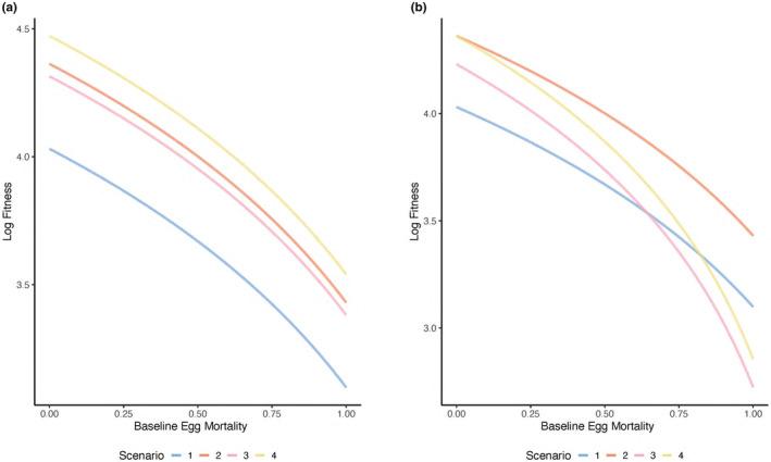
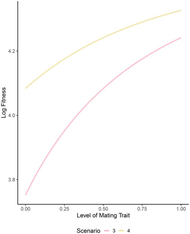
Parental care is essential to offspring survival in many species. Understanding why males of some species provide care, whereas others do not, has received substantial attention. Previous research has found that sexual selection can favor paternal care, yet we still do not fully understand why sexual selection favors male care in some species but not others. It is also unclear when paternal care versus other preferred male trait(s) will be favored by sexual selection. We hypothesize that sexual selection can interact with basic life history to influence the conditions under which paternal care and/or another preferred male trait will be favored by sexual selection. We used a mathematical approach in which males alone provide parental care and exhibit a non-care trait that is preferred in mate choice. Using this approach, we demonstrate that life-history characteristics (stage-specific mortality, fertilization success, gamete numbers) can interact with sexual selection to influence the evolution of paternal care and/or a preferred non-care trait. In particular, whether (1) adult mortality, egg mortality, and fertilization success are high versus low and (2) a tradeoff exists between paternal care and a non-care preferred trait will influence whether selection most strongly favors additional paternal care or a non-care preferred trait. In general, we would expect strong selection for more male care when it is preferred in mate choice. In some cases, mate preferences for paternal care can inhibit selection for a preferred non-care trait. Mate preferences for paternal care can also broaden the life-history conditions under which we would expect the elaboration of male care to occur.

摘要

在许多物种中,亲代抚育对后代的生存至关重要。理解为何某些物种的雄性会提供抚育,而其他物种的雄性则不会,这一问题已受到广泛关注。先前的研究发现,性选择可能有利于父性抚育,但我们仍未完全理解为何性选择在某些物种中有利于雄性抚育,而在其他物种中则不然。同样不清楚的是,何时性选择会更青睐父性抚育而非其他受青睐的雄性特征。我们假设,性选择可以与基本生活史相互作用,从而影响性选择更青睐父性抚育和/或其他受青睐的雄性特征的条件。我们采用了一种数学方法,即只有雄性提供亲代抚育,并表现出一种在配偶选择中受青睐的非抚育特征。通过这种方法,我们证明生活史特征(特定阶段的死亡率、受精成功率、配子数量)可以与性选择相互作用,从而影响父性抚育和/或受青睐的非抚育特征的进化。具体而言,(1)成年个体死亡率、卵死亡率和受精成功率是高还是低,以及(2)父性抚育和非抚育受青睐特征之间是否存在权衡,将影响选择最强烈地青睐额外的父性抚育还是非抚育受青睐特征。一般来说,当在配偶选择中父性抚育受青睐时,我们预计会有强烈的选择倾向于更多的雄性抚育。在某些情况下,对父性抚育的配偶偏好会抑制对非抚育受青睐特征的选择。对父性抚育的配偶偏好还可以拓宽我们预期雄性抚育会得到发展的生活史条件。

https://cdn.ncbi.nlm.nih.gov/pmc/blobs/c9e9/11338692/8199223789a4/ECE3-14-e70189-g002.jpg

文献检索

告别复杂PubMed语法,用中文像聊天一样搜索,搜遍4000万医学文献。AI智能推荐,让科研检索更轻松。

立即免费搜索

文件翻译

保留排版,准确专业,支持PDF/Word/PPT等文件格式,支持 12+语言互译。

免费翻译文档

深度研究

AI帮你快速写综述,25分钟生成高质量综述,智能提取关键信息,辅助科研写作。

立即免费体验