Institute of Environmental Health Sciences, Wayne State University, Detroit, Michigan, USA.
Department of Pharmacology, School of Medicine, Wayne State University, Detroit, Michigan, USA.
Environ Health Perspect. 2024 Aug;132(8):87007. doi: 10.1289/EHP14339. Epub 2024 Aug 23.
Previous epidemiological studies have repeatedly found per- and polyfluoroalkyl substances (PFAS) exposure associated with higher circulating cholesterol, one of the greatest risk factors for development of coronary artery disease. The main route of cholesterol catabolism is through its conversion to bile acids, which circulate between the liver and ileum via enterohepatic circulation. Patients with coronary artery disease have decreased bile acid excretion, indicating that PFAS-induced impacts on enterohepatic circulation may play a critical role in cardiovascular risk.
Using a mouse model with high levels of low-density and very low-density lipoprotein (LDL and VLDL, respectively) cholesterol and aortic lesion development similar to humans, the present study investigated mechanisms linking exposure to a PFAS mixture with increased cholesterol.
Male and female mice were fed an atherogenic diet (Clinton/Cybulsky low fat, 0.15% cholesterol) and exposed to a mixture of 5 PFAS representing legacy, replacement, and emerging subtypes (i.e., PFOA, PFOS, PFHxS, PFNA, GenX), each at a concentration of , for 7 wk. Blood was collected longitudinally for cholesterol measurements, and mass spectrometry was used to measure circulating and fecal bile acids. Transcriptomic analysis of ileal samples was performed via RNA sequencing.
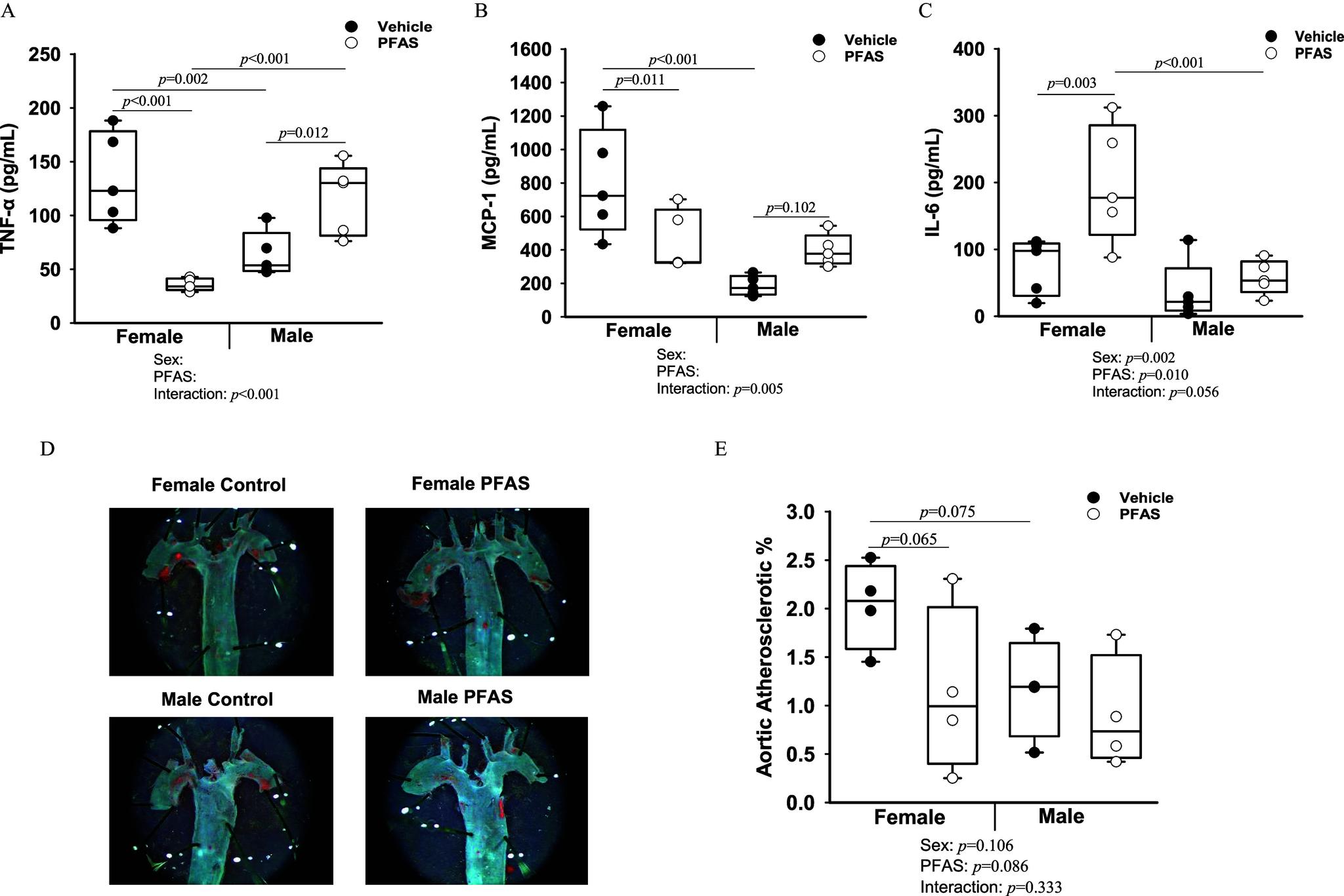
After 7 wk of PFAS exposure, average circulating PFAS levels were measured at 21.6, 20.1, 31.2, 23.5, and in PFAS-exposed females and 12.9, 9.7, 23, 14.3, and in PFAS-exposed males for PFOA, PFOS, PFHxS, PFNA, and GenX, respectively. Total circulating cholesterol levels were higher in PFAS-exposed mice after 7 wk ( vs. in female mice and vs. in male mice exposed to vehicle or PFAS, respectively). Total circulating bile acid levels were higher in PFAS-exposed mice ( vs. in female mice and vs. in male mice exposed to vehicle or PFAS, respectively). In addition, total fecal bile acid levels were lower in PFAS-exposed mice ( vs. in females and vs. in males exposed to vehicle or PFAS, respectively). In the ileum, expression levels of the apical sodium-dependent bile acid transporter (ASBT) were higher in PFAS-exposed mice.
Mice exposed to a PFAS mixture displayed higher circulating cholesterol and bile acids perhaps due to impacts on enterohepatic circulation. This study implicates PFAS-mediated effects at the site of the ileum as a possible critical mediator of increased cardiovascular risk following PFAS exposure. https://doi.org/10.1289/EHP14339.
先前的流行病学研究反复发现,全氟和多氟烷基物质(PFAS)暴露与循环胆固醇升高有关,而胆固醇是冠状动脉疾病发展的最大风险因素之一。胆固醇分解代谢的主要途径是通过其转化为胆汁酸,胆汁酸通过肠肝循环在肝脏和回肠之间循环。冠状动脉疾病患者的胆汁酸排泄减少,这表明 PFAS 对肠肝循环的影响可能在心血管风险中起关键作用。
本研究使用一种具有类似于人类的低密度脂蛋白(LDL)和极低密度脂蛋白(VLDL)胆固醇水平升高和主动脉病变发展的小鼠模型,研究了暴露于 PFAS 混合物与胆固醇升高之间的联系的机制。
雄性和雌性小鼠喂食致动脉粥样硬化饮食(Clinton/Cybulsky 低脂,0.15%胆固醇),并暴露于代表传统、替代和新兴亚型的 5 种 PFAS 混合物(即 PFOA、PFOS、PFHxS、PFNA、GenX),每种浓度为 ,持续 7 周。纵向采集血液进行胆固醇测量,并使用质谱法测量循环和粪便胆汁酸。通过 RNA 测序对回肠样本进行转录组分析。
暴露于 PFAS 7 周后,雌性 PFAS 暴露小鼠的平均循环 PFAS 水平分别为 21.6、20.1、31.2、23.5 和 ,而雄性 PFAS 暴露小鼠的平均循环 PFAS 水平分别为 12.9、9.7、23、14.3 和 ,分别为 PFOA、PFOS、PFHxS、PFNA 和 GenX。7 周后,PFAS 暴露小鼠的总循环胆固醇水平更高(雌性小鼠分别为 vs. ,雄性小鼠分别为 vs. )。PFAS 暴露小鼠的总循环胆汁酸水平更高(雌性小鼠分别为 vs. ,雄性小鼠分别为 vs. )。此外,PFAS 暴露小鼠的总粪便胆汁酸水平较低(雌性小鼠分别为 vs. ,雄性小鼠分别为 vs. )。在回肠中,PFAS 暴露小鼠的顶端钠依赖性胆汁酸转运蛋白(ASBT)表达水平较高。
暴露于 PFAS 混合物的小鼠表现出更高的循环胆固醇和胆汁酸水平,这可能是由于肠肝循环受到影响。本研究表明,PFAS 可能通过回肠部位的介导作用,成为 PFAS 暴露后心血管风险增加的一个潜在关键介质。https://doi.org/10.1289/EHP14339.