Suppr超能文献

GHSR 缺乏通过损害自噬来加重帕金森病的病理。

GHSR deficiency exacerbates Parkinson's disease pathology by impairing autophagy.

机构信息

Department of Physiology, Shandong Provincial Key Laboratory of Pathogenesis and Prevention of Neurological Disorders and State Key Disciplines, Physiology, School of Basic Medicine, Qingdao University, Qingdao, 266071, China.

Department of Physiology, Shandong Provincial Key Laboratory of Pathogenesis and Prevention of Neurological Disorders and State Key Disciplines, Physiology, School of Basic Medicine, Qingdao University, Qingdao, 266071, China.

出版信息

Redox Biol. 2024 Oct;76:103322. doi: 10.1016/j.redox.2024.103322. Epub 2024 Aug 20.

Abstract

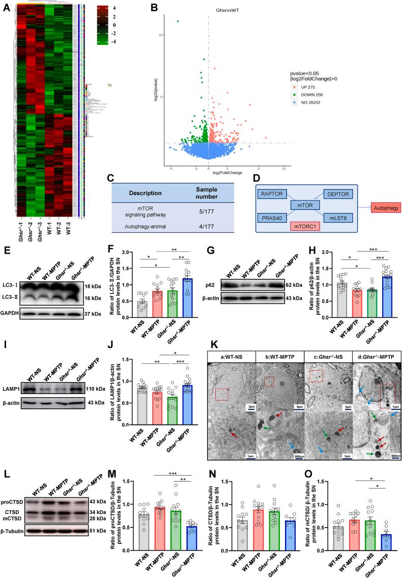
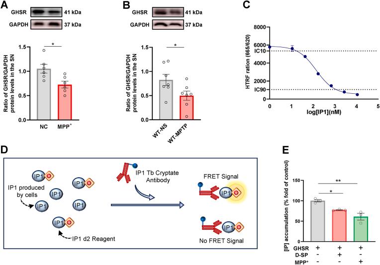
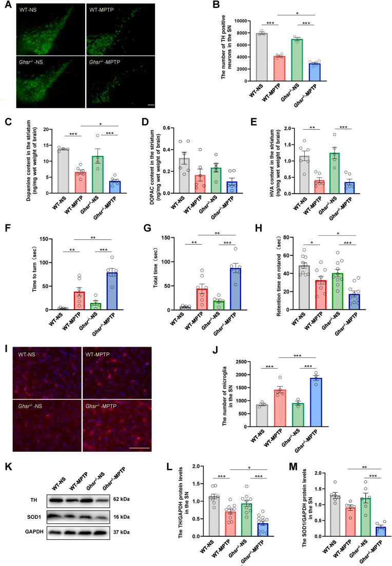
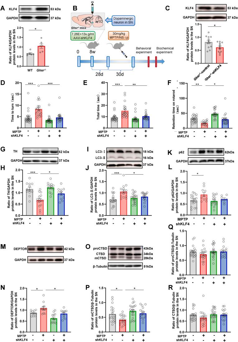
In Parkinson's disease (PD), exogenous ghrelin protects dopaminergic neurons through its receptor, growth hormone secretagogue receptor (GHSR). However, in contrast to the strikingly low levels of ghrelin, GHSR is highly expressed in the substantia nigra (SN). What role does GHSR play in dopaminergic neurons is unknown. In this study, using GHSR knockout mice (Ghsr mice) and 1-methyl-4-phenyl-1,2,3,6-tetrahydropyridine (MPTP)-induced PD model, we found that GHSR deletion aggravated dopaminergic neurons degeneration, and the expression and activity of GHSR were significantly reduced in PD. Furthermore, we explored the potential mechanism that GHSR deficiency aggregated PD-related neurodegeneration. We showed that DEPTOR, a subunit of mTORC1, was overexpressed in Ghsr mice, positively regulating autophagy and enhancing autophagy initiation. The expression of lysosomal markers was abnormal, implying lysosomal dysfunction. As a result, the damaged mitochondria could not be effectively eliminated, which ultimately exacerbated the injury of nigral dopaminergic neurons. In particular, we demonstrated that DEPTOR could be transcriptionally regulated by KLF4. Specific knockdown of KLF4 in dopaminergic neurons effectively alleviated neurodegeneration in Ghsr mice. In summary, our results suggested that endogenous GHSR deletion-compromised autophagy by impairing lysosomal function, is a key contributor to PD, which provided ideas for therapeutic approaches involving the manipulation of GHSR.

摘要

在帕金森病(PD)中,外源性的 ghrelin 通过其受体生长激素促分泌素受体(GHSR)来保护多巴胺能神经元。然而,与 ghrelin 水平极低形成鲜明对比的是,GHSR 在黑质(SN)中高度表达。GHSR 在多巴胺能神经元中的作用尚不清楚。在这项研究中,使用 GHSR 敲除小鼠(Ghsr 小鼠)和 1-甲基-4-苯基-1,2,3,6-四氢吡啶(MPTP)诱导的 PD 模型,我们发现 GHSR 缺失加剧了多巴胺能神经元变性,并且在 PD 中 GHSR 的表达和活性显著降低。此外,我们探索了 GHSR 缺乏加剧 PD 相关神经退行性变的潜在机制。我们表明,mTORC1 的一个亚基 DEPTOR 在 Ghsr 小鼠中过表达,正向调节自噬并增强自噬起始。溶酶体标志物的表达异常,暗示溶酶体功能障碍。结果,受损的线粒体不能被有效清除,最终加剧了黑质多巴胺能神经元的损伤。特别是,我们证明 DEPTOR 可以通过 KLF4 进行转录调控。特异性敲低多巴胺能神经元中的 KLF4 可有效缓解 Ghsr 小鼠的神经退行性变。总之,我们的结果表明,内源性 GHSR 缺失通过损害溶酶体功能而导致自噬受损,是 PD 的一个关键贡献因素,为涉及 GHSR 操作的治疗方法提供了思路。

https://cdn.ncbi.nlm.nih.gov/pmc/blobs/18a4/11388265/2b9fcbe967bc/ga1.jpg

文献检索

告别复杂PubMed语法,用中文像聊天一样搜索,搜遍4000万医学文献。AI智能推荐,让科研检索更轻松。

立即免费搜索

文件翻译

保留排版,准确专业,支持PDF/Word/PPT等文件格式,支持 12+语言互译。

免费翻译文档

深度研究

AI帮你快速写综述,25分钟生成高质量综述,智能提取关键信息,辅助科研写作。

立即免费体验