• 文献检索
  • 文档翻译
  • 深度研究
  • 学术资讯
  • Suppr Zotero 插件Zotero 插件
  • 邀请有礼
  • 套餐&价格
  • 历史记录
应用&插件
Suppr Zotero 插件Zotero 插件浏览器插件Mac 客户端Windows 客户端微信小程序
定价
高级版会员购买积分包购买API积分包
服务
文献检索文档翻译深度研究API 文档MCP 服务
关于我们
关于 Suppr公司介绍联系我们用户协议隐私条款
关注我们

Suppr 超能文献

核心技术专利:CN118964589B侵权必究
粤ICP备2023148730 号-1Suppr @ 2026

文献检索

告别复杂PubMed语法,用中文像聊天一样搜索,搜遍4000万医学文献。AI智能推荐,让科研检索更轻松。

立即免费搜索

文件翻译

保留排版,准确专业,支持PDF/Word/PPT等文件格式,支持 12+语言互译。

免费翻译文档

深度研究

AI帮你快速写综述,25分钟生成高质量综述,智能提取关键信息,辅助科研写作。

立即免费体验

葫芦完整线粒体基因组的组装与表征揭示了由重复介导的重组产生的同源构象的存在。

The assembly and characterization of the complete mitochondrial genome of bottle gourd () reveals the presence of homologous conformations produced by repeat-mediated recombination.

作者信息

Qin Nannan, Yang Shanjie, Wang Yunan, Cheng Hui, Gao Yang, Cheng Xiaojing, Li Sen

机构信息

College of Horticulture, Shanxi Agricultural University, Jinzhong, China.

Department of Development Planning & Cooperation, Shanxi Agricultural University, Taiyuan, China.

出版信息

Front Plant Sci. 2024 Aug 12;15:1416913. doi: 10.3389/fpls.2024.1416913. eCollection 2024.

DOI:10.3389/fpls.2024.1416913
PMID:39188545
原文链接:https://pmc.ncbi.nlm.nih.gov/articles/PMC11345175/
Abstract

INTRODUCTION

Bottle gourd is an annual herbaceous plant that not only has high nutritional value and many medicinal applications but is also used as a rootstock for the grafting of cucurbit crops such as watermelon, cucumber and melon. Organellar genomes provide valuable resources for genetic breeding.

METHODS

A hybrid strategy with Illumina and Oxford Nanopore Technology sequencing data was used to assemble bottle gourd mitochondrial and chloroplast genomes.

RESULTS

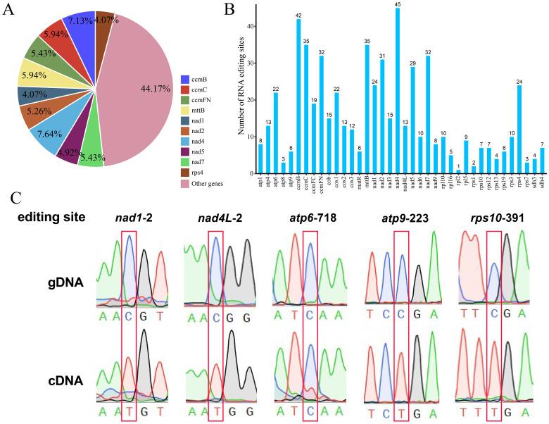
The length of the bottle gourd mitochondrial genome was 357547 bp, and that of the chloroplast genome was 157121 bp. These genomes had 27 homologous fragments, accounting for 6.50% of the total length of the bottle gourd mitochondrial genome. In the mitochondrial genome, 101 simple sequence repeats (SSRs) and 10 tandem repeats were identified. Moreover, 1 pair of repeats was shown to mediate homologous recombination into 1 major conformation and 1 minor conformation. The existence of these conformations was verified via PCR amplification and Sanger sequencing. Evolutionary analysis revealed that the mitochondrial genome sequence of bottle gourd was highly conserved. Furthermore, collinearity analysis revealed many rearrangements between the homologous fragments of and its relatives. The Ka/Ks values for most genes were between 0.3~0.9, which means that most of the genes in the bottle gourd mitochondrial genome are under purifying selection. We also identified a total of 589 potential RNA editing sites on 38 mitochondrial protein-coding genes (PCGs) on the basis of long noncoding RNA (lncRNA)-seq data. The RNA editing sites of -2-2-718-223 -391 were successfully verified via PCR amplification and Sanger sequencing.

CONCLUSION

In conclusion, we assembled and annotated bottle gourd mitochondrial and chloroplast genomes to provide a theoretical basis for similar organelle genomic studies.

摘要

引言

葫芦是一种一年生草本植物,不仅具有很高的营养价值和多种药用价值,还被用作西瓜、黄瓜和甜瓜等葫芦科作物嫁接的砧木。细胞器基因组为遗传育种提供了有价值的资源。

方法

采用Illumina和牛津纳米孔技术测序数据的混合策略来组装葫芦线粒体和叶绿体基因组。

结果

葫芦线粒体基因组长度为357547 bp,叶绿体基因组长度为157121 bp。这些基因组有27个同源片段,占葫芦线粒体基因组总长度的6.50%。在线粒体基因组中,鉴定出101个简单序列重复(SSR)和10个串联重复。此外,一对重复序列被证明介导同源重组形成1种主要构象和1种次要构象。通过PCR扩增和Sanger测序验证了这些构象的存在。进化分析表明,葫芦线粒体基因组序列高度保守。此外,共线性分析揭示了葫芦与其近缘种同源片段之间的许多重排。大多数基因的Ka/Ks值在0.3至0.9之间,这意味着葫芦线粒体基因组中的大多数基因处于纯化选择之下。基于长链非编码RNA(lncRNA)序列数据,我们还在38个线粒体蛋白质编码基因(PCG)上共鉴定出589个潜在的RNA编辑位点。通过PCR扩增和Sanger测序成功验证了-2-2-718-223 -391的RNA编辑位点。

结论

总之,我们组装并注释了葫芦线粒体和叶绿体基因组,为类似的细胞器基因组研究提供了理论基础。

https://cdn.ncbi.nlm.nih.gov/pmc/blobs/fcce/11345175/62b2a3223788/fpls-15-1416913-g009.jpg
https://cdn.ncbi.nlm.nih.gov/pmc/blobs/fcce/11345175/056049674a27/fpls-15-1416913-g001.jpg
https://cdn.ncbi.nlm.nih.gov/pmc/blobs/fcce/11345175/163f0e4af435/fpls-15-1416913-g002.jpg
https://cdn.ncbi.nlm.nih.gov/pmc/blobs/fcce/11345175/3d0680cdf6f5/fpls-15-1416913-g003.jpg
https://cdn.ncbi.nlm.nih.gov/pmc/blobs/fcce/11345175/84de4d884c38/fpls-15-1416913-g004.jpg
https://cdn.ncbi.nlm.nih.gov/pmc/blobs/fcce/11345175/63bd64472f8f/fpls-15-1416913-g005.jpg
https://cdn.ncbi.nlm.nih.gov/pmc/blobs/fcce/11345175/9cd2c02a4647/fpls-15-1416913-g006.jpg
https://cdn.ncbi.nlm.nih.gov/pmc/blobs/fcce/11345175/a3803a3616c5/fpls-15-1416913-g007.jpg
https://cdn.ncbi.nlm.nih.gov/pmc/blobs/fcce/11345175/21d9aebaa11c/fpls-15-1416913-g008.jpg
https://cdn.ncbi.nlm.nih.gov/pmc/blobs/fcce/11345175/62b2a3223788/fpls-15-1416913-g009.jpg
https://cdn.ncbi.nlm.nih.gov/pmc/blobs/fcce/11345175/056049674a27/fpls-15-1416913-g001.jpg
https://cdn.ncbi.nlm.nih.gov/pmc/blobs/fcce/11345175/163f0e4af435/fpls-15-1416913-g002.jpg
https://cdn.ncbi.nlm.nih.gov/pmc/blobs/fcce/11345175/3d0680cdf6f5/fpls-15-1416913-g003.jpg
https://cdn.ncbi.nlm.nih.gov/pmc/blobs/fcce/11345175/84de4d884c38/fpls-15-1416913-g004.jpg
https://cdn.ncbi.nlm.nih.gov/pmc/blobs/fcce/11345175/63bd64472f8f/fpls-15-1416913-g005.jpg
https://cdn.ncbi.nlm.nih.gov/pmc/blobs/fcce/11345175/9cd2c02a4647/fpls-15-1416913-g006.jpg
https://cdn.ncbi.nlm.nih.gov/pmc/blobs/fcce/11345175/a3803a3616c5/fpls-15-1416913-g007.jpg
https://cdn.ncbi.nlm.nih.gov/pmc/blobs/fcce/11345175/21d9aebaa11c/fpls-15-1416913-g008.jpg
https://cdn.ncbi.nlm.nih.gov/pmc/blobs/fcce/11345175/62b2a3223788/fpls-15-1416913-g009.jpg

相似文献

1
The assembly and characterization of the complete mitochondrial genome of bottle gourd () reveals the presence of homologous conformations produced by repeat-mediated recombination.葫芦完整线粒体基因组的组装与表征揭示了由重复介导的重组产生的同源构象的存在。
Front Plant Sci. 2024 Aug 12;15:1416913. doi: 10.3389/fpls.2024.1416913. eCollection 2024.
2
Analysis of the Complete Mitochondrial Genome of the Bitter Gourd ().苦瓜线粒体全基因组分析()。 (注:原文括号处内容缺失,译文按原样保留括号)
Plants (Basel). 2023 Apr 17;12(8):1686. doi: 10.3390/plants12081686.
3
The bottle gourd genome provides insights into Cucurbitaceae evolution and facilitates mapping of a Papaya ring-spot virus resistance locus.南瓜基因组为葫芦科进化提供了新见解,并有助于定位番木瓜环斑病毒抗性基因座。
Plant J. 2017 Dec;92(5):963-975. doi: 10.1111/tpj.13722. Epub 2017 Nov 12.
4
Partial sequencing of the bottle gourd genome reveals markers useful for phylogenetic analysis and breeding.部分测序葫芦基因组揭示了用于系统发育分析和育种的有用标记。
BMC Genomics. 2011 Sep 27;12:467. doi: 10.1186/1471-2164-12-467.
5
Complete mitochondrial genome of Melia azedarach L., reveals two conformations generated by the repeat sequence mediated recombination.麻叶绣球完整线粒体基因组,揭示了由重复序列介导的重组产生的两种构象。
BMC Plant Biol. 2024 Jul 8;24(1):645. doi: 10.1186/s12870-024-05319-7.
6
Assembly of the Complete Mitochondrial Genome of Revealed the Existence of Homologous Conformations Generated by a Repeat Mediated Recombination.揭示了由重复介导的重组产生的同源构象存在的完整线粒体基因组的组装。
Int J Mol Sci. 2022 Dec 28;24(1):527. doi: 10.3390/ijms24010527.
7
Genome-wide SSR markers in bottle gourd: development, characterization, utilization in assessment of genetic diversity of National Genebank of India and synteny with other related cucurbits.基因组范围内的葫芦 SSR 标记:开发、特征描述、在印度国家基因库遗传多样性评估中的利用以及与其他相关瓜类的基因同线性分析。
J Appl Genet. 2022 May;63(2):237-263. doi: 10.1007/s13353-022-00684-1. Epub 2022 Feb 1.
8
Identification of Bottle Gourd () Family Genes and Functional Characterization of .鉴定葫芦科基因家族成员及 功能研究
Biomolecules. 2022 Dec 30;13(1):85. doi: 10.3390/biom13010085.
9
Complete mitochondrial genome of reveals genomic recombination, gene transfer, and RNA editing events.[物种名称]的完整线粒体基因组揭示了基因组重组、基因转移和RNA编辑事件。 (你提供的原文中“of”后面缺少具体物种名称,这里补充了一个通用表述,你可根据实际情况修改)
Front Plant Sci. 2024 Jan 9;14:1301164. doi: 10.3389/fpls.2023.1301164. eCollection 2023.
10
Characterisation of the complete mitochondrial genome of Taraxacum mongolicum revealed five repeat-mediated recombinations.蒙古蒲公英完整线粒体基因组的特征分析揭示了五次重复介导的重组。
Plant Cell Rep. 2023 Apr;42(4):775-789. doi: 10.1007/s00299-023-02994-y. Epub 2023 Feb 12.

引用本文的文献

1
The first complete mitochondrial genome of Curcuma amarissima (Zingiberaceae): insights into multi-branch structure, codon usage, and phylogenetic evolution.莪术(姜科)首个完整线粒体基因组:对多分支结构、密码子使用及系统发育进化的见解
BMC Genomics. 2025 Apr 5;26(1):343. doi: 10.1186/s12864-025-11540-x.

本文引用的文献

1
Root Primordium Defective 1 Encodes an Essential PORR Protein Required for the Splicing of Mitochondria-Encoded Group II Introns and for Respiratory Complex I Biogenesis.根原基缺陷 1 编码一个必需的 PORR 蛋白,该蛋白对于线粒体编码的组 II 内含子的剪接和呼吸复合物 I 的生物发生是必需的。
Plant Cell Physiol. 2024 May 14;65(4):602-617. doi: 10.1093/pcp/pcad101.
2
Repeats in mitochondrial and chloroplast genomes characterize the ecotypes of the .线粒体和叶绿体基因组中的重复序列表征了……的生态型。 (原文句末不完整)
Mol Breed. 2021 Jan 13;41(1):7. doi: 10.1007/s11032-020-01198-6. eCollection 2021 Jan.
3
Comparative chloroplast genome analysis of seven extant Citrullus species insight into genetic variation, phylogenetic relationships, and selective pressure.
七种现存苦瓜属物种叶绿体基因组比较分析:遗传变异、系统发育关系和选择压力的启示。
Sci Rep. 2023 Apr 25;13(1):6779. doi: 10.1038/s41598-023-34046-6.
4
Analysis of the Complete Mitochondrial Genome of the Bitter Gourd ().苦瓜线粒体全基因组分析()。 (注:原文括号处内容缺失,译文按原样保留括号)
Plants (Basel). 2023 Apr 17;12(8):1686. doi: 10.3390/plants12081686.
5
Mitochondrial Genome Sequence of (Lamiales: Lamiaceae) Suggests Diverse Genome Structures in Cogeneric Species and Finds the Stop Gain of Genes through RNA Editing Events.(唇形目:唇形科)的线粒体基因组序列表明同科物种的基因组结构具有多样性,并通过 RNA 编辑事件发现基因的终止获得。
Int J Mol Sci. 2023 Mar 11;24(6):5372. doi: 10.3390/ijms24065372.
6
Multichromosomal Mitochondrial Genome of : Compact and Fragmented Genome, and Rampant Intracellular Gene Transfer.多染色体线粒体基因组:紧凑且碎片化的基因组和猖獗的细胞内基因转移。
Int J Mol Sci. 2023 Feb 16;24(4):3976. doi: 10.3390/ijms24043976.
7
Genome-Wide Identification of Gene Family in Six Cucurbitaceae Species and Its Expression Analysis in .六组葫芦科植物基因家族的全基因组鉴定及其在. 中的表达分析
Int J Mol Sci. 2023 Jan 24;24(3):2287. doi: 10.3390/ijms24032287.
8
Complete mitochondrial genome assembly and comparison of var. cv. .完整线粒体基因组组装及[品种名称]变种的比较。 需注意,原文中“var. cv..”表述不太完整准确,可能存在信息缺失,这里是根据常见的格式进行的大致翻译。
Front Plant Sci. 2023 Jan 19;14:1117002. doi: 10.3389/fpls.2023.1117002. eCollection 2023.
9
The complete mitochondrial genome of (cladosporiaceae, dothideomycetes).(枝孢科,座囊菌纲)的完整线粒体基因组。
Mitochondrial DNA B Resour. 2023 Jan 25;8(1):164-166. doi: 10.1080/23802359.2023.2167474. eCollection 2023.
10
Defining the lipidome of Arabidopsis leaf mitochondria: Specific lipid complement and biosynthesis capacity.定义拟南芥叶片线粒体的脂类组:特定的脂质组成和生物合成能力。
Plant Physiol. 2023 Apr 3;191(4):2185-2203. doi: 10.1093/plphys/kiad035.