• 文献检索
  • 文档翻译
  • 深度研究
  • 学术资讯
  • Suppr Zotero 插件Zotero 插件
  • 邀请有礼
  • 套餐&价格
  • 历史记录
应用&插件
Suppr Zotero 插件Zotero 插件浏览器插件Mac 客户端Windows 客户端微信小程序
定价
高级版会员购买积分包购买API积分包
服务
文献检索文档翻译深度研究API 文档MCP 服务
关于我们
关于 Suppr公司介绍联系我们用户协议隐私条款
关注我们

Suppr 超能文献

核心技术专利:CN118964589B侵权必究
粤ICP备2023148730 号-1Suppr @ 2026

文献检索

告别复杂PubMed语法,用中文像聊天一样搜索,搜遍4000万医学文献。AI智能推荐,让科研检索更轻松。

立即免费搜索

文件翻译

保留排版,准确专业,支持PDF/Word/PPT等文件格式,支持 12+语言互译。

免费翻译文档

深度研究

AI帮你快速写综述,25分钟生成高质量综述,智能提取关键信息,辅助科研写作。

立即免费体验

FXN 表达与白色脂肪细胞脂解作用的相互作用在弗里德里希共济失调症小鼠模型中对胰岛素敏感性起着关键作用。

Interplay of FXN expression and lipolysis in white adipocytes plays a critical role in insulin sensitivity in Friedreich's ataxia mouse model.

机构信息

Jiangsu Key Laboratory of Molecular Medicine, Medical School, Nanjing University, Nanjing, 210093, People's Republic of China.

Endocrinology Department, Yancheng First People's Hospital, Affiliated Hospital of Medical School, Nanjing University, Yancheng, 224000, People's Republic of China.

出版信息

Sci Rep. 2024 Aug 27;14(1):19876. doi: 10.1038/s41598-024-71099-7.

DOI:10.1038/s41598-024-71099-7
PMID:39191875
原文链接:https://pmc.ncbi.nlm.nih.gov/articles/PMC11350209/
Abstract

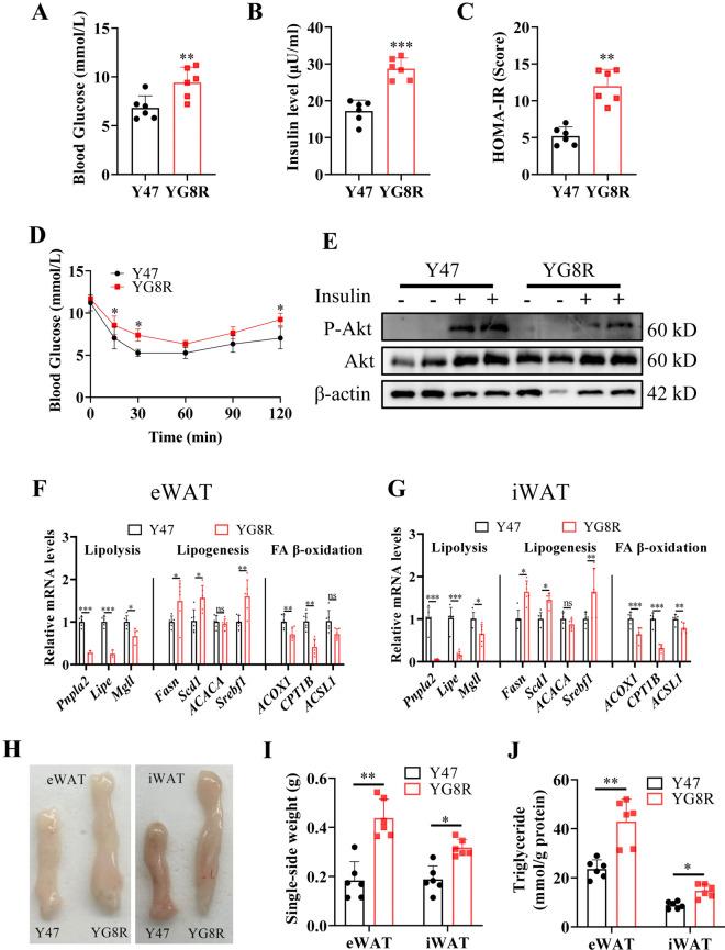
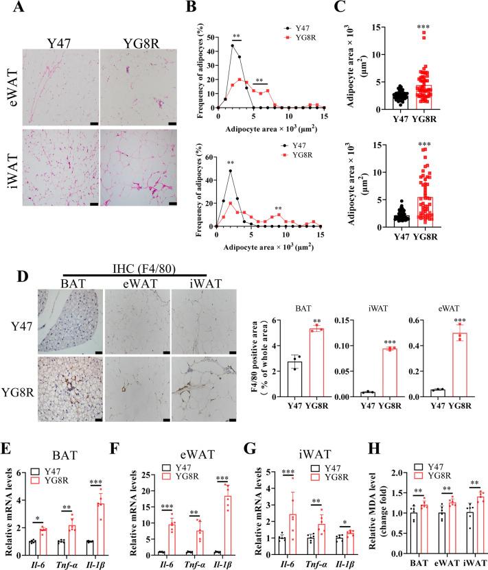
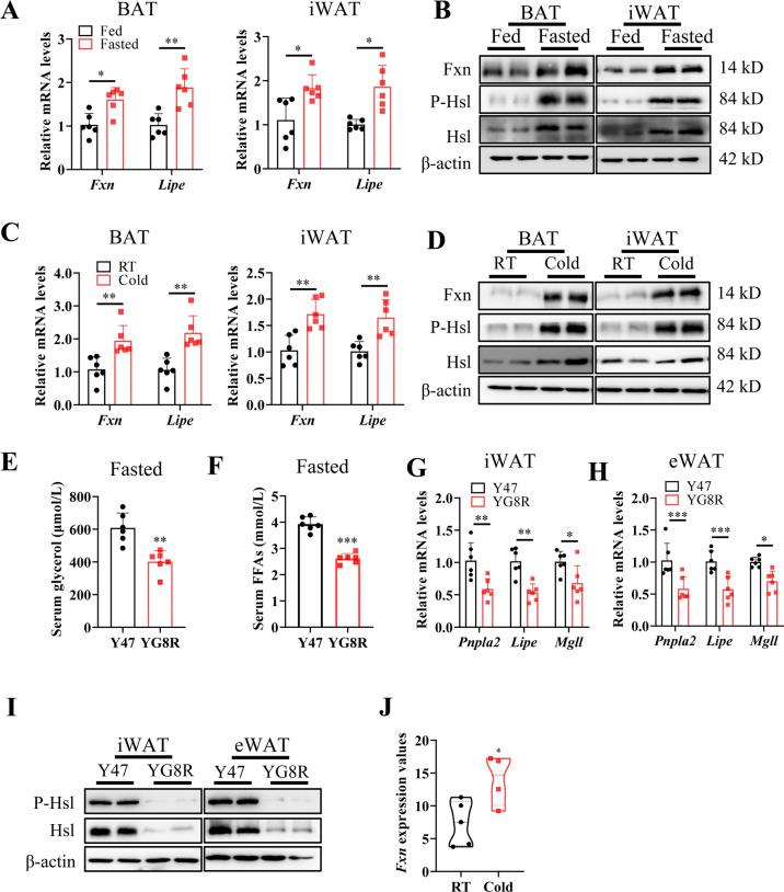
Frataxin (FXN) is required for iron-sulfur cluster biogenesis, and its loss causes the early-onset neurodegenerative disease Friedreich ataxia (FRDA). Loss of FXN is a susceptibility factor in the development of diabetes, a common metabolic complication after myocardial hypertrophy in patients with FRDA. The underlying mechanism of FXN deficient-induced hyperglycemia in FRDA is, however, poorly understood. In this study, we confirmed that the FXN deficiency mouse model YG8R develops insulin resistance in elder individuals by disturbing lipid metabolic homeostasis in adipose tissues. Evaluation of lipolysis, lipogenesis, and fatty acid β-oxidation showed that lipolysis is most severely affected in white adipose tissues. Consistently, FXN deficiency significantly decreased expression of lipolytic genes encoding adipose triglyceride lipase (Atgl) and hormone-sensitive lipase (Hsl) resulting in adipocyte enlargement and inflammation. Lipolysis induction by fasting or cold exposure remarkably upregulated FXN expression, though FXN deficiency lessened the competency of lipolysis compared with the control or wild type mice. Moreover, we found that the impairment of lipolysis was present at a young age, a few months earlier than hyperglycemia and insulin resistance. Forskolin, an activator of lipolysis, or pioglitazone, an agonist of PPARγ, improved insulin sensitivity in FXN-deficient adipocytes or mice. We uncovered the interplay between FXN expression and lipolysis and found that impairment of lipolysis, particularly the white adipocytes, is an early event, likely, as a primary cause for insulin resistance in FRDA patients at later age.

摘要

铁硫簇生物发生所需的 frataxin(FXN),其缺失会导致早发性神经退行性疾病弗里德里希共济失调症(FRDA)。FXN 的缺失是 FRDA 患者心肌肥厚后发生糖尿病这一常见代谢并发症的易感因素。然而,FRDA 中 FXN 缺乏引起高血糖的潜在机制仍不清楚。在这项研究中,我们通过扰乱脂肪组织中脂质代谢稳态,证实了 FXN 缺陷型 YG8R 小鼠模型在老年个体中存在胰岛素抵抗。对脂肪分解、脂肪生成和脂肪酸 β-氧化的评估表明,白色脂肪组织中的脂肪分解受到的影响最为严重。一致地,FXN 缺乏显著降低了脂肪甘油三酯脂肪酶(Atgl)和激素敏感脂肪酶(Hsl)等脂肪分解基因的表达,导致脂肪细胞增大和炎症。禁食或冷暴露诱导的脂肪分解显著上调了 FXN 的表达,尽管 FXN 缺乏使脂肪分解的能力比对照或野生型小鼠减弱。此外,我们发现脂肪分解的损伤出现在年轻时期,比高血糖和胰岛素抵抗早几个月。脂肪分解的激活剂 forskolin 或 PPARγ 的激动剂吡格列酮改善了 FXN 缺陷型脂肪细胞或小鼠的胰岛素敏感性。我们揭示了 FXN 表达与脂肪分解之间的相互作用,并发现脂肪分解的损伤,尤其是白色脂肪细胞,是 FRDA 患者后期胰岛素抵抗的早期事件,可能是主要原因。

https://cdn.ncbi.nlm.nih.gov/pmc/blobs/8ac0/11350209/b6cc6573f18f/41598_2024_71099_Fig7_HTML.jpg
https://cdn.ncbi.nlm.nih.gov/pmc/blobs/8ac0/11350209/6ca2b2597c40/41598_2024_71099_Fig1_HTML.jpg
https://cdn.ncbi.nlm.nih.gov/pmc/blobs/8ac0/11350209/1452ec9343ed/41598_2024_71099_Fig2_HTML.jpg
https://cdn.ncbi.nlm.nih.gov/pmc/blobs/8ac0/11350209/de1583967ff0/41598_2024_71099_Fig3_HTML.jpg
https://cdn.ncbi.nlm.nih.gov/pmc/blobs/8ac0/11350209/71260e8298c3/41598_2024_71099_Fig4_HTML.jpg
https://cdn.ncbi.nlm.nih.gov/pmc/blobs/8ac0/11350209/fb042801aacb/41598_2024_71099_Fig5_HTML.jpg
https://cdn.ncbi.nlm.nih.gov/pmc/blobs/8ac0/11350209/8911af0e2d5e/41598_2024_71099_Fig6_HTML.jpg
https://cdn.ncbi.nlm.nih.gov/pmc/blobs/8ac0/11350209/b6cc6573f18f/41598_2024_71099_Fig7_HTML.jpg
https://cdn.ncbi.nlm.nih.gov/pmc/blobs/8ac0/11350209/6ca2b2597c40/41598_2024_71099_Fig1_HTML.jpg
https://cdn.ncbi.nlm.nih.gov/pmc/blobs/8ac0/11350209/1452ec9343ed/41598_2024_71099_Fig2_HTML.jpg
https://cdn.ncbi.nlm.nih.gov/pmc/blobs/8ac0/11350209/de1583967ff0/41598_2024_71099_Fig3_HTML.jpg
https://cdn.ncbi.nlm.nih.gov/pmc/blobs/8ac0/11350209/71260e8298c3/41598_2024_71099_Fig4_HTML.jpg
https://cdn.ncbi.nlm.nih.gov/pmc/blobs/8ac0/11350209/fb042801aacb/41598_2024_71099_Fig5_HTML.jpg
https://cdn.ncbi.nlm.nih.gov/pmc/blobs/8ac0/11350209/8911af0e2d5e/41598_2024_71099_Fig6_HTML.jpg
https://cdn.ncbi.nlm.nih.gov/pmc/blobs/8ac0/11350209/b6cc6573f18f/41598_2024_71099_Fig7_HTML.jpg

相似文献

1
Interplay of FXN expression and lipolysis in white adipocytes plays a critical role in insulin sensitivity in Friedreich's ataxia mouse model.FXN 表达与白色脂肪细胞脂解作用的相互作用在弗里德里希共济失调症小鼠模型中对胰岛素敏感性起着关键作用。
Sci Rep. 2024 Aug 27;14(1):19876. doi: 10.1038/s41598-024-71099-7.
2
Frataxin deficiency induces lipid accumulation and affects thermogenesis in brown adipose tissue.铁蛋白缺乏诱导脂质积累并影响棕色脂肪组织的产热。
Cell Death Dis. 2020 Jan 23;11(1):51. doi: 10.1038/s41419-020-2253-2.
3
Mitochondrial damage and senescence phenotype of cells derived from a novel frataxin G127V point mutation mouse model of Friedreich's ataxia.弗里德里希共济失调症新型铁蛋白 G127V 点突变小鼠模型来源的细胞线粒体损伤和衰老表型。
Dis Model Mech. 2020 Jul 27;13(7):dmm045229. doi: 10.1242/dmm.045229.
4
PPAR gamma agonist leriglitazone improves frataxin-loss impairments in cellular and animal models of Friedreich Ataxia.过氧化物酶体增殖物激活受体 γ 激动剂利拉列酮改善弗里德里希共济失调细胞和动物模型中的 frataxin 缺失损伤。
Neurobiol Dis. 2021 Jan;148:105162. doi: 10.1016/j.nbd.2020.105162. Epub 2020 Nov 7.
5
A Comprehensive Transcriptome Analysis Identifies FXN and BDNF as Novel Targets of miRNAs in Friedreich's Ataxia Patients.全面转录组分析鉴定出 FXN 和 BDNF 是弗里德里希共济失调患者中 miRNA 的新靶点。
Mol Neurobiol. 2020 Jun;57(6):2639-2653. doi: 10.1007/s12035-020-01899-1. Epub 2020 Apr 14.
6
Posttranslational regulation of mitochondrial frataxin and identification of compounds that increase frataxin levels in Friedreich's ataxia.翻译:翻译:线粒体 frataxin 的翻译后调控及增加弗里德里希共济失调中 frataxin 水平的化合物的鉴定。
J Biol Chem. 2022 Jun;298(6):101982. doi: 10.1016/j.jbc.2022.101982. Epub 2022 Apr 25.
7
A role for astrocytes in cerebellar deficits in frataxin deficiency: Protection by insulin-like growth factor I.星形胶质细胞在弗里德reich共济失调症中对小脑功能缺陷的作用:胰岛素样生长因子I的保护作用
Mol Cell Neurosci. 2017 Apr;80:100-110. doi: 10.1016/j.mcn.2017.02.008. Epub 2017 Mar 7.
8
Inhibition of the SUV4-20 H1 histone methyltransferase increases frataxin expression in Friedreich's ataxia patient cells.抑制 SUV4-20 H1 组蛋白甲基转移酶可增加弗里德里希共济失调患者细胞中的铁蛋白表达。
J Biol Chem. 2020 Dec 25;295(52):17973-17985. doi: 10.1074/jbc.RA120.015533. Epub 2020 Oct 7.
9
Missense mutations linked to friedreich ataxia have different but synergistic effects on mitochondrial frataxin isoforms.与弗里德赖希共济失调相关的错义突变对线粒体 frataxin 同工型有不同但协同的影响。
J Biol Chem. 2013 Feb 8;288(6):4116-27. doi: 10.1074/jbc.M112.435263. Epub 2012 Dec 26.
10
A modified mouse model of Friedreich's ataxia with conditional allele homozygosity delays onset of cardiomyopathy.条件性等位基因纯合的弗里德里希共济失调改良鼠模型可延迟心肌病的发病。
Am J Physiol Heart Circ Physiol. 2024 Feb 1;326(2):H357-H369. doi: 10.1152/ajpheart.00496.2023. Epub 2023 Dec 1.

引用本文的文献

1
Effects of different Lys/Met ratios on the antioxidant capacity, tissue morphology, and fatty acid composition of subcutaneous fat in Tibetan sheep on low-protein diets: a lipidomic analysis.不同赖氨酸/蛋氨酸比例对低蛋白日粮藏羊皮下脂肪抗氧化能力、组织形态及脂肪酸组成的影响:脂质组学分析
Front Vet Sci. 2025 Jan 30;11:1528331. doi: 10.3389/fvets.2024.1528331. eCollection 2024.

本文引用的文献

1
Butyrate prevents visceral adipose tissue inflammation and metabolic alterations in a Friedreich's ataxia mouse model.丁酸盐可预防弗里德赖希共济失调小鼠模型中的内脏脂肪组织炎症和代谢改变。
iScience. 2023 Aug 28;26(10):107713. doi: 10.1016/j.isci.2023.107713. eCollection 2023 Oct 20.
2
Adipose METTL14-Elicited N -Methyladenosine Promotes Obesity, Insulin Resistance, and NAFLD Through Suppressing β Adrenergic Signaling and Lipolysis.脂肪组织 METTL14 诱导的 N6 -甲基腺苷促进肥胖、胰岛素抵抗和非酒精性脂肪性肝病通过抑制β肾上腺素能信号和脂解。
Adv Sci (Weinh). 2023 Oct;10(28):e2301645. doi: 10.1002/advs.202301645. Epub 2023 Aug 1.
3
Cdo1 promotes PPARγ-mediated adipose tissue lipolysis in male mice.
Cdo1 促进雄性小鼠中 PPARγ 介导的脂肪组织脂解。
Nat Metab. 2022 Oct;4(10):1352-1368. doi: 10.1038/s42255-022-00644-3. Epub 2022 Oct 17.
4
Dietary exposure to polystyrene nanoplastics impairs fasting-induced lipolysis in adipose tissue from high-fat diet fed mice.膳食暴露于聚苯乙烯纳米塑料会损害高脂肪饮食喂养的小鼠脂肪组织中的禁食诱导的脂肪分解。
J Hazard Mater. 2022 Oct 15;440:129698. doi: 10.1016/j.jhazmat.2022.129698. Epub 2022 Jul 28.
5
Skin fibroblast metabolomic profiling reveals that lipid dysfunction predicts the severity of Friedreich's ataxia.皮肤成纤维细胞代谢组学分析显示脂代谢功能障碍可预测弗里德赖希共济失调的严重程度。
J Lipid Res. 2022 Sep;63(9):100255. doi: 10.1016/j.jlr.2022.100255. Epub 2022 Jul 16.
6
Frataxin deficiency lowers lean mass and triggers the integrated stress response in skeletal muscle.铁蛋白缺乏降低瘦肉量并引发骨骼肌的综合应激反应。
JCI Insight. 2022 May 9;7(9):e155201. doi: 10.1172/jci.insight.155201.
7
Friedreich's Ataxia related Diabetes: Epidemiology and management practices.弗里德里希共济失调相关糖尿病:流行病学和管理实践。
Diabetes Res Clin Pract. 2022 Apr;186:109828. doi: 10.1016/j.diabres.2022.109828. Epub 2022 Mar 14.
8
SS-31 efficacy in a mouse model of Friedreich ataxia by upregulation of frataxin expression.SS-31 通过上调 frataxin 表达在弗里德里希共济失调小鼠模型中的疗效。
Hum Mol Genet. 2021 Dec 27;31(2):176-188. doi: 10.1093/hmg/ddab232.
9
PPAR gamma agonist leriglitazone improves frataxin-loss impairments in cellular and animal models of Friedreich Ataxia.过氧化物酶体增殖物激活受体 γ 激动剂利拉列酮改善弗里德里希共济失调细胞和动物模型中的 frataxin 缺失损伤。
Neurobiol Dis. 2021 Jan;148:105162. doi: 10.1016/j.nbd.2020.105162. Epub 2020 Nov 7.
10
CD36 facilitates fatty acid uptake by dynamic palmitoylation-regulated endocytosis.CD36 通过动态棕榈酰化调控的内吞作用促进脂肪酸摄取。
Nat Commun. 2020 Sep 21;11(1):4765. doi: 10.1038/s41467-020-18565-8.