Department of Pathology, Anatomy, and Cell Biology, Sidney Kimmel Medical College and.
MitoCare Center, Thomas Jefferson University, Philadelphia, Pennsylvania, USA.
JCI Insight. 2022 May 9;7(9):e155201. doi: 10.1172/jci.insight.155201.
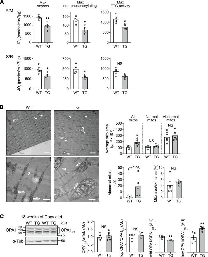
Friedreich's ataxia (FRDA) is an inherited disorder caused by reduced levels of frataxin (FXN), which is required for iron-sulfur cluster biogenesis. Neurological and cardiac comorbidities are prominent and have been a major focus of study. Skeletal muscle has received less attention despite indications that FXN loss affects it. Here, we show that lean mass is lower, whereas body mass index is unaltered, in separate cohorts of adults and children with FRDA. In adults, lower lean mass correlated with disease severity. To further investigate FXN loss in skeletal muscle, we used a transgenic mouse model of whole-body inducible and progressive FXN depletion. There was little impact of FXN loss when FXN was approximately 20% of control levels. When residual FXN was approximately 5% of control levels, muscle mass was lower along with absolute grip strength. When we examined mechanisms that can affect muscle mass, only global protein translation was lower, accompanied by integrated stress response (ISR) activation. Also in mice, aerobic exercise training, initiated prior to the muscle mass difference, improved running capacity, yet, muscle mass and the ISR remained as in untrained mice. Thus, FXN loss can lead to lower lean mass, with ISR activation, both of which are insensitive to exercise training.
弗里德里希共济失调(FRDA)是一种遗传性疾病,由 frataxin(FXN)水平降低引起,FXN 是铁硫簇生物发生所必需的。神经和心脏合并症很突出,一直是研究的重点。尽管有迹象表明 FXN 缺失会影响骨骼肌,但骨骼肌受到的关注较少。在这里,我们表明 FRDA 成人和儿童的两个独立队列的瘦体重较低,而体重指数不变。在成年人中,较低的瘦体重与疾病严重程度相关。为了进一步研究骨骼肌中 FXN 的缺失,我们使用了一种全身性诱导和进行性 FXN 耗竭的转基因小鼠模型。当 FXN 约为对照水平的 20%时,FXN 缺失的影响很小。当剩余 FXN 约为对照水平的 5%时,肌肉质量较低,绝对握力也较低。当我们研究可能影响肌肉质量的机制时,只有整体蛋白质翻译降低,伴随着整合应激反应(ISR)的激活。同样在小鼠中,在肌肉质量差异出现之前开始的有氧运动训练改善了跑步能力,但肌肉质量和 ISR 仍然与未经训练的小鼠一样。因此,FXN 缺失可导致瘦体重降低,并伴有 ISR 激活,这两者对运动训练均不敏感。