Suppr超能文献

[具体物质]和[具体物质]对冕宁火腿微生物多样性及风味的影响

Influence of and on Microbial Diversity and Flavor of Mianning Hams.

作者信息

Wang Wenli, Zhu Yanli, Wang Wei, Zhang Jiamin, He Daolin, Ji Lili, Chen Lin

机构信息

Key Laboratory for Meat Processing of Sichuan Province, Chengdu University, Chengdu 610100, China.

Chongqing General Station of Animal Husbandry Technology Extension, Chongqing 405400, China.

出版信息

Foods. 2024 Aug 8;13(16):2494. doi: 10.3390/foods13162494.

Abstract

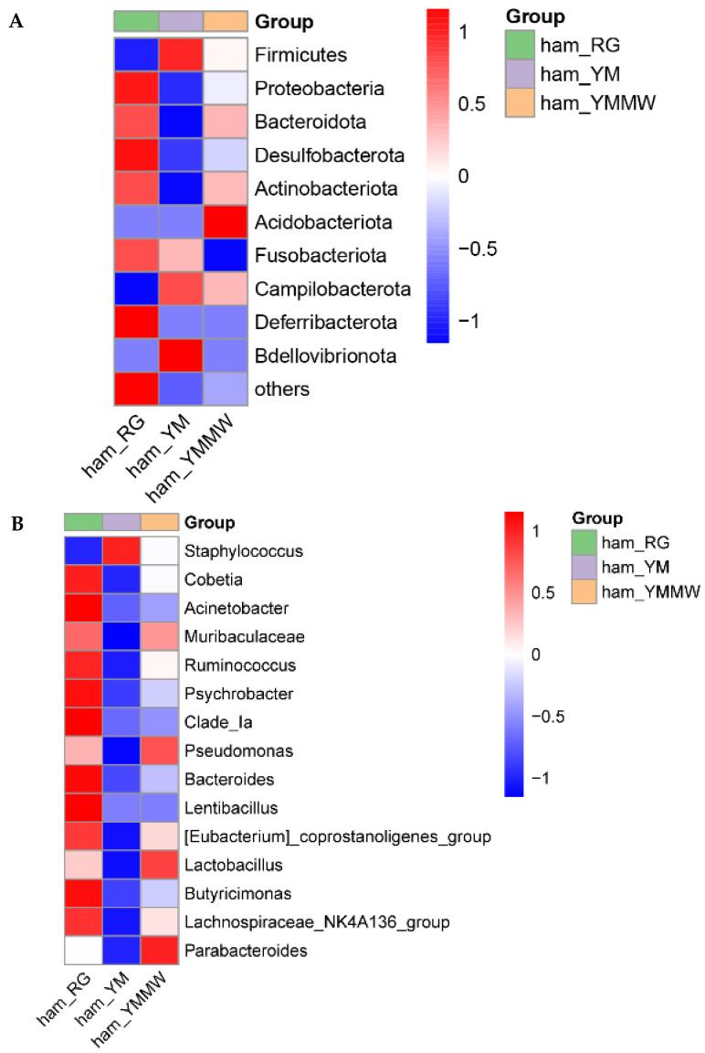
Mianning ham is a traditional meat product in China. In this experiment, solid-phase microextraction-gas chromatography (SPME-GC-MS) and high-throughput sequencing were used to study the effects of adding and adding the mixture of and on the flavor and microbiology of Mianning ham. The results showed that the addition of the ferments resulted in an increase in the abundance of both the dominant bacterial phylum (Thick-walled Bacteria) and the dominant fungal phylum (Ascomycota). The variety of volatile flavor substances and key flavor substances increased after adding fermentation agents. A free amino acid analysis showed that hams from the and group had significantly higher umami flavor amino acids than the control group and group. Therefore, inoculation with and favored the dominant bacteria and flavor of Mianning ham.

摘要

冕宁火腿是中国的传统肉制品。在本实验中,采用固相微萃取-气相色谱联用技术(SPME-GC-MS)和高通量测序技术,研究添加[具体物质1]以及添加[具体物质1]与[具体物质2]的混合物对冕宁火腿风味和微生物的影响。结果表明,添加发酵剂导致优势细菌门(厚壁菌门)和优势真菌门(子囊菌门)的丰度均增加。添加发酵剂后,挥发性风味物质的种类和关键风味物质增加。游离氨基酸分析表明,[具体物质1]组和[具体物质1+具体物质2]组火腿的鲜味氨基酸含量显著高于对照组和[具体物质2]组。因此,接种[具体物质1]和[具体物质2]有利于冕宁火腿的优势菌和风味形成。

https://cdn.ncbi.nlm.nih.gov/pmc/blobs/8f34/11353502/fc5310c1d4f0/foods-13-02494-g001a.jpg

文献检索

告别复杂PubMed语法,用中文像聊天一样搜索,搜遍4000万医学文献。AI智能推荐,让科研检索更轻松。

立即免费搜索

文件翻译

保留排版,准确专业,支持PDF/Word/PPT等文件格式,支持 12+语言互译。

免费翻译文档

深度研究

AI帮你快速写综述,25分钟生成高质量综述,智能提取关键信息,辅助科研写作。

立即免费体验