Suppr超能文献

人诱导多能干细胞衍生的视网膜类器官来源的外泌体增强角膜上皮伤口愈合。

Exosomes from Human iPSC-Derived Retinal Organoids Enhance Corneal Epithelial Wound Healing.

机构信息

Department of Ophthalmology, College of Medicine, Soonchunhyang University, Cheonan 31151, Republic of Korea.

Department of Ophthalmology, Soonchunhyang University Bucheon, 170, Jomaru-ro, Bucheon 14584, Republic of Korea.

出版信息

Int J Mol Sci. 2024 Aug 16;25(16):8925. doi: 10.3390/ijms25168925.

Abstract

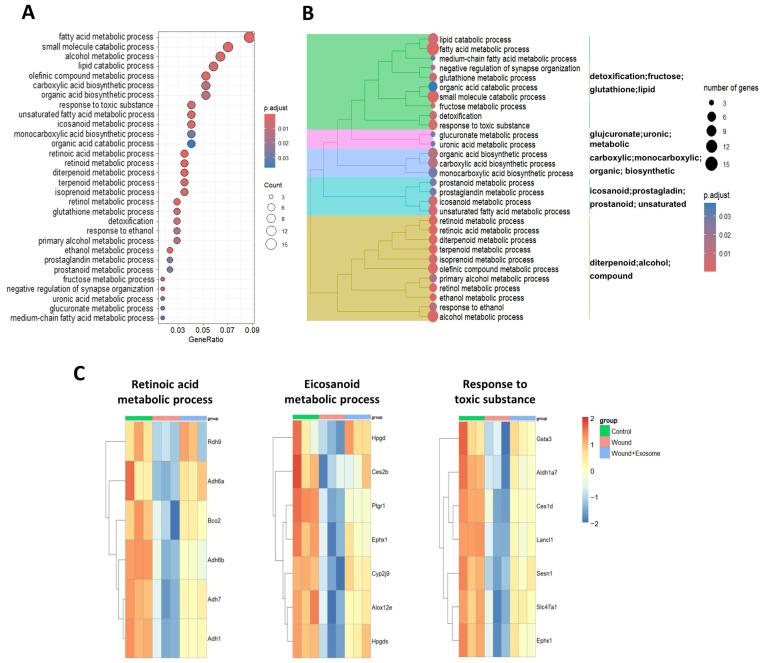
This study investigated the therapeutic effects of exosomes derived from human-induced pluripotent stem cell (hiPSC)-derived retinal organoids (ROs) on corneal epithelial wound healing. Exosomes were isolated from the culture medium of the hiPSC-derived ROs (Exo-ROs) using ultracentrifugation, and then they were characterized by a nanoparticle tracking analysis and transmission electron microscopy. In a murine model of corneal epithelial wounds, these exosomes were topically applied to evaluate their healing efficacy. The results demonstrated that the exosome-treated eyes showed significantly enhanced wound closures compared with the controls at 24 h post-injury. The 5-ethyl-2'-deoxyuridine assay and quantitative reverse transcription polymerase chain reaction revealed a substantial increase in cell proliferation and a decrease in inflammatory marker contents in the exosome-treated group. The RNA sequencing and exosomal microRNA analysis revealed that the Exo-RO treatment targeted various pathways related to inflammation and cell proliferation, including the PI3K-Akt, TNF, MAPK, and IL-17 signaling pathways. Moreover, the upregulation of genes related to retinoic acid and eicosanoid metabolism may have enhanced corneal epithelial healing in the eyes treated with the Exo-ROs. These findings suggest that hiPSC-derived RO exosomes could be novel therapeutic agents for promoting corneal epithelial wound healing.

摘要

本研究探讨了人诱导多能干细胞(hiPSC)衍生的视网膜类器官(RO)衍生的外泌体对角膜上皮伤口愈合的治疗效果。使用超速离心法从 hiPSC 衍生的 RO(Exo-RO)的培养上清液中分离出外泌体,然后通过纳米颗粒跟踪分析和透射电子显微镜对其进行表征。在角膜上皮伤口的小鼠模型中,将这些外泌体局部应用以评估其愈合效果。结果表明,与损伤后 24 h 的对照组相比,外泌体处理的眼睛的伤口闭合明显增强。5-乙基-2'-脱氧尿苷测定和定量逆转录聚合酶链反应显示,外泌体处理组的细胞增殖显著增加,炎症标志物含量降低。RNA 测序和外泌体 microRNA 分析表明,Exo-RO 处理针对与炎症和细胞增殖相关的各种途径,包括 PI3K-Akt、TNF、MAPK 和 IL-17 信号通路。此外,与视黄酸和类二十烷酸代谢相关的基因的上调可能增强了 Exo-RO 处理的眼睛中的角膜上皮愈合。这些发现表明,hiPSC 衍生的 RO 外泌体可能是促进角膜上皮伤口愈合的新型治疗剂。

https://cdn.ncbi.nlm.nih.gov/pmc/blobs/b1c6/11354741/83d6abe3c509/ijms-25-08925-g001.jpg

文献检索

告别复杂PubMed语法,用中文像聊天一样搜索,搜遍4000万医学文献。AI智能推荐,让科研检索更轻松。

立即免费搜索

文件翻译

保留排版,准确专业,支持PDF/Word/PPT等文件格式,支持 12+语言互译。

免费翻译文档

深度研究

AI帮你快速写综述,25分钟生成高质量综述,智能提取关键信息,辅助科研写作。

立即免费体验