• 文献检索
  • 文档翻译
  • 深度研究
  • 学术资讯
  • Suppr Zotero 插件Zotero 插件
  • 邀请有礼
  • 套餐&价格
  • 历史记录
应用&插件
Suppr Zotero 插件Zotero 插件浏览器插件Mac 客户端Windows 客户端微信小程序
定价
高级版会员购买积分包购买API积分包
服务
文献检索文档翻译深度研究API 文档MCP 服务
关于我们
关于 Suppr公司介绍联系我们用户协议隐私条款
关注我们

Suppr 超能文献

核心技术专利:CN118964589B侵权必究
粤ICP备2023148730 号-1Suppr @ 2026

文献检索

告别复杂PubMed语法,用中文像聊天一样搜索,搜遍4000万医学文献。AI智能推荐,让科研检索更轻松。

立即免费搜索

文件翻译

保留排版,准确专业,支持PDF/Word/PPT等文件格式,支持 12+语言互译。

免费翻译文档

深度研究

AI帮你快速写综述,25分钟生成高质量综述,智能提取关键信息,辅助科研写作。

立即免费体验

长期种植玉米、大豆和小麦时,耕作和作物轮作对不同土壤深度参与碳氮循环的土壤微生物的分层效应

Stratified Effects of Tillage and Crop Rotations on Soil Microbes in Carbon and Nitrogen Cycles at Different Soil Depths in Long-Term Corn, Soybean, and Wheat Cultivation.

作者信息

Shi Yichao, Gahagan Alison Claire, Morrison Malcolm J, Gregorich Edward, Lapen David R, Chen Wen

机构信息

Ottawa Research and Development Centre, Agriculture and Agri-Food Canada, 960 Carling Ave., Ottawa, ON K1A 0C6, Canada.

Department of Biology, University of Ottawa, 60 Marie Curie Prv., Ottawa, ON K1N 6N5, Canada.

出版信息

Microorganisms. 2024 Aug 10;12(8):1635. doi: 10.3390/microorganisms12081635.

DOI:10.3390/microorganisms12081635
PMID:39203479
原文链接:https://pmc.ncbi.nlm.nih.gov/articles/PMC11356494/
Abstract

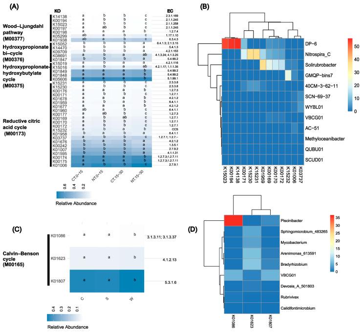
Understanding the soil bacterial communities involved in carbon (C) and nitrogen (N) cycling can inform beneficial tillage and crop rotation practices for sustainability and crop production. This study evaluated soil bacterial diversity, compositional structure, and functions associated with C-N cycling at two soil depths (0-15 cm and 15-30 cm) under long-term tillage (conventional tillage [CT] and no-till [NT]) and crop rotation (monocultures of corn, soybean, and wheat and corn-soybean-wheat rotation) systems. The soil microbial communities were characterized by metabarcoding the 16S rRNA gene V4-V5 regions using Illumina MiSeq. The results showed that long-term NT reduced the soil bacterial diversity at 15-30 cm compared to CT, while no significant differences were found at 0-15 cm. The bacterial communities differed significantly at the two soil depths under NT but not under CT. Notably, over 70% of the tillage-responding KEGG orthologs (KOs) associated with C fixation (primarily in the reductive citric acid cycle) were more abundant under NT than under CT at both depths. The tillage practices significantly affected bacteria involved in biological nitrogen (N) fixation at the 0-15 cm soil depth, as well as bacteria involved in denitrification at both soil depths. The crop type and rotation regimes had limited effects on bacterial diversity and structure but significantly affected specific C-N-cycling genes. For instance, three KOs associated with the Calvin-Benson cycle for C fixation and four KOs related to various N-cycling processes were more abundant in the soil of wheat than in that of corn or soybean. These findings indicate that the long-term tillage practices had a greater influence than crop rotation on the soil bacterial communities, particularly in the C- and N-cycling processes. Integrated management practices that consider the combined effects of tillage, crop rotation, and crop types on soil bacterial functional groups are essential for sustainable agriculture.

摘要

了解参与碳(C)和氮(N)循环的土壤细菌群落,可为可持续性和作物生产的有益耕作及作物轮作实践提供参考。本研究评估了长期耕作(传统耕作[CT]和免耕[NT])及作物轮作(玉米、大豆和小麦单作以及玉米-大豆-小麦轮作)系统下,两个土壤深度(0-15厘米和15-30厘米)处与碳氮循环相关的土壤细菌多样性、组成结构和功能。利用Illumina MiSeq对16S rRNA基因V4-V5区域进行元条形码分析,对土壤微生物群落进行了表征。结果表明,与CT相比,长期NT降低了15-30厘米深度处的土壤细菌多样性,而在0-15厘米深度处未发现显著差异。NT条件下,两个土壤深度的细菌群落差异显著,而CT条件下则不显著。值得注意的是,在两个深度处,与碳固定(主要在还原性柠檬酸循环中)相关的超过70%的对耕作有响应的京都基因和基因组百科全书直系同源基因(KEGs)在NT条件下比在CT条件下更为丰富。耕作方式显著影响了0-15厘米土壤深度处参与生物固氮的细菌,以及两个土壤深度处参与反硝化作用的细菌。作物类型和轮作制度对细菌多样性和结构的影响有限,但显著影响了特定的碳氮循环基因。例如,与卡尔文-本森循环中碳固定相关的三个KEGs以及与各种氮循环过程相关的四个KEGs在小麦土壤中比在玉米或大豆土壤中更为丰富。这些发现表明,长期耕作方式对土壤细菌群落的影响大于作物轮作,特别是在碳氮循环过程中。考虑耕作、作物轮作和作物类型对土壤细菌功能群综合影响的综合管理实践对可持续农业至关重要。

https://cdn.ncbi.nlm.nih.gov/pmc/blobs/06dc/11356494/51df8fcb8637/microorganisms-12-01635-g004.jpg
https://cdn.ncbi.nlm.nih.gov/pmc/blobs/06dc/11356494/c50864485bf0/microorganisms-12-01635-g001.jpg
https://cdn.ncbi.nlm.nih.gov/pmc/blobs/06dc/11356494/f890a02f4beb/microorganisms-12-01635-g002.jpg
https://cdn.ncbi.nlm.nih.gov/pmc/blobs/06dc/11356494/d2c4dd535d0a/microorganisms-12-01635-g003.jpg
https://cdn.ncbi.nlm.nih.gov/pmc/blobs/06dc/11356494/51df8fcb8637/microorganisms-12-01635-g004.jpg
https://cdn.ncbi.nlm.nih.gov/pmc/blobs/06dc/11356494/c50864485bf0/microorganisms-12-01635-g001.jpg
https://cdn.ncbi.nlm.nih.gov/pmc/blobs/06dc/11356494/f890a02f4beb/microorganisms-12-01635-g002.jpg
https://cdn.ncbi.nlm.nih.gov/pmc/blobs/06dc/11356494/d2c4dd535d0a/microorganisms-12-01635-g003.jpg
https://cdn.ncbi.nlm.nih.gov/pmc/blobs/06dc/11356494/51df8fcb8637/microorganisms-12-01635-g004.jpg

相似文献

1
Stratified Effects of Tillage and Crop Rotations on Soil Microbes in Carbon and Nitrogen Cycles at Different Soil Depths in Long-Term Corn, Soybean, and Wheat Cultivation.长期种植玉米、大豆和小麦时,耕作和作物轮作对不同土壤深度参与碳氮循环的土壤微生物的分层效应
Microorganisms. 2024 Aug 10;12(8):1635. doi: 10.3390/microorganisms12081635.
2
Long-Term Tillage and Crop Rotation Regimes Reshape Soil-Borne Oomycete Communities in Soybean, Corn, and Wheat Production Systems.长期耕作和作物轮作制度重塑大豆、玉米和小麦生产系统中的土传卵菌群落。
Plants (Basel). 2023 Jun 15;12(12):2338. doi: 10.3390/plants12122338.
3
Acidification in corn monocultures favor fungi, ammonia oxidizing bacteria, and nirK-denitrifier groups.在玉米单一种植中,酸化有利于真菌、氨氧化细菌和 nirK-反硝化菌群体。
Sci Total Environ. 2020 Jun 10;720:137514. doi: 10.1016/j.scitotenv.2020.137514. Epub 2020 Feb 29.
4
Effects of 30 Years of Crop Rotation and Tillage on Bacterial and Archaeal Ammonia Oxidizers.30年作物轮作和耕作对细菌和古菌氨氧化菌的影响。
J Environ Qual. 2016 May;45(3):940-8. doi: 10.2134/jeq2015.06.0331.
5
Variability and controls of soil CO fluxes under different tillage and crop residue managements in a wheat-maize double-cropping system.不同耕作和作物残茬管理措施下小麦-玉米轮作系统土壤 CO 通量的变异性及其控制。
Environ Sci Pollut Res Int. 2020 Dec;27(36):45722-45736. doi: 10.1007/s11356-020-10437-4. Epub 2020 Aug 15.
6
Carbon footprint and net carbon gain of major long-term cropping systems under no-tillage.主要免耕长期种植系统的碳足迹和净碳增益。
J Environ Manage. 2022 Apr 1;307:114505. doi: 10.1016/j.jenvman.2022.114505. Epub 2022 Jan 24.
7
No tillage combined with crop rotation improves soil microbial community composition and metabolic activity.免耕结合作物轮作可改善土壤微生物群落组成和代谢活性。
Environ Sci Pollut Res Int. 2016 Apr;23(7):6472-82. doi: 10.1007/s11356-015-5812-9. Epub 2015 Dec 3.
8
Soil total carbon and nitrogen and crop yields after eight years of tillage, crop rotation, and cultural practice.经过八年的耕作、轮作和栽培措施后的土壤总碳、总氮及作物产量。
Heliyon. 2017 Dec 28;3(12):e00481. doi: 10.1016/j.heliyon.2017.e00481. eCollection 2017 Dec.
9
Soil Microbial Indicators within Rotations and Tillage Systems.轮作和耕作系统中的土壤微生物指标
Microorganisms. 2021 Jun 8;9(6):1244. doi: 10.3390/microorganisms9061244.
10
Carbon sequestration in dryland soils and plant residue as influenced by tillage and crop rotation.免耕和作物轮作对旱地土壤碳固存及植物残体的影响
J Environ Qual. 2006 Jul 6;35(4):1341-7. doi: 10.2134/jeq2005.0131. Print 2006 Jul-Aug.

引用本文的文献

1
Evolution of the Soil Bacterial Community as a Function of Crop Management: A Metagenomic Study in Orange Tree () Plantations.土壤细菌群落随作物管理方式的演变:柑橘园的宏基因组学研究
Plants (Basel). 2025 Jun 11;14(12):1781. doi: 10.3390/plants14121781.

本文引用的文献

1
Krumholzibacteriota and Deltaproteobacteria contain rare genetic potential to liberate carbon from monoaromatic compounds in subsurface coal seams.克鲁姆霍尔兹菌门和δ-变形菌门具有从地下煤层中的单环芳烃化合物中释放碳的罕见遗传潜力。
mBio. 2024 Mar 13;15(3):e0173523. doi: 10.1128/mbio.01735-23. Epub 2024 Feb 12.
2
A comprehensive overview of the Chloroflexota community in wastewater treatment plants worldwide.全球污水处理厂中 Chloroflexota 群落的综合概述。
mSystems. 2023 Dec 21;8(6):e0066723. doi: 10.1128/msystems.00667-23. Epub 2023 Nov 22.
3
Greengenes2 unifies microbial data in a single reference tree.
Greengenes2 将微生物数据统一在一个单一的参考树中。
Nat Biotechnol. 2024 May;42(5):715-718. doi: 10.1038/s41587-023-01845-1. Epub 2023 Jul 27.
4
The potential for soil C sequestration and N fixation under different planting patterns depends on the carbon and nitrogen content and stability of soil aggregates.不同种植模式下土壤碳固存和氮固定的潜力取决于土壤团聚体的碳氮含量和稳定性。
Sci Total Environ. 2023 Nov 1;897:165430. doi: 10.1016/j.scitotenv.2023.165430. Epub 2023 Jul 13.
5
Long-Term Tillage and Crop Rotation Regimes Reshape Soil-Borne Oomycete Communities in Soybean, Corn, and Wheat Production Systems.长期耕作和作物轮作制度重塑大豆、玉米和小麦生产系统中的土传卵菌群落。
Plants (Basel). 2023 Jun 15;12(12):2338. doi: 10.3390/plants12122338.
6
Microbial autotrophy explains large-scale soil CO fixation.微生物自养解释了大规模的土壤 CO 固定。
Glob Chang Biol. 2023 Jan;29(1):231-242. doi: 10.1111/gcb.16452. Epub 2022 Oct 13.
7
Genome-Resolved Metaproteomics Decodes the Microbial and Viral Contributions to Coupled Carbon and Nitrogen Cycling in River Sediments.基于基因组解析的宏蛋白质组学解码河流沉积物中碳氮耦合循环的微生物和病毒贡献。
mSystems. 2022 Aug 30;7(4):e0051622. doi: 10.1128/msystems.00516-22. Epub 2022 Jul 21.
8
Response of cbbL-harboring microorganisms to precipitation changes in a naturally-restored grassland.携带cbbL的微生物对自然恢复草地降水变化的响应。
Sci Total Environ. 2022 Sep 10;838(Pt 2):156191. doi: 10.1016/j.scitotenv.2022.156191. Epub 2022 May 23.
9
Aeration increases soil bacterial diversity and nutrient transformation under mulching-induced hypoxic conditions.覆草导致的缺氧条件下,通气增加了土壤细菌多样性和养分转化。
Sci Total Environ. 2022 Apr 15;817:153017. doi: 10.1016/j.scitotenv.2022.153017. Epub 2022 Jan 11.
10
Transcriptional and Post-transcriptional Control of the Nitrate Respiration in Bacteria.细菌中硝酸盐呼吸的转录和转录后调控
Front Mol Biosci. 2021 May 7;8:667758. doi: 10.3389/fmolb.2021.667758. eCollection 2021.