Department of Internal Medicine III, Division of Endocrinology and Metabolism, Medical University of Vienna, 1090 Vienna, Austria.
Department of Psychiatry and Psychotherapy, Medical University of Vienna, 1090 Vienna, Austria.
Nutrients. 2024 Aug 6;16(16):2584. doi: 10.3390/nu16162584.
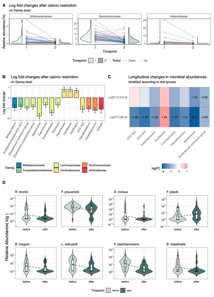
Both mental and metabolic disorders are steadily becoming more prevalent, increasing interest in non-pharmacological lifestyle interventions targeting both types of disorders. However, the combined effect of diet and psychological interventions on the gut microbiome and mental health outcomes remains underexplored. Thus, in this study, we randomized 41 women into two caloric restriction (CR) dietary groups, namely very-low-calorie diet (VLCD) and F.X. Mayr diet (FXM). The patients were then further randomized to either receive clinical psychological intervention (CPI) or no CPI. Blood and fecal samples were collected before and after two weeks of CR. Psychometric outcomes were assessed using the Perceived Stress Scale (PSS), Brief Symptom Index (BSI), and Burnout Dimension Inventory (BODI). Stool samples underwent 16S-rRNA sequencing. Upon two weeks of CR, α-diversity decreased overall and longitudinal PERMANOVA models revealed significant shifts in β-diversity according to diet, CPI, age, and body-mass-index. Furthermore, , , and decreased in abundance. However, the genus was enriched solely in FXM. CPI had a negligible effect on the microbiome. Dimension reduction models revealed clusters of taxa which distinctly associated with psychometric outcomes. Members of the family were linked to favorable psychometric outcomes after two weeks of CR. Despite α-diversity reductions after CR, enrichment of spp., solely seen in FXM, correlated with improved psychometric outcomes. This study suggests a promising direction for future interventions targeting mental health through gut microbial modulation.
精神和代谢紊乱的发病率持续上升,这使得人们对针对这两种疾病的非药物生活方式干预措施产生了浓厚的兴趣。然而,饮食和心理干预对肠道微生物群和心理健康结果的综合影响仍未得到充分探索。因此,在这项研究中,我们将 41 名女性随机分为两组进行热量限制(CR)饮食,即极低热量饮食(VLCD)和 F.X.迈尔饮食(FXM)。然后,患者进一步随机分为接受临床心理干预(CPI)或不接受 CPI。在进行 CR 两周前后采集了血液和粪便样本。使用感知压力量表(PSS)、简明症状量表(BSI)和倦怠维度量表(BODI)评估心理计量学结果。粪便样本进行了 16S-rRNA 测序。在进行两周的 CR 后,α多样性总体下降,纵向 PERMANOVA 模型显示,根据饮食、CPI、年龄和体重指数,β多样性发生了显著变化。此外, 、 、 和 丰度降低。然而, 属在 FXM 中仅被富集。CPI 对微生物组几乎没有影响。降维模型显示出与心理计量学结果明显相关的分类群簇。在进行两周的 CR 后,属于 科的成员与有利的心理计量学结果相关。尽管 CR 后α多样性减少,但仅在 FXM 中观察到的 spp. 的富集与心理计量学结果的改善相关。这项研究为通过肠道微生物群调节来针对心理健康的未来干预措施提供了一个有前途的方向。