• Suppr超能文献
  • 文献检索
  • 文档翻译
  • 深度研究
  • 学术资讯
  • Suppr Zotero 插件Zotero 插件
定价套餐&价格
应用&插件
Suppr Zotero 插件Zotero 插件浏览器插件Mac 客户端Win 客户端微信小程序
定价
会员套餐积分包API 积分包
服务
文献检索文档翻译深度研究API 文档MCP 服务
关于我们
关于 Suppr公司介绍联系我们用户协议隐私条款
关注我们

Suppr 超能文献

核心技术专利:CN118964589B侵权必究
粤ICP备2023148730 号-1Suppr @ 2026

正在获取文献详情

最多等待 10 秒,若超时请稍后重试。

文献检索

告别复杂PubMed语法,用中文像聊天一样搜索,搜遍4000万医学文献。AI智能推荐,让科研检索更轻松。

立即免费搜索

文件翻译

保留排版,准确专业,支持PDF/Word/PPT等文件格式,支持 12+语言互译。

免费翻译文档

深度研究

AI帮你快速写综述,25分钟生成高质量综述,智能提取关键信息,辅助科研写作。

立即免费体验

正在获取文献详情

最多等待 10 秒,若超时请稍后重试。

免疫原性细胞死亡(ICD)基因可预测急性髓系白血病(AML)的免疫治疗反应及治疗靶点。

Immunogenic cell death (ICD) genes predict immunotherapy response and therapeutic targets in acute myeloid leukemia (AML).

机构信息

Reproductive Center, The First Affiliated Hospital of Zhengzhou University, Zhengzhou, Henan, China.

Department of Laboratory Medicine, The Third Affiliated Hospital of Zhengzhou University, Zhengzhou, Henan, China.

出版信息

Front Genet. 2024 Aug 14;15:1419819. doi: 10.3389/fgene.2024.1419819. eCollection 2024.

DOI:10.3389/fgene.2024.1419819
PMID:39205940
原文链接:https://pmc.ncbi.nlm.nih.gov/articles/PMC11349646/
Abstract

INTRODUCTION

Numerous studies have demonstrated acute myeloid leukemia (AML) is one of the malignancies with high mortality worldwide. Immunogenic cell death (ICD) is a form of cell death that is specialised in that it triggers the body's immune response, particularly the adaptive immune response. Recent evidence has confirmed that pseudogenes are implicated in multiple human tumorigenesis and progression although lacking the function of coding protein. However, the roles of ICD-associated genes in AML remain largely unascertained.

METHODS

TCGA-AML and GSE71014 cohorts were picked out and we combined them into a merged dataset by removing the batch effect using the sva package in the R project. A consensus clustering analysis of the ICD genes in AML was performed to define subgroups. Based on the expression of 15 prognostic-related pseudogenes, we developed a prognostic model and categorized AML samples into low and high-risk groups.

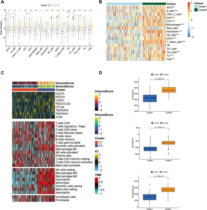
RESULTS

AML was differentiated into two subgroups (C1 and C2 clusters). Most ICD-related genes were significantly up-regulated in the C2 cluster. The single sample gene set enrichment analysis (ssGSEA) revealed that the immune cell infiltration and immune checkpoint gene expression of the C2 cluster was strongly high, suggesting that the C2 population responded well to immune checkpoint blockade (ICB) therapy and had better survival. The C1 group was sensitive to chemotherapy, including Cytarabine, Midostaurin, and Doxorubicin. On the other hand, 15 ICD-related pseudogenes were identified to be associated with AML prognosis. The receiver operator curve (ROC) analysis and nomogram manifested that our prognostic model had high accuracy in predicting survival. However, the high-risk group was sensitive to ICB therapy and chemotherapy such as Methotrexate, Cytarabine, and Axitinib while the low-risk group benefited from 5-Fluorouracil, Talazoparib, and Navitoclax therapy.

DISCUSSION

In summary, we defined two subgroups relying on 33 ICD-related genes and this classification exerted a decisive role in assessing immunotherapy and chemotherapy benefit. Significantly, a prognostic signature identified by critical ICD-related pseudogene was created. The pseudogene prognostic signature had a powerful performance in predicting prognosis and therapeutic efficacy, including immunotherapy and chemotherapy to AML. Our research points out novel implications of ICD in cancer prognosis and treatment approach choice.

摘要

引言

众多研究表明,急性髓系白血病(AML)是全球死亡率较高的恶性肿瘤之一。免疫原性细胞死亡(ICD)是一种特殊的细胞死亡形式,它能触发机体的免疫反应,尤其是适应性免疫反应。最近有证据证实,假基因虽缺乏编码蛋白质的功能,但与多种人类肿瘤的发生和进展有关。然而,ICD相关基因在AML中的作用仍 largely未确定。

方法

挑选出TCGA-AML和GSE71014队列,并使用R项目中的sva包去除批次效应,将它们合并为一个合并数据集。对AML中的ICD基因进行共识聚类分析以定义亚组。基于15个预后相关假基因的表达,我们构建了一个预后模型,并将AML样本分为低风险和高风险组。

结果

AML被分为两个亚组(C1和C2簇)。大多数ICD相关基因在C2簇中显著上调。单样本基因集富集分析(ssGSEA)显示,C2簇的免疫细胞浸润和免疫检查点基因表达强烈升高,表明C2群体对免疫检查点阻断(ICB)治疗反应良好且生存期较好。C1组对化疗敏感,包括阿糖胞苷、米哚妥林和多柔比星。另一方面,15个ICD相关假基因被确定与AML预后相关。受试者工作特征曲线(ROC)分析和列线图表明,我们的预后模型在预测生存方面具有较高的准确性。然而,高风险组对ICB治疗和化疗如甲氨蝶呤、阿糖胞苷和阿昔替尼敏感,而低风险组则受益于5-氟尿嘧啶、他拉唑帕尼和维托克拉治疗。

讨论

总之,我们基于33个ICD相关基因定义了两个亚组,这种分类在评估免疫治疗和化疗获益方面发挥了决定性作用。重要的是,创建了一个由关键ICD相关假基因确定的预后特征。该假基因预后特征在预测AML的预后和治疗疗效(包括免疫治疗和化疗)方面具有强大的性能。我们的研究指出了ICD在癌症预后和治疗方法选择方面的新意义。

https://cdn.ncbi.nlm.nih.gov/pmc/blobs/df09/11349646/41e6ef77c588/fgene-15-1419819-g008.jpg
https://cdn.ncbi.nlm.nih.gov/pmc/blobs/df09/11349646/bd00c00657dd/fgene-15-1419819-g001.jpg
https://cdn.ncbi.nlm.nih.gov/pmc/blobs/df09/11349646/978b76c07c21/fgene-15-1419819-g002.jpg
https://cdn.ncbi.nlm.nih.gov/pmc/blobs/df09/11349646/6bf8e60752fd/fgene-15-1419819-g003.jpg
https://cdn.ncbi.nlm.nih.gov/pmc/blobs/df09/11349646/6b016a63f5ab/fgene-15-1419819-g004.jpg
https://cdn.ncbi.nlm.nih.gov/pmc/blobs/df09/11349646/b34816531dc6/fgene-15-1419819-g005.jpg
https://cdn.ncbi.nlm.nih.gov/pmc/blobs/df09/11349646/79b7402c655a/fgene-15-1419819-g006.jpg
https://cdn.ncbi.nlm.nih.gov/pmc/blobs/df09/11349646/771759773189/fgene-15-1419819-g007.jpg
https://cdn.ncbi.nlm.nih.gov/pmc/blobs/df09/11349646/41e6ef77c588/fgene-15-1419819-g008.jpg
https://cdn.ncbi.nlm.nih.gov/pmc/blobs/df09/11349646/bd00c00657dd/fgene-15-1419819-g001.jpg
https://cdn.ncbi.nlm.nih.gov/pmc/blobs/df09/11349646/978b76c07c21/fgene-15-1419819-g002.jpg
https://cdn.ncbi.nlm.nih.gov/pmc/blobs/df09/11349646/6bf8e60752fd/fgene-15-1419819-g003.jpg
https://cdn.ncbi.nlm.nih.gov/pmc/blobs/df09/11349646/6b016a63f5ab/fgene-15-1419819-g004.jpg
https://cdn.ncbi.nlm.nih.gov/pmc/blobs/df09/11349646/b34816531dc6/fgene-15-1419819-g005.jpg
https://cdn.ncbi.nlm.nih.gov/pmc/blobs/df09/11349646/79b7402c655a/fgene-15-1419819-g006.jpg
https://cdn.ncbi.nlm.nih.gov/pmc/blobs/df09/11349646/771759773189/fgene-15-1419819-g007.jpg
https://cdn.ncbi.nlm.nih.gov/pmc/blobs/df09/11349646/41e6ef77c588/fgene-15-1419819-g008.jpg

相关文献

1Immunogenic cell death (ICD) genes predict immunotherapy response and therapeutic targets in acute myeloid leukemia (AML).PubMed译免疫原性细胞死亡(ICD)基因可预测急性髓系白血病(AML)的免疫治疗反应及治疗靶点。

et al.
Front Genet. 2024 Aug 14;15:1419819. doi: 10.3389/fgene.2024.1419819. eCollection 2024.

2m6A genotypes and prognostic signature for assessing the prognosis of patients with acute myeloid leukemia.PubMed译m6A 基因型和预后特征评估急性髓系白血病患者的预后。

Caizhu Fu, Ruirui Kou, Jie Meng, et al.
BMC Med Genomics. 2023 Aug 18;16(1):191. doi: 10.1186/s12920-023-01629-1.

3Development and validation of a model based on immunogenic cell death related genes to predict the prognosis and immune response to bladder urothelial carcinoma.PubMed译基于免疫原性细胞死亡相关基因的模型的开发与验证,用于预测膀胱尿路上皮癌的预后和免疫反应。

et al.
Front Oncol. 2023 Nov 10;13:1291720. doi: 10.3389/fonc.2023.1291720. eCollection 2023.

4Lysosome-related genes predict acute myeloid leukemia prognosis and response to immunotherapy.PubMed译溶酶体相关基因预测急性髓系白血病的预后和免疫治疗反应。

Peng Wan, Liang Zhong, Lihua Yu, et al.
Front Immunol. 2024 May 10;15:1384633. doi: 10.3389/fimmu.2024.1384633. eCollection 2024.

5Construction of a prognostic model of acute myeloid leukemia associated with immunogenic cell death.PubMed译构建与免疫原性细胞死亡相关的急性髓系白血病的预后模型。

Xinge Sheng, Jingyuan Lu, Jiaqi Wang, et al.
Expert Rev Hematol. 2023 Jul-Dec;16(7):543-551. doi: 10.1080/17474086.2023.2208861. Epub 2023 May 1.

6Upregulated Immunogenic Cell-Death-Associated Gene Signature Predicts Reduced Responsiveness to Immune-Checkpoint-Blockade Therapy and Poor Prognosis in High-Grade Gliomas.PubMed译上调的免疫原性细胞死亡相关基因特征预测高级别神经胶质瘤对免疫检查点阻断治疗的反应降低和预后不良。

Xin Tang, Dongfang Guo, Xi Yang, et al.
Cells. 2022 Nov 17;11(22):3655. doi: 10.3390/cells11223655.

7Comprehensive characterization of immunogenic cell death in acute myeloid leukemia revealing the association with prognosis and tumor immune microenvironment.PubMed译急性髓系白血病中免疫原性细胞死亡的综合特征揭示其与预后及肿瘤免疫微环境的关联

BMC Med Genomics. 2024 Apr 26;17(1):107. doi: 10.1186/s12920-024-01876-w.

8Immunogenic cell death related mRNAs associated signature to predict immunotherapeutic response in osteosarcoma.PubMed译与免疫原性细胞死亡相关的mRNA相关特征用于预测骨肉瘤的免疫治疗反应

et al.
Heliyon. 2024 Mar 9;10(6):e27630. doi: 10.1016/j.heliyon.2024.e27630. eCollection 2024 Mar 30.

9Molecular subtypes and a prognostic model for hepatocellular carcinoma based on immune- and immunogenic cell death-related lncRNAs.PubMed译基于免疫和免疫原性细胞死亡相关 lncRNAs 的肝细胞癌分子亚型和预后模型。

Mingang He, Wenchao Gu, Yang Gao, et al.
Front Immunol. 2022 Nov 21;13:1043827. doi: 10.3389/fimmu.2022.1043827. eCollection 2022.

10Signature identification based on immunogenic cell death-related lncRNAs to predict the prognosis and immune activity of patients with endometrial carcinoma.PubMed译基于免疫原性细胞死亡相关长链非编码RNA的特征识别以预测子宫内膜癌患者的预后和免疫活性

et al.
Transl Cancer Res. 2024 Jun 30;13(6):2913-2937. doi: 10.21037/tcr-23-2243. Epub 2024 Jun 27.

相关文献

1Comprehensive characterization of immunogenic cell death in acute myeloid leukemia revealing the association with prognosis and tumor immune microenvironment.PubMed译急性髓系白血病中免疫原性细胞死亡的综合特征揭示其与预后及肿瘤免疫微环境的关联

BMC Med Genomics. 2024 Apr 26;17(1):107. doi: 10.1186/s12920-024-01876-w.

2A novel immunogenic cell death-related classification indicates the immune landscape and predicts clinical outcome and treatment response in acute myeloid leukemia.PubMed译一种新型免疫原性细胞死亡相关分类揭示了急性髓系白血病的免疫格局,并预测其临床结局和治疗反应。

et al.
Cancer Cell Int. 2024 Apr 16;24(1):139. doi: 10.1186/s12935-024-03326-0.

3Construction of a prognostic model of acute myeloid leukemia associated with immunogenic cell death.PubMed译构建与免疫原性细胞死亡相关的急性髓系白血病的预后模型。

Xinge Sheng, Jingyuan Lu, Jiaqi Wang, et al.
Expert Rev Hematol. 2023 Jul-Dec;16(7):543-551. doi: 10.1080/17474086.2023.2208861. Epub 2023 May 1.

4Depletion of exhausted alloreactive T cells enables targeting of stem-like memory T cells to generate tumor-specific immunity.PubMed译耗竭性同种反应性 T 细胞耗竭可靶向干细胞样记忆 T 细胞,从而产生肿瘤特异性免疫。

Simone A Minnie, Olivia G Waltner, Kathleen S Ensbey, et al.
Sci Immunol. 2022 Oct 21;7(76):eabo3420. doi: 10.1126/sciimmunol.abo3420. Epub 2022 Oct 14.

5An Immunogenic Model of KRAS-Mutant Lung Cancer Enables Evaluation of Targeted Therapy and Immunotherapy Combinations.PubMed译KRAS 突变型肺癌的免疫原性模型可用于评估靶向治疗和免疫治疗的联合应用。

Jesse Boumelha, Sophie de Carné Trécesson, Emily K Law, et al.
Cancer Res. 2022 Oct 4;82(19):3435-3448. doi: 10.1158/0008-5472.CAN-22-0325.

6Immunogenic Cell Death, DAMPs and Prothymosin α as a Putative Anticancer Immune Response Biomarker.PubMed译免疫原性细胞死亡、损伤相关分子模式与胸腺素α原作为一种潜在的抗癌免疫反应生物标志物

et al.
Cells. 2022 Apr 22;11(9):1415. doi: 10.3390/cells11091415.

7Evidence supporting a role for the immune checkpoint protein B7-H3 in NK cell-mediated cytotoxicity against AML.PubMed译支持免疫检查点蛋白 B7-H3 在 NK 细胞介导的 AML 细胞毒性中的作用的证据。

Anudishi Tyagi, Stanley Ly, Fouad El-Dana, et al.
Blood. 2022 May 5;139(18):2782-2796. doi: 10.1182/blood.2021014671.

8Hematopoietic cell transplantation donor-derived memory-like NK cells functionally persist after transfer into patients with leukemia.PubMed译造血细胞移植供体来源的记忆样 NK 细胞在转移到白血病患者后在功能上持续存在。

Melissa M Berrien-Elliott, Jennifer A Foltz, David A Russler-Germain, et al.
Sci Transl Med. 2022 Feb 23;14(633):eabm1375. doi: 10.1126/scitranslmed.abm1375.

9Molecular mechanisms of thyroid cancer: A competing endogenous RNA (ceRNA) point of view.PubMed译甲状腺癌的分子机制:竞争性内源 RNA(ceRNA)观点。

Yang Liu, Suliman Khan, Lin Li, et al.
Biomed Pharmacother. 2022 Feb;146:112251. doi: 10.1016/j.biopha.2021.112251. Epub 2021 Dec 14.

10An Immunogenic Cell Death-Related Classification Predicts Prognosis and Response to Immunotherapy in Head and Neck Squamous Cell Carcinoma.PubMed译一种与免疫原性细胞死亡相关的分类预测了头颈部鳞状细胞癌的预后和免疫治疗反应。

Xinwen Wang, Shouwu Wu, Feng Liu, et al.
Front Immunol. 2021 Nov 19;12:781466. doi: 10.3389/fimmu.2021.781466. eCollection 2021.