• 文献检索
  • 文档翻译
  • 深度研究
  • 学术资讯
  • Suppr Zotero 插件Zotero 插件
  • 邀请有礼
  • 套餐&价格
  • 历史记录
应用&插件
Suppr Zotero 插件Zotero 插件浏览器插件Mac 客户端Windows 客户端微信小程序
定价
高级版会员购买积分包购买API积分包
服务
文献检索文档翻译深度研究API 文档MCP 服务
关于我们
关于 Suppr公司介绍联系我们用户协议隐私条款
关注我们

Suppr 超能文献

核心技术专利:CN118964589B侵权必究
粤ICP备2023148730 号-1Suppr @ 2026

文献检索

告别复杂PubMed语法,用中文像聊天一样搜索,搜遍4000万医学文献。AI智能推荐,让科研检索更轻松。

立即免费搜索

文件翻译

保留排版,准确专业,支持PDF/Word/PPT等文件格式,支持 12+语言互译。

免费翻译文档

深度研究

AI帮你快速写综述,25分钟生成高质量综述,智能提取关键信息,辅助科研写作。

立即免费体验

光激活抗血管联合疗法治疗脉络膜新生血管。

Light-Activated Anti-Vascular Combination Therapy against Choroidal Neovascularization.

机构信息

State Key Laboratory of Pharmaceutical Biotechnology, The University of Hong Kong, Hong Kong, 999077, China.

Department of Pharmacology and Pharmacy, Li Ka Shing Faculty of Medicine, The University of Hong Kong, Hong Kong, 999077, China.

出版信息

Adv Sci (Weinh). 2024 Oct;11(40):e2404218. doi: 10.1002/advs.202404218. Epub 2024 Aug 29.

DOI:10.1002/advs.202404218
PMID:39206706
原文链接:https://pmc.ncbi.nlm.nih.gov/articles/PMC11516295/
Abstract

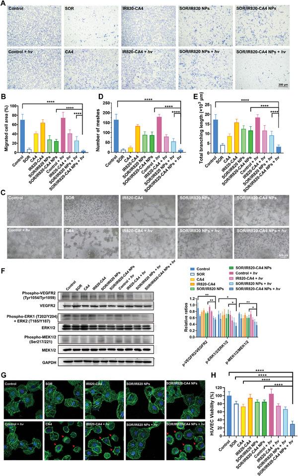
Choroidal neovascularization (CNV) underlies the crux of many angiogenic eye disorders. Although medications that target vascular endothelial growth factor (VEGF) are approved for treating CNV, their effectiveness in destroying new blood vessels is limited, and invasive intravitreal administration is required. Additionally, other drugs that destroy established neovessels, such as combretastatin A-4, may have systemic side effects that limit their therapeutic benefits. To overcome these shortcomings, a two-pronged anti-vascular approach is presented for CNV treatment using a photoactivatable nanoparticle system that can release a VEGF receptor inhibitor and a vascular disrupting agent when irradiated with 690 nm light. The nanoparticles can be injected intravenously to enable anti-angiogenic and vascular disrupting combination therapy for CNV through light irradiation to the eyes. This approach can potentiate therapeutic effects while maintaining a favorable biosafety profile for choroidal vascular diseases.

摘要

脉络膜新生血管(CNV)是许多血管生成性眼病的关键所在。虽然针对血管内皮生长因子(VEGF)的药物已被批准用于治疗 CNV,但它们在破坏新血管方面的效果有限,且需要进行侵入性的玻璃体内给药。此外,其他破坏已建立的新生血管的药物,如 combretastatin A-4,可能具有全身性副作用,限制了它们的治疗益处。为了克服这些缺点,提出了一种双管齐下的抗血管方法,用于 CNV 治疗,使用光活化纳米颗粒系统,当用 690nm 光照射时,可以释放 VEGF 受体抑制剂和血管破坏剂。这些纳米颗粒可以通过静脉注射,通过对眼睛进行光照射,实现抗血管生成和血管破坏联合治疗 CNV。这种方法可以增强治疗效果,同时保持对脉络膜血管疾病有利的生物安全性特征。

https://cdn.ncbi.nlm.nih.gov/pmc/blobs/1bf3/11516295/a48f0c7ef86c/ADVS-11-2404218-g005.jpg
https://cdn.ncbi.nlm.nih.gov/pmc/blobs/1bf3/11516295/89570f37aae5/ADVS-11-2404218-g001.jpg
https://cdn.ncbi.nlm.nih.gov/pmc/blobs/1bf3/11516295/515cb926f1d2/ADVS-11-2404218-g003.jpg
https://cdn.ncbi.nlm.nih.gov/pmc/blobs/1bf3/11516295/c40ca733fb39/ADVS-11-2404218-g002.jpg
https://cdn.ncbi.nlm.nih.gov/pmc/blobs/1bf3/11516295/b1983c7026f6/ADVS-11-2404218-g004.jpg
https://cdn.ncbi.nlm.nih.gov/pmc/blobs/1bf3/11516295/a48f0c7ef86c/ADVS-11-2404218-g005.jpg
https://cdn.ncbi.nlm.nih.gov/pmc/blobs/1bf3/11516295/89570f37aae5/ADVS-11-2404218-g001.jpg
https://cdn.ncbi.nlm.nih.gov/pmc/blobs/1bf3/11516295/515cb926f1d2/ADVS-11-2404218-g003.jpg
https://cdn.ncbi.nlm.nih.gov/pmc/blobs/1bf3/11516295/c40ca733fb39/ADVS-11-2404218-g002.jpg
https://cdn.ncbi.nlm.nih.gov/pmc/blobs/1bf3/11516295/b1983c7026f6/ADVS-11-2404218-g004.jpg
https://cdn.ncbi.nlm.nih.gov/pmc/blobs/1bf3/11516295/a48f0c7ef86c/ADVS-11-2404218-g005.jpg

相似文献

1
Light-Activated Anti-Vascular Combination Therapy against Choroidal Neovascularization.光激活抗血管联合疗法治疗脉络膜新生血管。
Adv Sci (Weinh). 2024 Oct;11(40):e2404218. doi: 10.1002/advs.202404218. Epub 2024 Aug 29.
2
Inhibition of Hypoxia-Inducible Factor-1α and Vascular Endothelial Growth Factor by Chrysin in a Rat Model of Choroidal Neovascularization.白杨素抑制脉络膜新生血管大鼠模型中低氧诱导因子-1α和血管内皮生长因子的表达。
Int J Mol Sci. 2020 Apr 18;21(8):2842. doi: 10.3390/ijms21082842.
3
Persistence of vascular empty sleeves in choroidal neovascularization after VEGF therapy in both animal models and humans.血管空鞘在抗 VEGF 治疗后仍存在于脉络膜新生血管中,这在动物模型和人类中均有体现。
Graefes Arch Clin Exp Ophthalmol. 2023 Aug;261(8):2189-2197. doi: 10.1007/s00417-023-06018-z. Epub 2023 Mar 4.
4
Novel anti-angiogenic PEDF-derived small peptides mitigate choroidal neovascularization.新型抗血管生成 PEDF 衍生小肽可减轻脉络膜新生血管。
Exp Eye Res. 2019 Nov;188:107798. doi: 10.1016/j.exer.2019.107798. Epub 2019 Sep 11.
5
Suppression of choroidal neovascularization by vasohibin-1, a vascular endothelium-derived angiogenic inhibitor.血管内皮衍生的血管生成抑制剂血管抑肽-1抑制脉络膜新生血管。
Invest Ophthalmol Vis Sci. 2011 May 17;52(6):3272-80. doi: 10.1167/iovs.10-6295.
6
Effects of an anti-VEGF-A monoclonal antibody on laser-induced choroidal neovascularization in mice: optimizing methods to quantify vascular changes.抗VEGF-A单克隆抗体对小鼠激光诱导脉络膜新生血管形成的影响:优化血管变化定量方法
Invest Ophthalmol Vis Sci. 2008 Mar;49(3):1178-83. doi: 10.1167/iovs.07-1194.
7
Inhibition of Placenta Growth Factor Reduces Subretinal Mononuclear Phagocyte Accumulation in Choroidal Neovascularization.抑制胎盘生长因子可减少脉络膜新生血管中视网膜下单核吞噬细胞的积聚。
Invest Ophthalmol Vis Sci. 2017 Oct 1;58(12):4997-5006. doi: 10.1167/iovs.16-21283.
8
Association between choroidal morphology and anti-vascular endothelial growth factor treatment outcome in myopic choroidal neovascularization.近视性脉络膜新生血管中脉络膜形态与抗血管内皮生长因子治疗效果的关系。
Invest Ophthalmol Vis Sci. 2013 Mar 1;54(3):2115-22. doi: 10.1167/iovs.12-11542.
9
Secretogranin III as a novel target for the therapy of choroidal neovascularization.分泌颗粒蛋白 III 作为脉络膜新生血管治疗的新靶点。
Exp Eye Res. 2019 Apr;181:120-126. doi: 10.1016/j.exer.2019.01.009. Epub 2019 Jan 8.
10
Apatinib, an Inhibitor of Vascular Endothelial Growth Factor Receptor 2, Suppresses Pathologic Ocular Neovascularization in Mice.阿帕替尼,一种血管内皮生长因子受体2抑制剂,可抑制小鼠病理性眼部新生血管形成。
Invest Ophthalmol Vis Sci. 2017 Jul 1;58(9):3592-3599. doi: 10.1167/iovs.17-21416.

引用本文的文献

1
External stimuli-responsive drug delivery to the posterior segment of the eye.外部刺激响应性药物递送至眼后段
Drug Deliv. 2025 Dec;32(1):2476140. doi: 10.1080/10717544.2025.2476140. Epub 2025 Mar 24.

本文引用的文献

1
Innovative Nanotechnology in Drug Delivery Systems for Advanced Treatment of Posterior Segment Ocular Diseases.创新型纳米技术在药物输送系统中的应用:用于后节眼部疾病的高级治疗。
Adv Sci (Weinh). 2024 Aug;11(32):e2403399. doi: 10.1002/advs.202403399. Epub 2024 Jun 21.
2
Red Light-Triggered Anti-Angiogenic and Photodynamic Combination Therapy of Age-Related Macular Degeneration.基于红光触发的抗血管生成和光动力联合疗法治疗年龄相关性黄斑变性。
Adv Sci (Weinh). 2023 Nov;10(31):e2301985. doi: 10.1002/advs.202301985. Epub 2023 Sep 14.
3
Challenges and strategies for ocular posterior diseases therapy via non-invasive advanced drug delivery.
经非侵入性先进药物输送治疗眼部后部疾病的挑战与策略。
J Control Release. 2023 Sep;361:191-211. doi: 10.1016/j.jconrel.2023.07.055. Epub 2023 Aug 5.
4
Recent advances of smart materials for ocular drug delivery.智能材料在眼部药物传递中的最新进展。
Adv Drug Deliv Rev. 2023 Sep;200:115006. doi: 10.1016/j.addr.2023.115006. Epub 2023 Jul 13.
5
Pathological angiogenesis: mechanisms and therapeutic strategies.病理性血管生成:机制与治疗策略。
Angiogenesis. 2023 Aug;26(3):313-347. doi: 10.1007/s10456-023-09876-7. Epub 2023 Apr 15.
6
Eyedrop-based macromolecular ophthalmic drug delivery for ocular fundus disease treatment.基于滴眼剂的高分子眼部药物传递系统用于眼底疾病治疗。
Sci Adv. 2023 Jan 27;9(4):eabq3104. doi: 10.1126/sciadv.abq3104.
7
Photoresponsive prodrug-dye nanoassembly for in-situ monitorable cancer therapy.用于原位可监测癌症治疗的光响应性前药-染料纳米组装体。
Bioeng Transl Med. 2022 Mar 12;7(3):e10311. doi: 10.1002/btm2.10311. eCollection 2022 Sep.
8
Repurposing Cyanine Photoinstability To Develop Near-Infrared Light-Activatable Nanogels for In Vivo Cargo Delivery.将花青素光不稳定性再利用开发近红外光激活纳米凝胶用于体内载药。
J Am Chem Soc. 2022 Oct 5;144(39):18101-18108. doi: 10.1021/jacs.2c08187. Epub 2022 Sep 25.
9
Targeting C3b/C4b and VEGF with a bispecific fusion protein optimized for neovascular age-related macular degeneration therapy.针对新生血管性年龄相关性黄斑变性治疗的双特异性融合蛋白,靶向 C3b/C4b 和 VEGF。
Sci Transl Med. 2022 Jun;14(647):eabj2177. doi: 10.1126/scitranslmed.abj2177. Epub 2022 Jun 1.
10
Photouncaging of Carboxylic Acids from Cyanine Dyes with Near-Infrared Light.近红外光从花青染料光解羧酸
Angew Chem Int Ed Engl. 2022 Aug 15;61(33):e202204391. doi: 10.1002/anie.202204391. Epub 2022 Jun 1.