• 文献检索
  • 文档翻译
  • 深度研究
  • 学术资讯
  • Suppr Zotero 插件Zotero 插件
  • 邀请有礼
  • 套餐&价格
  • 历史记录
应用&插件
Suppr Zotero 插件Zotero 插件浏览器插件Mac 客户端Windows 客户端微信小程序
定价
高级版会员购买积分包购买API积分包
服务
文献检索文档翻译深度研究API 文档MCP 服务
关于我们
关于 Suppr公司介绍联系我们用户协议隐私条款
关注我们

Suppr 超能文献

核心技术专利:CN118964589B侵权必究
粤ICP备2023148730 号-1Suppr @ 2026

文献检索

告别复杂PubMed语法,用中文像聊天一样搜索,搜遍4000万医学文献。AI智能推荐,让科研检索更轻松。

立即免费搜索

文件翻译

保留排版,准确专业,支持PDF/Word/PPT等文件格式,支持 12+语言互译。

免费翻译文档

深度研究

AI帮你快速写综述,25分钟生成高质量综述,智能提取关键信息,辅助科研写作。

立即免费体验

NLRC5 通过抑制 ERβ 介导的炎症反应发挥抗子宫内膜异位症作用。

NLRC5 exerts anti-endometriosis effects through inhibiting ERβ-mediated inflammatory response.

机构信息

Department of Obstetrics and Gynecology, The Second Affiliated Hospital of Anhui Medical University, No 678 Furong Road, Hefei, 230601, Anhui, China.

Department of Obstetrics and Gynecology, Bengbu Hospital of Shanghai General Hospital, Bengbu, 233040, Anhui, China.

出版信息

BMC Med. 2024 Sep 2;22(1):351. doi: 10.1186/s12916-024-03571-0.

DOI:10.1186/s12916-024-03571-0
PMID:39218863
原文链接:https://pmc.ncbi.nlm.nih.gov/articles/PMC11367751/
Abstract

BACKGROUND

Endometriosis is well known as a chronic inflammatory disease. The development of endometriosis is heavily influenced by the estrogen receptor β (ERβ), while NOD-like receptors (NLRs) family CARD domain-containing 5 (NLRC5) exhibits anti-inflammatory properties during endometriosis. However, whether NLRC5-mediated anti-inflammation is involved in the ERβ-mediated endometriosis is still uncertain. This study aimed to assess that relation.

METHODS

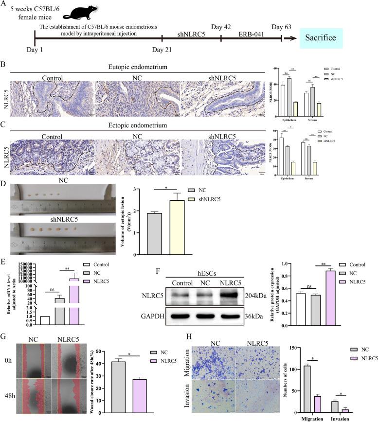
Nine cases of eutopic endometrial tissue and ten cases of ectopic endometrial tissue were collected from patients with endometriosis, and endometrial samples from ten healthy fertile women were analyzed, and the expression levels of ERβ were quantified using immunohistochemistry (IHC). Subsequently, we constructed mouse model of endometriosis by intraperitoneal injection. We detected the expression of ERβ, NLRC5, tumor necrosis factor-alpha (TNF-α), interleukin (IL)-6, and IL-10 and measured the volume of ectopic lesions in mice with endometriosis. In vitro, human endometrial stromal cells (hESCs) were transfected respectively with ERβ-overexpressing and NLRC5-overexpressing plasmids. We then assessed the expression of ERβ and NLRC5 using quantitative real-time PCR (qRT-PCR) and western blot analysis. Furthermore, we measured the concentrations of TNF-α, IL-6, and IL-10 in the cell culture supernatant through enzyme-linked immunosorbent assay (ELISA). Additionally, we evaluated the migration and invasion ability of hESCs using transwell and wound healing assays.

RESULTS

Inhibition of NLRC5 expression promotes the development of ectopic lesions in mice with endometriosis, upregulates the expression of pro-inflammatory factors TNF-α and IL-6, and downregulates the expression of anti-inflammatory factor IL-10. The high expression of NLRC5 in endometriosis depended on the ERβ overexpression. And ERβ promoted the migration of hESCs partially depend on inflammatory microenvironment. Lastly, NLRC5 overexpression inhibited ERβ-mediated development and inflammatory response of endometriosis.

CONCLUSIONS

Our results suggest that the innate immune molecule NLRC5-mediated anti-inflammation participates in ERβ-mediated endometriosis development, and partly clarifies the pathological mechanism of endometriosis, expanding our knowledge of the specific molecules related to the inflammatory response involved in endometriosis and potentially providing a new therapeutic target for endometriosis.

摘要

背景

子宫内膜异位症是一种众所周知的慢性炎症性疾病。子宫内膜异位症的发展受雌激素受体β(ERβ)的影响很大,而核苷酸结合寡聚化结构域样受体(NLRs)家族 CARD 结构域包含 5(NLRC5)在子宫内膜异位症中表现出抗炎特性。然而,NLRC5 介导的抗炎作用是否参与 ERβ 介导的子宫内膜异位症仍然不确定。本研究旨在评估这种关系。

方法

收集 9 例在位子宫内膜组织和 10 例异位子宫内膜组织,10 例健康生育期妇女的子宫内膜组织进行分析,采用免疫组织化学(IHC)方法定量检测 ERβ 的表达。随后,通过腹腔注射构建子宫内膜异位症小鼠模型。检测 ERβ、NLRC5、肿瘤坏死因子-α(TNF-α)、白细胞介素(IL)-6 和 IL-10 的表达,并测量子宫内膜异位症小鼠异位病变的体积。在体外,人子宫内膜基质细胞(hESCs)分别转染 ERβ 过表达和 NLRC5 过表达质粒。通过实时定量 PCR(qRT-PCR)和 Western blot 分析检测 ERβ 和 NLRC5 的表达。此外,通过酶联免疫吸附试验(ELISA)检测细胞培养上清液中 TNF-α、IL-6 和 IL-10 的浓度。另外,通过 Transwell 和划痕愈合实验评估 hESCs 的迁移和侵袭能力。

结果

抑制 NLRC5 的表达促进子宫内膜异位症小鼠异位病变的发展,上调促炎因子 TNF-α和 IL-6 的表达,下调抗炎因子 IL-10 的表达。子宫内膜异位症中 NLRC5 的高表达依赖于 ERβ 的过表达。并且 ERβ 部分依赖于炎症微环境促进 hESCs 的迁移。最后,NLRC5 过表达抑制 ERβ 介导的子宫内膜异位症的发生和炎症反应。

结论

我们的研究结果表明,先天免疫分子 NLRC5 介导的抗炎作用参与 ERβ 介导的子宫内膜异位症的发生发展,部分阐明了子宫内膜异位症的病理机制,扩大了我们对涉及子宫内膜异位症的炎症反应的特定分子的认识,并可能为子宫内膜异位症提供新的治疗靶点。

https://cdn.ncbi.nlm.nih.gov/pmc/blobs/f9e2/11367751/87dca2f7b236/12916_2024_3571_Fig7_HTML.jpg
https://cdn.ncbi.nlm.nih.gov/pmc/blobs/f9e2/11367751/07c8e7a21147/12916_2024_3571_Fig1_HTML.jpg
https://cdn.ncbi.nlm.nih.gov/pmc/blobs/f9e2/11367751/47012ca509e9/12916_2024_3571_Fig2_HTML.jpg
https://cdn.ncbi.nlm.nih.gov/pmc/blobs/f9e2/11367751/01df70d11a32/12916_2024_3571_Fig3_HTML.jpg
https://cdn.ncbi.nlm.nih.gov/pmc/blobs/f9e2/11367751/2babeb274b2a/12916_2024_3571_Fig4_HTML.jpg
https://cdn.ncbi.nlm.nih.gov/pmc/blobs/f9e2/11367751/b41b4348be45/12916_2024_3571_Fig5_HTML.jpg
https://cdn.ncbi.nlm.nih.gov/pmc/blobs/f9e2/11367751/61a63f598296/12916_2024_3571_Fig6_HTML.jpg
https://cdn.ncbi.nlm.nih.gov/pmc/blobs/f9e2/11367751/87dca2f7b236/12916_2024_3571_Fig7_HTML.jpg
https://cdn.ncbi.nlm.nih.gov/pmc/blobs/f9e2/11367751/07c8e7a21147/12916_2024_3571_Fig1_HTML.jpg
https://cdn.ncbi.nlm.nih.gov/pmc/blobs/f9e2/11367751/47012ca509e9/12916_2024_3571_Fig2_HTML.jpg
https://cdn.ncbi.nlm.nih.gov/pmc/blobs/f9e2/11367751/01df70d11a32/12916_2024_3571_Fig3_HTML.jpg
https://cdn.ncbi.nlm.nih.gov/pmc/blobs/f9e2/11367751/2babeb274b2a/12916_2024_3571_Fig4_HTML.jpg
https://cdn.ncbi.nlm.nih.gov/pmc/blobs/f9e2/11367751/b41b4348be45/12916_2024_3571_Fig5_HTML.jpg
https://cdn.ncbi.nlm.nih.gov/pmc/blobs/f9e2/11367751/61a63f598296/12916_2024_3571_Fig6_HTML.jpg
https://cdn.ncbi.nlm.nih.gov/pmc/blobs/f9e2/11367751/87dca2f7b236/12916_2024_3571_Fig7_HTML.jpg

相似文献

1
NLRC5 exerts anti-endometriosis effects through inhibiting ERβ-mediated inflammatory response.NLRC5 通过抑制 ERβ 介导的炎症反应发挥抗子宫内膜异位症作用。
BMC Med. 2024 Sep 2;22(1):351. doi: 10.1186/s12916-024-03571-0.
2
The IL-33-ST2 axis plays a vital role in endometriosis via promoting epithelial-mesenchymal transition by phosphorylating β-catenin.IL-33-ST2 轴通过磷酸化 β-连环蛋白促进上皮间质转化,在子宫内膜异位症中发挥重要作用。
Cell Commun Signal. 2024 Jun 10;22(1):318. doi: 10.1186/s12964-024-01683-x.
3
Integrated transcriptomic and proteomic analysis reveals that the anti-endometriosis effects of Pingchong Jiangni recipe may involve pathways and genes/proteins related to inflammation, autophagy, mitochondrial function, and angiogenesis in ectopic endometrial stromal cells.整合转录组学和蛋白质组学分析表明,平冲降逆方的抗子宫内膜异位症作用可能涉及异位子宫内膜基质细胞中与炎症、自噬、线粒体功能和血管生成相关的信号通路及基因/蛋白质。
J Ethnopharmacol. 2025 Aug 5;353(Pt A):120358. doi: 10.1016/j.jep.2025.120358.
4
Role of Transcription Factor, LIM Homeobox 9 (LHX9) in Inflammatory Response by PGE2 and Thrombin in SERPINA1-Silencing Endometrial Stromal Cells.转录因子LIM同源框9(LHX9)在丝氨酸蛋白酶抑制剂A1(SERPINA1)沉默的子宫内膜基质细胞中由前列腺素E2(PGE2)和凝血酶介导的炎症反应中的作用
Mol Reprod Dev. 2025 Aug;92(8):e70046. doi: 10.1002/mrd.70046.
5
[Mechanisms of Neiyiting Decoction in Preventing Postoperative Recurrence of Endometriosis by Inhibiting Macrophage M1 Polarization Through the TREM1/TLR4/NF-κB Signaling Pathway].[内异停方通过TREM1/TLR4/NF-κB信号通路抑制巨噬细胞M1极化预防子宫内膜异位症术后复发的机制]
Sichuan Da Xue Xue Bao Yi Xue Ban. 2025 Mar 20;56(2):371-381. doi: 10.12182/20250360601.
6
Increased circulating T helper 17 (T17) cells and endometrial tissue IL-17-producing cells in patients with endometriosis compared with non-endometriotic subjects.与非子宫内膜异位症患者相比,子宫内膜异位症患者循环中辅助性T细胞17(T17)和子宫内膜组织中产生白细胞介素-17的细胞增多。
Reprod Biol. 2025 Jun;25(2):101019. doi: 10.1016/j.repbio.2025.101019. Epub 2025 Apr 12.
7
Harmine inhibits oxidative phosphorylation, thus regulating the polarization of macrophages mediated by extracellular adenosine in endometriosis.骆驼蓬碱抑制氧化磷酸化,从而调节子宫内膜异位症中细胞外腺苷介导的巨噬细胞极化。
Hum Reprod. 2025 Jul 29. doi: 10.1093/humrep/deaf130.
8
Blood biomarkers for the non-invasive diagnosis of endometriosis.用于子宫内膜异位症无创诊断的血液生物标志物。
Cochrane Database Syst Rev. 2016 May 1;2016(5):CD012179. doi: 10.1002/14651858.CD012179.
9
CCN5 negatively regulates TGF-β-induced endometriosis associated fibrosis through Wnt/β-catenin signaling via Smad3-dependent mechanism.CCN5通过Smad3依赖性机制,经由Wnt/β-连环蛋白信号通路负向调控转化生长因子-β诱导的子宫内膜异位症相关纤维化。
J Transl Med. 2025 Jul 10;23(1):763. doi: 10.1186/s12967-025-06804-9.
10
Endometrial biomarkers for the non-invasive diagnosis of endometriosis.用于子宫内膜异位症非侵入性诊断的子宫内膜生物标志物。
Cochrane Database Syst Rev. 2016 Apr 20;4(4):CD012165. doi: 10.1002/14651858.CD012165.

引用本文的文献

1
Molecular mechanisms underlying the inhibition of cell migration and invasion in endometriosis: Advances in pharmacological research (Review).子宫内膜异位症中细胞迁移和侵袭抑制的分子机制:药理学研究进展(综述)
Biomed Rep. 2025 Jul 8;23(3):152. doi: 10.3892/br.2025.2030. eCollection 2025 Sep.
2
Endometriosis: An Immunologist's Perspective.子宫内膜异位症:免疫学家的观点。
Int J Mol Sci. 2025 May 28;26(11):5193. doi: 10.3390/ijms26115193.
3
Exploring the link between serum uric acid and endometriosis: a cross-sectional analysis utilizing NHANES data from 1999-2006.

本文引用的文献

1
NLRC5 Deficiency Reduces LPS-Induced Microglial Activation via Inhibition of NF-κB Signaling and Ameliorates Mice's Depressive-like Behavior.NLRC5 缺乏通过抑制 NF-κB 信号减轻 LPS 诱导的小胶质细胞激活并改善小鼠的抑郁样行为。
Int J Mol Sci. 2023 Aug 26;24(17):13265. doi: 10.3390/ijms241713265.
2
The Role of Estrogen Receptors in Health and Disease.雌激素受体在健康和疾病中的作用。
Int J Mol Sci. 2023 Jul 12;24(14):11354. doi: 10.3390/ijms241411354.
3
NLRC5-CIITA Fusion Protein as an Effective Inducer of MHC-I Expression and Antitumor Immunity.
探索血清尿酸与子宫内膜异位症之间的联系:一项利用1999 - 2006年美国国家健康与营养检查调查(NHANES)数据的横断面分析。
Front Endocrinol (Lausanne). 2025 Apr 15;16:1536300. doi: 10.3389/fendo.2025.1536300. eCollection 2025.
4
Effects of cold environment exposure on female reproductive health and its regulatory mechanisms.寒冷环境暴露对女性生殖健康的影响及其调控机制。
Front Genet. 2025 Apr 9;16:1570053. doi: 10.3389/fgene.2025.1570053. eCollection 2025.
NLRC5-CIITA 融合蛋白可有效诱导 MHC-I 表达和抗肿瘤免疫。
Int J Mol Sci. 2023 Apr 13;24(8):7206. doi: 10.3390/ijms24087206.
4
Diagnosis and management of endometriosis.子宫内膜异位症的诊断与管理
CMAJ. 2023 Mar 14;195(10):E363-E371. doi: 10.1503/cmaj.220637.
5
Epigenetics, endometriosis and sex steroid receptors: An update on the epigenetic regulatory mechanisms of estrogen and progesterone receptors in patients with endometriosis.表观遗传学、子宫内膜异位症和性激素受体:子宫内膜异位症患者中雌激素和孕激素受体的表观遗传调控机制的最新研究进展。
Vitam Horm. 2023;122:171-191. doi: 10.1016/bs.vh.2023.01.007. Epub 2023 Feb 6.
6
Role of estrogen receptors in health and disease.雌激素受体在健康和疾病中的作用。
Front Endocrinol (Lausanne). 2022 Aug 18;13:839005. doi: 10.3389/fendo.2022.839005. eCollection 2022.
7
Estrogen receptor beta promotes endometriosis progression by upregulating CD47 expression in ectopic endometrial stromal cells.雌激素受体β通过上调异位子宫内膜间质细胞中 CD47 的表达促进子宫内膜异位症的进展。
J Reprod Immunol. 2022 Jun;151:103513. doi: 10.1016/j.jri.2022.103513. Epub 2022 Mar 14.
8
NLRC5, a valuable marker for the diagnosis and prognostic assessment of hepatocellular carcinoma.NLRC5,一种用于肝细胞癌诊断和预后评估的重要标志物。
Transl Cancer Res. 2020 Apr;9(4):2609-2617. doi: 10.21037/tcr.2020.02.81.
9
New Therapeutics in Endometriosis: A Review of Hormonal, Non-Hormonal, and Non-Coding RNA Treatments.内异症的新疗法:激素、非激素和非编码 RNA 治疗的综述。
Int J Mol Sci. 2021 Sep 28;22(19):10498. doi: 10.3390/ijms221910498.
10
Molecular Basis of Endometriosis and Endometrial Cancer: Current Knowledge and Future Perspectives.子宫内膜异位症和子宫内膜癌的分子基础:当前知识和未来展望。
Int J Mol Sci. 2021 Aug 27;22(17):9274. doi: 10.3390/ijms22179274.