Suppr超能文献

罗卡酰胺酰基磺胺类化合物作为胶质母细胞瘤干细胞选择性抑制剂的鉴定

Identification of Rocaglate Acyl Sulfamides as Selective Inhibitors of Glioblastoma Stem Cells.

作者信息

Wang Zihao, Thakare Ritesh P, Chitale Shalaka, Mishra Alok K, Goldstein Stanley I, Fan Alice C, Li Rui, Zhu Lihua Julie, Brown Lauren E, Cencic Regina, Huang Sidong, Green Michael R, Pelletier Jerry, Malonia Sunil K, Porco John A

机构信息

Department of Chemistry and Center for Molecular Discovery (BU-CMD), Boston University, 590 Commonwealth Avenue, Boston, Massachusetts 02215, United States.

Department of Molecular, Cell and Cancer Biology, University of Massachusetts Chan Medical School, Worcester, Massachusetts 01605, United States.

出版信息

ACS Cent Sci. 2024 Aug 8;10(8):1640-1656. doi: 10.1021/acscentsci.4c01073. eCollection 2024 Aug 28.

Abstract

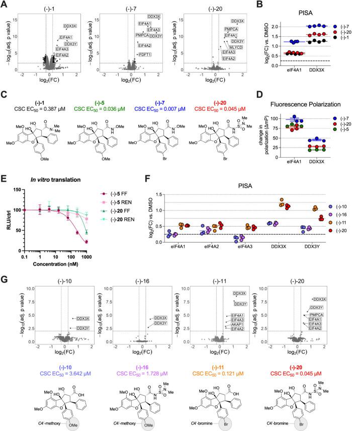
Glioblastoma (GBM) is the most aggressive and frequently occurring type of malignant brain tumor in adults. The initiation, progression, and recurrence of malignant tumors are known to be driven by a small subpopulation of cells known as tumor-initiating cells or cancer stem cells (CSCs). GBM CSCs play a pivotal role in orchestrating drug resistance and tumor relapse. As a prospective avenue for GBM intervention, the targeted suppression of GBM CSCs holds considerable promise. In this study, we found that rocaglates, compounds which are known to inhibit translation targeting of the DEAD-box helicase eIF4A, exert a robust, dose-dependent cytotoxic impact on GBM CSCs with minimal killing of nonstem GBM cells. Subsequent optimization identified novel rocaglate derivatives (rocaglate acyl sulfamides or Roc ASFs) that selectively inhibit GBM CSCs with nanomolar EC values. Furthermore, comparative evaluation of a lead CSC-optimized Roc ASF across diverse mechanistic and target profiling assays revealed suppressed translation inhibition relative to that of other CSC-selective rocaglates, with enhanced targeting of the DEAD-box helicase DDX3X, a recently identified secondary target of rocaglates. Overall, these findings suggest a promising therapeutic strategy for targeting GBM CSCs.

摘要

胶质母细胞瘤(GBM)是成人中最具侵袭性且最常见的恶性脑肿瘤类型。已知恶性肿瘤的起始、进展和复发是由一小部分被称为肿瘤起始细胞或癌症干细胞(CSCs)的细胞驱动的。GBM CSCs在协调耐药性和肿瘤复发方面起着关键作用。作为GBM干预的一个潜在途径,靶向抑制GBM CSCs具有很大的前景。在本研究中,我们发现rocaglates,即已知可抑制DEAD盒解旋酶eIF4A翻译靶向的化合物,对GBM CSCs具有强大的、剂量依赖性的细胞毒性作用,而对非干细胞性GBM细胞的杀伤作用最小。随后的优化鉴定出了新型rocaglate衍生物(rocaglate酰基磺胺或Roc ASFs),它们能以纳摩尔级的半数有效浓度(EC)值选择性抑制GBM CSCs。此外,在各种机制和靶点分析试验中对一种先导性经CSC优化的Roc ASF进行比较评估发现,相对于其他CSC选择性rocaglates,其翻译抑制作用受到抑制,而对DEAD盒解旋酶DDX3X的靶向作用增强,DDX3X是rocaglates最近确定的次要靶点。总体而言,这些发现提示了一种靶向GBM CSCs的有前景的治疗策略。

https://cdn.ncbi.nlm.nih.gov/pmc/blobs/4aee/11363328/fea308bda068/oc4c01073_0001.jpg

文献检索

告别复杂PubMed语法,用中文像聊天一样搜索,搜遍4000万医学文献。AI智能推荐,让科研检索更轻松。

立即免费搜索

文件翻译

保留排版,准确专业,支持PDF/Word/PPT等文件格式,支持 12+语言互译。

免费翻译文档

深度研究

AI帮你快速写综述,25分钟生成高质量综述,智能提取关键信息,辅助科研写作。

立即免费体验