Suppr超能文献

简化的培养组学案例研究用于人类肠道微生物组研究。

A streamlined culturomics case study for the human gut microbiota research.

机构信息

Research Institute of Eco-Friendly Livestock Science, Institute of Green-Bio Science and Technology, Seoul National University, Pyeongchang, 25354, South Korea.

Department of Agricultural Biotechnology, College of Agriculture and Life Sciences, Seoul National University, Seoul, 08826, South Korea.

出版信息

Sci Rep. 2024 Sep 2;14(1):20361. doi: 10.1038/s41598-024-71370-x.

Abstract

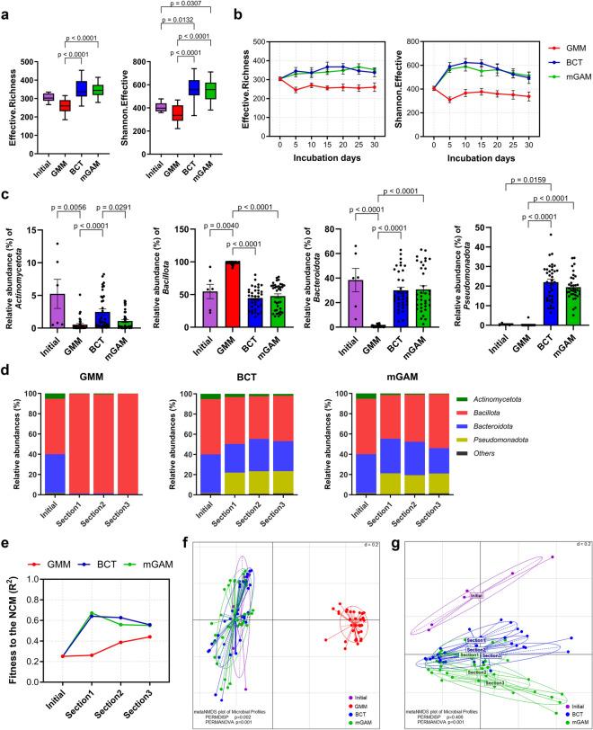
Bacterial culturomics is a set of techniques to isolate and identify live bacteria from complex microbial ecosystems. Despite its potential to revolutionize microbiome research, bacterial culturomics has significant challenges when applied to human gut microbiome studies due to its labor-intensive nature. Therefore, we established a streamlined culturomics approach with minimal culture conditions for stool sample preincubation. We evaluated the suitability of non-selective medium candidates for maintaining microbial diversity during a 30-day incubation period based on 16S rRNA gene amplicon analysis. Subsequently, we applied four culture conditions (two preincubation media under an aerobic/anaerobic atmosphere) to isolate gut bacteria on a large scale from eight stool samples of healthy humans. We identified 8141 isolates, classified into 263 bacterial species, including 12 novel species candidates. Our analysis of cultivation efficiency revealed that seven days of aerobic and ten days of anaerobic incubation captured approximately 91% and 95% of the identified species within each condition, respectively, with a synergistic effect confirmed when selected preincubation media were combined. Moreover, our culturomics findings expanded the coverage of gut microbial diversity compared to 16S rRNA gene amplicon sequencing results. In conclusion, this study demonstrated the potential of a streamlined culturomics approach for the efficient isolation of gut bacteria from human stool samples. This approach might pave the way for the broader adoption of culturomics in human gut microbiome studies, ultimately leading to a more comprehensive understanding of this complex microbial ecosystem.

摘要

细菌培养组学是一组从复杂微生物生态系统中分离和鉴定活菌的技术。尽管它有可能彻底改变微生物组研究,但由于其劳动密集型的性质,当应用于人类肠道微生物组研究时,细菌培养组学仍然面临重大挑战。因此,我们建立了一种简化的培养组学方法,对粪便样本进行预孵育时采用最少的培养条件。我们根据 16S rRNA 基因扩增子分析,评估了非选择性培养基候选物在 30 天孵育期间维持微生物多样性的适宜性。随后,我们应用四种培养条件(有氧/厌氧气氛下的两种预孵育培养基)从 8 个健康人类粪便样本中大规模分离肠道细菌。我们鉴定出 8141 个分离株,分为 263 个细菌种,其中包括 12 种新的候选种。我们的培养效率分析表明,有氧孵育 7 天和厌氧孵育 10 天分别捕获了每个条件下约 91%和 95%的鉴定种,当选择的预孵育培养基组合时,确认了协同效应。此外,与 16S rRNA 基因扩增子测序结果相比,我们的培养组学发现扩大了肠道微生物多样性的覆盖范围。总之,这项研究表明了简化培养组学方法从人类粪便样本中高效分离肠道细菌的潜力。这种方法可能为培养组学在人类肠道微生物组研究中的更广泛应用铺平道路,最终实现对这个复杂微生物生态系统的更全面理解。

https://cdn.ncbi.nlm.nih.gov/pmc/blobs/ad4d/11368911/8c46005811d4/41598_2024_71370_Fig1_HTML.jpg

文献检索

告别复杂PubMed语法,用中文像聊天一样搜索,搜遍4000万医学文献。AI智能推荐,让科研检索更轻松。

立即免费搜索

文件翻译

保留排版,准确专业,支持PDF/Word/PPT等文件格式,支持 12+语言互译。

免费翻译文档

深度研究

AI帮你快速写综述,25分钟生成高质量综述,智能提取关键信息,辅助科研写作。

立即免费体验