• 文献检索
  • 文档翻译
  • 深度研究
  • 学术资讯
  • Suppr Zotero 插件Zotero 插件
  • 邀请有礼
  • 套餐&价格
  • 历史记录
应用&插件
Suppr Zotero 插件Zotero 插件浏览器插件Mac 客户端Windows 客户端微信小程序
定价
高级版会员购买积分包购买API积分包
服务
文献检索文档翻译深度研究API 文档MCP 服务
关于我们
关于 Suppr公司介绍联系我们用户协议隐私条款
关注我们

Suppr 超能文献

核心技术专利:CN118964589B侵权必究
粤ICP备2023148730 号-1Suppr @ 2026

文献检索

告别复杂PubMed语法,用中文像聊天一样搜索,搜遍4000万医学文献。AI智能推荐,让科研检索更轻松。

立即免费搜索

文件翻译

保留排版,准确专业,支持PDF/Word/PPT等文件格式,支持 12+语言互译。

免费翻译文档

深度研究

AI帮你快速写综述,25分钟生成高质量综述,智能提取关键信息,辅助科研写作。

立即免费体验

XYP1 衍生肽的抗弓形虫作用及 XYP1 的调控机制。

Anti-Toxoplasma gondii effects of XYP1-derived peptides and regulatory mechanisms of XYP1.

机构信息

Department of Parasitology, School of Basic Medical Sciences, Central South University, Changsha, 410013, Hunan, China.

Department of Vascular Surgery, The Third Xiangya Hospital, Central South University, Changsha, 410013, Hunan, China.

出版信息

Parasit Vectors. 2024 Sep 4;17(1):376. doi: 10.1186/s13071-024-06455-7.

DOI:10.1186/s13071-024-06455-7
PMID:39232817
原文链接:https://pmc.ncbi.nlm.nih.gov/articles/PMC11373213/
Abstract

BACKGROUND

Toxoplasmosis, caused by Toxoplasma gondii , poses serious health issues for humans and animals. Individuals with impaired immune systems are more susceptible to severe toxoplasmosis. Pregnant women infected by T. gondii can face the possibility of birth defects and miscarriages. While pyrimethamine and sulfadiazine are commonly used drugs in clinical practice, concerns over their side effects and resistance are on the rise. A spider peptide XYP1 isolated from Lycosa coelestis had potent anti-T. gondii effects, but it had a high synthesis cost and strong cytotoxicity.

METHODS

This study intended to modify XYP1 for producing derived peptides via amino acid truncation and substitution. The anti-T. gondii effect was evaluated by trypan blue staining assay and killing experiment of RH strain tachyzoites. The CCK8 and hemolysis assays were used to compare their safeties. The morphological changes of T. gondii were observed by scanning electron microscope and transmission electron microscope. In addition, the mechanism of XYP1 against T. gondii through RNA-sequencing was further explored.

RESULTS

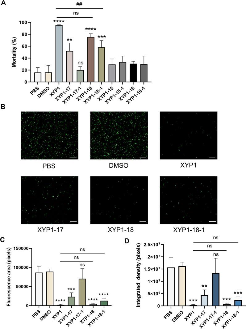
In vivo and in vitro experiments revealed that XYP1-18 and XYP1-18-1 had excellent anti-T. gondii activity with lower cytotoxicity and hemolysis activity than XYP1. XYP1, XYP1-18, and XYP1-18-1 were able to disrupt the surface membrane integrity of T. gondii tachyzoites, forming pores and causing the disruption of organelles. Furthermore, RNA-sequencing analysis indicated that XYP1 could stimulate the host immune response to effectively eliminate T. gondii and lessen the host's inflammatory reaction.

CONCLUSIONS

XYP1-18 had lower cytotoxicity and hemolysis activity than XYP1, as well as significantly extending the survival time of the mice. XYP1 played a role in host inflammation and immune responses, revealing its potential mechanism. Our research provided valuable insights into the development and application of peptide-based drugs, offering novel strategies and directions for treating toxoplasmosis.

摘要

背景

弓形虫病由刚地弓形虫引起,对人类和动物的健康构成严重威胁。免疫功能受损的个体更容易感染严重的弓形虫病。感染弓形虫的孕妇可能面临胎儿畸形和流产的风险。虽然临床上常使用乙胺嘧啶和磺胺嘧啶,但人们对它们的副作用和耐药性的担忧日益增加。从狼蛛中分离得到的蜘蛛肽 XYP1 具有很强的抗弓形虫作用,但由于其合成成本高和细胞毒性强,限制了其应用。

方法

本研究旨在通过氨基酸截断和取代对 XYP1 进行修饰,以产生衍生肽。通过台盼蓝染色法和 RH 株速殖子杀伤实验评价抗弓形虫效果。通过 CCK8 法和溶血实验比较其安全性。通过扫描电子显微镜和透射电子显微镜观察弓形虫的形态变化。此外,通过 RNA 测序进一步探讨了 XYP1 抗弓形虫的作用机制。

结果

体内外实验表明,XYP1-18 和 XYP1-18-1 具有良好的抗弓形虫活性,其细胞毒性和溶血活性均低于 XYP1。XYP1、XYP1-18 和 XYP1-18-1 均能破坏弓形虫速殖子的表面膜完整性,形成孔并导致细胞器破裂。此外,RNA 测序分析表明,XYP1 能刺激宿主免疫反应,有效清除弓形虫,减轻宿主炎症反应。

结论

与 XYP1 相比,XYP1-18 的细胞毒性和溶血活性更低,且能显著延长感染小鼠的存活时间。XYP1 可能通过宿主炎症和免疫反应发挥作用,揭示了其潜在的作用机制。本研究为基于肽的药物的开发和应用提供了有价值的见解,为弓形虫病的治疗提供了新的策略和方向。

https://cdn.ncbi.nlm.nih.gov/pmc/blobs/8b1e/11373213/c1e81f837b77/13071_2024_6455_Fig7_HTML.jpg
https://cdn.ncbi.nlm.nih.gov/pmc/blobs/8b1e/11373213/b7ce8ed91f74/13071_2024_6455_Fig1_HTML.jpg
https://cdn.ncbi.nlm.nih.gov/pmc/blobs/8b1e/11373213/27ebfcb633e5/13071_2024_6455_Fig2_HTML.jpg
https://cdn.ncbi.nlm.nih.gov/pmc/blobs/8b1e/11373213/78df8d759345/13071_2024_6455_Fig3_HTML.jpg
https://cdn.ncbi.nlm.nih.gov/pmc/blobs/8b1e/11373213/f0e8e41c82d3/13071_2024_6455_Fig4_HTML.jpg
https://cdn.ncbi.nlm.nih.gov/pmc/blobs/8b1e/11373213/5f8a545c62d4/13071_2024_6455_Fig5_HTML.jpg
https://cdn.ncbi.nlm.nih.gov/pmc/blobs/8b1e/11373213/84f60ad243a4/13071_2024_6455_Fig6_HTML.jpg
https://cdn.ncbi.nlm.nih.gov/pmc/blobs/8b1e/11373213/c1e81f837b77/13071_2024_6455_Fig7_HTML.jpg
https://cdn.ncbi.nlm.nih.gov/pmc/blobs/8b1e/11373213/b7ce8ed91f74/13071_2024_6455_Fig1_HTML.jpg
https://cdn.ncbi.nlm.nih.gov/pmc/blobs/8b1e/11373213/27ebfcb633e5/13071_2024_6455_Fig2_HTML.jpg
https://cdn.ncbi.nlm.nih.gov/pmc/blobs/8b1e/11373213/78df8d759345/13071_2024_6455_Fig3_HTML.jpg
https://cdn.ncbi.nlm.nih.gov/pmc/blobs/8b1e/11373213/f0e8e41c82d3/13071_2024_6455_Fig4_HTML.jpg
https://cdn.ncbi.nlm.nih.gov/pmc/blobs/8b1e/11373213/5f8a545c62d4/13071_2024_6455_Fig5_HTML.jpg
https://cdn.ncbi.nlm.nih.gov/pmc/blobs/8b1e/11373213/84f60ad243a4/13071_2024_6455_Fig6_HTML.jpg
https://cdn.ncbi.nlm.nih.gov/pmc/blobs/8b1e/11373213/c1e81f837b77/13071_2024_6455_Fig7_HTML.jpg

相似文献

1
Anti-Toxoplasma gondii effects of XYP1-derived peptides and regulatory mechanisms of XYP1.XYP1 衍生肽的抗弓形虫作用及 XYP1 的调控机制。
Parasit Vectors. 2024 Sep 4;17(1):376. doi: 10.1186/s13071-024-06455-7.
2
Anti- Effects of a Novel Spider Peptide XYP1 In Vitro and In Vivo.新型蜘蛛肽XYP1的体外和体内抗作用
Biomedicines. 2021 Aug 1;9(8):934. doi: 10.3390/biomedicines9080934.
3
Licochalcone A: An effective and low-toxicity compound against Toxoplasma gondii in vitro and in vivo.甘草查尔酮 A:一种有效且低毒的抗弓形虫化合物,在体外用和体内实验中均有效。
Int J Parasitol Drugs Drug Resist. 2018 Aug;8(2):238-245. doi: 10.1016/j.ijpddr.2018.02.006. Epub 2018 Mar 1.
4
Anti-parasitic effect on Toxoplasma gondii induced by a spider peptide lycosin-I.蜘蛛肽lycosin-I对刚地弓形虫的抗寄生虫作用
Exp Parasitol. 2019 Mar;198:17-25. doi: 10.1016/j.exppara.2019.01.009. Epub 2019 Jan 22.
5
Pravastatin and Simvastatin Pretreatment in Combination with Pyrimethamine and Sulfadiazine Reduces Infection Process of Toxoplasma gondii Tachyzoites (RH Strain) in HeLa Cells.普伐他汀和辛伐他汀预处理联合乙胺嘧啶和磺胺嘧啶可降低刚地弓形虫速殖子(RH株)在HeLa细胞中的感染进程。
Acta Parasitol. 2019 Sep;64(3):612-616. doi: 10.2478/s11686-019-00076-2. Epub 2019 Jul 8.
6
Two old drugs, NVP-AEW541 and GSK-J4, repurposed against the Toxoplasma gondii RH strain.两种老药物,NVP-AEW541 和 GSK-J4,被重新用于对抗刚地弓形虫 RH 株。
Parasit Vectors. 2020 May 11;13(1):242. doi: 10.1186/s13071-020-04094-2.
7
Efficacy of sulfadiazine and pyrimetamine for treatment of experimental toxoplasmosis with strains obtained from human cases of congenital disease in Brazil.磺胺嘧啶和乙胺嘧啶对巴西先天性疾病人类病例分离菌株所致实验性弓形虫病的治疗效果
Exp Parasitol. 2019 Jul;202:7-14. doi: 10.1016/j.exppara.2019.05.001. Epub 2019 May 8.
8
Enrofloxacin is able to control Toxoplasma gondii infection in both in vitro and in vivo experimental models.恩诺沙星能够控制体外和体内实验模型中的弓形虫感染。
Vet Parasitol. 2012 Jun 8;187(1-2):44-52. doi: 10.1016/j.vetpar.2011.12.039. Epub 2012 Jan 10.
9
Anti-parasitic activity of a chimeric peptide Cecropin A (2-8)-Melittin (6-9) (CM11) against tachyzoites of Toxoplasma gondii and the BALB/c mouse model of acute toxoplasmosis.嵌合肽天蚕素A(2-8)-蜂毒肽(6-9)(CM11)对刚地弓形虫速殖子的抗寄生虫活性及急性弓形虫病的BALB/c小鼠模型
Mol Biochem Parasitol. 2023 Sep;255:111578. doi: 10.1016/j.molbiopara.2023.111578. Epub 2023 Jun 20.
10
Anti-Toxoplasma gondii effect of tylosin in vitro and in vivo.体内外泰乐菌素抗弓形虫的效果。
Parasit Vectors. 2024 Feb 10;17(1):59. doi: 10.1186/s13071-024-06157-0.

本文引用的文献

1
Isolation of Toxoplasma gondii in cell culture: an alternative to bioassay.在细胞培养中分离弓形体:生物测定法的替代方法。
Int J Parasitol. 2024 Mar;54(3-4):131-137. doi: 10.1016/j.ijpara.2023.12.002. Epub 2023 Dec 13.
2
Sitagliptin inhibits the survival, stemness and autophagy of glioma cells, and enhances temozolomide cytotoxicity.西他列汀抑制胶质瘤细胞的存活、干性和自噬,并增强替莫唑胺的细胞毒性。
Biomed Pharmacother. 2023 Jun;162:114555. doi: 10.1016/j.biopha.2023.114555. Epub 2023 Mar 24.
3
KEGG for taxonomy-based analysis of pathways and genomes.
KEGG 用于基于分类的途径和基因组分析。
Nucleic Acids Res. 2023 Jan 6;51(D1):D587-D592. doi: 10.1093/nar/gkac963.
4
I-TASSER-MTD: a deep-learning-based platform for multi-domain protein structure and function prediction.I-TASSER-MTD:一个基于深度学习的多领域蛋白质结构和功能预测平台。
Nat Protoc. 2022 Oct;17(10):2326-2353. doi: 10.1038/s41596-022-00728-0. Epub 2022 Aug 5.
5
Viability of tachyzoites in different conditions for parasite transportation.速殖子在不同寄生虫运输条件下的活力。
Vet World. 2022 Jan;15(1):198-204. doi: 10.14202/vetworld.2022.198-204. Epub 2022 Jan 29.
6
Antimicrobial Peptides: From Design to Clinical Application.抗菌肽:从设计到临床应用
Antibiotics (Basel). 2022 Mar 6;11(3):349. doi: 10.3390/antibiotics11030349.
7
A review on antimicrobial peptides databases and the computational tools.抗菌肽数据库及计算工具研究进展综述
Database (Oxford). 2022 Mar 19;2022. doi: 10.1093/database/baac011.
8
Anti- Effects of a Novel Spider Peptide XYP1 In Vitro and In Vivo.新型蜘蛛肽XYP1的体外和体内抗作用
Biomedicines. 2021 Aug 1;9(8):934. doi: 10.3390/biomedicines9080934.
9
Determination of myrislignan levels in BALB/c mouse plasma by LC-MS/MS and a comparison of its pharmacokinetics after oral and intraperitoneal administration.采用 LC-MS/MS 法测定 BALB/c 小鼠血浆中的桃柁酚水平,并比较其灌胃和腹腔注射后的药代动力学。
BMC Vet Res. 2021 Aug 16;17(1):275. doi: 10.1186/s12917-021-02990-y.
10
Pattern recognition receptors in health and diseases.模式识别受体在健康与疾病中的作用
Signal Transduct Target Ther. 2021 Aug 4;6(1):291. doi: 10.1038/s41392-021-00687-0.