• 文献检索
  • 文档翻译
  • 深度研究
  • 学术资讯
  • Suppr Zotero 插件Zotero 插件
  • 邀请有礼
  • 套餐&价格
  • 历史记录
应用&插件
Suppr Zotero 插件Zotero 插件浏览器插件Mac 客户端Windows 客户端微信小程序
定价
高级版会员购买积分包购买API积分包
服务
文献检索文档翻译深度研究API 文档MCP 服务
关于我们
关于 Suppr公司介绍联系我们用户协议隐私条款
关注我们

Suppr 超能文献

核心技术专利:CN118964589B侵权必究
粤ICP备2023148730 号-1Suppr @ 2026

文献检索

告别复杂PubMed语法,用中文像聊天一样搜索,搜遍4000万医学文献。AI智能推荐,让科研检索更轻松。

立即免费搜索

文件翻译

保留排版,准确专业,支持PDF/Word/PPT等文件格式,支持 12+语言互译。

免费翻译文档

深度研究

AI帮你快速写综述,25分钟生成高质量综述,智能提取关键信息,辅助科研写作。

立即免费体验

UPR-免疫轴作为生理食物评价系统,在感知低质量食物时促进厌恶行为。

UPR-immunity axis acts as physiological food evaluation system that promotes aversion behavior in sensing low-quality food.

机构信息

Southwest United Graduate School,Yunnan Key Laboratory of Cell Metabolism and Diseases, State Key Laboratory of Conservation and Utilization of Bio-resources in Yunnan, Center for Life Sciences, School of Life Sciences, Yunnan University, Kunming, China.

出版信息

Elife. 2024 Sep 5;13:RP94181. doi: 10.7554/eLife.94181.

DOI:10.7554/eLife.94181
PMID:39235964
原文链接:https://pmc.ncbi.nlm.nih.gov/articles/PMC11377039/
Abstract

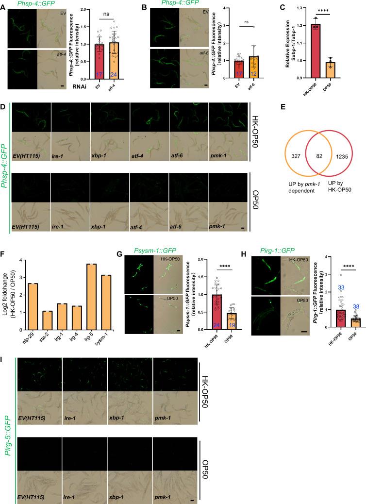
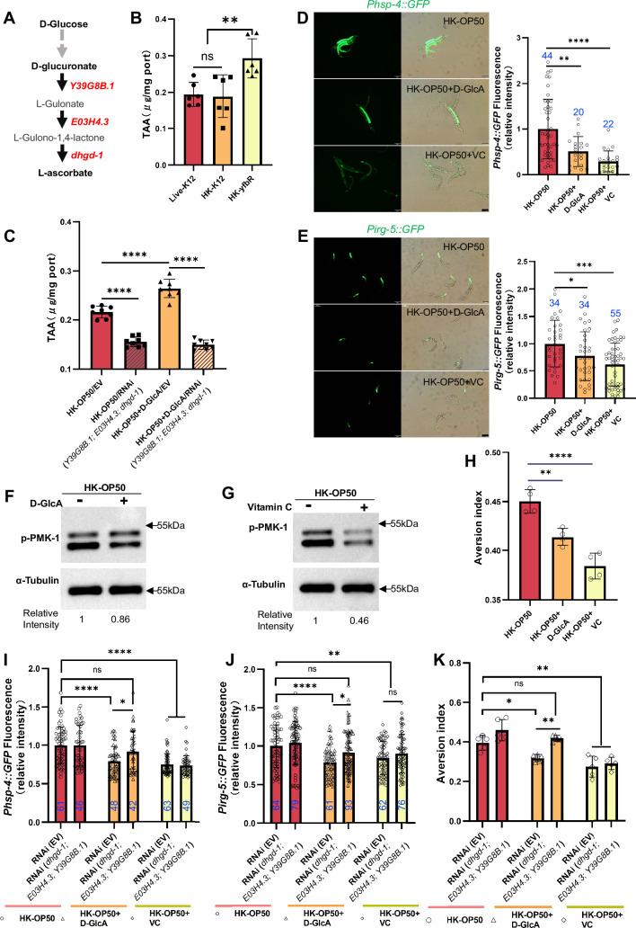
To survive in challenging environments, animals must develop a system to assess food quality and adjust their feeding behavior accordingly. However, the mechanisms that regulate this chronic physiological food evaluation system, which monitors specific nutrients from ingested food and influences food-response behavior, are still not fully understood. Here, we established a low-quality food evaluation assay system and found that heat-killed (HK- a low-sugar food, triggers cellular UPR and immune response. This encourages animals to avoid low-quality food. The physiological system for evaluating low-quality food depends on the UPR (IRE-1/XBP-1) - Innate immunity (PMK-1/p38 MAPK) axis, particularly its neuronal function, which subsequently regulates feeding behaviors. Moreover, animals can adapt to a low-quality food environment through sugar supplementation, which inhibits the UPR -PMK-1 regulated stress response by increasing vitamin C biosynthesis. This study reveals the role of the cellular stress response pathway as physiological food evaluation system for assessing nutritional deficiencies in food, thereby enhancing survival in natural environments.

摘要

为了在充满挑战的环境中生存,动物必须发展出一种系统来评估食物质量,并相应地调整它们的进食行为。然而,调节这种从摄入的食物中监测特定营养物质并影响食物反应行为的慢性生理食物评估系统的机制仍未完全清楚。在这里,我们建立了一个低质量食物评估检测系统,发现热杀死的(HK-一种低糖食物,会引发细胞未折叠蛋白反应和免疫反应。这促使动物避免低质量的食物。评估低质量食物的生理系统依赖于未折叠蛋白反应(IRE-1/XBP-1)-先天免疫(PMK-1/p38 MAPK)轴,特别是其神经元功能,随后调节进食行为。此外,动物可以通过补充糖来适应低质量的食物环境,通过增加维生素 C 生物合成来抑制未折叠蛋白反应-PMK-1 调节的应激反应。这项研究揭示了细胞应激反应途径作为生理食物评估系统的作用,用于评估食物中的营养缺乏,从而提高在自然环境中的生存能力。

https://cdn.ncbi.nlm.nih.gov/pmc/blobs/3463/11377039/dfb490e04521/elife-94181-sa3-fig4.jpg
https://cdn.ncbi.nlm.nih.gov/pmc/blobs/3463/11377039/4ae9ba6ffcba/elife-94181-fig1.jpg
https://cdn.ncbi.nlm.nih.gov/pmc/blobs/3463/11377039/1f45fe9803fb/elife-94181-fig1-figsupp1.jpg
https://cdn.ncbi.nlm.nih.gov/pmc/blobs/3463/11377039/024acb25c4b0/elife-94181-fig1-figsupp2.jpg
https://cdn.ncbi.nlm.nih.gov/pmc/blobs/3463/11377039/836fde9935f5/elife-94181-fig2.jpg
https://cdn.ncbi.nlm.nih.gov/pmc/blobs/3463/11377039/195e448ec8bd/elife-94181-fig2-figsupp1.jpg
https://cdn.ncbi.nlm.nih.gov/pmc/blobs/3463/11377039/95311fdfcd3b/elife-94181-fig2-figsupp2.jpg
https://cdn.ncbi.nlm.nih.gov/pmc/blobs/3463/11377039/5830352eb6b0/elife-94181-fig3.jpg
https://cdn.ncbi.nlm.nih.gov/pmc/blobs/3463/11377039/3615cbd997e8/elife-94181-fig3-figsupp1.jpg
https://cdn.ncbi.nlm.nih.gov/pmc/blobs/3463/11377039/57cdc62be7f4/elife-94181-fig3-figsupp2.jpg
https://cdn.ncbi.nlm.nih.gov/pmc/blobs/3463/11377039/945ece44c799/elife-94181-fig4.jpg
https://cdn.ncbi.nlm.nih.gov/pmc/blobs/3463/11377039/b7ceae3cf3de/elife-94181-fig4-figsupp1.jpg
https://cdn.ncbi.nlm.nih.gov/pmc/blobs/3463/11377039/f780a440f43d/elife-94181-fig5.jpg
https://cdn.ncbi.nlm.nih.gov/pmc/blobs/3463/11377039/2a1ece3dd15f/elife-94181-fig5-figsupp1.jpg
https://cdn.ncbi.nlm.nih.gov/pmc/blobs/3463/11377039/d3a4da845a25/elife-94181-fig6.jpg
https://cdn.ncbi.nlm.nih.gov/pmc/blobs/3463/11377039/cce26589f0b5/elife-94181-sa3-fig1.jpg
https://cdn.ncbi.nlm.nih.gov/pmc/blobs/3463/11377039/7a18c678d177/elife-94181-sa3-fig2.jpg
https://cdn.ncbi.nlm.nih.gov/pmc/blobs/3463/11377039/05143fd78f25/elife-94181-sa3-fig3.jpg
https://cdn.ncbi.nlm.nih.gov/pmc/blobs/3463/11377039/dfb490e04521/elife-94181-sa3-fig4.jpg
https://cdn.ncbi.nlm.nih.gov/pmc/blobs/3463/11377039/4ae9ba6ffcba/elife-94181-fig1.jpg
https://cdn.ncbi.nlm.nih.gov/pmc/blobs/3463/11377039/1f45fe9803fb/elife-94181-fig1-figsupp1.jpg
https://cdn.ncbi.nlm.nih.gov/pmc/blobs/3463/11377039/024acb25c4b0/elife-94181-fig1-figsupp2.jpg
https://cdn.ncbi.nlm.nih.gov/pmc/blobs/3463/11377039/836fde9935f5/elife-94181-fig2.jpg
https://cdn.ncbi.nlm.nih.gov/pmc/blobs/3463/11377039/195e448ec8bd/elife-94181-fig2-figsupp1.jpg
https://cdn.ncbi.nlm.nih.gov/pmc/blobs/3463/11377039/95311fdfcd3b/elife-94181-fig2-figsupp2.jpg
https://cdn.ncbi.nlm.nih.gov/pmc/blobs/3463/11377039/5830352eb6b0/elife-94181-fig3.jpg
https://cdn.ncbi.nlm.nih.gov/pmc/blobs/3463/11377039/3615cbd997e8/elife-94181-fig3-figsupp1.jpg
https://cdn.ncbi.nlm.nih.gov/pmc/blobs/3463/11377039/57cdc62be7f4/elife-94181-fig3-figsupp2.jpg
https://cdn.ncbi.nlm.nih.gov/pmc/blobs/3463/11377039/945ece44c799/elife-94181-fig4.jpg
https://cdn.ncbi.nlm.nih.gov/pmc/blobs/3463/11377039/b7ceae3cf3de/elife-94181-fig4-figsupp1.jpg
https://cdn.ncbi.nlm.nih.gov/pmc/blobs/3463/11377039/f780a440f43d/elife-94181-fig5.jpg
https://cdn.ncbi.nlm.nih.gov/pmc/blobs/3463/11377039/2a1ece3dd15f/elife-94181-fig5-figsupp1.jpg
https://cdn.ncbi.nlm.nih.gov/pmc/blobs/3463/11377039/d3a4da845a25/elife-94181-fig6.jpg
https://cdn.ncbi.nlm.nih.gov/pmc/blobs/3463/11377039/cce26589f0b5/elife-94181-sa3-fig1.jpg
https://cdn.ncbi.nlm.nih.gov/pmc/blobs/3463/11377039/7a18c678d177/elife-94181-sa3-fig2.jpg
https://cdn.ncbi.nlm.nih.gov/pmc/blobs/3463/11377039/05143fd78f25/elife-94181-sa3-fig3.jpg
https://cdn.ncbi.nlm.nih.gov/pmc/blobs/3463/11377039/dfb490e04521/elife-94181-sa3-fig4.jpg

相似文献

1
UPR-immunity axis acts as physiological food evaluation system that promotes aversion behavior in sensing low-quality food.UPR-免疫轴作为生理食物评价系统,在感知低质量食物时促进厌恶行为。
Elife. 2024 Sep 5;13:RP94181. doi: 10.7554/eLife.94181.
2
Automatically tracking feeding behavior in populations of foraging .自动跟踪觅食群体的进食行为。
Elife. 2022 Sep 9;11:e77252. doi: 10.7554/eLife.77252.
3
Erratum: Eyestalk Ablation to Increase Ovarian Maturation in Mud Crabs.勘误:切除眼柄以增加泥蟹的卵巢成熟度。
J Vis Exp. 2023 May 26(195). doi: 10.3791/6561.
4
processes sensory information to choose between freeloading and self-defense strategies.处理感官信息以在搭便车和自我防御策略之间做出选择。
Elife. 2020 May 5;9:e56186. doi: 10.7554/eLife.56186.
5
An essential role for XBP-1 in host protection against immune activation in C. elegans.XBP-1 在秀丽隐杆线虫免疫激活中的宿主保护中起重要作用。
Nature. 2010 Feb 25;463(7284):1092-5. doi: 10.1038/nature08762.
6
Avoidance behavior independent of innate-immune signaling seen in Caenorhabditis elegans challenged with Bacillus anthracis.在受到炭疽杆菌挑战的秀丽隐杆线虫中观察到的与先天免疫信号无关的回避行为。
Dev Comp Immunol. 2020 Jan;102:103453. doi: 10.1016/j.dci.2019.103453. Epub 2019 Jul 18.
7
Mitochondrial p38 Mitogen-Activated Protein Kinase: Insights into Its Regulation of and Role in LONP1-Deficient Nematodes.线粒体 p38 丝裂原活化蛋白激酶:对其调控和在 LONP1 缺陷线虫中作用的深入了解。
Int J Mol Sci. 2023 Dec 7;24(24):17209. doi: 10.3390/ijms242417209.
8
Homeodomain-interacting protein kinase maintains neuronal homeostasis during normal aging and systemically regulates longevity from serotonergic and GABAergic neurons.同源结构域相互作用蛋白激酶在正常衰老过程中维持神经元内稳态,并通过 5-羟色胺能和γ-氨基丁酸能神经元从系统性上调节寿命。
Elife. 2023 Jun 20;12:e85792. doi: 10.7554/eLife.85792.
9
Heat-killed Lactobacillus spp. cells enhance survivals of Caenorhabditis elegans against Salmonella and Yersinia infections.热灭活的乳酸杆菌属细胞可增强秀丽隐杆线虫抵抗沙门氏菌和耶尔森氏菌感染的存活率。
Lett Appl Microbiol. 2015 Dec;61(6):523-30. doi: 10.1111/lam.12478. Epub 2015 Oct 23.
10
Dioscin Activates Endoplasmic Reticulum Unfolded Protein Response for Defense Against Pathogenic Bacteria in Caenorhabditis elegans via IRE-1/XBP-1 Pathway.薯蓣皂苷激活肌醇需求酶 1/ X 盒结合蛋白 1 通路诱导秀丽隐杆线虫未折叠蛋白反应抵抗病原菌
J Infect Dis. 2024 Jan 12;229(1):237-244. doi: 10.1093/infdis/jiad294.

引用本文的文献

1
Bacterial peptidoglycan acts as a digestive signal mediating host adaptation to diverse food resources in C. elegans.细菌肽聚糖作为一种消化信号,介导秀丽隐杆线虫适应不同的食物资源。
Nat Commun. 2024 Apr 16;15(1):3286. doi: 10.1038/s41467-024-47530-y.

本文引用的文献

1
The gut-to-brain axis for toxin-induced defensive responses.肠-脑轴与毒素诱导的防御反应
Cell. 2022 Nov 10;185(23):4298-4316.e21. doi: 10.1016/j.cell.2022.10.001. Epub 2022 Nov 1.
2
Gut commensal E. coli outer membrane proteins activate the host food digestive system through neural-immune communication.肠道共生大肠杆菌外膜蛋白通过神经免疫通讯激活宿主食物消化系统。
Cell Host Microbe. 2022 Oct 12;30(10):1401-1416.e8. doi: 10.1016/j.chom.2022.08.004. Epub 2022 Sep 2.
3
Diverse states and stimuli tune olfactory receptor expression levels to modulate food-seeking behavior.
不同的状态和刺激会调节嗅觉受体的表达水平,从而调节觅食行为。
Elife. 2022 Aug 31;11:e79557. doi: 10.7554/eLife.79557.
4
Vitamin C protects against hypoxia, inflammation, and ER stress in primary human preadipocytes and adipocytes.维生素 C 可预防原代人脂肪前体细胞和脂肪细胞的缺氧、炎症和内质网应激。
Mol Cell Endocrinol. 2022 Oct 1;556:111740. doi: 10.1016/j.mce.2022.111740. Epub 2022 Aug 4.
5
The regulation of animal behavior by cellular stress responses.细胞应激反应对动物行为的调控。
Exp Cell Res. 2021 Aug 15;405(2):112720. doi: 10.1016/j.yexcr.2021.112720. Epub 2021 Jul 1.
6
Olfactory perception of food abundance regulates dietary restriction-mediated longevity via a brain-to-gut signal.嗅觉感知食物丰度通过脑-肠信号调节饮食限制介导的寿命延长。
Nat Aging. 2021 Mar;1(3):255-268. doi: 10.1038/s43587-021-00039-1. Epub 2021 Mar 15.
7
Food allergy as a biological food quality control system.食物过敏作为一种生物性食品质量控制系统。
Cell. 2021 Mar 18;184(6):1440-1454. doi: 10.1016/j.cell.2020.12.007. Epub 2021 Jan 14.
8
Viewing images of foods evokes taste quality-specific activity in gustatory insular cortex.观看食物图像会引起味觉岛皮质中与味觉质量特异性相关的活动。
Proc Natl Acad Sci U S A. 2021 Jan 12;118(2). doi: 10.1073/pnas.2010932118.
9
Tyramine Acts Downstream of Neuronal XBP-1s to Coordinate Inter-tissue UPR Activation and Behavior in C. elegans.酪胺通过神经元 XBP-1s 发挥作用,协调秀丽隐杆线虫组织间 UPR 激活和行为。
Dev Cell. 2020 Dec 21;55(6):754-770.e6. doi: 10.1016/j.devcel.2020.10.024. Epub 2020 Nov 23.
10
Alleviating chronic ER stress by p38-Ire1-Xbp1 pathway and insulin-associated autophagy in C. elegans neurons.通过 p38-Ire1-Xbp1 通路和秀丽隐杆线虫神经元中的胰岛素相关自噬缓解慢性 ER 应激。
PLoS Genet. 2020 Sep 28;16(9):e1008704. doi: 10.1371/journal.pgen.1008704. eCollection 2020 Sep.