• 文献检索
  • 文档翻译
  • 深度研究
  • 学术资讯
  • Suppr Zotero 插件Zotero 插件
  • 邀请有礼
  • 套餐&价格
  • 历史记录
应用&插件
Suppr Zotero 插件Zotero 插件浏览器插件Mac 客户端Windows 客户端微信小程序
定价
高级版会员购买积分包购买API积分包
服务
文献检索文档翻译深度研究API 文档MCP 服务
关于我们
关于 Suppr公司介绍联系我们用户协议隐私条款
关注我们

Suppr 超能文献

核心技术专利:CN118964589B侵权必究
粤ICP备2023148730 号-1Suppr @ 2026

文献检索

告别复杂PubMed语法,用中文像聊天一样搜索,搜遍4000万医学文献。AI智能推荐,让科研检索更轻松。

立即免费搜索

文件翻译

保留排版,准确专业,支持PDF/Word/PPT等文件格式,支持 12+语言互译。

免费翻译文档

深度研究

AI帮你快速写综述,25分钟生成高质量综述,智能提取关键信息,辅助科研写作。

立即免费体验

β-紫罗兰酮通过 GSK-3β 信号通路增强 5-氟尿嘧啶对胃腺癌细胞增殖的抑制作用。

β-Ionone enhances the inhibitory effects of 5-fluorouracil on the proliferation of gastric adenocarcinoma cells by the GSK-3β signaling pathway.

机构信息

Department of Clinical Laboratory, The Forth Affiliated Hospital of Harbin Medical University, Nangang District, Harbin, China.

Department of Clinical Laboratory, Xi'an No. 9 Hospital, Beilin District, Xi'an City, China.

出版信息

PLoS One. 2024 Sep 6;19(9):e0309014. doi: 10.1371/journal.pone.0309014. eCollection 2024.

DOI:10.1371/journal.pone.0309014
PMID:39241034
原文链接:https://pmc.ncbi.nlm.nih.gov/articles/PMC11379261/
Abstract

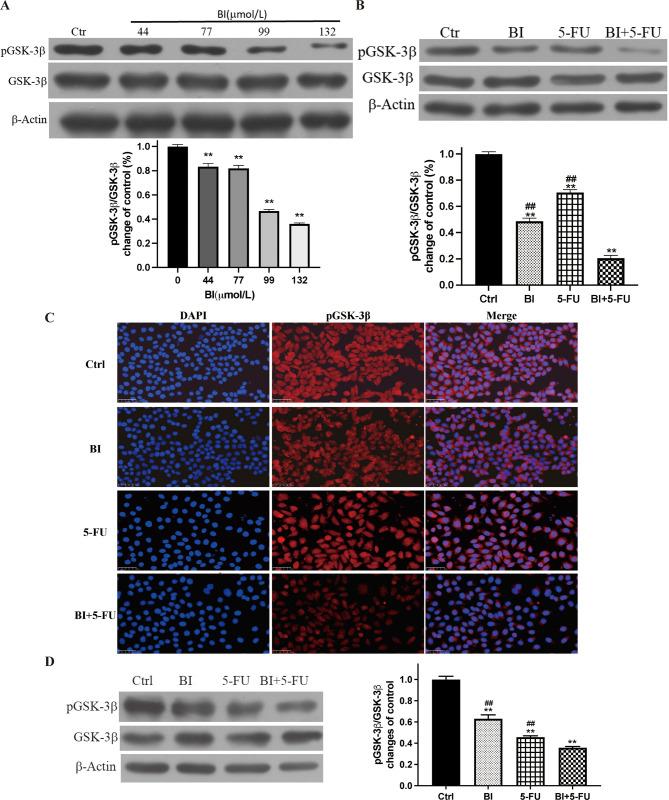
5-Fluorouracil (5-FU) is widely used in the treatment of gastric cancer, and the emergence of drug resistance and toxic effects has limited its application. Therefore, there is an urgent need for safe and effective novel drugs or new therapies. β-Ionone (BI) is found in vegetables and fruits and possesses an inhibitory proliferation of tumor cells in vitro and in vivo. In this study, we investigated whether BI could enhance the inhibitory effects of 5-FU on the proliferation of gastric adenocarcinoma cells and the growth of gastric cancer cell xenografts in a mouse model. The effects of BI and 5-FU alone or their combination on the cell viability, apoptosis, and mitochondrial membrane potential, the cell cycle, and its related proteins-Cyclin D1, and CDK4 as well as PCNA and GSK-3β were evaluated in SGC-7901 cells and MKN45 cells by MTT, MB, flow cytometry and Western blot. In addition, the effects of BI and 5-FU alone or their combination on the growth of SGC-7901 cell xenografts in nude mice were investigated. The results showed that BI significantly enhanced the sensitivity of gastric adenocarcinoma cells to 5-FU in vitro and in vivo, i.e. proliferation inhibited, apoptosis induced and GSK-3β protein activated. Therefore, our results suggest that BI increases the antitumor effect of 5-FU on gastric adenocarcinoma cells, at least partly from an activated GSK-3β signaling pathway.

摘要

5-氟尿嘧啶(5-FU)被广泛应用于胃癌的治疗,但耐药性和毒副作用的出现限制了其应用。因此,急需安全有效的新型药物或新疗法。β-紫罗兰酮(BI)存在于蔬菜和水果中,具有体外和体内抑制肿瘤细胞增殖的作用。在本研究中,我们研究了 BI 是否可以增强 5-FU 对胃腺癌 SGC-7901 细胞和 MKN45 细胞增殖的抑制作用,以及对荷瘤小鼠胃癌细胞生长的抑制作用。通过 MTT、MB、流式细胞术和 Western blot 检测 BI 和 5-FU 单独或联合作用对 SGC-7901 细胞和 MKN45 细胞活力、凋亡、线粒体膜电位、细胞周期及其相关蛋白-Cyclin D1、CDK4 和 PCNA、GSK-3β的影响。此外,还研究了 BI 和 5-FU 单独或联合作用对裸鼠 SGC-7901 细胞异种移植瘤生长的影响。结果表明,BI 显著增强了胃腺癌细胞对 5-FU 的敏感性,表现为增殖抑制、凋亡诱导和 GSK-3β 蛋白激活。因此,我们的结果表明,BI 增强了 5-FU 对胃腺癌细胞的抗肿瘤作用,至少部分是通过激活 GSK-3β 信号通路实现的。

https://cdn.ncbi.nlm.nih.gov/pmc/blobs/d613/11379261/141b0bedb64e/pone.0309014.g006.jpg
https://cdn.ncbi.nlm.nih.gov/pmc/blobs/d613/11379261/1f1f579acd54/pone.0309014.g001.jpg
https://cdn.ncbi.nlm.nih.gov/pmc/blobs/d613/11379261/eb954a6c4ce8/pone.0309014.g002.jpg
https://cdn.ncbi.nlm.nih.gov/pmc/blobs/d613/11379261/f11dee9dc686/pone.0309014.g003.jpg
https://cdn.ncbi.nlm.nih.gov/pmc/blobs/d613/11379261/b8370040e17a/pone.0309014.g004.jpg
https://cdn.ncbi.nlm.nih.gov/pmc/blobs/d613/11379261/31fe2d7b7a80/pone.0309014.g005.jpg
https://cdn.ncbi.nlm.nih.gov/pmc/blobs/d613/11379261/141b0bedb64e/pone.0309014.g006.jpg
https://cdn.ncbi.nlm.nih.gov/pmc/blobs/d613/11379261/1f1f579acd54/pone.0309014.g001.jpg
https://cdn.ncbi.nlm.nih.gov/pmc/blobs/d613/11379261/eb954a6c4ce8/pone.0309014.g002.jpg
https://cdn.ncbi.nlm.nih.gov/pmc/blobs/d613/11379261/f11dee9dc686/pone.0309014.g003.jpg
https://cdn.ncbi.nlm.nih.gov/pmc/blobs/d613/11379261/b8370040e17a/pone.0309014.g004.jpg
https://cdn.ncbi.nlm.nih.gov/pmc/blobs/d613/11379261/31fe2d7b7a80/pone.0309014.g005.jpg
https://cdn.ncbi.nlm.nih.gov/pmc/blobs/d613/11379261/141b0bedb64e/pone.0309014.g006.jpg

相似文献

1
β-Ionone enhances the inhibitory effects of 5-fluorouracil on the proliferation of gastric adenocarcinoma cells by the GSK-3β signaling pathway.β-紫罗兰酮通过 GSK-3β 信号通路增强 5-氟尿嘧啶对胃腺癌细胞增殖的抑制作用。
PLoS One. 2024 Sep 6;19(9):e0309014. doi: 10.1371/journal.pone.0309014. eCollection 2024.
2
[Difference of gene expression profile in human gastric cancer grafted onto nude mice treated with WCA].[经WCA处理的裸鼠移植人胃癌基因表达谱的差异]
Zhongguo Zhong Yao Za Zhi. 2007 Oct;32(19):2028-36.
3
γ-Tocotrienol enhances autophagy of gastric cancer cells by the regulation of GSK3β/β-Catenin pathway.γ-生育三烯酚通过调控GSK3β/β-连环蛋白信号通路增强胃癌细胞的自噬。
Mol Carcinog. 2024 Oct;63(10):2013-2025. doi: 10.1002/mc.23790. Epub 2024 Jul 9.
4
Repertaxin, an inhibitor of the chemokine receptors CXCR1 and CXCR2, inhibits malignant behavior of human gastric cancer MKN45 cells in vitro and in vivo and enhances efficacy of 5-fluorouracil.瑞帕他辛是一种趋化因子受体CXCR1和CXCR2的抑制剂,可在体内外抑制人胃癌MKN45细胞的恶性行为,并增强5-氟尿嘧啶的疗效。
Int J Oncol. 2016 Apr;48(4):1341-52. doi: 10.3892/ijo.2016.3371. Epub 2016 Feb 2.
5
Hypoxic inactivation of glycogen synthase kinase-3β promotes gastric tumor growth and angiogenesis by facilitating hypoxia-inducible factor-1 signaling.糖原合酶激酶-3β的缺氧失活通过促进缺氧诱导因子-1信号传导来促进胃肿瘤生长和血管生成。
APMIS. 2016 Sep;124(9):748-56. doi: 10.1111/apm.12569. Epub 2016 Jul 1.
6
Aberrant nuclear accumulation of glycogen synthase kinase-3beta in human pancreatic cancer: association with kinase activity and tumor dedifferentiation.糖原合成酶激酶-3β在人胰腺癌中的异常核聚集:与激酶活性和肿瘤去分化的关联
Clin Cancer Res. 2006 Sep 1;12(17):5074-81. doi: 10.1158/1078-0432.CCR-06-0196.
7
Cardamonin, a natural chalcone, reduces 5-fluorouracil resistance of gastric cancer cells through targeting Wnt/β-catenin signal pathway.小豆蔻明,一种天然查尔酮,通过靶向 Wnt/β-连环蛋白信号通路降低胃癌细胞对 5-氟尿嘧啶的耐药性。
Invest New Drugs. 2020 Apr;38(2):329-339. doi: 10.1007/s10637-019-00781-9. Epub 2019 May 17.
8
Adiponectin modulates the glycogen synthase kinase-3beta/beta-catenin signaling pathway and attenuates mammary tumorigenesis of MDA-MB-231 cells in nude mice.脂联素调节糖原合酶激酶-3β/β-连环蛋白信号通路,并减轻裸鼠体内MDA-MB-231细胞的乳腺肿瘤发生。
Cancer Res. 2006 Dec 1;66(23):11462-70. doi: 10.1158/0008-5472.CAN-06-1969.
9
Astragalus extract inhibits proliferation but enhances apoptosis in gastric cancer.黄芪提取物抑制胃癌细胞增殖但增强其凋亡。
Pak J Pharm Sci. 2016 Sep;29(5):1473-1482.
10
Targeting Notch signaling by γ-secretase inhibitor I enhances the cytotoxic effect of 5-FU in gastric cancer.γ-分泌酶抑制剂I靶向Notch信号通路可增强5-氟尿嘧啶对胃癌的细胞毒性作用。
Clin Exp Metastasis. 2015 Aug;32(6):593-603. doi: 10.1007/s10585-015-9730-5. Epub 2015 Jul 2.

引用本文的文献

1
Ginsenoside Rk1 Enhances Chemosensitivity of Gastric Cancer Through Activating the AMPK/mTOR Pathway.人参皂苷Rk1通过激活AMPK/mTOR信号通路增强胃癌的化疗敏感性。
Dose Response. 2025 Aug 5;23(3):15593258251349653. doi: 10.1177/15593258251349653. eCollection 2025 Jul-Sep.
2
Implication of protein post translational modifications in gastric cancer.蛋白质翻译后修饰在胃癌中的意义
Front Cell Dev Biol. 2025 Feb 4;13:1523958. doi: 10.3389/fcell.2025.1523958. eCollection 2025.

本文引用的文献

1
β-Ionone represses renal cell carcinoma progression through activating LKB1/AMPK-triggered autophagy.β-紫罗兰酮通过激活 LKB1/AMPK 触发的自噬来抑制肾细胞癌的进展。
J Biochem Mol Toxicol. 2023 Jun;37(6):e23331. doi: 10.1002/jbt.23331. Epub 2023 Feb 26.
2
β-ionone Inhibits Epithelial-Mesenchymal Transition (EMT) in Prostate Cancer Cells by Negatively Regulating the Wnt/β-Catenin Pathway.β-紫罗兰酮通过负调控Wnt/β-连环蛋白信号通路抑制前列腺癌细胞的上皮-间质转化(EMT)
Front Biosci (Landmark Ed). 2022 Dec 28;27(12):335. doi: 10.31083/j.fbl2712335.
3
Global Cancer Statistics 2020: GLOBOCAN Estimates of Incidence and Mortality Worldwide for 36 Cancers in 185 Countries.
《全球癌症统计数据 2020:全球 185 个国家和地区 36 种癌症的发病率和死亡率估计》。
CA Cancer J Clin. 2021 May;71(3):209-249. doi: 10.3322/caac.21660. Epub 2021 Feb 4.
4
The PI3k/Akt pathway is associated with angiogenesis, oxidative stress and survival of mesenchymal stem cells in pathophysiologic condition in ischemia.PI3k/Akt 通路与血管生成、氧化应激和间充质干细胞在缺血病理生理条件下的存活有关。
Physiol Res. 2019 Nov 30;68(Suppl 2):S131-S138. doi: 10.33549/physiolres.934345.
5
Beta-ionone-inhibited proliferation of breast cancer cells by inhibited COX-2 activity.β-紫罗兰酮通过抑制 COX-2 活性抑制乳腺癌细胞的增殖。
Arch Toxicol. 2019 Oct;93(10):2993-3003. doi: 10.1007/s00204-019-02550-2. Epub 2019 Sep 10.
6
Programmed necrotic cell death of macrophages: Focus on pyroptosis, necroptosis, and parthanatos.程序性巨噬细胞坏死:聚焦细胞焦亡、坏死性凋亡和PARP 过度激活诱导的细胞坏死。
Redox Biol. 2019 Sep;26:101239. doi: 10.1016/j.redox.2019.101239. Epub 2019 Jun 9.
7
Activation of PSGR with β-ionone suppresses prostate cancer progression by blocking androgen receptor nuclear translocation.β-紫罗兰酮激活 PSGR 通过阻断雄激素受体核易位抑制前列腺癌进展。
Cancer Lett. 2019 Jul 1;453:193-205. doi: 10.1016/j.canlet.2019.03.044. Epub 2019 Mar 27.
8
Estimating the global cancer incidence and mortality in 2018: GLOBOCAN sources and methods.估算 2018 年全球癌症发病率和死亡率:GLOBOCAN 来源和方法。
Int J Cancer. 2019 Apr 15;144(8):1941-1953. doi: 10.1002/ijc.31937. Epub 2018 Dec 6.
9
Apoptin-derived peptide reverses cisplatin resistance in gastric cancer through the PI3K-AKT signaling pathway.凋亡素衍生肽通过 PI3K-AKT 信号通路逆转胃癌对顺铂的耐药性。
Cancer Med. 2018 Apr;7(4):1369-1383. doi: 10.1002/cam4.1380. Epub 2018 Mar 9.
10
BI2536, a potent and selective inhibitor of polo-like kinase 1, in combination with cisplatin exerts synergistic effects on gastric cancer cells.BI2536 是一种有效的、选择性的 Polo 样激酶 1 抑制剂,与顺铂联合使用对胃癌细胞具有协同作用。
Int J Oncol. 2018 Mar;52(3):804-814. doi: 10.3892/ijo.2018.4255. Epub 2018 Jan 25.