• 文献检索
  • 文档翻译
  • 深度研究
  • 学术资讯
  • Suppr Zotero 插件Zotero 插件
  • 邀请有礼
  • 套餐&价格
  • 历史记录
应用&插件
Suppr Zotero 插件Zotero 插件浏览器插件Mac 客户端Windows 客户端微信小程序
定价
高级版会员购买积分包购买API积分包
服务
文献检索文档翻译深度研究API 文档MCP 服务
关于我们
关于 Suppr公司介绍联系我们用户协议隐私条款
关注我们

Suppr 超能文献

核心技术专利:CN118964589B侵权必究
粤ICP备2023148730 号-1Suppr @ 2026

文献检索

告别复杂PubMed语法,用中文像聊天一样搜索,搜遍4000万医学文献。AI智能推荐,让科研检索更轻松。

立即免费搜索

文件翻译

保留排版,准确专业,支持PDF/Word/PPT等文件格式,支持 12+语言互译。

免费翻译文档

深度研究

AI帮你快速写综述,25分钟生成高质量综述,智能提取关键信息,辅助科研写作。

立即免费体验

NEDD1促进肺腺癌的发展并可作为一种预后标志物。

NEDD1 Promotes the Development of Lung Adenocarcinoma and Can be Used as a Prognostic Marker.

作者信息

Yang Zhen, Huang Rongkun, Yang Yun, Cong Jing, Yang Xia, Zhou Quan, Guo Ruoyu, Ma Ying, Gong Xiangqian, Jiao Fei, Li Youjie, Zhu Shugang, Kong Lijun, Hu Jinxia

机构信息

Key Laboratory of Tumor Molecular Biology in Binzhou Medical University, Department of Biochemistry and Molecular Biology, Binzhou Medical University, Yantai, Shandong 264003, China.

Institute of Healthcare and Industry, Sichuan Tourism College, Chengdu, Sichuan 610000, China.

出版信息

J Cancer. 2024 Aug 13;15(16):5149-5164. doi: 10.7150/jca.98238. eCollection 2024.

DOI:10.7150/jca.98238
PMID:39247593
原文链接:https://pmc.ncbi.nlm.nih.gov/articles/PMC11375547/
Abstract

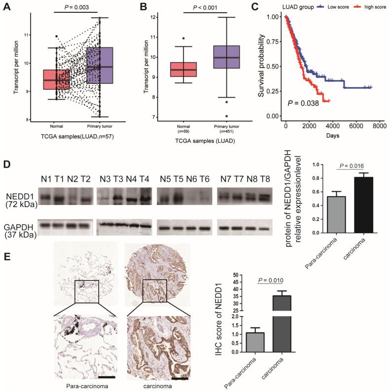
To explore the roles of Neural precursor cell expressed developmentally down-regulated 1(NEDD1) in lung cancer tumorigenesis and the relationship between NEDD1 expression and clinicopathology of patients with lung adenocarcinoma (LUAD). : Expression of NEDD1 or other proteins in tissues and cell lines were determined with immunohistochemistry or western blot, the data of patients with LUAD in The Cancer Genome Atlas (TCGA) datasets and LUAD tissue array were collected and analyzed, the effects of NEDD1 on proliferation, migration, cell cycle progression and apoptosis of cancer cells were detected with colony formation assay, transwell assay and Flow cytometry (FCM) analysis respectively. the impact of NEDD1 knockdown on DNA damage was analyzed using Immunofluorescence staining of H2AX and comet assay. Furthermore, the effect of NEDD1 on cancer cell proliferation was investigated in nude mice. NEDD1 was upregulated in lung tissues and the NEDD1 immune score was an independent prognostic factor. Overexpression of NEDD1 promoted epithelial-mesenchymal transition, accelerated cell cycle progression, and enhanced the proliferation and migration of A549 and H1299 cells, while knockdown of NEDD1 resulted in the opposite phenotype and leaded to DNA damage. In addition, NEDD1 improved cell tumorigenicity . These findings suggest that NEDD1 plays important roles in lung cancer development and may therefore be a potential prognostic marker and promising therapeutic target for lung cancer therapy.

摘要

探讨神经前体细胞表达发育下调蛋白1(NEDD1)在肺癌发生中的作用以及NEDD1表达与肺腺癌(LUAD)患者临床病理特征之间的关系。:采用免疫组织化学或蛋白质印迹法检测组织和细胞系中NEDD1或其他蛋白的表达,收集并分析癌症基因组图谱(TCGA)数据集和LUAD组织芯片中LUAD患者的数据,分别采用集落形成试验、Transwell试验和流式细胞术(FCM)分析检测NEDD1对癌细胞增殖、迁移、细胞周期进程和凋亡的影响。采用H2AX免疫荧光染色和彗星试验分析NEDD1敲低对DNA损伤的影响。此外,在裸鼠中研究了NEDD1对癌细胞增殖的影响。NEDD1在肺组织中上调,且NEDD1免疫评分是一个独立的预后因素。NEDD1的过表达促进上皮-间质转化,加速细胞周期进程,并增强A549和H1299细胞的增殖和迁移,而敲低NEDD1则导致相反的表型并导致DNA损伤。此外,NEDD1提高了细胞的致瘤性。这些发现表明,NEDD1在肺癌发展中起重要作用,因此可能是一种潜在的预后标志物和有前景的肺癌治疗靶点。

https://cdn.ncbi.nlm.nih.gov/pmc/blobs/cdc0/11375547/191f52a9dda9/jcav15p5149g007.jpg
https://cdn.ncbi.nlm.nih.gov/pmc/blobs/cdc0/11375547/900c4d1efef3/jcav15p5149g001.jpg
https://cdn.ncbi.nlm.nih.gov/pmc/blobs/cdc0/11375547/2a9a013a312f/jcav15p5149g002.jpg
https://cdn.ncbi.nlm.nih.gov/pmc/blobs/cdc0/11375547/3ce6c12c1ac8/jcav15p5149g003.jpg
https://cdn.ncbi.nlm.nih.gov/pmc/blobs/cdc0/11375547/8e62a5bebb29/jcav15p5149g004.jpg
https://cdn.ncbi.nlm.nih.gov/pmc/blobs/cdc0/11375547/35f0fc7218ae/jcav15p5149g005.jpg
https://cdn.ncbi.nlm.nih.gov/pmc/blobs/cdc0/11375547/265935a21f01/jcav15p5149g006.jpg
https://cdn.ncbi.nlm.nih.gov/pmc/blobs/cdc0/11375547/191f52a9dda9/jcav15p5149g007.jpg
https://cdn.ncbi.nlm.nih.gov/pmc/blobs/cdc0/11375547/900c4d1efef3/jcav15p5149g001.jpg
https://cdn.ncbi.nlm.nih.gov/pmc/blobs/cdc0/11375547/2a9a013a312f/jcav15p5149g002.jpg
https://cdn.ncbi.nlm.nih.gov/pmc/blobs/cdc0/11375547/3ce6c12c1ac8/jcav15p5149g003.jpg
https://cdn.ncbi.nlm.nih.gov/pmc/blobs/cdc0/11375547/8e62a5bebb29/jcav15p5149g004.jpg
https://cdn.ncbi.nlm.nih.gov/pmc/blobs/cdc0/11375547/35f0fc7218ae/jcav15p5149g005.jpg
https://cdn.ncbi.nlm.nih.gov/pmc/blobs/cdc0/11375547/265935a21f01/jcav15p5149g006.jpg
https://cdn.ncbi.nlm.nih.gov/pmc/blobs/cdc0/11375547/191f52a9dda9/jcav15p5149g007.jpg

相似文献

1
NEDD1 Promotes the Development of Lung Adenocarcinoma and Can be Used as a Prognostic Marker.NEDD1促进肺腺癌的发展并可作为一种预后标志物。
J Cancer. 2024 Aug 13;15(16):5149-5164. doi: 10.7150/jca.98238. eCollection 2024.
2
NEDD1 overexpression increases cell proliferation, tumor immune escape, and drug resistance in LUAD.NEDD1过表达增加了肺腺癌中的细胞增殖、肿瘤免疫逃逸和耐药性。
J Cancer. 2024 Mar 11;15(9):2460-2474. doi: 10.7150/jca.91671. eCollection 2024.
3
Actin-like protein 8 promotes cell proliferation, colony-formation, proangiogenesis, migration and invasion in lung adenocarcinoma cells.肌动蛋白样蛋白 8 促进肺腺癌细胞的增殖、集落形成、促血管生成、迁移和侵袭。
Thorac Cancer. 2020 Mar;11(3):526-536. doi: 10.1111/1759-7714.13247. Epub 2020 Jan 21.
4
LINC01117 inhibits invasion and migration of lung adenocarcinoma through influencing EMT process.LINC01117 通过影响 EMT 过程抑制肺腺癌的侵袭和迁移。
PLoS One. 2023 Jun 29;18(6):e0287926. doi: 10.1371/journal.pone.0287926. eCollection 2023.
5
Cathepsin A knockdown decreases the proliferation and invasion of A549 lung adenocarcinoma cells.组织蛋白酶 A 敲低可降低 A549 肺腺癌细胞的增殖和侵袭。
Mol Med Rep. 2020 Jun;21(6):2553-2559. doi: 10.3892/mmr.2020.11068. Epub 2020 Apr 10.
6
High expression of keratin 6C is associated with poor prognosis and accelerates cancer proliferation and migration by modulating epithelial-mesenchymal transition in lung adenocarcinoma.角蛋白 6C 的高表达与不良预后相关,并通过调节肺腺癌中的上皮-间充质转化加速癌症增殖和迁移。
Genes Genomics. 2020 Feb;42(2):179-188. doi: 10.1007/s13258-019-00889-5. Epub 2019 Nov 25.
7
Down-regulated NEDD4L facilitates tumor progression through activating Notch signaling in lung adenocarcinoma.下调的 NEDD4L 通过激活肺腺癌中的 Notch 信号通路促进肿瘤进展。
PeerJ. 2022 May 24;10:e13402. doi: 10.7717/peerj.13402. eCollection 2022.
8
Junctional adhesion molecule-like protein promotes tumor progression via the Wnt/β-catenin signaling pathway in lung adenocarcinoma.连接黏附分子样蛋白通过 Wnt/β-连环蛋白信号通路促进肺腺癌的肿瘤进展。
J Transl Med. 2022 Jun 7;20(1):260. doi: 10.1186/s12967-022-03457-w.
9
Cyanidin-3-glucoside suppresses the progression of lung adenocarcinoma by downregulating TP53I3 and inhibiting PI3K/AKT/mTOR pathway.矢车菊素-3-葡萄糖苷通过下调 TP53I3 和抑制 PI3K/AKT/mTOR 通路抑制肺腺癌的进展。
World J Surg Oncol. 2021 Aug 6;19(1):232. doi: 10.1186/s12957-021-02339-7.
10
, a New Biomarker of Lung Adenocarcinoma.,一种肺腺癌的新型生物标志物。 (你提供的原文似乎不完整,开头缺少具体内容)
Front Oncol. 2021 Oct 20;11:754290. doi: 10.3389/fonc.2021.754290. eCollection 2021.

本文引用的文献

1
Recent advances in γH2AX biomarker-based genotoxicity assays: A marker of DNA damage and repair.γH2AX 生物标志物为基础的遗传毒性检测方法的最新进展:DNA 损伤与修复的标志物。
DNA Repair (Amst). 2021 Dec;108:103243. doi: 10.1016/j.dnarep.2021.103243. Epub 2021 Oct 21.
2
as a Prognostic Biomarker and Potential Therapeutic Target for Hepatocellular Carcinoma.作为肝细胞癌的预后生物标志物和潜在治疗靶点。
Cells. 2021 Jul 5;10(7):1698. doi: 10.3390/cells10071698.
3
Potential application of γ-H2AX as a biodosimetry tool for radiation triage.
γ-H2AX 作为一种用于辐射分类的生物剂量测定工具的潜在应用。
Mutat Res Rev Mutat Res. 2021 Jan-Jun;787:108350. doi: 10.1016/j.mrrev.2020.108350. Epub 2020 Nov 22.
4
Beyond visualization of DNA double-strand breaks after radiation exposure.超越辐射暴露后 DNA 双链断裂的可视化。
Int J Radiat Biol. 2022;98(3):522-527. doi: 10.1080/09553002.2021.1930268. Epub 2021 May 27.
5
EMT-associated microRNAs and their roles in cancer stemness and drug resistance.EMT 相关 microRNAs 及其在癌症干性和耐药性中的作用。
Cancer Commun (Lond). 2021 Mar;41(3):199-217. doi: 10.1002/cac2.12138. Epub 2021 Jan 27.
6
The ATM and ATR kinases regulate centrosome clustering and tumor recurrence by targeting KIFC1 phosphorylation.ATM和ATR激酶通过靶向KIFC1磷酸化来调节中心体聚集和肿瘤复发。
Nat Commun. 2021 Jan 4;12(1):20. doi: 10.1038/s41467-020-20208-x.
7
PLK4-phosphorylated NEDD1 facilitates cartwheel assembly and centriole biogenesis initiations.PLK4 磷酸化的 NEDD1 促进轮辐装配和中心体发生起始。
J Cell Biol. 2021 Jan 4;220(1). doi: 10.1083/jcb.202002151.
8
Eg5 targeting agents: From new anti-mitotic based inhibitor discovery to cancer therapy and resistance.Eg5 靶向药物:从新型抗有丝分裂抑制剂的发现到癌症治疗和耐药性。
Biochem Pharmacol. 2021 Feb;184:114364. doi: 10.1016/j.bcp.2020.114364. Epub 2020 Dec 11.
9
Cancer burden in China: trends, risk factors and prevention.中国癌症负担:趋势、风险因素与预防。
Cancer Biol Med. 2020 Nov 15;17(4):879-895. doi: 10.20892/j.issn.2095-3941.2020.0387. Epub 2020 Dec 15.
10
Lung cancer in China: current and prospect.中国肺癌:现状与展望。
Curr Opin Oncol. 2021 Jan;33(1):40-46. doi: 10.1097/CCO.0000000000000703.