Suppr超能文献

连接黏附分子样蛋白通过 Wnt/β-连环蛋白信号通路促进肺腺癌的肿瘤进展。

Junctional adhesion molecule-like protein promotes tumor progression via the Wnt/β-catenin signaling pathway in lung adenocarcinoma.

机构信息

Department of Pulmonary and Critical Care Medicine, Shandong Key Laboratory of Infectious Respiratory Diseases, Qilu Hospital of Shandong University, Jinan, 250012, China.

Department of Pulmonary and Critical Care Medicine, The Second Hospital of Shandong University, Jinan, 250033, China.

出版信息

J Transl Med. 2022 Jun 7;20(1):260. doi: 10.1186/s12967-022-03457-w.

Abstract

BACKGROUND

Lung adenocarcinoma (LUAD) is a heavy social burden worldwide. Because the mechanisms involved in LUAD remain unclear, the prognosis of LUAD remains poor. Consequently, it is urgent to investigate the potential mechanisms of LUAD. Junctional adhesion molecule-like protein (JAML), is recognized as a tumorigenesis molecule in gastric cancer. However, the role of JAML in LUAD is still unclear. Here we aimed to evaluate the role of JAML in LUAD.

METHODS

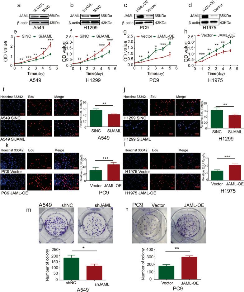
qRT-PCR, Western blotting and immunohistochemistry were conducted to investigate the expression of JAML in LUAD tissues. JAML was knocked down and overexpressed in LUAD cells using transient transfection by siRNA and plasmids or stable transfection by lentivirus. Proliferation potential of LUAD cells were detected by Cell Counting Kit-8, EdU incorporation and Colony formation assay. Migration and invasion abilities of LUAD cells were determined by wound healing, transwell migration and invasion assays. Cell cycle and cell apoptosis were detected by flow cytometry. The effects of JAML in vivo were studied in xenograft tumor models. Western blotting was used to explore the molecular mechanisms of JAML function. In addition, rescue experiments were performed to verify the possible mechanisms.

RESULTS

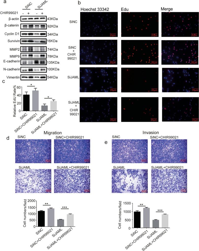
JAML expression was elevated in LUAD tissues compared with peritumor tissues, and this upregulation was positively related to pT and pTNM. Furthermore, both in vitro and in vivo, JAML silencing markedly repressed malignant behaviors of LUAD cells and vice versa. Knockdown of JAML also mediated cell cycle arrest at G/G phase and promoted apoptosis in LUAD cells. Mechanistically, silencing JAML repressed the process of epithelial-mesenchymal transition by inactivating the Wnt/β-catenin pathway in LUAD cells. Effects of JAML can be rescued by Wnt/β-catenin pathway activator in A549 cells.

CONCLUSIONS

Our data reveal the oncogenic role of JAML in LUAD, indicating that JAML may be a predictive biomarker and novel therapeutic target for LUAD.

摘要

背景

肺腺癌(LUAD)是全球范围内的一个沉重的社会负担。由于 LUAD 涉及的机制尚不清楚,LUAD 的预后仍然很差。因此,迫切需要研究 LUAD 的潜在机制。连接黏附分子样蛋白(JAML)被认为是胃癌的致癌分子。然而,JAML 在 LUAD 中的作用尚不清楚。在这里,我们旨在评估 JAML 在 LUAD 中的作用。

方法

采用 qRT-PCR、Western blot 和免疫组织化学方法检测 LUAD 组织中 JAML 的表达。通过 siRNA 和质粒的瞬时转染或慢病毒的稳定转染,敲低和过表达 LUAD 细胞中的 JAML。通过细胞计数试剂盒-8、EdU 掺入和集落形成实验检测 LUAD 细胞的增殖潜力。通过划痕愈合、Transwell 迁移和侵袭实验测定 LUAD 细胞的迁移和侵袭能力。通过流式细胞术检测细胞周期和细胞凋亡。在异种移植肿瘤模型中研究 JAML 的体内作用。Western blot 用于探索 JAML 功能的分子机制。此外,进行了挽救实验以验证可能的机制。

结果

与癌旁组织相比,JAML 在 LUAD 组织中表达上调,这种上调与 pT 和 pTNM 呈正相关。此外,在体外和体内,JAML 沉默显著抑制 LUAD 细胞的恶性行为,反之亦然。JAML 沉默还介导 LUAD 细胞的细胞周期阻滞在 G1/G0 期,并促进细胞凋亡。机制上,沉默 JAML 通过抑制 Wnt/β-catenin 通路在 LUAD 细胞中抑制上皮-间充质转化过程。在 A549 细胞中,Wnt/β-catenin 通路激活剂可以挽救 JAML 的作用。

结论

我们的数据揭示了 JAML 在 LUAD 中的致癌作用,表明 JAML 可能是 LUAD 的预测生物标志物和新的治疗靶点。

https://cdn.ncbi.nlm.nih.gov/pmc/blobs/1264/9171988/d60f19845f72/12967_2022_3457_Fig1_HTML.jpg

文献检索

告别复杂PubMed语法,用中文像聊天一样搜索,搜遍4000万医学文献。AI智能推荐,让科研检索更轻松。

立即免费搜索

文件翻译

保留排版,准确专业,支持PDF/Word/PPT等文件格式,支持 12+语言互译。

免费翻译文档

深度研究

AI帮你快速写综述,25分钟生成高质量综述,智能提取关键信息,辅助科研写作。

立即免费体验