• 文献检索
  • 文档翻译
  • 深度研究
  • 学术资讯
  • Suppr Zotero 插件Zotero 插件
  • 邀请有礼
  • 套餐&价格
  • 历史记录
应用&插件
Suppr Zotero 插件Zotero 插件浏览器插件Mac 客户端Windows 客户端微信小程序
定价
高级版会员购买积分包购买API积分包
服务
文献检索文档翻译深度研究API 文档MCP 服务
关于我们
关于 Suppr公司介绍联系我们用户协议隐私条款
关注我们

Suppr 超能文献

核心技术专利:CN118964589B侵权必究
粤ICP备2023148730 号-1Suppr @ 2026

文献检索

告别复杂PubMed语法,用中文像聊天一样搜索,搜遍4000万医学文献。AI智能推荐,让科研检索更轻松。

立即免费搜索

文件翻译

保留排版,准确专业,支持PDF/Word/PPT等文件格式,支持 12+语言互译。

免费翻译文档

深度研究

AI帮你快速写综述,25分钟生成高质量综述,智能提取关键信息,辅助科研写作。

立即免费体验

心房颤动导管消融重复消融手术的递增疗效:5年随访

Incremental Efficacy for Repeat Ablation Procedures for Catheter Ablation of Atrial Fibrillation: 5-Year Follow-Up.

作者信息

Sanchez-Somonte Paula, Kittichamroen Natchayathipk, Gao-Kang Jenny, Azizi Zahra, Alipour Pouria, Kahykin Yaariv, Pantano Alfredo, Verma Atul

机构信息

Division of Cardiology, McGill University Health Centre, McGill University, Montreal, Quebec, Canada.

Departamento de Medicina, Universitat de Barcelona (UB), Barcelona, Spain.

出版信息

JACC Adv. 2024 Aug 19;3(9):101200. doi: 10.1016/j.jacadv.2024.101200. eCollection 2024 Sep.

DOI:10.1016/j.jacadv.2024.101200
PMID:39247677
原文链接:https://pmc.ncbi.nlm.nih.gov/articles/PMC11380002/
Abstract

BACKGROUND

Catheter ablation atrial fibrillation (AF) is effective, but 20% to 40% of patients will require a repeat ablation. The role of more than 1 repeat ablation is not well known.

OBJECTIVES

The purpose of this study was to evaluate the effectiveness and incremental benefits of multiple repeat catheter ablations to treat AF in patients.

METHODS

We retrospectively included patients who underwent their first, second, third, and fourth AF ablation between 2004 and 2019. They were monitored with a 24-to-48-hour Holter every 3 months postablation the first year and every 6 to 12 months thereafter. Recurrence was defined as documented atrial arrhythmia >30 seconds. Outcomes are analyzed by Kaplan-Meier curves and compared by log rank test.

RESULTS

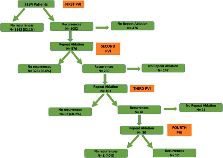
We included a total of 2,194 patients (64% with paroxysmal and 36% with nonparoxysmal AF). Mean age was 71 ± 10 years; 67% were male. After 1 ablation, freedom from AF was 52%. Among those 1,052 patients who had recurrences, 576 (55%) underwent a second ablation, 103 (10%) underwent a third procedure, and 20 (2%) underwent a fourth. Success rates for the second, third, and fourth ablation were 57%, 60%, and 40%, respectively, at 5-year follow-up. After the second ablation, freedom from AF in our entire cohort increased from 52% to 66%, with marginal changes after the third (67%) and fourth (67%) procedures.

CONCLUSIONS

Although repeated ablations demonstrated significant benefits at the individual level, the success rate may drop off after a third. The overall success of the initial cohort was not significantly influenced by the success rates of multiple follow-up ablations.

摘要

背景

导管消融治疗心房颤动(AF)是有效的,但20%至40%的患者需要再次消融。多次重复消融的作用尚不明确。

目的

本研究旨在评估多次重复导管消融治疗AF患者的有效性和额外获益。

方法

我们回顾性纳入了2004年至2019年间接受首次、第二次、第三次和第四次AF消融的患者。术后第一年每3个月用24至48小时动态心电图监测,此后每6至12个月监测一次。复发定义为记录到房性心律失常>30秒。结果采用Kaplan-Meier曲线分析,并通过对数秩检验进行比较。

结果

我们共纳入2194例患者(64%为阵发性AF,36%为非阵发性AF)。平均年龄为71±10岁;67%为男性。一次消融后,无AF的比例为52%。在1052例复发患者中,576例(55%)接受了第二次消融,103例(10%)接受了第三次消融,20例(2%)接受了第四次消融。在5年随访时,第二次、第三次和第四次消融的成功率分别为57%、60%和40%。第二次消融后,我们整个队列中无AF的比例从52%增加到66%,第三次(67%)和第四次(67%)消融后变化不大。

结论

尽管重复消融在个体水平上显示出显著益处,但第三次消融后成功率可能会下降。初始队列的总体成功率并未受到多次随访消融成功率的显著影响。

https://cdn.ncbi.nlm.nih.gov/pmc/blobs/59f7/11380002/0e38ab4ab172/gr7.jpg
https://cdn.ncbi.nlm.nih.gov/pmc/blobs/59f7/11380002/5ce9a58be117/ga1.jpg
https://cdn.ncbi.nlm.nih.gov/pmc/blobs/59f7/11380002/42227c27fb0b/gr1.jpg
https://cdn.ncbi.nlm.nih.gov/pmc/blobs/59f7/11380002/007b61d37744/gr2.jpg
https://cdn.ncbi.nlm.nih.gov/pmc/blobs/59f7/11380002/5c0494fb3d87/gr3.jpg
https://cdn.ncbi.nlm.nih.gov/pmc/blobs/59f7/11380002/0f79630ea9de/gr4.jpg
https://cdn.ncbi.nlm.nih.gov/pmc/blobs/59f7/11380002/5ce9a58be117/gr8.jpg
https://cdn.ncbi.nlm.nih.gov/pmc/blobs/59f7/11380002/2d07ed5eedd1/gr5.jpg
https://cdn.ncbi.nlm.nih.gov/pmc/blobs/59f7/11380002/e65dfcb5eb77/gr6.jpg
https://cdn.ncbi.nlm.nih.gov/pmc/blobs/59f7/11380002/0e38ab4ab172/gr7.jpg
https://cdn.ncbi.nlm.nih.gov/pmc/blobs/59f7/11380002/5ce9a58be117/ga1.jpg
https://cdn.ncbi.nlm.nih.gov/pmc/blobs/59f7/11380002/42227c27fb0b/gr1.jpg
https://cdn.ncbi.nlm.nih.gov/pmc/blobs/59f7/11380002/007b61d37744/gr2.jpg
https://cdn.ncbi.nlm.nih.gov/pmc/blobs/59f7/11380002/5c0494fb3d87/gr3.jpg
https://cdn.ncbi.nlm.nih.gov/pmc/blobs/59f7/11380002/0f79630ea9de/gr4.jpg
https://cdn.ncbi.nlm.nih.gov/pmc/blobs/59f7/11380002/5ce9a58be117/gr8.jpg
https://cdn.ncbi.nlm.nih.gov/pmc/blobs/59f7/11380002/2d07ed5eedd1/gr5.jpg
https://cdn.ncbi.nlm.nih.gov/pmc/blobs/59f7/11380002/e65dfcb5eb77/gr6.jpg
https://cdn.ncbi.nlm.nih.gov/pmc/blobs/59f7/11380002/0e38ab4ab172/gr7.jpg

相似文献

1
Incremental Efficacy for Repeat Ablation Procedures for Catheter Ablation of Atrial Fibrillation: 5-Year Follow-Up.心房颤动导管消融重复消融手术的递增疗效:5年随访
JACC Adv. 2024 Aug 19;3(9):101200. doi: 10.1016/j.jacadv.2024.101200. eCollection 2024 Sep.
2
Repeat catheter ablation for recurrent atrial fibrillation: Electrophysiologic findings and clinical outcomes.重复导管消融治疗复发性心房颤动:电生理发现和临床结果。
J Cardiovasc Electrophysiol. 2021 Mar;32(3):628-638. doi: 10.1111/jce.14867. Epub 2021 Feb 15.
3
Five-year follow-up after catheter ablation of persistent atrial fibrillation using the stepwise approach and prognostic factors for success.采用逐步法消融持续性心房颤动 5 年后的随访及成功的预测因素。
Circ Arrhythm Electrophysiol. 2015 Apr;8(2):308-17. doi: 10.1161/CIRCEP.114.001672. Epub 2015 Mar 5.
4
Clinical outcome of catheter ablation in patients with nonparoxysmal atrial fibrillation: results of 3-year follow-up.非阵发性心房颤动患者导管消融的临床疗效:3 年随访结果。
Circ Arrhythm Electrophysiol. 2012 Jun 1;5(3):514-20. doi: 10.1161/CIRCEP.111.968032. Epub 2012 May 1.
5
Treatment of atrial fibrillation with second-generation cryoballoon followed by contact-sensing radiofrequency catheter ablation for arrhythmia recurrences-results of a 5-year follow-up.第二代冷冻球囊治疗心房颤动后行接触感知射频导管消融治疗心律失常复发-5 年随访结果。
J Interv Card Electrophysiol. 2024 Sep;67(6):1407-1417. doi: 10.1007/s10840-024-01752-8. Epub 2024 Jan 23.
6
High-power, short-duration atrial fibrillation ablations using contact force sensing catheters: Outcomes and predictors of success including posterior wall isolation.使用接触力感应导管进行高能短时间心房颤动消融:包括后壁隔离在内的成功率的结果和预测因素。
Heart Rhythm. 2020 Aug;17(8):1223-1231. doi: 10.1016/j.hrthm.2020.03.022. Epub 2020 Apr 6.
7
Convergent ablation for persistent atrial fibrillation: outcomes from a single-centre real-world experience.持续性心房颤动的汇聚消融:单中心真实世界经验的结果。
Eur J Cardiothorac Surg. 2022 Dec 2;63(1). doi: 10.1093/ejcts/ezac515.
8
Acute oesophageal safety and long-term follow-up of AI-guided high-power short-duration with 50 W for atrial fibrillation ablation.AI 引导的高功率短时间 50W 用于房颤消融的急性食管安全性和长期随访。
Europace. 2023 Apr 15;25(4):1379-1391. doi: 10.1093/europace/euad053.
9
The incremental benefit of non-pulmonary vein left atrial ablation in patients undergoing a repeat persistent atrial fibrillation ablation procedure.在接受复发性持续性心房颤动消融手术的患者中,非肺静脉左心房消融的增量效益。
J Interv Card Electrophysiol. 2017 Mar;48(2):185-191. doi: 10.1007/s10840-016-0204-8. Epub 2016 Oct 20.
10
Composite Index Tagging for PVI in Paroxysmal AF: A Prospective, Multicenter Postapproval Study.阵发性 AF 中 PVI 的复合索引标记:一项前瞻性、多中心上市后研究。
JACC Clin Electrophysiol. 2022 Sep;8(9):1077-1089. doi: 10.1016/j.jacep.2022.06.007. Epub 2022 Aug 31.

引用本文的文献

1
Durable effectiveness and safety of hybrid ablation versus catheter ablation: 2-year results from the randomized CEASE-AF trial†.混合消融与导管消融的长期有效性和安全性:随机CEASE-AF试验的2年结果†
Eur J Cardiothorac Surg. 2025 Jul 1;67(7). doi: 10.1093/ejcts/ezaf146.
2
Digital Twin Models in Atrial Fibrillation: Charting the Future of Precision Therapy?心房颤动中的数字孪生模型:描绘精准治疗的未来?
J Pers Med. 2025 Jun 16;15(6):256. doi: 10.3390/jpm15060256.
3
Epigenetic Drivers of Atrial Fibrillation: Mechanisms, Biomarkers, and Therapeutic Targets.

本文引用的文献

1
Cryoballoon or Radiofrequency Ablation for Atrial Fibrillation Assessed by Continuous Monitoring: A Randomized Clinical Trial.连续监测评估的冷冻球囊或射频消融治疗心房颤动:一项随机临床试验。
Circulation. 2019 Nov 26;140(22):1779-1788. doi: 10.1161/CIRCULATIONAHA.119.042622. Epub 2019 Oct 21.
2
Contact force sensing for ablation of persistent atrial fibrillation: A randomized, multicenter trial.接触力感应消融持续性心房颤动:一项随机、多中心试验。
Heart Rhythm. 2018 Feb;15(2):201-208. doi: 10.1016/j.hrthm.2017.10.010. Epub 2017 Oct 10.
3
Very long-term outcome following transcatheter ablation of atrial fibrillation. Are results maintained after 10 years of follow up?
心房颤动的表观遗传驱动因素:机制、生物标志物及治疗靶点
Int J Mol Sci. 2025 May 29;26(11):5253. doi: 10.3390/ijms26115253.
经导管消融治疗心房颤动的长期疗效。10 年随访后结果是否仍能维持?
Europace. 2018 Mar 1;20(3):443-450. doi: 10.1093/europace/eux008.
4
Cryoballoon or Radiofrequency Ablation for Paroxysmal Atrial Fibrillation.冷冻球囊或射频消融治疗阵发性心房颤动。
N Engl J Med. 2016 Jun 9;374(23):2235-45. doi: 10.1056/NEJMoa1602014. Epub 2016 Apr 4.
5
Predictors and Characteristics of Multiple (More Than 2) Catheter Ablation Procedures for Atrial Fibrillation.心房颤动多次(超过2次)导管消融术的预测因素及特征
J Cardiovasc Electrophysiol. 2015 Oct;26(10):1048-56. doi: 10.1111/jce.12748. Epub 2015 Sep 1.
6
Approaches to catheter ablation for persistent atrial fibrillation.持续性心房颤动的导管消融治疗方法。
N Engl J Med. 2015 May 7;372(19):1812-22. doi: 10.1056/NEJMoa1408288.
7
Repeated catheter ablation of atrial fibrillation: how to predict outcome?房颤的重复导管消融:如何预测结果?
Circ J. 2013;77(9):2271-9. doi: 10.1253/circj.cj-13-0308. Epub 2013 Jun 12.
8
Long-term outcomes of catheter ablation of atrial fibrillation: a systematic review and meta-analysis.房颤导管消融的长期疗效:系统评价和荟萃分析。
J Am Heart Assoc. 2013 Mar 18;2(2):e004549. doi: 10.1161/JAHA.112.004549.
9
Clinical outcome of catheter ablation in patients with nonparoxysmal atrial fibrillation: results of 3-year follow-up.非阵发性心房颤动患者导管消融的临床疗效:3 年随访结果。
Circ Arrhythm Electrophysiol. 2012 Jun 1;5(3):514-20. doi: 10.1161/CIRCEP.111.968032. Epub 2012 May 1.
10
Long-term results of atrial fibrillation ablation: the importance of all initial ablation failures undergoing a repeat ablation.心房颤动消融的长期结果:所有初始消融失败的患者均需再次消融的重要性。
Am Heart J. 2011 Jul;162(1):193-200. doi: 10.1016/j.ahj.2011.04.013.