Suppr超能文献

构建具有粗糙表面的聚吡咯纳米颗粒用于增强对三阴性乳腺癌的化学光热疗法。

Construction of polypyrrole nanoparticles with a rough surface for enhanced chemo-photothermal therapy against triple negative breast cancer.

作者信息

Xi Yuanyin, Zhou Shiqi, Long Junhui, Zhou Linxi, Tang Peng, Qian Hang, Jiang Jun, Hu Ying

机构信息

Breast Disease Center, Southwest Hospital, Army Medical University Chongqing 400038 China

Department of Plastic, Reconstructive and Cosmetic Surgery, Xinqiao Hospital, Army Medical University Chongqing 400037 China.

出版信息

Nanoscale Adv. 2024 Aug 20;6(21):5313-21. doi: 10.1039/d4na00434e.

Abstract

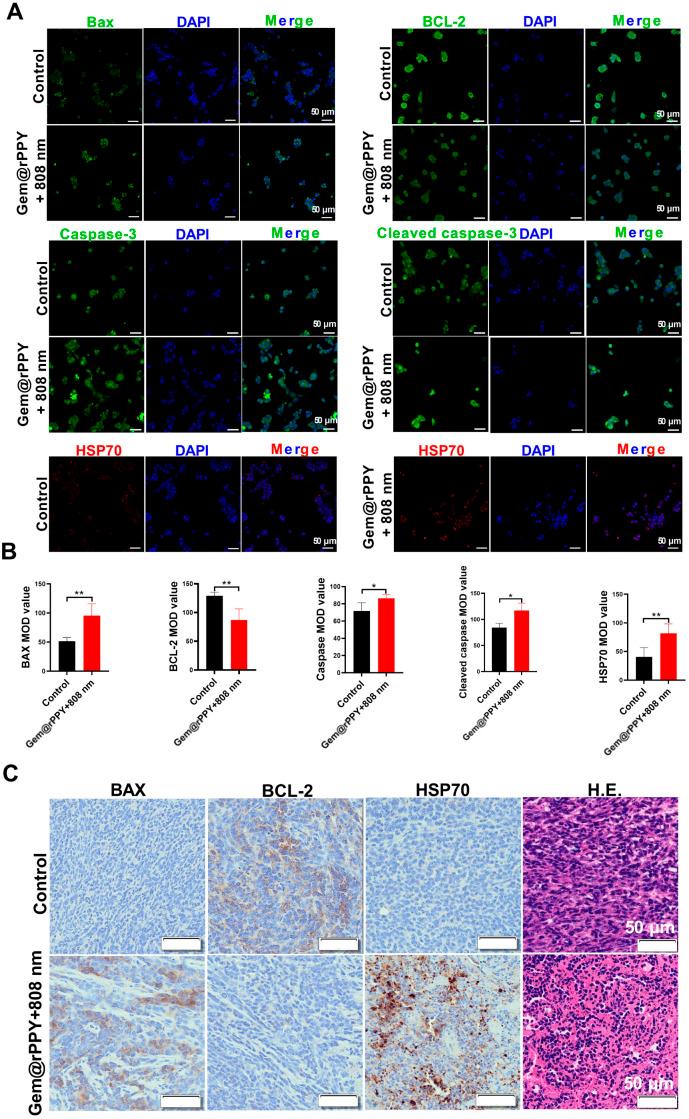
Triple-negative breast cancer (TNBC) is the most malignant subtype of breast cancer, characterized by aggressive malignancy and a poor prognosis. Emerging nanomedicine-based combination therapy represents one of the most promising strategies for combating TNBC. Polypyrrole nanoparticles (PPY) are excellent drug delivery vehicles with outstanding photothermal performances. However, the impact of morphology on PPY's drug loading efficiency and photothermal properties remains largely unexplored. In this study, we propose that pluronic P123 can assist in the synthesis of polypyrrole nanoparticles with rough surfaces (rPPY). During the synthesis, P123 formed small micelles around the nanoparticle surface, which were later removed, resulting in small pits and cavities in rPPY. Subsequently, the rPPY was loaded with the chemotherapy drug gemcitabine (Gem@rPPY) for chemo-photothermal therapy against TNBCs. Our results demonstrate that rPPY exhibited superior photothermal performance and significantly enhanced drug loading efficiency by five times compared to smooth PPY nanoparticles. assessments confirmed Gem@rPPY's robust photothermal properties by efficiently converting light into heat. Cell culture experiments with 4T1 cells and a TNBC mice model revealed significant tumor suppression upon Gem@rPPY administration, emphasizing its efficacy in inducing apoptosis. Toxicity evaluations demonstrated minimal adverse effects both and , highlighting the biocompatibility of Gem@rPPY. Overall, this study introduces a promising combination therapy nanoplatform that underscores the importance of surface engineering to enhance therapeutic outcomes and overcome current limitations in TNBC therapy.

摘要

三阴性乳腺癌(TNBC)是乳腺癌中最具恶性的亚型,其特点是恶性程度高且预后不良。新兴的基于纳米医学的联合疗法是对抗TNBC最有前景的策略之一。聚吡咯纳米颗粒(PPY)是具有出色光热性能的优良药物递送载体。然而,形态对PPY药物负载效率和光热性能的影响在很大程度上仍未得到探索。在本研究中,我们提出普朗尼克P123可以协助合成具有粗糙表面的聚吡咯纳米颗粒(rPPY)。在合成过程中,P123在纳米颗粒表面形成小胶束,随后被去除,导致rPPY中出现小坑和空洞。随后,将化疗药物吉西他滨负载到rPPY上(Gem@rPPY),用于对TNBC进行化疗光热治疗。我们的结果表明,与光滑的PPY纳米颗粒相比,rPPY表现出优异的光热性能,并且药物负载效率显著提高了五倍。评估通过有效地将光转化为热证实了Gem@rPPY强大的光热性能。用4T1细胞进行的细胞培养实验和TNBC小鼠模型显示,给予Gem@rPPY后肿瘤得到显著抑制,强调了其诱导细胞凋亡的功效。毒性评估表明在体内和体外都有最小的不良反应,突出了Gem@rPPY的生物相容性。总体而言,本研究引入了一种有前景的联合治疗纳米平台,强调了表面工程对提高治疗效果和克服当前TNBC治疗局限性的重要性。

https://cdn.ncbi.nlm.nih.gov/pmc/blobs/d290/11495279/86588c5d2f3e/d4na00434e-s1.jpg

文献检索

告别复杂PubMed语法,用中文像聊天一样搜索,搜遍4000万医学文献。AI智能推荐,让科研检索更轻松。

立即免费搜索

文件翻译

保留排版,准确专业,支持PDF/Word/PPT等文件格式,支持 12+语言互译。

免费翻译文档

深度研究

AI帮你快速写综述,25分钟生成高质量综述,智能提取关键信息,辅助科研写作。

立即免费体验